Smart Preventive Maintenance of Hybrid Networks and IoT Systems Using Software Sensing and Future State Prediction
Abstract
1. Introduction
- -
- This research was aimed at creating a platform for integrated monitoring of reliability, level of service, and client satisfaction, employing simple solutions that do not require difficult programming tasks and/or intensive computing power—a solution to collect, store, and analyze all information regarding hardware/software malfunctions and application performance. The approach assumed that intelligent agents are employed for the management of different services (e.g., specific for smart city and communication networks), which collect the relevant information regarding levels of service. The collected data were stored and used to build a state matrix, which was then employed to produce a prognosis on future states of the network and to issue early warnings for preventive maintenance. This involved the integration of intelligent agents for information collection regarding hardware and software monitoring, combined with application and client satisfaction monitoring.
- -
- A model was created for a state matrix based on collected data and building a data base for cyclic and/or event-triggered updating and analysis.
- -
- An algorithm was created for building and updating the state transition matrix based on the Markov approach. This solution was chosen to keep the necessary computing power at a low level.
- -
- Development and adaptation of the solution for client satisfaction analysis were proposed.
- -
- All these approaches were integrated into a single platform to assist the maintenance operators in early detection and warning, regarding malfunctions and network decrease in performance, also based on a risk assessment matrix.
2. Related Work
- -
- active methods for network efficiency and level of service monitoring, involving the injection of probe traffic into the network to learn about its state of operation, as well as
- -
- passive methods, observing and analyzing different KPIs collected in big data storages.
3. Materials and Methods
3.1. Reliability and Maintenance Relationship
- -
- Integration of (existing) intelligent agents for hardware, applications, and services monitoring
- -
- Proposing an algorithm for building a state matrix for the system
- -
- Proposing an algorithm for building and updating the state-transition matrix, based on the Markov approach
- -
- Development and adaptation of the solution for the clients’ satisfaction analysis
- -
- Integration of all these approaches in a single platform to assist the maintenance operators in early detection of malfunctions and network decrease in performance
- -
- Creating a risk evaluation matrix for the maintenance operations
- -
- Preventive maintenance—via scheduled procedures, condition-based procedures, or reliability-centered maintenance
- -
- Corrective maintenance—operation is performed after the failure has manifested. It might also trigger corrective measures, or changes in the structure of the network, upgrading of software components, etc.
3.2. Building the Algorithm for Network and Service Risk Assessment
- Traffic service levels monitoring service
- Energy distribution service levels monitoring
- Environment monitoring service
- Crowdsourcing monitoring service
- Public lighting monitoring service
- Waste disposal monitoring service
- (i)
- Reliability analysis
- (ii)
- Client satisfaction analysis
- -
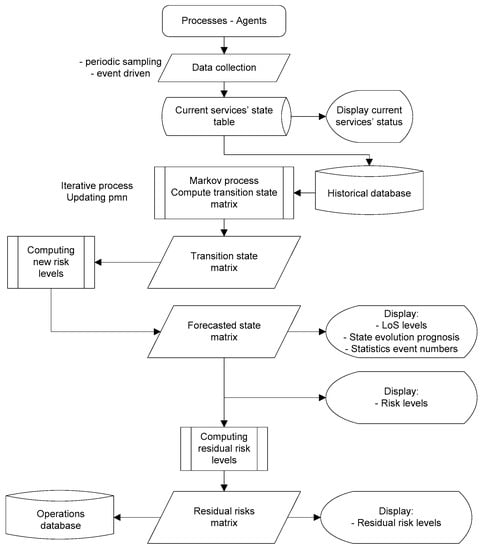
- Process 1: extracting information regarding the availability of the services on the determined period, to observe eventual patterns, and creating a table with agents’ availabilities, also containing the average outage probabilities
- -
- Process 2: detecting the transition from the current state to another state and creating a database table with these transitions
- -
- Process 3: calculation of the matrix of state transitions based on Markov Chains
- -
- Process 4: executing subroutine for defining the risk levels depending on the transition probabilities between the states
- -
- Intelligent agents collect information on current states of the services and network—either on specific moments (regularly reading), or by event-triggered.
- -
- The state matrix is built and updated constantly, based on recording the state transitions: from the former state in the new, current state, marking each state transition with a flag in the matrix (Figure 8, lower part indicates an example of transitions). The corresponding cell of the matrix (where the line index represents the former state number, and the column index represents the new state number) will be incremented.
- -
- On a repetitive basis, the number of transitions between different operational states are computed and transformed into transition probabilities. In time, the state matrix improves in estimating the probabilities of transitions.
- -
- The evaluation criterion for establishing state transition is in this case the APDX index, given by Dynatrace application
- -
- The following thresholds were established:
- ○
- —Sn4—Catastrophic state.
- ○
- —Sn3—Severe degradation state.
- ○
- —Sn2—Degradation state.
- ○
- —Sn1—Graceful degradation state.
- ○
- —Sn0—Normal operational state.
- -
- The state matrix for the clients’ satisfaction is built and updated constantly, based on recording the state transitions: from the former state in the new, current state.
- -
- The next transition (e.g., from a defective state into the fully operational state) is also marked as the new state.
- -
- On a repetitive basis, the number of transitions between different operational states are computed and transformed into transition probabilities. In time, the state matrix improves in estimating the probabilities of transitions.
- -
- Based on the recorded transitions in the transition matrixes, the inherent and residual risks are evaluated and displayed to the operators, showing a risk rating ranging from “Sustainable” to “Critical”.
3.3. Buliding the Algorithm for Clients’ Satisfaction Forecasting
- -
- Satisfied—satisfied client having a high application responsiveness. (depending on application, less than 1 s, typically tens of milliseconds)
- -
- Tolerating—a client with noticeable slow response from the application (depending on application, less than 5 s, typically in the range of 1–3 s)
- -
- Unsatisfied (frustrated)—a client experiencing unacceptable performance, leading to abandonment of the application (typically more than 5 s)
4. Results
An Algorithm for Building the Risk Assessment Matrix
- For each of the services and networks’ present states, , a table with possible transitions to next states, , and their associated risks, is constructed.
- Computing the residual risk levels (the risk of passing into a non-functional state, partially or totally, following the restoration interventions already applied)
- Displaying residual risks
- Displaying current operating status: if the current state is not 100% operational, then display actions, recommendations, alarms, and involved departments. Then, display the most probable next state, according to the forecast.
- Display, gradually decreasing, the pre-calculated risk levels for transitions in all other possible states.
- building new regulations for assessing the risks to which subsystems, or services might be affected when periodical maintenance interventions are performed,
- defining new operation procedures,
- creating standardization, etc.
- Very Low—risk rate .
- Low—risk rate .
- Medium—risk rate .
- High—risk rate .
- Very High—risk rate .
5. Discussion
- -
- Reliability-based maintenance modeling—by the quantification of the reliability and availability of complex networks and optimization of the maintenance strategies accordingly
- -
- Prognostics and Health Management (PHM)—oriented towards the prediction and prevention of failures in complex networks by continuously monitoring the health condition of network components
- -
- Condition-Based Maintenance (CBM)—strategies that rely on real-time condition monitoring and diagnostics to optimize maintenance decisions
- -
- Stochastic modeling and simulation
- -
- Optimization-based approach
- -
- AI and data-driven approaches, etc.
- -
- Capturing State Transition Probabilities: by analyzing historical data, one can extract state transition probabilities and build a Markov Chain model that accurately represents the network’s dynamics. This allows one to make informed predictions about future network states with high precision.
- -
- Simplicity and Computational Efficiency: this property simplifies the prediction process, becoming unnecessary to consider the entire history of the system. Additionally, Markov Chain models are computationally efficient, enabling real-time or near-real-time predictions, which are crucial for dynamic communication networks.
- -
- Flexibility and Adaptability: scalability is a significant advantage of using the Markov Chain for future state prediction in communication networks. These networks often comprise a vast number of interconnected elements, such as routers, switches, and transmission links. Markov Chain models can handle large-scale networks without compromising prediction accuracy. By dividing the network into smaller manageable subsystems, we can build local Markov Chain models and aggregate their predictions to obtain an overall network forecast. This approach ensures scalability while maintaining accuracy.
- -
- Decision Support and Optimization: predicting future states in communication networks involves making informed decisions to optimize network performance. Markov Chain models can serve as decision support tools.
6. Conclusions
Author Contributions
Funding
Institutional Review Board Statement
Informed Consent Statement
Data Availability Statement
Conflicts of Interest
References
- ISO/TR 13283:1998; Industrial Automation—Time-Critical Communications Architectures—User Requirements and Network Management for Time-Critical Communications Systems. American National Standards Institute: New York, NY, USA, 1998.
- Ullah Khan, A.; Tanveer, M.; Ullah Khan, W. On Reliability in the Performance Analysis of Cognitive Radio Networks. J. King Saud Univ.—Comput. Inf. Sci. 2021, 31, 8750–8756. [Google Scholar] [CrossRef]
- Khan, A.U.; Abbas, G.; Abbas, Z.H.; Bilal, M.; Shah, S.C.; Song, H. Reliability Analysis of Cognitive Radio Networks With Reserved Spectrum for 6G-IoT. IEEE Trans. Netw. Serv. Manag. 2022, 9, 2726–2737. [Google Scholar] [CrossRef]
- Rezaei, S.; Liu, X. Deep Learning for Encrypted Traffic Classification: An Overview. IEEE Commun. Mag. 2019, 57, 76–81. [Google Scholar] [CrossRef]
- Ucci, D.; Aniello, L.; Baldoni, R. Survey of machine learning techniques for malware analysis. Comput. Secur. 2019, 81, 123–147. [Google Scholar] [CrossRef]
- Conti, M.; Li, Q.; Maragno, A.; Spolaor, R. The dark side (-channel) of mobile devices: A survey on network traffic analysis. IEEE Commun. Surv. Tutor. 2018, 20, 2658–2713. [Google Scholar]
- Md Fadlullah, Z.; Tang, F.; Mao, B.; Kato, N.; Akashi Inoue, O.T.; Mizutani, K. State-of-the-art deep learning: Evolving machine intelligence toward tomorrow’s intelligent network traffic control systems. IEEE Commun. Surv. Tutor. 2017, 19, 2432–2455. [Google Scholar]
- Alconzo, A.; Drago, D.I.; Morichetta, A.; Mellia, M.; Casas, P. A survey on big data for network traffic monitoring and analysis. IEEE Trans. Netw. Serv. Manag. 2019, 16, 800–813. [Google Scholar]
- Abbasi, M.; Shahraki, A.; Taherkordi, A. Deep Learning for Network Traffic Monitoring and Analysis (NTMA): A Survey. Comput. Commun. 2021, 170, 19–41. [Google Scholar]
- Ehrlich, M.; Biendarra, A.; Trsek, H.; Wojtkowiak, E.; Jasperneite, J. Passive flow monitoring of hybrid network connections regarding quality of service parameters for the industrial automation. In Kommunikation in der Automation; Institut für industrielle Informationstechnik: Lemg, Germany, 2017. [Google Scholar]
- Boutaba, R.; Salahuddin, M.A.; Limam, N.; Ayoubi, S.; Shahriar, N.; Estrada-Solano, F.M.; Caicedo, O.M. A comprehensive survey on machine learning for networking: Evolution, applications and research opportunities. J. Internet Serv. Appl. 2018, 9, 16. [Google Scholar]
- Labrinidis, A.; Jagadish, H.V. Challenges and opportunities with big data. Proc. VLDB Endow. 2012, 5, 2032–2033. [Google Scholar]
- Yang, J.; Sun, W.; Ma, M. Evaluation of Operation State of Power Grid Based on Random Matrix Theory and Qualitative Trend Analysis. Energies 2023, 16, 2855. [Google Scholar] [CrossRef]
- Badr, M.M.; Ibrahem, M.I.; Kholidy, H.A.; Fouda, M.M.; Ismail, M. Review of the Data-Driven Methods for Electricity Fraud Detection in Smart Metering Systems. Energies 2023, 16, 2852. [Google Scholar] [CrossRef]
- Sambito, M.; Freni, G. Urban Water Networks Modelling and Monitoring, Volume II. Water 2023, 15, 1086. [Google Scholar] [CrossRef]
- Kavaliauskas, Ž.; Šajev, I.; Blažiu¯nas, G.; Gecevicius, G.; Capas, V. The Concept of a Hybrid Data Transmission Network with a Mobile Application Intended for Monitoring the Operating Parameters of a Solar Power Plant. Appl. Sci. 2023, 13, 3545. [Google Scholar] [CrossRef]
- Wawrowski, Ł.; Białas, A.; Kajzer, A.; Kozłowski, A.; Kurianowicz, R.; Sikora, M.; Szymanska-Kwiecien, A.; Uchronski, M.; Białczak, M.; Olejnik, M.; et al. Anomaly Detection Module for Network Traffic Monitoring in Public Institutions. Sensors 2023, 23, 2974. [Google Scholar] [CrossRef]
- Zhang, M.; Ge, W.; Tang, R.; Liu, P. Hard Disk Failure Prediction Based on Blending Ensemble Learning. Appl. Sci. 2023, 13, 3288. [Google Scholar] [CrossRef]
- Radhoush, S.; Vannoy, T.; Liyanage, K.; Whitaker, B.M.; Nehrir, H. Distribution System State Estimation and False Data Injection Attack Detection with a Multi-Output Deep Neural Network. Energies 2023, 16, 2288. [Google Scholar] [CrossRef]
- Zhang, C.; Li, Q.; Lei, Y.; Qian, M.; Shen, X.; Cheng, D.; Yu, W. The Absence of aWeak-Tie Effect When Predicting Large-Weight Links in Complex Networks. Entropy 2023, 25, 422. [Google Scholar] [CrossRef]
- Noorman, M.; Espinosa Apráez, B.; Lavrijssen, S. AI and Energy Justice. Energies 2023, 16, 2110. [Google Scholar] [CrossRef]
- Ma, H.; Yang, P.; Wang, F.; Wang, X.; Yang, D.; Feng, B. Short-Term Heavy Overload Forecasting of Public Transformers Based on Combined LSTM-XGBoost Model. Energies 2023, 16, 1507. [Google Scholar] [CrossRef]
- Converso, G.; Gallo, M.; Murino, T.; Vespoli, S. Predicting Failure Probability in Industry 4.0 Production Systems: A Workload-Based Prognostic Model for Maintenance Planning. Appl. Sci. 2023, 13, 1938. [Google Scholar] [CrossRef]
- Zabala, L.; Doncel, J.; Ferro, A. Optimality of a Network Monitoring Agent and Validation in a Real Probe. Mathematics 2023, 11, 610. [Google Scholar] [CrossRef]
- Ibrahim, A.A.; Fouad, M.M.; Hamdi, A.A. Remote Real-Time Optical Layers Performance Monitoring Using a Modern FPMT Technique Integrated with an EDFA Optical Amplifier. Electronics 2023, 12, 601. [Google Scholar] [CrossRef]
- Venkataraman, H.S.N. Proactive Fault Prediction of Fog Devices Using LSTM-CRP Conceptual Framework for IoT Applications. Sensors 2023, 23, 2913. [Google Scholar] [CrossRef]
- Ademujimi, T.; Prabhu, V. Fusion-Learning of Bayesian Network Models for Fault Diagnostics. Sensors 2021, 21, 7633. [Google Scholar] [CrossRef]
- Zheng, X.; Lai, W.; Chen, H.; Fang, S. Data Prediction of Mobile Network Traffic in Public Scenes by SOS-vSVR Method. Sensors 2020, 20, 603. [Google Scholar] [CrossRef]
- Liu, Z.-F.; Li, L.-L.; Tseng, M.-L.; Tan, R.R.; Aviso, K.B. Improving the Reliability of Photovoltaic and Wind Power Storage Systems Using Least Squares Support Vector Machine Optimized by Improved Chicken Swarm Algorithm. Appl. Sci. 2019, 9, 3788. [Google Scholar] [CrossRef]
- Zhang, C.; Zhang, Y.; Huang, Q.; Zhou, Y. Intelligent Fault Prognosis Method Based on Stacked Autoencoder and Continuous Deep Belief Network. Actuators 2023, 12, 117. [Google Scholar] [CrossRef]
- Ramani, S.; Jhaveri, R.H. ML-Based Delay Attack Detection and Isolation for Fault-Tolerant Software-Defined Industrial Networks. Sensors 2022, 22, 6958. [Google Scholar] [CrossRef]
- Louro, M.; Ferreira, L. Estimation of Underground MV Network Failure Types by Applying Machine Learning Methods to Indirect Observations. Energies 2022, 15, 6298. [Google Scholar] [CrossRef]
- Emamian, M.; Eskandari, A.; Aghaei, M.; Nedaei, A.; Sizkouhi, A.M.; Milimonfared, J. Cloud Computing and IoT Based Intelligent Monitoring System for Photovoltaic Plants Using Machine Learning Techniques. Energies 2022, 15, 3014. [Google Scholar] [CrossRef]
- Rawa, M. Towards Avoiding Cascading Failures in Transmission Expansion Planning of Modern Active Power Systems Using Hybrid Snake-Sine Cosine Optimization Algorithm. Mathematics 2022, 10, 1323. [Google Scholar] [CrossRef]
- Wu, H.; Han, X.; Yang, B.; Miao, Y.; Zhu, H. Fault-Tolerant Topology of Agricultural Wireless Sensor Networks Based on a Double Price Function. Agronomy 2022, 12, 837. [Google Scholar] [CrossRef]
- Lu, X.; Liu, X.; Li, B.; Zhong, J. Data-Driven State Prediction and Sensor Fault Diagnosis for Multi-Agent Systems with Application to a Twin Rotational Inverted Pendulum. Processes 2021, 9, 1505. [Google Scholar] [CrossRef]
- Chahal, D.; Kharb, L.; Choudhary, D. Performance Analytics of Network Monitoring Tools. Int. J. Innov. Technol. Explor. Eng. IJITEE 2019, 8, 8. [Google Scholar]
- Keshaw, T. A Survey of Network Performance Monitoring Tools. Available online: http://www.cse.wustl.edu/~jain/cse567-06/ftp/net_perf_monitors/index.html (accessed on 4 April 2023).
- Lu, S.; Repo, S.; Della Giustina, D.; Figuerola, A.-C.F.; Löf, A.; Pikkarainen, M. Real-Time Low Voltage Network Monitoring—ICT Architecture and Field Test Experience. IEEE Trans. Smart Grid 2015, 6, 4. [Google Scholar]
- Sun, W.; Yuan, X.; Wang, J.; Han, D.; Zhang, C. Quality of Service Networking for Smart Grid Distribution Monitoring. In Proceedings of the 2010 First IEEE International Conference on Smart Grid Communications, Gaithersburg, MD, USA, 4–6 October 2010; pp. 373–378. [Google Scholar]
- Fu, J.; Núñez, A.; De Schutter, B. A Short-Term Preventive Maintenance Scheduling Method for Distribution Networks with Distributed Generators and Batteries. IEEE Trans. Power Syst. 2021, 36, 3. [Google Scholar]
- Janjic, A.D.; Popovic, D.S. Selective Maintenance Schedule of Distribution Networks Based on Risk Management Approach. IEEE Trans. Power Syst. 2007, 22, 2. [Google Scholar]
- Hernantes, J.; Gallardo, G.; Serrano, N. IT Infrastructure Monitoring Tools. IEEE Softw. 2015, 32, 88–93. [Google Scholar]
- Rak, M.; Venticinque, S.; Mahr, T.; Echevarria, G.; Esnal, G. Cloud Application Monitoring: The mOSAIC Approach. In Proceedings of the 2011 Third IEEE International Conference on Coud Computing Technology and Science, Athens, Greece, 29 November–1 December 2011. [Google Scholar]
- Delgado, N.; Gates, A.Q.; Roach, S. A Taxonomy and Catalog of Runtime Software-Fault Monitoring Tools. IEEE Trans. Softw. Eng. 2004, 30, 859–872. [Google Scholar]
- Hofmann, R.; Klar, R.; Mohr, B.; Quick, A.; Siegle, M. Distributed Performance Monitoring: Methods, Tools, and Applications. IEEE Trans. Parallel Distrib. Syst. 1994, 5, 585–598. [Google Scholar]
- Agelastos, A.; Allan, B.; Brandt, J.; Cassella, P.; Enos, J.; Fullop, J.; Tucker, T. The Lightweight Distributed Metric Service: A Scalable Infrastructure for Continuous Monitoring of Large-Scale Computing Systems and Applications. In Proceedings of the SC14: International Conference for High Performance Computing, Networking, Storage and Analysis, New Orleans, LA, USA, 16–21 November 2014; IEEE: Piscataway, NJ, USA, 2014. [Google Scholar] [CrossRef]
- Gunter, D.; Tierney, B.; Jackson, K.; Lee, J.; Stoufer, M. Dynamic Monitoring of High-Performance Distributed Applications. In Proceedings of the 11th IEEE International Symposium on High Performance Distributed Computing HPDC-11 2002 (HPDC’02), Edinburgh, UK, 23–26 July 2002. [Google Scholar]
- Mansouri-Samani, M.; Sloman, M. Monitoring Distributed Systems. IEEE Netw. 1993, 7, 20–30. [Google Scholar]
- Aouedi, O.; Piamrat, K.; Parrein, B. Intelligent Traffic Management in Next-Generation Networks. Future Internet 2022, 14, 44. [Google Scholar] [CrossRef]
- Gámiz, M.-L.; Limnios, N.; Segovia-García, M.-C. Hidden markov models in reliability and maintenance. Eur. J. Oper. Res. 2023, 304, 1242–1255. [Google Scholar] [CrossRef]
- Minea, M.; Dumitrescu, C.M.; Minea, V.L. Intelligent Network Applications Monitoring and Diagnosis Employing Software Sensing and Machine Learning Solutions. Sensors 2021, 21, 5036. [Google Scholar] [CrossRef]
- Zahid, N.; Sodhro, A.H.; Kamboh, U.R.; Alkhayyat, A.; Wang, L. AI-driven adaptive reliable and sustainable approach for internet of things enabled healthcare system. Math. Biosci. Eng. 2022, 19, 3953–3971. [Google Scholar]
- Peiravi, A.; Nourelfath, M.; Zanjani, M.K. Redundancy strategies assessment and optimization of k-out-of-n systems based on Markov chains and genetic algorithms. Reliab. Eng. Syst. Saf. 2022, 221, 108277. [Google Scholar]
- Kattepur, A.; Nair, A.R.; Saimler, M.; Donmez, Y. Industrial 5G Service Quality Assurance via Markov Decision Process Mapping. In Proceedings of the 2022 IEEE 27th International Conference on Emerging Technologies and Factory Automation (ETFA), Stuttgart, Germany, 6–9 September 2022; IEEE: Piscataway, NJ, USA, 2022; pp. 1–8. [Google Scholar]
















| Active Monitoring (Injection of Test Data into the Network) | Passive Monitoring (Big Data Analysis) |
|---|---|
| Allows for complete end-to-end analysis | Allows for tracing faults in the network |
| Allows for both asynchronous and synchronous probing of the network (real-time monitoring is possible) | Allows for post-process analysis (non-real time) |
| Intelligent agents’ usage is possible | Intelligent agents’ integration is possible |
| Not able to detect clients’ satisfaction | Clients’ satisfaction monitoring is possible |
| Implementation of self-learning techniques needs maintenance in regard to big data storage | Able to be developed to self-adapting and learning when tracing past events |
| Oriented more towards Quality-of-Service (QoS) | Oriented more towards Quality-of-Experience |
| State | SN0 Normal (100% Operational) | SN1 Graceful Degradation | SN2 Degradation | SN3 Severe Degradation | SN4 Catastrophic Failure |
|---|---|---|---|---|---|
| SN0 | pn00 | pn01 | pn02 | pn03 | pn04 |
| SN1 | pn10 | pn11 | pn12 | pn13 | pn14 |
| SN2 | pn20 | pn21 | pn22 | pn23 | pn24 |
| SN3 | pn30 | pn31 | pn32 | pn33 | pn34 |
| SN4 | pn40 | pn41 | pn42 | pn43 | pn44 |
| Intelligent Agent | M1 | M2 | M3 | M4 | M5 | M6 | M7 | M8 | M9 | M10 | M11 | M12 | Avg. Val. | Outage Probab. |
|---|---|---|---|---|---|---|---|---|---|---|---|---|---|---|
| Traffic | 99.65 | 99.94 | 99.81 | 99.88 | 99.77 | 99.82 | 99.95 | 99.40 | 99.95 | 99.38 | 99.84 | 99.35 | 99.73 | 0.002716667 |
| Energy microgrids | 99.64 | 99.96 | 99.83 | 99.74 | 100.00 | 100.00 | 99.95 | 99.50 | 99.62 | 98.82 | 99.94 | 99.92 | 99.74 | 0.002566667 |
| Environment sensors | 99.79 | 99.76 | 99.80 | 99.90 | 99.95 | 100.00 | 100.00 | 98.75 | 99.78 | 99.94 | 100.00 | 100.00 | 99.81 | 0.001941667 |
| Crowdsourcing | 99.81 | 99.93 | 99.94 | 99.93 | 100.00 | 100.00 | 99.97 | 99.80 | 99.98 | 100.00 | 100.00 | 99.98 | 99.95 | 0.00055 |
| Public lighting | 99.64 | 99.91 | 99.76 | 99.62 | 99.77 | 99.77 | 99.90 | 98.34 | 99.76 | 99.88 | 99.96 | 99.35 | 99.64 | 0.003616667 |
| Waste management | 99.24 | 99.94 | 99.94 | 99.85 | 100.00 | 99.92 | 99.92 | 99.70 | 100.00 | 100.00 | 99.95 | 99.95 | 99.87 | 0.001325 |
| State Probabilities | SN0 Normal (100% Operational) | SN1 Graceful Degradation | SN2 Degradation | SN3 Severe Degradation | SN4 Catastrophic Failure |
|---|---|---|---|---|---|
| State description | The network of networks is fully operational, all microgrids are operational, and the internet and 5G/LTE are operational | Local sensor/a local data collection network with high response time >10 s | Host domain for one or more services on parent network—non-functional (single IP unreachable) | Several services of the mother network not working (physical equipment in data center faulty—(multiple IPs inaccessible)—use network monitoring tools e.g., PRTG Network Monitor) + warning if data center powered on UPS | Damage of the physical layer in the OSI stack (e.g., FO trunk cut)—major increase in all requests, no service |
| SN0 | 0.8572 | 0.0811 | 0.0352 | 0.0253 | 0.0012 |
| SN1 | 0.5114 | 0.3221 | 0.1271 | 0.0382 | 0.0012 |
| SN2 | 0.2632 | 0.3200 | 0.2312 | 0.1844 | 0.0012 |
| SN3 | 0.2352 | 0.3724 | 0.3459 | 0.0453 | 0.0012 |
| SN4 | 0.0253 | 0.0352 | 0.0811 | 0.8542 | 0.0042 |
| State Probabilities | SN0 Normal (100% Operational) | SN1 Graceful Degradation | SN2 Degradation | SN3 Severe Degradation | SN4 Catastrophic Failure |
|---|---|---|---|---|---|
| State description | The network of networks is fully operational, all microgrids are operational, and the internet and 5G/LTE are operational. | Local sensor/A local data collection network with high response time >10 s | Host domain for one or more services on parent network—non-functional (single IP unreachable) | Several services of the mother network not working (physical equipment in data center faulty—(multiple IPs inaccessible)—use network monitoring tools, e.g., PRTG Network Monitor) + warning if data center powered on UPS | Damage of the physical layer in the OSI stack (e.g., FO trunk cut)—major increase in all requests, no service |
| SN02 | 0.791510479 | 0.645561482 | 0.49351611 | 0.493784618 | 0.262048035 |
| SN12 | 0.116369461 | 0.200163222 | 0.267114672 | 0.266625072 | 0.35759367 |
| SN22 | 0.057468856 | 0.101637221 | 0.167272171 | 0.151350561 | 0.3199232 |
| SN32 | 0.033455707 | 0.051443922 | 0.070903142 | 0.087045872 | 0.05922247 |
| SN42 | 0.001213629 | 0.00121363 | 0.00121363 | 0.00121363 | 0.001222558 |
| Intelligent Agent | M1 | M2 | M3 | M4 | M5 | M6 | M7 | M8 | M9 | M10 | M11 | M12 | Avg. Val. | Insatisfaction Probab. |
|---|---|---|---|---|---|---|---|---|---|---|---|---|---|---|
| Traffic | 86.00 | 86.00 | 90.00 | 90.00 | 91.00 | 90.00 | 90.00 | 90.00 | 90.00 | 92.00 | 92.00 | 92.00 | 89.92 | 0.100833333 |
| Energy microgrids | 96.00 | 95.00 | 94.00 | 96.00 | 94.00 | 96.00 | 97.00 | 98.00 | 93.00 | 92.00 | 94.00 | 98.00 | 95.25 | 0.0475 |
| Environment sensors | 94.00 | 94.00 | 94.00 | 92.00 | 92.00 | 93.00 | 93.00 | 93.00 | 94.00 | 94.00 | 96.00 | 94.00 | 93.58 | 0.064166667 |
| Crowdsourcing | 93.00 | 93.00 | 94.00 | 93.00 | 93.00 | 93.00 | 95.00 | 95.00 | 92.00 | 88.00 | 91.00 | 96.00 | 93.00 | 0.07 |
| Public lighting | 95.00 | 95.00 | 92.00 | 94.00 | 95.00 | 95.00 | 94.00 | 94.00 | 94.00 | 94.00 | 94.00 | 91.00 | 93.92 | 0.060833333 |
| Waste management | 80.00 | 77.00 | 79.00 | 75.00 | 77.00 | 79.00 | 77.00 | 76.00 | 79.00 | 81.00 | 81.00 | 82.00 | 78.58 | 0.214166667 |
| Impact | Very Low | Low | Medium | High | Very High | |
|---|---|---|---|---|---|---|
| Probability | Very High | Sustainable | Moderate | Severe | Critical | Critical |
| High | Sustainable | Moderate | Severe | Critical | Critical | |
| Medium | Sustainable | Moderate | Moderate | Severe | Critical | |
| Low | Sustainable | Sustainable | Moderate | Severe | Critical | |
| Very Low | Sustainable | Sustainable | Moderate | Moderate | Severe | |
| Impact | Very Low | Low | Medium | High | Very High | |
|---|---|---|---|---|---|---|
| Probability | Very High | 1 | ||||
| High | ||||||
| Medium | 2 | 1 | ||||
| Low | 3 | 2 | 1 | |||
| Very Low | 2 | 4 | 4 | |||
| TOTAL | 6 | 3 | 3 | 4 | 4 | |
| Classic Approaches Employing DBN/DNN and/or Active Monitoring | Proposed Solution Involving Usage of AI Agents and Passive Monitoring |
|---|---|
| Complexity in programming | Reduced programming complexity |
| Needs complex engineering teams | Less demanding in integration |
| Provides a direct path to failure or faulting application | Only permits post-analysis of failures causes |
| Not integrating all services and applications | Allows for future state prediction in a certain degree of confidence (confidence may improve in time) |
Disclaimer/Publisher’s Note: The statements, opinions and data contained in all publications are solely those of the individual author(s) and contributor(s) and not of MDPI and/or the editor(s). MDPI and/or the editor(s) disclaim responsibility for any injury to people or property resulting from any ideas, methods, instructions or products referred to in the content. |
© 2023 by the authors. Licensee MDPI, Basel, Switzerland. This article is an open access article distributed under the terms and conditions of the Creative Commons Attribution (CC BY) license (https://creativecommons.org/licenses/by/4.0/).
Share and Cite
Minea, M.; Minea, V.L.; Semenescu, A. Smart Preventive Maintenance of Hybrid Networks and IoT Systems Using Software Sensing and Future State Prediction. Sensors 2023, 23, 6012. https://doi.org/10.3390/s23136012
Minea M, Minea VL, Semenescu A. Smart Preventive Maintenance of Hybrid Networks and IoT Systems Using Software Sensing and Future State Prediction. Sensors. 2023; 23(13):6012. https://doi.org/10.3390/s23136012
Chicago/Turabian StyleMinea, Marius, Viviana Laetitia Minea, and Augustin Semenescu. 2023. "Smart Preventive Maintenance of Hybrid Networks and IoT Systems Using Software Sensing and Future State Prediction" Sensors 23, no. 13: 6012. https://doi.org/10.3390/s23136012
APA StyleMinea, M., Minea, V. L., & Semenescu, A. (2023). Smart Preventive Maintenance of Hybrid Networks and IoT Systems Using Software Sensing and Future State Prediction. Sensors, 23(13), 6012. https://doi.org/10.3390/s23136012

