A Novel Prairie Dog-Based Meta-Heuristic Optimization Algorithm for Improved Control, Better Transient Response, and Power Quality Enhancement of Hybrid Microgrids
Abstract
1. Introduction
1.1. General Background
1.2. Motivation
1.3. Literature Review
- PDO is very capable of maintaining a well-balanced exploration and exploitation strategy.
 - Compared to the other algorithms, PDO has good efficiency and better abilities.
 - For real-world optimization issues with uncertain global optima, PDO is competent for predicting global optimum.
 - In comparison to other popular optimization techniques that have been studied, PDO exhibits more stable convergence.
 - Each clique performs optimization tasks within its domain or boundary, making effective use of the division of labour in the PDO.
 - The digging strength (DS) and predator impact (PE) qualities, which specifically affect the PDO updating process, are included in the models of the forage and burrow-building activities (exploration), communication, and anti-predation (exploitation) activities.
 
1.4. Major Contributions
- Design, simulation, and optimal control of PV-, FC-, and battery-based HRESs for MG application with PQ enhancement in MATLAB/Simulink environment and application of suggested robust PDO algorithm to dynamically tune the PI gain parameters for ensuring improved PQ, system efficacy, and reliability.
 - Verification of the efficiency and validation of the proposed controller by subjecting the HRES-based MG system to severe intentional PQ disturbances such as voltage swell, unbalanced load, oscillatory transient, and notch conditions. Furthermore, the evaluation of system characteristics and dynamics by comparing the proposed PDO technique with the traditional TEO algorithm, BCO algorithm, and PI controller.
 - Comprehensive contrast study of different system characteristics at the grid side subjected to numerous PQ faults (swell, unbalanced load, oscillatory transient, and notch) such as active power, reactive power, apparent power, voltage deviation, power factor, frequency, THD, DC-link voltage, grid voltage, and grid current for the conventional and proposed techniques along with critical analysis of obtained numerical values for the suggested PDO technique and the conventional TEO, BCO, and PI methods by tabulating all control gain parameters (Kp and Ki) and system parameters (terminal voltage (Volt), DC-link voltage (volt), voltage deviation (p.u.), active power (watt), reactive power (Var), apparent power (VA), THD (%), power factor, frequency (Hz), grid voltage (p.u.), and grid current).
 
1.5. Paper Organization
2. Microgrid Component Modelling
2.1. Photovoltaic
2.2. Fuel Cell
2.3. Battery
2.4. Boost Converter
2.5. Buck/Boost Converter
3. Controller Unit
3.1. Proportional Integral (PI) Controller
3.2. Bee Colony Optimization (BCO)
- With a waggle dance before leaving the nectar spot, it can begin enlisting the help of its hive friends.
 - Without using any additional bees from the beehive, it can continue foraging at the discovered nectar supply.
 - It can become a loose follower and fully turn its back on the food source.
 
3.3. Thermal Exchange Optimization (TEO)
3.4. Proposed Prairie Dog Optimization (PDO)
3.4.1. Basic Concepts
Inspiration of PDO
Habitat and Burrowing
Social Organization
Communication and Anti-Predation
3.4.2. Mathematical Model Formulation and Algorithm of PDO
Assumptions and Implementation
- Each prairie dog is a member of one of the coteries that make up the colony, each of which has prairie dogs.
 - The groups of prairie dogs are further divided into identical subgroups.
 - Every coterie resides in a colony ward, or the problem search space equivalent.
 - Each ward has a minimum of ten burrow entrances, which increases to a hundred as nest building activities take place.
 - An antipredation call and a call for a new food supply (a new burrow being built) are two separate noises that are used.
 - Only individuals from the same coterie engage in foraging, burrow construction (exploration), communication, and anti-predation (exploitation) behaviours.
 - The exploration and exploitation actions are repeated (number of coteries) times since other coteries in the colony are working on the same things at the same time.
 
Initialization
Fitness Function Evaluation
Exploration
Exploitation
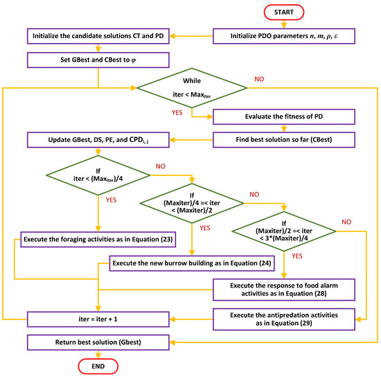
PDO Pseudo-Code
| Algorithm 1: Pseudo-Code of PDO | 
| Initialization Set the PDO parameters: n, m, , ε Set and as ϕ Initialize the candidate solutions and While do For ( to m) For ( to n) do Calculate the fitness of Find the best solution so far () Update Update and Update , If () then {foraging activities} Else if then {burrowing activities} Else if then {food alarm} Else {antipredation alarm} End If End For End For End While Return the best solution End  | 
3.4.3. Implementation of PDO Algorithm for Optimal Tuning of the PI Gain Parameters
4. Matlab/Simulink Model and Results Discussion
4.1. Simulink Model and Description
4.2. Simulation Results and Discussion
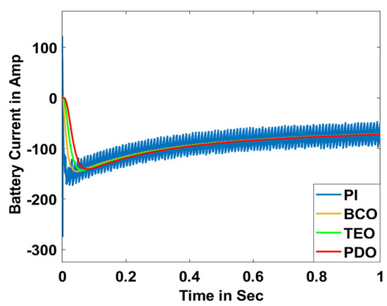
4.2.1. HRES Performance on Supply Side
4.2.2. HRES Performance under Fault Scenarios at Grid Side
Scenario A: Swell Condition
Scenario B: Unbalanced Condition
Scenario C: Oscillatory Transient Condition
Scenario D: Notch Condition
5. Conclusions and Future Scope
5.1. Conclusive Remarks
5.2. Comparative Numerical Value Analysis Justifying Efficacy of Proposed Method
5.3. Future Directions
- Only single-objective continuous optimization issues have been solved by the proposed PDO, and scientists may consider creating the binary version of the technique.
 - PDO’s multi-objective form may also be established.
 - Researchers may also explore the idea of enhancing and hybridizing PDO with other available techniques.
 - PDO can be expanded to address additional discrete or continuous real-world issues, which is a potential effort for researchers to embark on.
 - Several distributed generating technologies, such as wind, biomass, microturbines, etc., can be integrated with PV and FC to expand the capacity of supplying power.
 - Other energy storage units such as supercapacitors, flywheels, compressed air, etc. can be utilized and their response can be studied.
 
Author Contributions
Funding
Institutional Review Board Statement
Informed Consent Statement
Data Availability Statement
Conflicts of Interest
Abbreviations
| List of Acronyms | |||
| HRES | Hybrid Renewable Energy Source | PEIs | Power Electronics Interfaces | 
| MG | Microgrid | PID | Proportional Integral Derivative | 
| PQ | Power Quality | DVR | Dynamic Voltage Regulator | 
| PDO | Prairie Dog Optimization | DS | Digging Strength | 
| PV | Photovoltaic | PEM | Proton Exchange Membrane | 
| FC | Fuel Cell | KVL | Kirchhoff’s Voltage Law | 
| PI | Proportional Integral | PWM | Pulse Width Modulation | 
| BCO | Bee Colony Optimization | s | Prairie Dogs | 
| TEO | Thermal Exchange Optimization | Coterie | |
| RESs | Renewable Energy Sources | ITAE | Integral Time Absolute Error | 
| CHP | Combined heat and power | OFs | Objective Functions | 
| AC | Alternating Current | SOC | State of Charge | 
| DC | Direct Current | THD | Total Harmonic Distortion | 
| List of Symbols | |||
| terminal current of the PV module | |||
| current generated by the PV cell (photocurrent) | |||
| diode saturation current | |||
| charge of an electron | |||
| diode voltage | |||
| number of PV cells | |||
| Boltzmann constant | |||
| actual temperature in Kelvin | |||
| output voltage of PV | |||
| shunt resistance | |||
| output voltage of FC | |||
| activation overvoltage of FC | |||
| concentration overvoltage of FC | |||
| voltage drop across output resistor of FC | |||
| number of stacked cells of FC | |||
| universal gas constant (JK/kmol) | |||
| Faraday constant | |||
| mole fraction of the species of hydrogen | |||
| mole fraction of the species of oxygen | |||
| mole fraction of the species of water | |||
| terminal voltage of battery | |||
| internal open-circuit voltage source of battery | |||
| internal resistance of battery | |||
| current through battery | |||
| duty cycle | |||
| proportional gain of PI controller | |||
| integral gain of PI controller | |||
| error function of PI controller | |||
| normalized value of a partial or full solution | |||
| highest value of the overall partial/complete solution | |||
| number of forward passes | |||
| promoted solution | |||
| number of bees that are recruiters | |||
| heat transfer coefficient | |||
| heat flow area | |||
| high temperature | |||
| constant temperature | |||
| temperature coefficient | |||
| heat loss from the surface | |||
| density | |||
| specific heat | |||
| number of coteries | |||
| number of prairie dogs | |||
| dimensional space by a vector | |||
| dimension | |||
| prairie dog in a coterie’s dimension | |||
| introduces the stochastic property to confirm exploration | |||
| lower bounds of the dimension | |||
| fitness function value for each PD’s location | |||
| evaluates the effects of the most effective solution currently acquired worldwide | |||
| best solution currently available globally | |||
| location of a random solution | |||
| randomized cumulative effect of all prairie dogs in the colony | |||
| experiment’s specialized food source alarm | |||
| coterie’s digging strength | |||
| modest number that signifies disparities that occur among the PDs | |||
| introduces the stochastic property to confirm exploration | |||
| current iteration | |||
| maximum number of iterations | |||
| small value that denotes the level of food quality available | |||
| random number | |||
| predator effect | |||
Appendix A
| PV Panel | PEMFC | Boost Converter | Battery | Utility Grid | PDO Algorithm | 
|---|---|---|---|---|---|
| Max. power: 164.85 watt, parallel strings: 50, cells per module: 72, OC voltage: 43.5 volt, SC current: 5.25 amp, light-generated current: 5.2764 A, shunt resistance: 125.0069.05 ohm, series resistance: 0.62818 ohm | Nominal stack power: 60,000 watt, resistance of fuel cell: 0.46801 ohm, Nernst voltage of cell: 1.1243 volt, system temperature: 321 kelvin, air supply pressure: 1 bar | Inductance: 254 mH, capacitance: 42 µF  | Nominal voltage: 600 volt, rated capacity: 80,000 Ah, initial state of charge: 40%, battery response time: 0.03 s | Phase to phase voltage (RMS): 400 volt, frequency: 50 Hz, phase angle of phase-a: 0 degree | Number of coteries (m): 30, number of prairie dogs: 100, maximum number of iterations: 1000, specialized food source alarm (ρ): 0.1 KHz, stochastic property (r): (−1 or +1), random number (rand): (0 to 1)  | 
References
- Mara, M.; Dogan, E.; Taskin, D. A step forward on sustainability: The nexus of environmental responsibility, green technology, clean energy and green finance. Energy Econ. 2022, 109, 105945. [Google Scholar]
 - Gawusu, S.; Zhang, X.; Jamatutu, S.A.; Ahmed, A.; Amadu, A.A.; Miensah, E.D. The dynamics of green supply chain management within the framework of renewable energy. Int. J. Energy Res. 2022, 46, 684–711. [Google Scholar] [CrossRef]
 - Sohail, M.; Afrouzi, H.N.; Mehranzamir, K.; Ahmed, J.; Siddique, B.M.; Tabassum, M. A comprehensive scientometric analysis on hybrid renewable energy systems in developing regions of the world. Results Eng. 2022, 16, 100481. [Google Scholar] [CrossRef]
 - Choudhury, S.; Dash, T.P.; Bhowmik, P.; Rout, P.K. A novel control approach based on hybrid Fuzzy Logic and Seeker Optimization for optimal energy management between micro-sources and supercapacitor in an islanded Microgrid. J. King Saud Univ. Eng. Sci. 2020, 32, 27–41. [Google Scholar] [CrossRef]
 - Choudhury, S.; Acharya, S.K.; Khadanga, R.K.; Mohanty, S.; Arshad, J.; Rehman, A.U.; Shafiq, M.; Choi, J.-G. Harmonic Profile Enhancement of Grid Connected Fuel Cell through Cascaded H-Bridge Multi-Level Inverter and Improved Squirrel Search Optimization Technique. Energies 2021, 14, 7947. [Google Scholar] [CrossRef]
 - Mousavi, Y.; Bevan, G.; Kucukdemiral, I.B.; Fekih, A. Sliding mode control of wind energy conversion systems: Trends and applications. Renew. Sustain. Energy Rev. 2022, 167, 112734. [Google Scholar] [CrossRef]
 - Irfan, M.; Elavarasan, R.M.; Ahmad, M.; Mohsin, M.; Dagar, V.; Hao, Y. Prioritizing and overcoming biomass energy barriers: Application of AHP and G-TOPSIS approaches. Technol. Forecast. Soc. Change 2022, 177, 121524. [Google Scholar] [CrossRef]
 - Subhashree, C. A comprehensive review on issues, investigations, control and protection trends, technical challenges and future directions for Microgrid technology. Int. Trans. Electr. Energy Syst. 2020, 30, e12446. [Google Scholar]
 - Subhashree, C.; Khandelwal, N. A Novel Weighted Superposition Attraction Algorithm-based Optimization Approach for State of Charge and Power Management of an Islanded System with Battery and SuperCapacitor-based Hybrid Energy Storage System. IETE J. Res. 2020, 69, 825–830. [Google Scholar]
 - George, E.H.; Gkampoura, E.-C. Reviewing usage, potentials, and limitations of renewable energy sources. Energies 2020, 13, 2906. [Google Scholar]
 - Shair, J.; Li, H.; Hu, J.; Xie, X. Power system stability issues, classifications and research prospects in the context of high-penetration of renewables and power electronics. Renew. Sustain. Energy Rev. 2021, 145, 111111. [Google Scholar] [CrossRef]
 - Dashtdar, M.; Bajaj, M.; Hosseinimoghadam, S.M.S.; Sami, I.; Choudhury, S.; Rehman, A.U.; Goud, B.S. Improving voltage profile and reducing power losses based on reconfiguration and optimal placement of UPQC in the network by considering system reliability indices. Int. Trans. Electr. Energy Syst. 2021, 31, e13120. [Google Scholar] [CrossRef]
 - Mahmoud, M.M.; Esmail, Y.M.; Atia, B.S.; Kamel, O.M.; AboRas, K.M.; Bajaj, M.; Bukhari, S.S.H.; Wapet, D.E.M. Voltage Quality Enhancement of Low-Voltage Smart Distribution System Using Robust and Optimized DVR Controllers: Application of the Harris Hawks Algorithm. Int. Trans. Electr. Energy Syst. 2022, 2022, 4242996. [Google Scholar] [CrossRef]
 - Elmetwaly, A.H.; Eldesouky, A.A.; Sallam, A.A. An adaptive D-FACTS for power quality enhancement in an isolated microgrid. IEEE Access 2020, 8, 57923–57942. [Google Scholar] [CrossRef]
 - Dashtdar, M.; Flah, A.; Hosseinimoghadam, S.M.S.; Reddy, C.R.; Kotb, H.; AboRas, K.M.; Bortoni, E.C. Improving the power quality of island microgrid with voltage and frequency control based on a hybrid genetic algorithm and PSO. IEEE Access 2022, 10, 105352–105365. [Google Scholar] [CrossRef]
 - Goud, B.S.; Rao, B.L. Power quality enhancement in grid-connected PV/wind/battery using UPQC: Atom search optimization. J. Electr. Eng. Technol. 2021, 16, 821–835. [Google Scholar] [CrossRef]
 - Jumani, T.A.; Mustafa, M.W.; Rasid, M.M.; Anjum, W.; Ayub, S. Salp swarm optimization algorithm-based controller for dynamic response and power quality enhancement of an islanded microgrid. Processes 2019, 7, 840. [Google Scholar] [CrossRef]
 - Hossam-Eldin, A.; Mostafa, H.; Kotb, H.; AboRas, K.M.; Selim, A.; Kamel, S. Improving the Frequency Response of Hybrid Microgrid under Renewable Sources’ Uncertainties Using a Robust LFC-Based African Vulture Optimization Algorithm. Processes 2022, 10, 2320. [Google Scholar] [CrossRef]
 - Abualigah, L.; Yousri, D.; Elaziz, M.A.; Ewees, A.A.; Al-Qaness, M.A.; Gandomi, A.H. Aquila optimizer: A novel meta-heuristic optimization algorithm. Comput. Ind. Eng. 2021, 157, 107250. [Google Scholar] [CrossRef]
 - Nafeh, A.A.; Heikal, A.; El-Sehiemy, R.A.; Salem, W.A. Intelligent fuzzy-based controllers for voltage stability enhancement of AC-DC micro-grid with D-STATCOM. Alex. Eng. J. 2022, 61, 2260–2293. [Google Scholar] [CrossRef]
 - Ben Abdelkader, A.; Mouloudi, Y.; Soumeur, M.A. Integration of renewable energy sources in the dynamic voltage restorer for improving power quality using ANFIS controller. J. King Saud Univ. Eng. Sci. 2022; in press. [Google Scholar] [CrossRef]
 - Sahoo, S.C.; Barik, A.K.; Das, D.C. A novel Green Leaf-hopper Flame optimization algorithm for competent frequency regulation in hybrid microgrids. Int. J. Numer. Model. Electron. Netw. Devices Fields 2022, 35, e2982. [Google Scholar] [CrossRef]
 - Vinayagam, A.; Othman, M.L.; Veerasamy, V.; Balaji, S.S.; Ramaiyan, K.; Radhakrishnan, P.; Das Raman, M.; Wahab, N.I.A. A random subspace ensemble classification model for discrimination of power quality events in solar PV microgrid power network. PLoS ONE 2022, 17, e0262570. [Google Scholar] [CrossRef] [PubMed]
 - Bhuyan, M.; Das, D.C.; Barik, A.K. Chaotic butterfly optimization algorithm based cascaded PI-TID controller for frequency control in three area hybrid microgrid system. Optim. Control. Appl. Methods, 2023; early view. [Google Scholar] [CrossRef]
 - Chen, C.-I.; Berutu, S.S.; Chen, Y.-C.; Yang, H.-C.; Chen, C.-H. Regulated Two-Dimensional Deep Convolutional Neural Network-Based Power Quality Classifier for Microgrid. Energies 2022, 15, 2532. [Google Scholar] [CrossRef]
 - Kaushal, J.; Basak, P. Power quality control based on voltage sag/swell, unbalancing, frequency, THD and power factor using artificial neural network in PV integrated AC microgrid. Sustain. Energy Grids Netw. 2020, 23, 100365. [Google Scholar] [CrossRef]
 - Nolasco, D.H.; Costa, F.B.; Palmeira, E.S.; Alves, D.K.; Bedregal, B.R.; Rocha, T.O.; Ribeiro, R.L.; Silva, J.C. Wavelet-fuzzy power quality diagnosis system with inference method based on overlap functions: Case study in an AC microgrid. Eng. Appl. Artif. Intell. 2019, 85, 284–294. [Google Scholar] [CrossRef]
 - Prakash, K.R.; Mohanty, A.; Panigrahi, T. Power quality analysis in solar PV integrated microgrid using independent component analysis and support vector machine. Optik 2019, 180, 691–698. [Google Scholar]
 - Bordons, C.; Garcia-Torres, F.; Ridao, M.A. Model Predictive Control of Microgrids; Springer: Cham, Switzerland, 2020; Volume 358. [Google Scholar]
 - Wu, X.; Hu, X.; Moura, S.; Yin, X.; Pickert, V. Stochastic control of smart home energy management with plug-in electric vehicle battery energy storage and photovoltaic array. J. Power Sources 2016, 333, 203–212. [Google Scholar] [CrossRef]
 - Raghav, L.P.; Kumar, R.S.; Raju, D.K.; Singh, A.R. Optimal energy management of microgrids using quantum teaching learning based algorithm. IEEE Trans. Smart Grid 2021, 12, 4834–4842. [Google Scholar] [CrossRef]
 - Khan, M.W.; Wang, J.; Ma, M.; Xiong, L.; Li, P.; Wu, F. Optimal energy management and control aspects of distributed microgrid using multi-agent systems. Sustain. Cities Soc. 2019, 44, 855–870. [Google Scholar] [CrossRef]
 - Choudhury, S.; Sen, B.; Kumar, S.; Sahani, S.; Pattnaik, A.; Dash, T. Improvement of Performance and Quality of Power in Grid Tied SOFC through Crow Search Optimization Technique. In Proceedings of the 2020 5th International Conference on Communication and Electronics Systems (ICCES), Coimbatore, India, 10–12 June 2020. [Google Scholar]
 - Zhang, D.; Yang, Y.; Fang, J.; Alkhayyat, A. An optimal methodology for optimal controlling of a PEMFC connected to the grid based on amended penguin optimization algorithm. Sustain. Energy Technol. Assess. 2022, 53, 102401. [Google Scholar] [CrossRef]
 - Ezugwu, A.E.; Agushaka, J.O.; Abualigah, L.; Mirjalili, S.; Gandomi, A.H. Prairie dog optimization algorithm. Neural Comput. Appl. 2022, 34, 20017–20065. [Google Scholar] [CrossRef]
 - Choudhury, S.; Rout, P.K. Adaptive fuzzy logic based MPPT control for PV system under partial shading condition. Int. J. Renew. Energy Res. 2015, 5, 1252–1263. [Google Scholar]
 - Nayak, A.S.; Acharya, D.P.; Choudhury, S. Photovoltaic Cell with Shunt Active Power Filter for Harmonic Cancelation Using Modified PSO-Based PI Controller. In Advances in Electrical Control and Signal Systems; Springer: Singapore, 2020; pp. 455–467. [Google Scholar]
 - Lü, X.; Qu, Y.; Wang, Y.; Qin, C.; Liu, G. A comprehensive review on hybrid power system for PEMFC-HEV: Issues and strategies. Energy Convers. Manag. 2018, 171, 1273–1291. [Google Scholar] [CrossRef]
 - Choudhury, S. Review of Energy Storage System Technologies integration to microgrid: Types, control strategies, issues, and future prospects. J. Energy Storage 2022, 48, 103966. [Google Scholar] [CrossRef]
 - Tian, G.; Yuan, G.; Aleksandrov, A.; Zhang, T.; Li, Z.; Fathollahi-Fard, A.M.; Ivanov, M. Recycling of spent Lithium-ion Batteries: A comprehensive review for identification of main challenges and future research trends. Sustain. Energy Technol. Assess. 2022, 53, 102447. [Google Scholar] [CrossRef]
 - Choudhury, S.; Khandelwal, N.; Satpathy, A. A Robust Competitive Optimization Algorithm Based Energy Management Control Strategy in a Battery and Ultracapacitor Based Hybrid Energy Storage System. In Advances in Electrical Control and Signal Systems; Springer: Singapore, 2020; pp. 1049–1066. [Google Scholar]
 - Mohanty, M.; Sahu, S.K.; Nayak, M.R.; Satpathy, A.; Choudhury, S. Application of salp swarm optimization for pi controller to mitigate transients in a three-phase soft starter-based induction motor. In Advances in Electrical Control and Signal Systems; Springer: Singapore, 2020; pp. 619–631. [Google Scholar]
 - Choudhury, S. Voltage Flicker Compensation of STATCOM Through Novel Bee Colony Optimization. In Proceedings of the 2020 International Conference on Smart Electronics and Communication (ICOSEC), IEEE, Trichy, India, 10–12 September 2020. [Google Scholar]
 - Kumar, N.K.; Gopi, R.S.; Kuppusamy, R.; Nikolovski, S.; Teekaraman, Y.; Vairavasundaram, I.; Venkateswarulu, S. Fuzzy Logic-Based Load Frequency Control in an Island Hybrid Power System Model Using Artificial Bee Colony Optimization. Energies 2022, 15, 2199. [Google Scholar] [CrossRef]
 - Čubranić-Dobrodolac, M.; Švadlenka, L.; Čičević, S.; Trifunović, A.; Dobrodolac, M. A bee colony optimization (BCO) and type-2 fuzzy approach to measuring the impact of speed perception on motor vehicle crash involvement. Soft Comput. 2022, 26, 4463–4486. [Google Scholar] [CrossRef]
 - Kaveh, A.; Dadras, A. A novel meta-heuristic optimization algorithm: Thermal exchange optimization. Adv. Eng. Softw. 2017, 110, 69–84. [Google Scholar] [CrossRef]
 - Taradeh, M.; Mafarja, M. Binary Thermal Exchange Optimization for Feature Selection. In Data Management and Analysis; Springer: Cham, Switzerland, 2020; pp. 239–260. [Google Scholar]
 - Zhang, G.; Li, Y.; Mohammed, D.B.; Toghraie, D. Optimization of a high-temperature recuperator equipped with corrugated helical heat exchanger for improvement of thermal-hydraulic performance. Case Stud. Therm. Eng. 2022, 33, 101956. [Google Scholar] [CrossRef]
 - Choudhury, S.; Khandelwal, N.; Kumar, A.; Shukla, A.; Jha, A.; Mohanty, M.; Dash, T. A supervisory state of charge and state of power management control strategy among hybrid energy storage systems through thermal exchange optimization technique. In Proceedings of the 2020 IEEE Calcutta Conference (CALCON), Kolkata, India, 28–29 February 2020. [Google Scholar]
 - Hygnstrom, S.E.; Virchow, D.R. Prairie Dogs and the Prairie Ecosystem; University of Nebraska–Lincoln: Lincoln, NE, USA, 2002. [Google Scholar]
 - Hygnstrom, S.E.; Virchow, D.R. Prairie Dogs. In The Handbook: Prevention and Control of Wildlife Damage; University of Nebraska–Lincoln: Lincoln, NE, USA, 1994; p. 20. [Google Scholar]
 - John, L.H. The Black-Tailed Prairie Dog: Social Life of a Burrowing Mammal; University of Chicago Press: Chicago, IL, USA, 1995. [Google Scholar]
 - Miller, B.J.; Reading, R.P.; Biggins, D.E.; Detling, J.K.; Forrest, S.C.; Hoogland, J.L.; Javersak, J.; Miller, S.D.; Proctor, J.; Truett, J.; et al. Prairie dogs: An ecological review and current biopolitics. J. Wildl. Manag. 2007, 71, 2801–2810. [Google Scholar] [CrossRef]
 - James, P.F.; Lechleitner, R.R. Observations on the biology of Gunnison’s prairie dog in central Colorado. Am. Midl. Nat. 1974, 92, 146–163. [Google Scholar]
 - Slobodchikoff, C.N.; Kiriazis, J.; Fischer, C.; Creef, E. Semantic information distinguishing individual predators in the alarm calls of Gunnison’s prairie dogs. Anim. Behav. 1991, 42, 713–719. [Google Scholar] [CrossRef]
 - Slobodchikoff, C.N. Cognition and Communication in Prairie Dogs. The Cognitive Animal: Empirical and Theoretical Perspectives on Animal Cognition; MIT Press Direct: Cambridge, MA, USA, 2002; pp. 257–264. [Google Scholar]
 






























| Control Strategy/Algorithm | Merits | Demerits | 
|---|---|---|
| Proportional Integral | 
  | 
  | 
| Harris Hawks Algorithm | 
  | 
  | 
| Grasshopper Optimization Algorithm | 
  | 
  | 
| Genetic Algorithm | 
  | 
  | 
| Particle Swarm Optimization | 
  | 
  | 
| Atom Search Optimization | 
  | 
  | 
| Salp Swarm Optimization | 
  | 
  | 
| Aquila Optimization | 
  | 
  | 
| Fuzzy Logic Controller | 
  | 
  | 
| Adaptive Network Fuzzy Inference | 
  | 
  | 
| Green Leaf-hopper Flame Optimization | 
  | 
  | 
| Chaotic Butterfly Optimization | 
  | 
  | 
| Artificial Neural Network | 
  | 
  | 
| Support Vector Machine | 
  | 
  | 
| Model Predictive Control | 
  | 
  | 
| Multi-Agent System | 
  | 
  | 
| Amended Penguin Optimization | 
  | 
  | 
| Squirrel Search Algorithm | 
  | 
  | 
| Type of Controller → System Values ↓  | PI | BCO | TEO | Proposed PDO | ||||
|---|---|---|---|---|---|---|---|---|
| PI Controller Gains | Kp | Ki | Kp | Ki | Kp | Ki | Kp | Ki | 
| 0.087 | 0.0032 | 0.167 | 0.0061 | 0.461 | 0.0054 | 0.557 | 0.0089 | |
| Terminal Voltage (Volt) | 445 | 436 | 431 | 408 | ||||
| DC-Link Voltage (Volt) | 378 | 367 | 364 | 353 | ||||
| Voltage Deviation (p.u.) | 1.25 | 1.2 | 1.1 | 1.03 | ||||
| Active Power (Watt) | 57,000 | 55,500 | 53,450 | 48,200 | ||||
| Reactive Power (Var) | 890 | 921 | 948 | 977 | ||||
| Apparent Power (VA) | 57,150 | 55,640 | 53,300 | 48,050 | ||||
| THD (%) | 6.09 | 5.83 | 5.15 | 4.67 | ||||
| Power Factor | 0.91 | 0.94 | 0.965 | 0.98 | ||||
| Frequency (Hz) | 45.47 | 46.45 | 48.2 | 49.1 | ||||
| Grid Voltage (p.u.) | 1.287 | 1.19 | 1.089 | 1.02 | ||||
| Grid Current | 0.862 | 0.895 | 0.92 | 0.945 | ||||
| Type of Controller → System Values ↓  | PI | BCO | TEO | Proposed PDO | ||||
|---|---|---|---|---|---|---|---|---|
| PI Controller Gains | Kp | Ki | Kp | Ki | Kp | Ki | Kp | Ki | 
| 0.087 | 0.0032 | 0.134 | 0.0087 | 0.249 | 0.0071 | 0.432 | 0.0046 | |
| Terminal Voltage (Volt) | 378 | 385 | 392 | 397 | ||||
| DC-Link Voltage (Volt) | 332 | 338 | 343 | 348 | ||||
| Voltage Deviation (p.u.) | 0.90 | 0.93 | 0.97 | 0.99 | ||||
| Active Power (Watt) | 43,700 | 44,550 | 47,450 | 49,500 | ||||
| Reactive Power (Var) | 941 | 966 | 975 | 993 | ||||
| Apparent Power (VA) | 43,510 | 44,530 | 47,280 | 49,450 | ||||
| THD (%) | 6.23 | 5.14 | 4.56 | 4.02 | ||||
| Power Factor | 0.87 | 0.89 | 0.91 | 0.95 | ||||
| Frequency (Hz) | 46.71 | 48.23 | 49.13 | 49.59 | ||||
| Grid Voltage (p.u.) | 1.48 | 1.39 | 1.18 | 1.01 | ||||
| Grid Current | 2.85 | 2.23 | 1.57 | 1.01 | ||||
| Type of Controller → System Values ↓  | PI | BCO | TEO | Proposed PDO | ||||
|---|---|---|---|---|---|---|---|---|
| PI Controller Gains | Kp | Ki | Kp | Ki | Kp | Ki | Kp | Ki | 
| 0.087 | 0.0032 | 0.149 | 0.0093 | 0.483 | 0.0089 | 0.798 | 0.0091 | |
| Terminal Voltage (Volt) | 361 | 373 | 381 | 400 | ||||
| DC-Link Voltage (Volt) | 317 | 324 | 335 | 350 | ||||
| Voltage Deviation (p.u.) | 1.16 | 1.14 | 1.09 | 1.01 | ||||
| Active Power (Watt) | 47,910 | 49,630 | 50,560 | 51,100 | ||||
| Reactive Power (Var) | 934 | 956 | 969 | 984 | ||||
| Apparent Power (VA) | 48,040 | 49,806 | 50,720 | 51,340 | ||||
| THD (%) | 5.98 | 4.51 | 4.12 | 4.05 | ||||
| Power Factor | 0.795 | 0.819 | 0.83 | 0.89 | ||||
| Frequency (Hz) | 49.01 | 49.25 | 49.66 | 49.96 | ||||
| Grid Voltage (p.u.) | 1.62 | 1.51 | 1.19 | 1.01 | ||||
| Grid Current | 4.0 | 3.1 | 1.61 | 1.05 | ||||
| Type of Controllers → System Values ↓  | PI | BCO | TEO | Proposed PDO | ||||
|---|---|---|---|---|---|---|---|---|
| PI Controller Gains | Kp | Ki | Kp | Ki | Kp | Ki | Kp | Ki | 
| 0.087 | 0.0032 | 0.129 | 0.0098 | 0.321 | 0.0082 | 0.673 | 0.0067 | |
| Terminal Voltage (Volt) | 378 | 386 | 392 | 398 | ||||
| DC-Link Voltage (Volt) | 336 | 341 | 345 | 350 | ||||
| Voltage Deviation (p.u.) | 1.06 | 1.04 | 1.02 | 1.001 | ||||
| Active Power (Watt) | 46,700 | 47,030 | 48,100 | 49,100 | ||||
| Reactive Power (Var) | 948 | 962 | 976 | 990 | ||||
| Apparent Power (VA) | 46,110 | 46,820 | 48,280 | 49,920 | ||||
| THD (%) | 5.15 | 4.23 | 3.48 | 2.96 | ||||
| Power Factor | 0.94 | 0.955 | 0.961 | 0.987 | ||||
| Frequency (Hz) | 51.57 | 51.05 | 50.83 | 50.16 | ||||
| Grid Voltage (p.u.) | 0.58 | 0.73 | 0.86 | 1.02 | ||||
| Grid Current | 1.35 | 1.215 | 1.05 | 1.01 | ||||
Disclaimer/Publisher’s Note: The statements, opinions and data contained in all publications are solely those of the individual author(s) and contributor(s) and not of MDPI and/or the editor(s). MDPI and/or the editor(s) disclaim responsibility for any injury to people or property resulting from any ideas, methods, instructions or products referred to in the content.  | 
© 2023 by the authors. Licensee MDPI, Basel, Switzerland. This article is an open access article distributed under the terms and conditions of the Creative Commons Attribution (CC BY) license (https://creativecommons.org/licenses/by/4.0/).
Share and Cite
Sahoo, G.K.; Choudhury, S.; Rathore, R.S.; Bajaj, M. A Novel Prairie Dog-Based Meta-Heuristic Optimization Algorithm for Improved Control, Better Transient Response, and Power Quality Enhancement of Hybrid Microgrids. Sensors 2023, 23, 5973. https://doi.org/10.3390/s23135973
Sahoo GK, Choudhury S, Rathore RS, Bajaj M. A Novel Prairie Dog-Based Meta-Heuristic Optimization Algorithm for Improved Control, Better Transient Response, and Power Quality Enhancement of Hybrid Microgrids. Sensors. 2023; 23(13):5973. https://doi.org/10.3390/s23135973
Chicago/Turabian StyleSahoo, Gagan Kumar, Subhashree Choudhury, Rajkumar Singh Rathore, and Mohit Bajaj. 2023. "A Novel Prairie Dog-Based Meta-Heuristic Optimization Algorithm for Improved Control, Better Transient Response, and Power Quality Enhancement of Hybrid Microgrids" Sensors 23, no. 13: 5973. https://doi.org/10.3390/s23135973
APA StyleSahoo, G. K., Choudhury, S., Rathore, R. S., & Bajaj, M. (2023). A Novel Prairie Dog-Based Meta-Heuristic Optimization Algorithm for Improved Control, Better Transient Response, and Power Quality Enhancement of Hybrid Microgrids. Sensors, 23(13), 5973. https://doi.org/10.3390/s23135973
        
