Optimizing Electrode Configurations for Wearable EEG Seizure Detection Using Machine Learning
Abstract
1. Introduction
1.1. Advancements and Limitations of Wearable Systems for Seizure Detection
1.2. Balancing Machine Learning Performance and Ergonomics in Wearable EEG Systems
2. Materials and Methods
2.1. Data
2.2. Preprocessing and Feature Extraction
- Broadband root total power (the square root of the power integral, which is equivalent to the temporal signal’s standard deviation);
- The relative power and relative log power in 5 frequency bands: delta [1–4 Hz], theta [4–8 Hz], alpha [8–12 Hz], beta [12–30 Hz], and gamma [30–50 Hz]. The term ‘relative’ indicates that the power in each band was divided by the total broadband power between 1–40 Hz;
- Spectral moment: first, the signal’s power distribution in the frequency domain is normalized as a probability distribution, followed by computation of the expected power value;
- Spectral edge frequency (SEF): the frequency below which 90% of the total EEG power is located;
- Spectral entropy (SE): the entropy of the spectrum when treated as a normalized probability distribution;
- Spectral slope and intercept: the slope and intercept of the linear of the log power log frequency plot;
- “Out-of-range” feature: This feature counts how many of the following four features are out of these features’ normal empirically defined range: the root total power of the power spectrum, the spectral slope and intercept, and the spectral edge frequency. Thus, this feature is an integer number between 0 and 4.
2.3. Machine Learning Algorithm
2.4. Data Splitting into Train and Test Sets
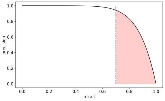
2.5. Performance Measure
2.6. Analytical Framework
2.7. Runs and Computational Resources
3. Results
3.1. Dependence of Classification Performance on Electrode Number
3.2. Systematic Examination of All Eight-Electrode Configurations
4. Discussion
5. Conclusions
Author Contributions
Funding
Institutional Review Board Statement
Informed Consent Statement
Data Availability Statement
Conflicts of Interest
References
- Stafstrom, C.E. Epilepsy: A review of selected clinical syndromes and advances in basic science. J. Cereb. Blood Flow Metab. 2006, 26, 983–1004. [Google Scholar] [CrossRef]
- Epilepsy: A Public Health Imperative; World Health Organization: Geneva, Switzerland, 2019; ISBN 9789241515931.
- Nevalainen, O.; Ansakorpi, H.; Simola, M.; Raitanen, J.; Isojärvi, J.; Artama, M.; Auvinen, A. Epilepsy-related clinical characteristics and mortality: A systematic review and meta-analysis. Neurology 2014, 83, 1968–1977. [Google Scholar] [CrossRef]
- Harden, C.; Tomson, T.; Gloss, D.; Buchhalter, J.; Cross, J.H.; Donner, E.; French, J.A.; Gil-Nagel, A.; Hesdorffer, D.C.; Smithson, W.H.; et al. Practice guideline summary: Sudden unexpected death in epilepsy incidence rates and risk factors: Report of the Guideline Development, Dissemination, and Implementation Subcommittee of the American Academy of Neurology and the American Epilepsy Society. Neurology 2017, 88, 1674–1680. [Google Scholar] [CrossRef] [PubMed]
- Kwan, P.; Arzimanoglou, A.; Berg, A.T.; Brodie, M.J.; Allen Hauser, W.; Mathern, G.; Moshé, S.L.; Perucca, E.; Wiebe, S.; French, J. Definition of drug resistant epilepsy: Consensus proposal by the ad hoc Task Force of the ILAE Commission on Therapeutic Strategies. Epilepsia 2010, 51, 1069–1077. [Google Scholar] [CrossRef]
- Stevelink, R.; Sanders, M.W.; Tuinman, M.P.; Brilstra, E.H.; Koeleman, B.P.; Jansen, F.E.; Braun, K.P. Epilepsy surgery for patients with genetic refractory epilepsy: A systematic review. Epileptic Disord. 2018, 20, 99–115. [Google Scholar] [CrossRef]
- Baumgartner, C.; Koren, J.P.; Britto-Arias, M.; Zoche, L.; Pirker, S. Presurgical epilepsy evaluation and epilepsy surgery. F1000Research 2019, 8, Rev-1818. [Google Scholar] [CrossRef] [PubMed]
- Bergey, G.K.; Morrell, M.J.; Mizrahi, E.M.; Goldman, A.; King-Stephens, D.; Nair, D.; Srinivasan, S.; Jobst, B.; Gross, R.E.; Shields, D.C.; et al. Long-term treatment with responsive brain stimulation in adults with refractory partial seizures. Neurology 2015, 84, 810–817. [Google Scholar] [CrossRef]
- Rho, J.M. How does the ketogenic diet induce anti-seizure effects? Neurosci. Lett. 2017, 637, 4–10. [Google Scholar] [CrossRef]
- Tian, N.; Boring, M.; Kobau, R.; Zack, M.M.; Croft, J.B. Active Epilepsy and Seizure Control in Adults—United States, 2013 and 2015. MMWR Morb. Mortal. Wkly. Rep. 2018, 67, 437–442. [Google Scholar] [CrossRef]
- Loring, D.W.; MEADOR, K.J.; Lee, G.P. Determinants of quality of life in epilepsy. Epilepsy Behav. 2004, 5, 976–980. [Google Scholar] [CrossRef] [PubMed]
- Janmohamed, M.; Brodie, M.J.; Kwan, P. Pharmacoresistance—Epidemiology, mechanisms, and impact on epilepsy treatment. Neuropharmacology 2020, 168, 107790. [Google Scholar] [CrossRef]
- Kurada, A.V.; Srinivasan, T.; Hammond, S.; Ulate-Campos, A.; Bidwell, J. Seizure Detection Devices for use in Antiseizure Medication Clinical Trials: A Systematic Review. Seizure 2019, 66, 61–69. [Google Scholar] [CrossRef] [PubMed]
- Kim, T.; Nguyen, P.; Pham, N.; Bui, N.; Truong, H.; Ha, S.; Vu, T. Epileptic Seizure Detection and Experimental Treatment: A Review. Front. Neurol. 2020, 11, 701. [Google Scholar] [CrossRef] [PubMed]
- Casson, A.; Yates, D.; Smith, S.; Duncan, J.; Rodriguez-Villegas, E. Wearable electroencephalography. What is it, why is it needed, and what does it entail? IEEE Eng. Med. Biol. Mag. 2010, 29, 44–56. [Google Scholar] [CrossRef]
- Onorati, F.; Regalia, G.; Caborni, C.; LaFrance, W.C.; Blum, A.S.; Bidwell, J.; de Liso, P.; El Atrache, R.; Loddenkemper, T.; Mohammadpour-Touserkani, F.; et al. Prospective Study of a Multimodal Convulsive Seizure Detection Wearable System on Pediatric and Adult Patients in the Epilepsy Monitoring Unit. Front. Neurol. 2021, 12, 724904. [Google Scholar] [CrossRef] [PubMed]
- Boonyakitanont, P.; Lek-uthai, A.; Chomtho, K.; Songsiri, J. A review of feature extraction and performance evaluation in epileptic seizure detection using EEG. Biomed. Signal Process. Control 2020, 57, 101702. [Google Scholar] [CrossRef]
- van de Vel, A.; Cuppens, K.; Bonroy, B.; Milosevic, M.; Jansen, K.; van Huffel, S.; Vanrumste, B.; Cras, P.; Lagae, L.; Ceulemans, B. Non-EEG seizure detection systems and potential SUDEP prevention: State of the art: Review and update. Seizure 2016, 41, 141–153. [Google Scholar] [CrossRef]
- Behbahani, S. A review of significant research on epileptic seizure detection and prediction using heart rate variability. Turk Kardiyol. Dern. Ars. 2018, 46, 414–421. [Google Scholar] [CrossRef]
- Shum, J.; Friedman, D. Commercially available seizure detection devices: A systematic review. J. Neurol. Sci. 2021, 428, 117611. [Google Scholar] [CrossRef]
- Lin, S.-K.; Istiqomah; Wang, L.-C.; Lin, C.-Y.; Chiueh, H. An Ultra-Low Power Smart Headband for Real-Time Epileptic Seizure Detection. IEEE J. Transl. Eng. Health Med. 2018, 6, 2700410. [Google Scholar] [CrossRef] [PubMed]
- van Andel, J.; Thijs, R.D.; de Weerd, A.; Arends, J.; Leijten, F. Non-EEG based ambulatory seizure detection designed for home use: What is available and how will it influence epilepsy care? Epilepsy Behav. 2016, 57, 82–89. [Google Scholar] [CrossRef]
- Sarmast, S.T.; Abdullahi, A.M.; Jahan, N. Current Classification of Seizures and Epilepsies: Scope, Limitations and Recommendations for Future Action. Cureus 2020, 12, e10549. [Google Scholar] [CrossRef]
- Karoly, P.J.; Rao, V.R.; Gregg, N.M.; Worrell, G.A.; Bernard, C.; Cook, M.J.; Baud, M.O. Cycles in epilepsy. Nat. Rev. Neurol. 2021, 17, 267–284. [Google Scholar] [CrossRef] [PubMed]
- Karoly, P.J.; Goldenholz, D.M.; Freestone, D.R.; Moss, R.E.; Grayden, D.B.; Theodore, W.H.; Cook, M.J. Circadian and circaseptan rhythms in human epilepsy: A retrospective cohort study. Lancet Neurol. 2018, 17, 977–985. [Google Scholar] [CrossRef] [PubMed]
- Maturana, M.I.; Meisel, C.; Dell, K.; Karoly, P.J.; D’Souza, W.; Grayden, D.B.; Burkitt, A.N.; Jiruska, P.; Kudlacek, J.; Hlinka, J.; et al. Critical slowing down as a biomarker for seizure susceptibility. Nat. Commun. 2020, 11, 2172. [Google Scholar] [CrossRef]
- Somboon, T.; Grigg-Damberger, M.M.; Foldvary-Schaefer, N. Epilepsy and Sleep Related Breathing Disturbances. Chest 2019, 156, 172–181. [Google Scholar] [CrossRef]
- Halász, P.; Bódizs, R.; Ujma, P.P.; Fabó, D.; Szűcs, A. Strong relationship between NREM sleep, epilepsy and plastic functions—A conceptual review on the neurophysiology background. Epilepsy Res. 2019, 150, 95–105. [Google Scholar] [CrossRef] [PubMed]
- Wu, T.; Avidan, A.Y.; Engel, J. Sleep and Epilepsy, Clinical Spectrum and Updated Review. Sleep Med. Clin. 2021, 16, 389–408. [Google Scholar] [CrossRef] [PubMed]
- Casson, A.J. Wearable EEG and beyond. Biomed. Eng. Lett. 2019, 9, 53–71. [Google Scholar] [CrossRef]
- Ke, G.; Meng, Q.; Finley, T.; Wang, T.; Chen, W.; Ma, W.; Ye, Q.; Liu, T.-Y. Lightgbm: A highly efficient gradient boosting decision tree, 3149-3157. In Proceedings of the 31st International Conference on Neural Information Processing Systems, Long Beach, CA, USA, 4–9 December 2017. [Google Scholar]
- Tovar Quiroga, D.F.; Britton, J.W.; Wirrell, E.C. Patient and caregiver view on seizure detection devices: A survey study. Seizure 2016, 41, 179–181. [Google Scholar] [CrossRef]
- Krawczyk, B. Learning from imbalanced data: Open challenges and future directions. Prog Artif. Intell. 2016, 5, 221–232. [Google Scholar] [CrossRef]
- Maher, C.; Yang, Y.; Truong, N.D.; Wang, C.; Nikpour, A.; Kavehei, O. Towards long term monitoring: Seizure detection with reduced electroencephalogram channels. medRxiv 2021. [Google Scholar]
- Ihle, M.; Feldwisch-Drentrup, H.; Teixeira, C.A.; Witon, A.; Schelter, B.; Timmer, J.; Schulze-Bonhage, A. EPILEPSIAE—A European epilepsy database. Comput. Methods Programs Biomed. 2012, 106, 127–138. [Google Scholar] [CrossRef] [PubMed]
- Siddiqui, M.K.; Morales-Menendez, R.; Huang, X.; Hussain, N. A review of epileptic seizure detection using machine learning classifiers. Brain Inform. 2020, 7, 5. [Google Scholar] [CrossRef] [PubMed]
- Sopic, D.; Teijeiro, T.; Atienza, D.; Aminifar, A.; Ryvlin, P. Personalized seizure signature: An interpretable approach to false alarm reduction for long-term epileptic seizure detection. Epilepsia 2022, 1–11. [Google Scholar] [CrossRef] [PubMed]
- Yuan, S.; Liu, J.; Shang, J.; Kong, X.; Yuan, Q.; Ma, Z. The earth mover’s distance and Bayesian linear discriminant analysis for epileptic seizure detection in scalp EEG. Biomed. Eng. Lett. 2018, 8, 373–382. [Google Scholar] [CrossRef] [PubMed]
- Acar, G.; Ozturk, O.; Golparvar, A.J.; Elboshra, T.A.; Böhringer, K.; Yapici, M.K. Wearable and Flexible Textile Electrodes for Biopotential Signal Monitoring: A review. Electronics 2019, 8, 479. [Google Scholar] [CrossRef]
- Pathmanathan, J.; Kjaer, T.W.; Cole, A.J.; Delanty, N.; Surges, R.; Duun-Henriksen, J. Expert Perspective: Who May Benefit Most From the New Ultra Long-Term Subcutaneous EEG Monitoring? Front. Neurol. 2021, 12, 817733. [Google Scholar] [CrossRef]
- Bacher, D.; Amini, A.; Friedman, D.; Doyle, W.; Pacia, S.; Kuzniecky, R. Validation of an EEG seizure detection paradigm optimized for clinical use in a chronically implanted subcutaneous device. J. Neurosci. Methods 2021, 358, 109220. [Google Scholar] [CrossRef]
- Gangstad, S.W.; Mikkelsen, K.B.; Kidmose, P.; Tabar, Y.R.; Weisdorf, S.; Lauritzen, M.H.; Hemmsen, M.C.; Hansen, L.K.; Kjaer, T.W.; Duun-Henriksen, J. Automatic sleep stage classification based on subcutaneous EEG in patients with epilepsy. Biomed. Eng. Online 2019, 18, 106. [Google Scholar] [CrossRef] [PubMed]
- Meghdadi, A.H.; Stevanović Karić, M.; McConnell, M.; Rupp, G.; Richard, C.; Hamilton, J.; Salat, D.; Berka, C. Resting state EEG biomarkers of cognitive decline associated with Alzheimer’s disease and mild cognitive impairment. PLoS ONE 2021, 16, e0244180. [Google Scholar] [CrossRef] [PubMed]
- Steiger, A.; Kimura, M. Wake and sleep EEG provide biomarkers in depression. J. Psychiatr. Res. 2010, 44, 242–252. [Google Scholar] [CrossRef] [PubMed]
- Friedman, N.; Fekete, T.; Gal, K.; Shriki, O. EEG-Based Prediction of Cognitive Load in Intelligence Tests. Front. Hum. Neurosci. 2019, 13, 191. [Google Scholar] [CrossRef] [PubMed]





Disclaimer/Publisher’s Note: The statements, opinions and data contained in all publications are solely those of the individual author(s) and contributor(s) and not of MDPI and/or the editor(s). MDPI and/or the editor(s) disclaim responsibility for any injury to people or property resulting from any ideas, methods, instructions or products referred to in the content. |
© 2023 by the authors. Licensee MDPI, Basel, Switzerland. This article is an open access article distributed under the terms and conditions of the Creative Commons Attribution (CC BY) license (https://creativecommons.org/licenses/by/4.0/).
Share and Cite
Gelbard-Sagiv, H.; Pardo, S.; Getter, N.; Guendelman, M.; Benninger, F.; Kraus, D.; Shriki, O.; Ben-Sasson, S. Optimizing Electrode Configurations for Wearable EEG Seizure Detection Using Machine Learning. Sensors 2023, 23, 5805. https://doi.org/10.3390/s23135805
Gelbard-Sagiv H, Pardo S, Getter N, Guendelman M, Benninger F, Kraus D, Shriki O, Ben-Sasson S. Optimizing Electrode Configurations for Wearable EEG Seizure Detection Using Machine Learning. Sensors. 2023; 23(13):5805. https://doi.org/10.3390/s23135805
Chicago/Turabian StyleGelbard-Sagiv, Hagar, Snir Pardo, Nir Getter, Miriam Guendelman, Felix Benninger, Dror Kraus, Oren Shriki, and Shay Ben-Sasson. 2023. "Optimizing Electrode Configurations for Wearable EEG Seizure Detection Using Machine Learning" Sensors 23, no. 13: 5805. https://doi.org/10.3390/s23135805
APA StyleGelbard-Sagiv, H., Pardo, S., Getter, N., Guendelman, M., Benninger, F., Kraus, D., Shriki, O., & Ben-Sasson, S. (2023). Optimizing Electrode Configurations for Wearable EEG Seizure Detection Using Machine Learning. Sensors, 23(13), 5805. https://doi.org/10.3390/s23135805

