High-Linearity and High-Speed ROIC of Ultra-Large Array Infrared Detectors Based on Adaptive Compensation and Enhancement
Abstract
1. Introduction
2. Analysis of IR ROIC Architecture
3. Analysis of the Non-Ideal Effect of IR ROIC
3.1. Limitations of NMOS Type DI Pixel Structure
3.2. Effect of Parasitic Capacitance Resistance on Output
4. High Linear High Frame Rate Readout Method for Very Large Array IR Detector
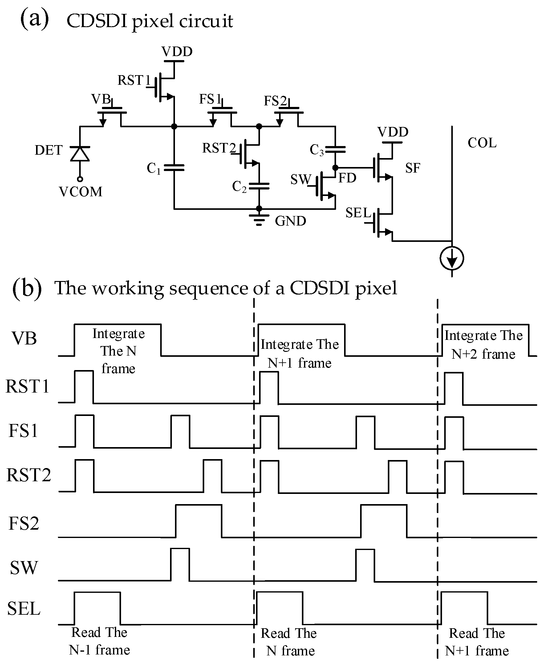
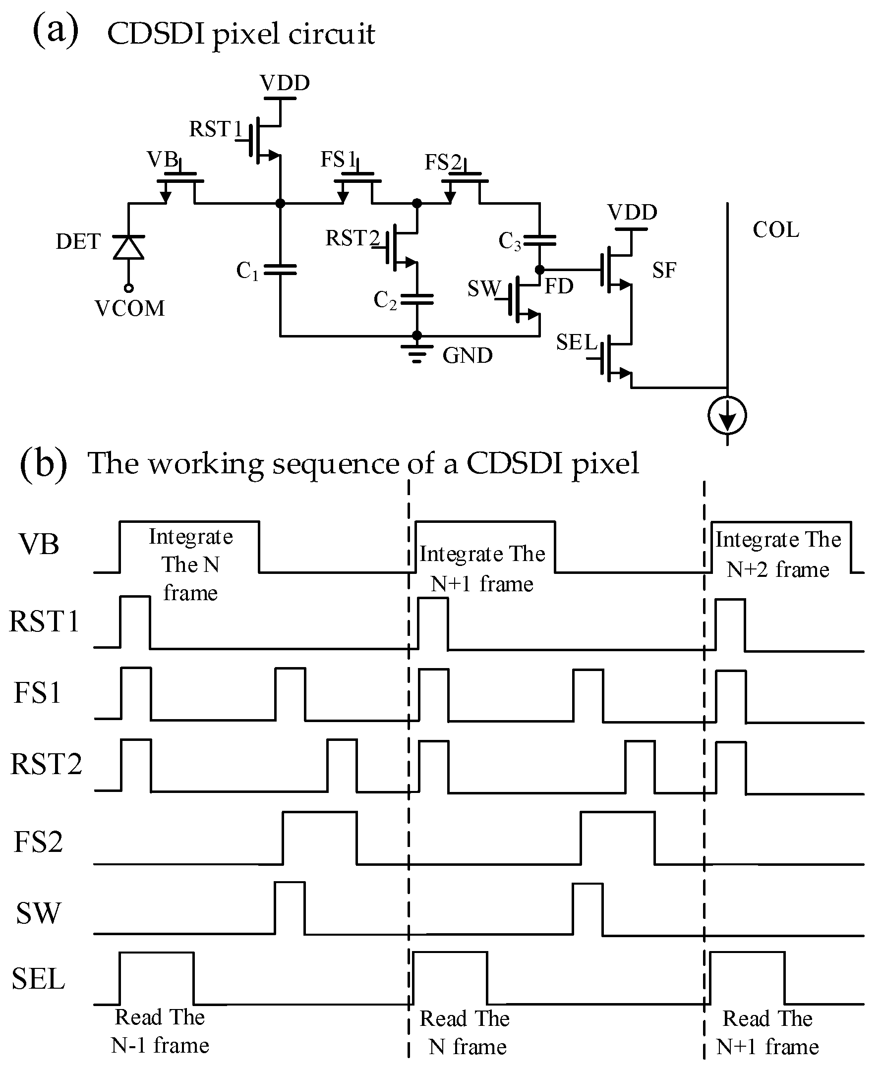
4.1. CDSDI Pixel Circuit Design
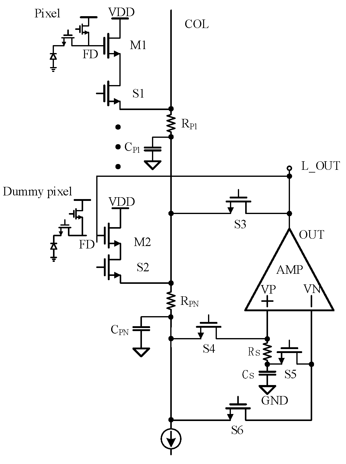
4.2. Column-Level Readout Optimization Circuit Based on Adaptive Offset Compensation and AC Enhancement
5. Verification Results and Analysis
6. Conclusions
Author Contributions
Funding
Institutional Review Board Statement
Informed Consent Statement
Data Availability Statement
Conflicts of Interest
References
- Teymouri, M.; Sobhi, J. An ultra-linear CMOS image sensor for a high-accuracy imaging system. Int. J. Circuit Theory Appl. 2018, 46, 1593–1605. [Google Scholar] [CrossRef]
- Teymouri, M. A highly linear and high-accurate CMOS image sensor. Analog. Integr. Circuits Signal Process. 2019, 102, 91–96. [Google Scholar] [CrossRef]
- Niu, Y.Z.; Zhu, Y.J.; Lu, W.G.; Gu, Y.T.; Zhang, Y.C.; Chen, Z.J. A readout structure with double column buses and shared source follower for IRFPAs. J. Infrared Millim. Waves 2020, 39, 324–330. [Google Scholar]
- Li, C.; Han, B.; He, J.; Guo, Z.; Wu, L. A Highly Linear CMOS Image Sensor Design Based on an Adaptive Nonlinear Ramp Generator and Fully Differential Pipeline Sampling Quantization with a Double Auto-Zeroing Technique. Sensors 2020, 20, 1046. [Google Scholar] [CrossRef] [PubMed]
- Wang, F.; Theuwissen, A.J.P. Pixel Optimizations and Digital Calibration Methods of a CMOS Image Sensor Targeting High Linearity. IEEE Trans. Circuits Syst. I Regul. Pap. 2018, 66, 930–940. [Google Scholar] [CrossRef]
- Gao, J.; Zhang, D.; Nie, K.; Xu, J. Analysis and Optimization design of the column bus parasitic effects on large-array CMOS image sensor. Microelectron. J. 2019, 96, 104681. [Google Scholar] [CrossRef]
- George, S.S.; Bocko, M.F.; Ignjatovic, Z. Current Sensing Assisted Active Pixel Sensor for High-Speed CMOS Image Sensors. IEEE Sens. J. 2015, 15, 4365–4372. [Google Scholar] [CrossRef]
- Guo, Z.; Cheng, X.; Xu, R.; Su, C.; Li, C.; Wang, B.; Guo, Y.; Wang, Y. A 1Gpixel 10FPS CMOS image sensor using pixel array high-speed readout technology. Integration 2023, 89, 114–122. [Google Scholar] [CrossRef]
- Guo, Z.; Wang, Y.; Xu, R.; Yu, N. High-Speed Fully Differential Two-Step ADC Design Method for CMOS Image Sensor. Sensors 2023, 23, 595. [Google Scholar] [CrossRef]
- Xu, J.; Li, W.; Nie, K.; Han, L.; Zhao, X. A Method to Reduce the Effect on Image Quality Caused by Resistance of Column Bus. IEEE Trans. Very Large Scale Integr. Syst. 2018, 27, 173–181. [Google Scholar] [CrossRef]
- Wu, S.J.; Yao, L.B.; Li, D.S.; Ji, Y.L.; Yang, C.L.; Li, H.F.; Luo, M.; Li, M.; Xu, R.H. Small Pixel 10μm Pitch Infrared Focal Plane Array ROIC Design. Infrared Technol. 2021, 43, 902–909. [Google Scholar]
- Wang, B.; Guo, Z.-J.; Wang, Y.-L.; Guo, Y.-M.; Xu, R.-M.; Cheng, X.-Q. A linearization technique for Cryogenic infrared readout circuit. In Proceedings of the 2022 IEEE 16th International Conference on Solid-State & Integrated Circuit Technology (ICSICT), Nanjing, China, 25–28 October 2022; pp. 1–3. [Google Scholar] [CrossRef]
- Ye, Z.H.; Yang, H.G.; Li, F.Y.; Cheng, X.Y.; Yin, T.; Liu, F. A Universal High-Speed, Low-Power Dynamic Slew-Rate Enhancement Circuit for Large Capacitancer. Microelectron. Comput. 2012, 29, 75–79. [Google Scholar]
- Guo, Z.; Yu, N.; Wu, L. An Improved Global Shutter Pixel with Extended Output Range and Linearity of Compensation for CMOS Image Sensor. Chin. J. Electron. 2021, 30, 102–108. [Google Scholar]
- Bogaerts, J.; Lafaille, R.; Borremans, M.; Guo, J.; Ceulemans, B.; Meynants, G.; Sarhangnejad, N.; Arsinte, G.; Statescu, V.; van der Groen, S. 6.3 105 × 65mm2 391Mpixel CMOS Image Sensor with >78 dB Dynamic Range for Airborne Mapping Applications. In Proceedings of the 2016 IEEE International Solid-State Circuits Conference (ISSCC), San Francisco, CA, USA, 31 January–4 February 2016; pp. 114–115. [Google Scholar]
- Guo, Z.; Yu, N.; Wu, L. A synchronous driving approach based on adaptive delay phase-locked loop for stitching CMOS image sensor. IEICE Electron. Express 2020, 17, 20190642. [Google Scholar] [CrossRef]
- Kim, M.S.; Kim, G.; Cho, G.; Kim, D. Development of a 55 μm pitch 8 inch CMOS image sensor for the high resolution NDT application. J. Instrum. 2016, 11, P11016. [Google Scholar] [CrossRef]











| Reference | [1] | [2] | [3] | [4] | [5] | This Work |
|---|---|---|---|---|---|---|
| Column consumption | 126 μW | 68 μW | - | 96.3 μW | - | 16.5 μW |
| linearity | 99.92% | 99.7% | 99.89% | 99.95% | 99.97% | 99.98% |
| Pixel size (μm) | 7 × 7 | 7 × 7 | 15 × 15 | 6.5 × 6.5 | 12 × 10 | 10 × 10 |
| Full well capacity (e−) | - | - | 7 M | 91.7 K | 23.1 K | 6 M |
| Read noise | 411 nV2 | 5.05 μV2 | - | 7.9 e− | 3.6 e− | 33 e−/83.3 μV |
| DR (dB) | - | - | 81 | 81.3 | 76.0 | 85.1 |
| additional column bus | 1 | 1 | 1 | 0 | 0 | 0 |
| Reference | [7] | [15] | [16] | [17] | This Work |
|---|---|---|---|---|---|
| Array | 128 × 3 | 26,112 × 15,000 | 15,360 × 15,360 | 2304 × 2304 | 8192 × 8192 |
| Pixel size (μm) | 15 | 3.9 | 7.5 | 55 | 10 |
| Process | 0.35 μm | 65 nm | 55 nm | 0.18 μm | 55 nm |
| Chip size (mm) | 3.84 × 2.58 | 105.2 × 65.63 | 120 × 120 | 125 × 125 | 100 × 110 |
| Row time (μs) | 0.008 | 6.6 | 6.5 | 36.2 | 1.5 |
| Rate | 1000 | 1 | 10 | 12 | 80 |
Disclaimer/Publisher’s Note: The statements, opinions and data contained in all publications are solely those of the individual author(s) and contributor(s) and not of MDPI and/or the editor(s). MDPI and/or the editor(s) disclaim responsibility for any injury to people or property resulting from any ideas, methods, instructions or products referred to in the content. |
© 2023 by the authors. Licensee MDPI, Basel, Switzerland. This article is an open access article distributed under the terms and conditions of the Creative Commons Attribution (CC BY) license (https://creativecommons.org/licenses/by/4.0/).
Share and Cite
Guo, Z.; Wang, B.; Liu, S.; Xu, R.; Yu, N. High-Linearity and High-Speed ROIC of Ultra-Large Array Infrared Detectors Based on Adaptive Compensation and Enhancement. Sensors 2023, 23, 5667. https://doi.org/10.3390/s23125667
Guo Z, Wang B, Liu S, Xu R, Yu N. High-Linearity and High-Speed ROIC of Ultra-Large Array Infrared Detectors Based on Adaptive Compensation and Enhancement. Sensors. 2023; 23(12):5667. https://doi.org/10.3390/s23125667
Chicago/Turabian StyleGuo, Zhongjie, Bin Wang, Suiyang Liu, Ruiming Xu, and Ningmei Yu. 2023. "High-Linearity and High-Speed ROIC of Ultra-Large Array Infrared Detectors Based on Adaptive Compensation and Enhancement" Sensors 23, no. 12: 5667. https://doi.org/10.3390/s23125667
APA StyleGuo, Z., Wang, B., Liu, S., Xu, R., & Yu, N. (2023). High-Linearity and High-Speed ROIC of Ultra-Large Array Infrared Detectors Based on Adaptive Compensation and Enhancement. Sensors, 23(12), 5667. https://doi.org/10.3390/s23125667

