Research on Signal Feature Extraction of Natural Gas Pipeline Ball Valve Based on the NWTD-WP Algorithm
Abstract
1. Introduction
2. Research Methodology
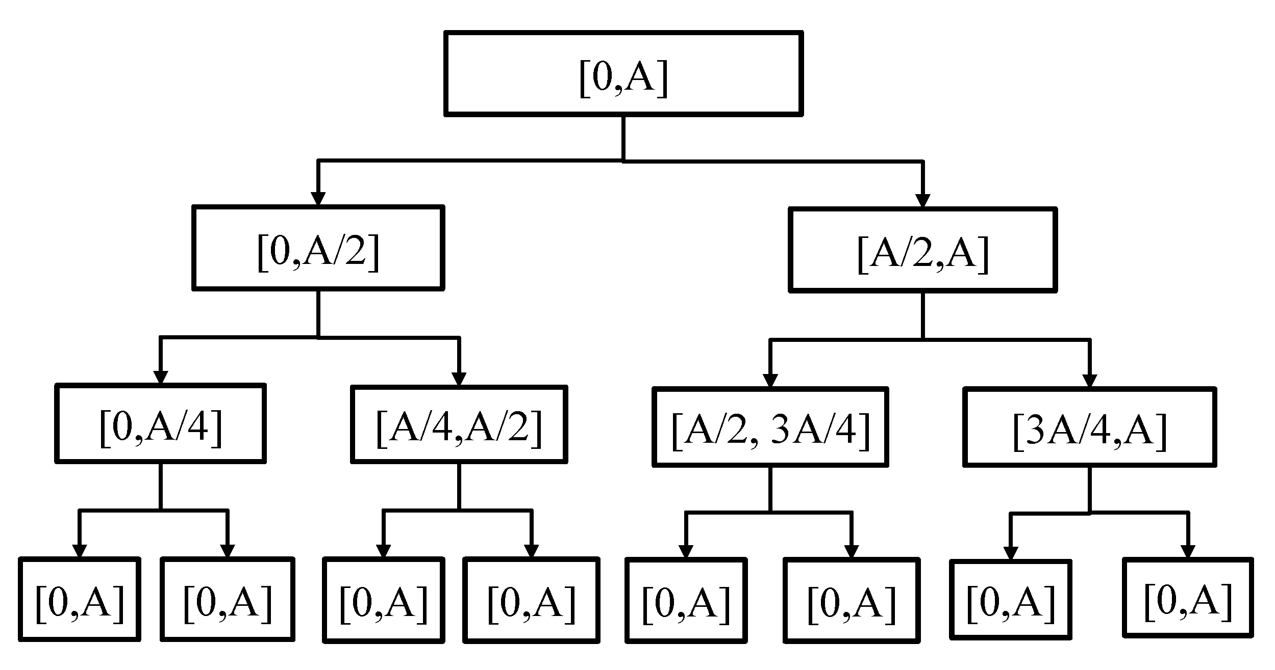
2.1. Wavelet Packet Feature Extraction Algorithm
2.1.1. Principle
2.1.2. WP Feature Extraction and Simulation
2.2. The Improved Wavelet Threshold Denoising
2.2.1. Wavelet Threshold Denoising
- (1)
- The appropriate decomposition level n is selected according to the time and frequency feature. The signal wavelet coefficients are obtained from wavelet transform y(t). Unlike from wavelet packet decomposition, wavelet decomposition only performs binary decomposition for low-frequency approximate signals at each scale.
- (2)
- Select a reasonable threshold function and threshold quantization function to filter the wavelet coefficients of high-frequency detail signals under different decomposition scales, and retain the low-frequency approximate signals under the highest scale.
- (3)
- The filtered wavelet coefficients are transformed by inverse wavelet transform to obtain the reconstructed signal after threshold denoising. The mathematical model of the reconstructed signal y*(t) is shown in Equation (4).
2.2.2. Improved Adaptive Threshold Function
2.2.3. Improved Two-Parameter Threshold Denoising
2.3. The Feature Extraction Algorithm
3. Experiment
3.1. Experimental Setting
3.2. Signal Acquisition and Feature Extraction
4. Conclusions
Author Contributions
Funding
Institutional Review Board Statement
Informed Consent Statement
Data Availability Statement
Conflicts of Interest
References
- Galassi, R.; Contini, C.; Pucci, M.; Gambi, E. Automatic Optical Measurement and Control of Benzene and Benzenoids in Natural Gas Pipelines. Sensors 2021, 21, 7575. [Google Scholar] [CrossRef] [PubMed]
- Adegboye, M.A.; Fung, W.-K.; Karnik, A. Recent Advances in Pipeline Monitoring and Oil Leakage Detection Technologies: Principles and Approaches. Sensors 2019, 19, 2548. [Google Scholar] [CrossRef]
- Zhou, Q.; Li, G.; Hou, K.; Cao, F.; Song, K. Design and Experimental Study of Array Eddy Current Sensor for Internal Inspection of Natural Gas Pipeline. J. Phys. Conf. Ser. 2021, 2113, 012006. [Google Scholar] [CrossRef]
- Gallagher, M.E.; Down, A.; Ackley, R.C.; Zhao, K.; Phillips, N.; Jackson, R.B. Natural Gas Pipeline Replacement Programs Reduce Methane Leaks and Improve Consumer Safety. Environ. Sci. Technol. Lett. 2015, 2, 286–291. [Google Scholar] [CrossRef]
- Bianchini, A.; Donini, F.; Guzzini, A.; Pellegrini, M.; Saccani, C. Natural gas pipelines distribution: Analysis of risk, design and maintenance to improve the safety performance. In Proceedings of the XX Summer School ‘Francesco Turco’ Industrial Systems Engineering, Naples, Italy, 16–18 September 2015. [Google Scholar]
- Gas Distribution Pipeline Significant Incident 20 Year Trend, PHMSA Pipeline Incidents (1970−2017), 2017. PHMSA. Available online: https://www.phmsa.dot.gov/data-andstatistics/pipeline/pipeline-incident-20-year-trends (accessed on 15 November 2022).
- Natural Gas Losses and Unaccounted for by State. 2020. Natural Gas Annual, 2020. EIA. Available online: https://www.eia.gov/naturalgas/annual/pdf/table_a01.pdf (accessed on 30 September 2022).
- Ning, F.; Cheng, Z.; Meng, D.; Wei, J. A framework combining acoustic features extraction method and random forest algorithm for gas pipeline leak detection and classification. Appl. Acoust. 2021, 182, 108255. [Google Scholar] [CrossRef]
- Sharma, V.; Parey, A. Performance evaluation of decomposition methods to diagnose leakage in a reciprocating compressor under limited speed variation. Mech. Syst. Signal Process. 2018, 125, 275–287. [Google Scholar] [CrossRef]
- Wang, Z.; He, X.; Shen, H.; Fan, S.; Zeng, Y. Multi-source information fusion to identify water supply pipe leakage based on SVM and VMD. Inf. Process. Manag. 2021, 59, 102819. [Google Scholar] [CrossRef]
- Xu, T.; Zeng, Z.; Huang, X.; Li, J.; Feng, H. Pipeline leak detection based on variational mode decomposition and support vector machine using an interior spherical detector. Process. Saf. Environ. Prot. 2021, 153, 167–177. [Google Scholar] [CrossRef]
- Goharrizi, A.Y.; Sepehri, N. A Wavelet-Based Approach to Internal Seal Damage Diagnosis in Hydraulic Actuators. IEEE Trans. Ind. Electron. 2009, 57, 1755–1763. [Google Scholar] [CrossRef]
- Yue, G.-D.; Cui, X.-S.; Zou, Y.-Y.; Bai, X.-T.; Wu, Y.-H.; Shi, H.-T. A Bayesian wavelet packet denoising criterion for mechanical signal with non-Gaussian characteristic. Measurement 2019, 138, 702–712. [Google Scholar] [CrossRef]
- Zhao, X.; Zhang, S.; Zhou, C.; Hu, Z.; Li, R.; Jiang, J. Experimental study of hydraulic cylinder leakage and fault feature extraction based on wavelet packet analysis. Comput. Fluids 2015, 106, 33–40. [Google Scholar] [CrossRef]
- Shi, M.; Liang, Y.; Qin, L.; Zheng, Z.; Huang, Z. Prediction method of ball valve internal leakage rate based on acoustic emission technology. Flow Meas. Instrum. 2021, 81, 102036. [Google Scholar] [CrossRef]
- Mostafapour, A.; Davoodi, S. Continuous leakage location in noisy environment using modal and wavelet analysis with one AE sensor. Ultrasonics 2015, 62, 305–311. [Google Scholar] [CrossRef]
- Pan, Y.; Zhang, L.; Wu, X.; Zhang, K.; Skibniewski, M.J. Structural health monitoring and assessment using wavelet packet energy spectrum. Saf. Sci. 2019, 120, 652–665. [Google Scholar] [CrossRef]
- Chen, P.; Zhang, Q. Classification of heart sounds using discrete time-frequency energy feature based on S transform and the wavelet threshold denoising. Biomed. Signal Process. Control. 2020, 57, 101684. [Google Scholar] [CrossRef]
- Yu, X.; Liang, Z.; Wang, Y.; Yin, H.; Liu, X.; Yu, W.; Huang, Y. A wavelet packet transform-based deep feature transfer learning method for bearing fault diagnosis under different working conditions. Measurement 2022, 201, 111597. [Google Scholar] [CrossRef]
- Yan, G.; Tang, J. A Bayesian Approach for Localization of Acoustic Emission Source in Plate-Like Structures. Math. Probl. Eng. 2015, 2015, 247839. [Google Scholar] [CrossRef]
- Sedlak, P.; Hirose, Y.; Enoki, M. Acoustic emission localization in thin multi-layer plates using first-arrival determination. Mech. Syst. Signal Process. 2013, 36, 636–649. [Google Scholar] [CrossRef]
- Plaza, E.G.; López, P.N. Analysis of cutting force signals by wavelet packet transform for surface roughness monitoring in CNC turning. Mech. Syst. Signal Process. 2018, 98, 634–651. [Google Scholar] [CrossRef]
- Beale, C.; Niezrecki, C.; Inalpolat, M. An adaptive wavelet packet denoising algorithm for enhanced active acoustic damage detection from wind turbine blades. Mech. Syst. Signal Process. 2020, 142, 106754. [Google Scholar] [CrossRef]
- Peng, W.; Wang, F.; Meng, X.-L.; Wang, Y.-H.; Liu, J.-Y.; Xiao, P.; Wang, Y.; Dai, J.-M. Dynamic thermal tomography based on continuous wavelet transform for debonding detection of the high silicon oxygen phenolic resin cladding layer. Infrared Phys. Technol. 2018, 92, 115–121. [Google Scholar] [CrossRef]
- Xu, X.; Luo, M.; Tan, Z.; Pei, R. Echo signal extraction method of laser radar based on improved singular value decomposition and wavelet threshold denoising. Infrared Phys. Technol. 2018, 92, 327–335. [Google Scholar] [CrossRef]
- Suhail, T.A.; Indiradevi, K.P.; Suhara, E.M.; Poovathinal, S.A.; Anitha, A. Performance Analysis of Mother Wavelet Functions and Thresholding Methods for Denoising EEG Signals during Cognitive Tasks. In Proceedings of the 2020 International Conference on Power, Instrumentation, Control and Computing (PICC), Thrissur, India, 17–19 December 2020; pp. 1–6. [Google Scholar] [CrossRef]
- Zhang, D.; Zhao, H.; Yang, J. Signal denoising of double-beam and double-scattering laser Doppler velocimetry based on wavelet layering. Optik 2020, 202, 163545. [Google Scholar] [CrossRef]
- Baldazzi, G.; Sulas, E.; Urru, M.; Tumbarello, R.; Raffo, L.; Pani, D. Wavelet denoising as a post-processing enhancement method for non-invasive foetal electrocardiography. Comput. Methods Programs Biomed. 2020, 195, 105558. [Google Scholar] [CrossRef] [PubMed]
- Ning, F.; Wei, J.; Qiu, L.; Shi, H.; Li, X. Three-dimensional acoustic imaging with planar microphone arrays and compressive sensing. J. Sound Vib. 2016, 380, 112–128. [Google Scholar] [CrossRef]

















| Threshold Function | Evaluation Index | ||
|---|---|---|---|
| SNR/dB | RMSE/dB | ||
| Soft Threshold | 15.3933 | 0.4433 | |
| Hard Threshold | 11.0999 | 0.7267 | |
| The improved threshold quantization function | α = 1, β = 0 | 14.8449 | 0.5754 |
| α = 0.03, β = 3 | 36.2026 | 0.0404 | |
| α = 0.1, β = 10 | 34.5644 | 0.0488 | |
| α = 0.25, β = 25 | 27.8835 | 0.1052 | |
| α = 0.5, β = 50 | 23.6686 | 0.1710 | |
| Parameters of Sensor | Value |
|---|---|
| Model | RS-13A |
| The range of frequency | 16~60 kHz |
| The center frequency | 40 kHz |
| Detection surface (contact surface) | ceramics |
| Diameter | 23.5 mm |
| Height | 36 mm |
| The range of temperature | −20~130 °C |
| Interface | M5-KY |
Disclaimer/Publisher’s Note: The statements, opinions and data contained in all publications are solely those of the individual author(s) and contributor(s) and not of MDPI and/or the editor(s). MDPI and/or the editor(s) disclaim responsibility for any injury to people or property resulting from any ideas, methods, instructions or products referred to in the content. |
© 2023 by the authors. Licensee MDPI, Basel, Switzerland. This article is an open access article distributed under the terms and conditions of the Creative Commons Attribution (CC BY) license (https://creativecommons.org/licenses/by/4.0/).
Share and Cite
Yang, L.; Li, S.; Wang, Z.; Hou, J.; Zhang, X. Research on Signal Feature Extraction of Natural Gas Pipeline Ball Valve Based on the NWTD-WP Algorithm. Sensors 2023, 23, 4790. https://doi.org/10.3390/s23104790
Yang L, Li S, Wang Z, Hou J, Zhang X. Research on Signal Feature Extraction of Natural Gas Pipeline Ball Valve Based on the NWTD-WP Algorithm. Sensors. 2023; 23(10):4790. https://doi.org/10.3390/s23104790
Chicago/Turabian StyleYang, Lingxia, Shuxun Li, Zhihui Wang, Jianjun Hou, and Xuedong Zhang. 2023. "Research on Signal Feature Extraction of Natural Gas Pipeline Ball Valve Based on the NWTD-WP Algorithm" Sensors 23, no. 10: 4790. https://doi.org/10.3390/s23104790
APA StyleYang, L., Li, S., Wang, Z., Hou, J., & Zhang, X. (2023). Research on Signal Feature Extraction of Natural Gas Pipeline Ball Valve Based on the NWTD-WP Algorithm. Sensors, 23(10), 4790. https://doi.org/10.3390/s23104790

