Sign in to use this feature.

Years

Between: -

Subjects

remove_circle_outline
remove_circle_outline
remove_circle_outline
remove_circle_outline
remove_circle_outline
remove_circle_outline
remove_circle_outline
remove_circle_outline
remove_circle_outline

Journals

remove_circle_outline
remove_circle_outline
remove_circle_outline
remove_circle_outline
remove_circle_outline
remove_circle_outline
remove_circle_outline
remove_circle_outline
remove_circle_outline
remove_circle_outline
remove_circle_outline
remove_circle_outline
remove_circle_outline
remove_circle_outline

Article Types

Countries / Regions

remove_circle_outline
remove_circle_outline
remove_circle_outline
remove_circle_outline
remove_circle_outline

Search Results (3,346)

Search Parameters:
Keywords = denoising

Order results
Result details
Results per page
Select all
Export citation of selected articles as:
24 pages, 3028 KB  
Article
AD-PDAF-Net: Noise-Adaptive and Dual-Attention Cooperative Network for PQD Identification
by Tianwei He and Yan Zhang
Energies 2026, 19(8), 1930; https://doi.org/10.3390/en19081930 - 16 Apr 2026
Abstract
Classifying power quality disturbances (PQDs) under strong noise conditions remains challenging for existing deep learning models. These models typically separate denoising from feature extraction, often rely on attention mechanisms that operate along only a single dimension, and tend to achieve high accuracy at [...] Read more.
Classifying power quality disturbances (PQDs) under strong noise conditions remains challenging for existing deep learning models. These models typically separate denoising from feature extraction, often rely on attention mechanisms that operate along only a single dimension, and tend to achieve high accuracy at the cost of high complexity, which limits their performance under low signal-to-noise ratio conditions and hinders practical deployment. To address these limitations, this paper proposes AD-PDAF-Net, which organically integrates three key mechanisms through a co-design strategy. Unlike conventional methods that depend on preprocessing, an adaptive soft thresholding denoising layer is embedded into a lightweight residual network to progressively suppress noise during feature extraction, thereby unifying denoising with feature learning. A parallel dual attention module independently refines features along the channel and temporal dimensions, then adaptively fuses them using learnable weights to capture both frequency domain and temporal characteristics of disturbances. The lightweight network entry replaces aggressive downsampling with small convolutions to preserve transient details, and a bidirectional long short-term memory network (BiLSTM) efficiently captures temporal dependencies. Evaluated on a dataset of 25 disturbance categories defined in IEEE Std 1159-2019, the model achieves a classification accuracy of 97.26% and a Kappa coefficient of 97.02% under 20 dB white Gaussian noise, along with an accuracy of 98.78% under mixed noise conditions. The model has only 0.36 million parameters and a computational cost of just 1.50 GFLOPS. Through this co-design, AD-PDAF-Net achieves both high noise robustness and high classification accuracy with minimal computational overhead, offering an effective solution for time series signal recognition in resource constrained environments. Full article
18 pages, 1773 KB  
Article
Research on Noise Reduction and Analysis of Reciprocating Friction Vibration Signals Based on the Complementary Ensemble Empirical Mode Decomposition
by Yier Yu, Haijun Wei and Zongxiao Liu
Sensors 2026, 26(8), 2433; https://doi.org/10.3390/s26082433 - 15 Apr 2026
Abstract
This paper presents an adaptive noise reduction method based on Complementary Ensemble Empirical Mode Decomposition (CEEMD) to address the non-stationary characteristics and noise interference present in friction vibration signals from mechanical equipment. and friction testing machine simulation experiments. The performance of CEEMD and [...] Read more.
This paper presents an adaptive noise reduction method based on Complementary Ensemble Empirical Mode Decomposition (CEEMD) to address the non-stationary characteristics and noise interference present in friction vibration signals from mechanical equipment. and friction testing machine simulation experiments. The performance of CEEMD and Ensemble Empirical Mode Decomposition (EEMD) was compared through MATLAB R2023b simulations and experiments conducted on a friction testing machine. CEEMD achieved a computational efficiency 85.6% higher than that of EEMD and effectively reduced mode aliasing. Among them, the adaptive correlation coefficient screening method performed well in signal reconstruction, and the high correlation (correlation coefficient > 0.8) between the denoised signal and the laboratory noise signal was verified using the multi-scale permutation entropy (MPE) theory, which is of great significance for early diagnosis of mechanical faults, prediction of equipment life and timely maintenance decisions. Full article
(This article belongs to the Section Intelligent Sensors)
19 pages, 151357 KB  
Article
An Energy-Efficient Zero-Shot AI-ISP for Real-Time Low-Light Enhancement with Intelligent Vehicles
by Fangzhou He, Bowen Liu, Zhicheng Dong, Jie Li, Jun Luo and Dongcai Zhao
Mathematics 2026, 14(8), 1324; https://doi.org/10.3390/math14081324 - 15 Apr 2026
Abstract
Conventional Image Signal Processors (ISPs) employ manually crafted designs with limited adaptability, resulting in suboptimal performance in dynamic environments for both visual quality and machine vision applications. While deep learning facilitates adaptive AI-ISPs, supervised approaches encounter domain shift limitations and substantial computational demands [...] Read more.
Conventional Image Signal Processors (ISPs) employ manually crafted designs with limited adaptability, resulting in suboptimal performance in dynamic environments for both visual quality and machine vision applications. While deep learning facilitates adaptive AI-ISPs, supervised approaches encounter domain shift limitations and substantial computational demands that impede edge deployment. This work introduces an adaptive zero-shot AI-ISP that dynamically optimizes processing pipelines without requiring paired training data. The proposed architecture implements dual specialized subnetworks for illumination estimation and denoising enhancement, operating collaboratively under Retinex theory principles to achieve boundary-aware illumination mapping and noise-resilient image restoration. Additionally, a physically constrained loss function is introduced to enhance color fidelity and noise suppression. For practical implementation, an FPGA-accelerated computing engine replaces transposed convolution with optimized bilinear interpolation, effectively eliminating artifacting while achieving superior memory efficiency through customized buffering architectures. A comprehensive evaluation demonstrates highly competitive performance, achieving a PSNR of 19.91/16.62 and an SSIM of 0.591/0.475 on LSRW-Huawei/Nikon datasets, alongside NIQE scores of 2.065/3.025 on DCIM and TM-DIED datasets. The hardware implementation attains 42.5 GOPS/W power efficiency, representing 35.4× and 7.3× improvements over conventional CPU and GPU platforms, establishing a comprehensive edge deployment solution for next-generation intelligent image processing systems. Full article
Show Figures

Figure 1

38 pages, 6558 KB  
Article
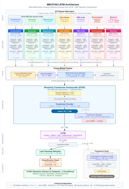
Multimodal Sensor Fusion and Temporal Deep Learning for Computer Numerical Control Toolpath and Condition Classification: A Cross-Validated Ablation Study
by Stephen S. Eacuello, Romesh S. Prasad and Manbir S. Sodhi
Sensors 2026, 26(8), 2405; https://doi.org/10.3390/s26082405 - 14 Apr 2026
Viewed by 306
Abstract
Classifying which operation a Computer Numerical Control (CNC) machine is executing, not just detecting whether it is functioning correctly, is a monitoring challenge that existing sensor-based studies rarely address. Unlike tool wear estimation, operation-type classification must resolve toolpath strategies and cutting conditions within [...] Read more.
Classifying which operation a Computer Numerical Control (CNC) machine is executing, not just detecting whether it is functioning correctly, is a monitoring challenge that existing sensor-based studies rarely address. Unlike tool wear estimation, operation-type classification must resolve toolpath strategies and cutting conditions within heterogeneous, noisy sensor streams in which modalities differ widely in their discriminative value. Which sensors are genuinely necessary, and how many can be removed before performance degrades, directly informs retrofit cost and monitoring system design. We present a systematic cross-validated ablation study for a nine-class CNC toolpath and condition classification task, using 120 operation files collected from a desktop CNC mill instrumented with six distributed sensor units spanning inertial, acoustic, environmental, and electrical modalities. To handle multimodal fusion under sensor noise, we introduce the Multimodal Denoising Temporal Attention Encoder with Long Short-Term Memory (MM-DTAE-LSTM), which combines learned modality weighting, cross-modal attention, and a self-supervised denoising objective, followed by recurrent temporal modeling for classification. We evaluate MM-DTAE-LSTM against five baseline model families across five cumulative sensor-ablation levels and ten temporal resolutions, using file-level cross-validation to prevent data leakage from overlapping windows. MM-DTAE-LSTM maintains 92.5% classification accuracy when nearly half the sensor channels are removed (56 of 110 features), whereas simpler baselines degrade by up to 10.7 percentage points under the same reduction. Analysis of variance reveals that pressure channels encode session-level atmospheric variation rather than machining dynamics, exposing how models that cannot suppress uninformative modalities rely on environmental confounds rather than machining physics. Together, these findings translate into concrete sensor-selection and deployment recommendations for cost-effective CNC process monitoring at under USD 500 in hardware, though generalization to industrial machines, diverse materials, and production environments requires further validation. Full article
(This article belongs to the Special Issue Sensors and IoT Technologies for the Smart Industry)
Show Figures

Figure 1

24 pages, 4824 KB  
Article
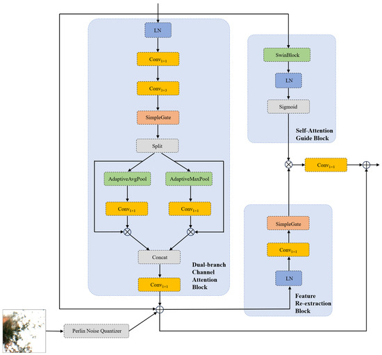
PCRDiff: A Perlin Noise-Based Cloud Removal Diffusion Model for Remote Sensing Images
by Danjun Liu, Weidong Cao, Zeqing Feng, Zhongbo Li and Yongqiang Xie
Remote Sens. 2026, 18(8), 1171; https://doi.org/10.3390/rs18081171 - 14 Apr 2026
Viewed by 203
Abstract
Remote sensing imagery is a crucial component of remote sensing data. However, in its application to downstream tasks, cloud cover can hinder effective data utilization, making the removal of cloud occlusion from remote sensing images a persistent and important research direction. Recently, diffusion [...] Read more.
Remote sensing imagery is a crucial component of remote sensing data. However, in its application to downstream tasks, cloud cover can hinder effective data utilization, making the removal of cloud occlusion from remote sensing images a persistent and important research direction. Recently, diffusion models have demonstrated powerful performance in conditional image generation. However, their direct application to cloud removal yields suboptimal results, as the interference pattern of random Gaussian noise differs significantly from that of actual cloud occlusion. To address this, we developed the Perlin Noise-Based Cloud Removal Diffusion Model (PCRDiff). Compared to traditional diffusion models, PCRDiff abandons random Gaussian noise and instead utilizes Perlin noise to simulate the interference pattern of cloud occlusion on images. Based on this, we designed a novel training and iterative denoising process, along with a corresponding Perlin noise intensity quantization module. Furthermore, we developed a multi-attention fusion module as the backbone of the model to enhance its performance. Extensive experiments on two commonly used benchmark datasets demonstrate that our method achieves superior performance across multiple metrics. Full article
(This article belongs to the Special Issue AI-Driven Remote Sensing Image Restoration and Generation)
Show Figures

Figure 1

26 pages, 4138 KB  
Article
Self-Supervised Cascade Denoising Auto-Encoder for Accurate Spatial Positioning of Target by Fusing Uncalibrated Video and Low-Cost GNSS
by Xiaofei Zeng, Ruliang He, Songchen Han, Wei Li, Menglong Yang and Binbin Liang
Remote Sens. 2026, 18(8), 1161; https://doi.org/10.3390/rs18081161 - 13 Apr 2026
Viewed by 278
Abstract
Accurate measurement of the spatial position of targets in a fixed camera is critical in remote sensing applications. Visual spatial positioning methods that rely solely on images are susceptible to adverse factors such as inaccurate camera calibration, imprecise image target detection, and incorrect [...] Read more.
Accurate measurement of the spatial position of targets in a fixed camera is critical in remote sensing applications. Visual spatial positioning methods that rely solely on images are susceptible to adverse factors such as inaccurate camera calibration, imprecise image target detection, and incorrect feature point selection. Complementary to images, the ubiquitous Global Navigation Satellite System (GNSS) data can provide spatial positions of targets, but most of them are low-cost GNSSs with significant positioning noise. In order to fuse these two valuable but flawed positioning measurements to improve the accuracy and stability of spatial positioning, we propose a deep learning multi-modal spatial positioning method by fusing sequential uncalibrated video images and low-cost GNSSs. Firstly, a self-supervised cascade denoising auto-encoder (SCDAE) architecture is built to endow the auto-encoder with robustness to noise in the raw inputs. Then, based on the SCDAE and Bayesian optimal estimation, a Bayesian self-supervised multi-modal fusion positioning method SCDAE-MFP is presented to achieve accurate and stable spatial positioning by self-supervised manifold learning. Specifically, to provide visual self-supervision to the SCDAE-MFP, a visual position denoising auto-encoder module based on dual unsupervised learning is proposed. Extensive experimental results on public datasets showed that SCDAE-MFP outperformed five other classical and state-of-the-art baseline methods by an average of 56.79% in reducing positioning errors. Full article
(This article belongs to the Special Issue GNSS and Multi-Sensor Integrated Precise Positioning and Applications)
Show Figures

Figure 1

28 pages, 4628 KB  
Article
A Chaotic Signal Denoising Method Based on Feature Mode Decomposition and Amplitude-Aware Permutation Entropy
by Zixiao Huang and Liang Xie
Symmetry 2026, 18(4), 651; https://doi.org/10.3390/sym18040651 - 13 Apr 2026
Viewed by 157
Abstract
Chaotic signals commonly exhibit nonlinear and nonstationary characteristics, while noise contamination reduces signal interpretability and degrades subsequent feature extraction and dynamical analysis. To improve the stability of mode-boundary determination and mitigate reconstruction distortion, this paper proposes a hybrid denoising framework that integrates feature [...] Read more.
Chaotic signals commonly exhibit nonlinear and nonstationary characteristics, while noise contamination reduces signal interpretability and degrades subsequent feature extraction and dynamical analysis. To improve the stability of mode-boundary determination and mitigate reconstruction distortion, this paper proposes a hybrid denoising framework that integrates feature mode decomposition (FMD), amplitude-aware permutation entropy (AAPE), dual-tree complex wavelet transform (DTCWT), and Savitzky–Golay (SG) filtering. First, the noisy signal is decomposed into multiple mode components using FMD. Then, the AAPE of each mode is calculated to adaptively distinguish high-frequency noise-dominant modes from non-high-frequency modes. For the high-frequency noise-dominant modes, improved logarithmic threshold shrinkage is applied to the magnitudes of DTCWT complex coefficients to suppress random noise and reduce threshold-induced bias. For the non-high-frequency modes, SG filtering is employed to further attenuate residual noise while preserving local waveform structures. Finally, the processed modes are reconstructed to obtain the denoised signal. Experiments on a simulated Lorenz chaotic signal and a real-world sunspot time series demonstrate that, across different noise levels, AAPE provides more stable mode partitioning than ApEn, CC, and CMSE. Moreover, under Gaussian white noise, Poisson noise, and uniform noise, the proposed method generally achieves a higher output signal-to-noise ratio (SNR) and a lower root mean square error (RMSE) than WT, CEEMD, EEMD, CEEMDAN+LMS, and VMD, while also yielding better performance in phase-space reconstruction and temporal-detail recovery. These results verify the effectiveness and practical applicability of the proposed method for chaotic signal denoising. Full article
(This article belongs to the Section Mathematics)
15 pages, 2544 KB  
Article
Double Boosting Strategy for Low-Iodine-Dose Dual-Source DECT Follow-Up CT After Intervention with Raw DICOM-Level Deep Learning Iodine Boosting and Low-keV Dual-Energy-Derived Images
by Tae Young Lee, Jong Hwa Lee, Hoonsub So and Ho Min Jang
Tomography 2026, 12(4), 56; https://doi.org/10.3390/tomography12040056 - 13 Apr 2026
Viewed by 119
Abstract
Background/Objectives: We aim to evaluate whether digital imaging and communications in medicine (DICOM)-level deep learning-based iodine-boosting applied to dual-source dual-energy computed tomography (DECT) source DICOM improves image quality in low-iodine-dose abdominal DECT in adults undergoing post-procedure follow-up computed tomography (CT). Methods: [...] Read more.
Background/Objectives: We aim to evaluate whether digital imaging and communications in medicine (DICOM)-level deep learning-based iodine-boosting applied to dual-source dual-energy computed tomography (DECT) source DICOM improves image quality in low-iodine-dose abdominal DECT in adults undergoing post-procedure follow-up computed tomography (CT). Methods: This retrospective study included 43 adults (April–September 2025) who underwent dynamic dual-source DECT using a low-iodine protocol. Three CT reconstructions were compared: mixed images, conventional 50-keV virtual monoenergetic images (VMIs), and 50-keV VMIs generated after applying DICOM-based deep learning iodine-boosting/denoising to the tube-specific dual-energy source DICOM series prior to VMI/iodine-map reconstruction (deep learning-based reconstruction [DLR]-VMI). Iodine material density (IMD) images were compared between the conventional and DLR-processed datasets. Quantitative attenuation and signal-to-noise ratio (SNR) were assessed using paired and repeated-measures tests. Image quality was scored by two readers using a five-point Likert scale. Results: Attenuation varied across CT reconstructions for all regions of interest in both phases (all overall p < 0.001). Liver attenuation increased from 94.9 ± 22.0 Hounsfield units (HU) (VMI) to 114.5 ± 34.6 HU (DLR-VMI) during the arterial phase and from 127.6 ± 25.6 HU to 166.6 ± 39.9 HU during the portal venous phase (both p < 0.001). Liver SNR improved with DLR-VMI compared to VMI (arterial: 9.11 ± 3.62 vs. 6.06 ± 1.90; portal: 12.74 ± 3.56 vs. 7.90 ± 1.82; both p < 0.001). On IMD images, DLR increased HU-equivalent values and liver SNR (arterial: 5.20 ± 2.89 vs. 2.61 ± 1.39; portal: 9.22 ± 2.81 vs. 4.48 ± 1.28; both p < 0.001). Qualitatively, DLR-VMI yielded the highest overall image-quality scores for both reviewers in both phases (Reviewer 1, arterial/portal: 4 (4–5)/5 (4–5); Reviewer 2, arterial/portal: 4 (3–4)/4 (4–4)). DLR also improved the overall image quality of IMD images for both reviewers (all p < 0.001). Conclusions: Raw DICOM-level iodine-boosting DLR applied to dual-source DECT-source DICOM enabled enhanced image quality and improved quantitative and qualitative metrics in low-iodine-dose abdominal DECT. Full article
(This article belongs to the Section Abdominal Imaging)
Show Figures

Figure 1

45 pages, 7613 KB  
Article
BrainTwin-AI: A Multimodal MRI-EEG-Based Cognitive Digital Twin for Real-Time Brain Health Intelligence
by Himadri Nath Saha, Utsho Banerjee, Rajarshi Karmakar, Saptarshi Banerjee and Jon Turdiev
Brain Sci. 2026, 16(4), 411; https://doi.org/10.3390/brainsci16040411 - 13 Apr 2026
Viewed by 293
Abstract
Background/Objectives: Brain health monitoring is increasingly essential as modern cognitive load, stress, and lifestyle pressures contribute to widespread neural instability. The paper presents BrainTwin, a next-generation cognitive digital twin, as a patient-specific, constantly updating computer model that combines state-of-the-art MRI analytics for [...] Read more.
Background/Objectives: Brain health monitoring is increasingly essential as modern cognitive load, stress, and lifestyle pressures contribute to widespread neural instability. The paper presents BrainTwin, a next-generation cognitive digital twin, as a patient-specific, constantly updating computer model that combines state-of-the-art MRI analytics for neuro-oncological assessment related to clinical study and management of tumors affecting the central nervous system (including their detection, progression, and monitoring) with real-time EEG-based brain health intelligence. Methods: Structural analysis is driven by an Enhanced Vision Transformer (ViT++), which improves spatial representation and boundary localization, achieving more accurate tumor prediction than conventional models. The extracted tumor volume forms the baseline for short-horizon tumor progression modeling. Parallel to MRI analysis, continuous EEG signals are captured through an in-house wearable skullcap, preprocessed using Edge AI on a Hailo Toolkit-enabled Raspberry Pi 5 for low-latency denoising and secure cloud transmission. Pre-processed EEG packets are authenticated at the fog layer, ensuring secure and reliable cloud transfer, enabling significant load reduction in the edge and cloud nodes. In the digital twin, EEG characteristics offer real-time functional monitoring through dynamic brainwave analysis, while a BiLSTM classifier distinguishes relaxed, stress, and fatigue states, which are probabilistically inferred cognitive conditions derived from EEG spectral patterns. Unlike static MRI imaging, EEG provides real-time brain health monitoring. The BrainTwin performs EEG–MRI fusion, correlating functional EEG metrics with ViT++ structural embeddings to produce a single risk score that can be interpreted by clinicians to determine brain vulnerability to future diseases. Explainable artificial intelligence (XAI) provides clinical interpretability through gradient-weighted class activation mapping (Grad-CAM) heatmaps, which are used to interpret ViT++ decisions and are visualized on a 3D interactive brain model to allow more in-depth inspection of spatial details. Results: The evaluation metrics demonstrate a BiLSTM macro-F1 of 0.94 (Precision/Recall/F1: Relaxed 0.96, Stress 0.93, Fatigue 0.92) and a ViT++ MRI accuracy of 96%, outperforming baseline architectures. Conclusions: These results demonstrate BrainTwin’s reliability, interpretability, and clinical utility as an integrated digital companion for tumor assessment and real-time functional brain monitoring. Full article
Show Figures

Figure 1

36 pages, 5884 KB  
Article
Fusing Multi-Source Web Data with an ABC-CNN-GRU-Attention Model for Enhanced Urban Passenger Flow Prediction
by Enqi Luo, Guorui Rao, Shutian Tang, Youxi Luo and Hanfang Li
Appl. Sci. 2026, 16(8), 3730; https://doi.org/10.3390/app16083730 - 10 Apr 2026
Viewed by 164
Abstract
Against the backdrop of smart cities and digital cultural tourism, the accurate prediction of urban passenger flow is of great significance for public security management and resource allocation. However, existing studies mostly rely on single data sources or only perform a simple concatenation [...] Read more.
Against the backdrop of smart cities and digital cultural tourism, the accurate prediction of urban passenger flow is of great significance for public security management and resource allocation. However, existing studies mostly rely on single data sources or only perform a simple concatenation of multi-source features, lacking systematic indicator system design. Meanwhile, weekly or monthly data are commonly used with coarse temporal granularity, making it difficult to capture short-term fluctuations and lag effects. To overcome these limitations, this paper collects the daily passenger flow data of Hangzhou from 15 March 2024 to 15 March 2025; integrates multi-dimensional factors such as keyword search trends across platforms, holidays and major events, and online public opinion; and constructs three daily characteristic indicators: online search index, humanistic–meteorological index, and textual sentiment index. The data denoising, dimensionality reduction, and sentiment quantification are realized through methods including SSA, PCA, and SnowNLP. On this basis, a hybrid CNN-GRU model integrated with the attention mechanism is proposed. An improved artificial bee colony (ABC) algorithm is adopted for global hyperparameter optimization, and a weighted hybrid loss function (JQHL) is introduced to enhance the model’s adaptability to extreme values. The results show that the ABC-CNN-GRU-Attention model, incorporating multi-dimensional indicators, outperforms traditional methods on evaluation metrics, including MAE, RMSE, MAPE, R2, and RPD, demonstrating a higher prediction accuracy and robustness. Full article
27 pages, 667 KB  
Article
A Cross-Modal Temporal Alignment Framework for Artificial Intelligence-Driven Sensing in Multilingual Risk Monitoring
by Hanzhi Sun, Jiarui Zhang, Wei Hong, Yihan Fang, Mengqi Ma, Kehan Shi and Manzhou Li
Sensors 2026, 26(8), 2319; https://doi.org/10.3390/s26082319 - 9 Apr 2026
Viewed by 185
Abstract
Against the background of highly interconnected global capital markets and rapidly propagating cross-lingual information streams, traditional anomaly detection paradigms based solely on single-modality numerical time-series sensors are insufficient for forward-looking risk sensing. From the perspective of artificial intelligence-driven sensing, this study proposes a [...] Read more.
Against the background of highly interconnected global capital markets and rapidly propagating cross-lingual information streams, traditional anomaly detection paradigms based solely on single-modality numerical time-series sensors are insufficient for forward-looking risk sensing. From the perspective of artificial intelligence-driven sensing, this study proposes a multilingual semantic–numerical collaborative Transformer framework to construct a unified multimodal financial sensing architecture for intelligent anomaly sensing and risk perception. Within the proposed sensing paradigm, multilingual texts are conceptualized as semantic sensors that continuously emit event-driven sensing signals, while market prices, trading volumes, and order book dynamics are modeled as heterogeneous numerical sensor streams reflecting behavioral market sensing responses. These heterogeneous sensors are jointly integrated through a cross-modal sensor fusion architecture. A cross-modal temporal alignment attention mechanism is designed to explicitly model dynamic lag structures between semantic sensing signals and numerical sensor responses, enabling temporally adaptive sensor-level alignment and fusion. To enhance sensing robustness, a multilingual semantic noise-robust encoding module is introduced to suppress unreliable textual sensor noise and stabilize cross-lingual semantic sensing representations. Furthermore, a semantic–numerical collaborative risk fusion module is constructed within a shared latent sensing space to achieve adaptive sensor contribution weighting and cross-sensor feature coupling, thereby improving anomaly sensing accuracy and robustness under complex multimodal sensing environments. Extensive experiments conducted on real-world multi-market financial sensing datasets demonstrate that the proposed artificial intelligence-driven sensing framework significantly outperforms representative statistical and deep learning baselines. The framework achieves a Precision of 0.852, Recall of 0.781, F1-score of 0.815, and an AUC of 0.892, while substantially improving early warning time in practical risk sensing scenarios. In cross-market transfer settings, the proposed sensing architecture maintains stable anomaly sensing performance under bidirectional domain shifts, with AUC consistently exceeding 0.86, indicating strong structural generalization across heterogeneous sensing environments. Ablation analysis further verifies that temporal sensor alignment, semantic sensor denoising, and collaborative cross-sensor risk coupling contribute independently and synergistically to the overall sensing performance. Overall, this study establishes a scalable multimodal intelligent sensing framework for dynamic financial anomaly sensing, providing an effective artificial intelligence-driven sensing solution for cross-market risk surveillance and adaptive financial signal sensing. Full article
(This article belongs to the Special Issue Artificial Intelligence-Driven Sensing)
Show Figures

Figure 1

33 pages, 6306 KB  
Article
High-Fidelity Weak Signal Extraction for Coiled Tubing Acoustic Telemetry via Micro-Lever Suspension and Joint Denoising
by Yingjian Xie, Hao Geng, Zhihao Wang, Haojie Xu, Hu Han and Dong Yang
Sensors 2026, 26(8), 2315; https://doi.org/10.3390/s26082315 - 9 Apr 2026
Viewed by 250
Abstract
In Coiled Tubing (CT) acoustic telemetry, the reliability of surface signal reception is severely challenged by the “contact dead zone” of traditional probes and complex nonstationary environmental noise. To address these issues, this paper proposes a hardware-software integrated solution for high-fidelity signal extraction. [...] Read more.
In Coiled Tubing (CT) acoustic telemetry, the reliability of surface signal reception is severely challenged by the “contact dead zone” of traditional probes and complex nonstationary environmental noise. To address these issues, this paper proposes a hardware-software integrated solution for high-fidelity signal extraction. In terms of hardware, a novel pickup probe based on the micro-lever principle is developed. By utilizing a pivoted lever structure with an optimized arm ratio of 2.6 to 1 and a full pressure-balanced mechanism, the design physically overcomes the contact dead zone inherent in traditional pressure-compensating probes and effectively isolates low frequency common-mode interference through a lateral floating architecture. In terms of software, a joint denoising model combining Complete Ensemble Empirical Mode Decomposition with Adaptive Noise and wavelet thresholding is proposed. A cross-correlation coefficient criterion is introduced to adaptively screen intrinsic mode functions and eliminate residual fluid turbulence noise. Field experiments on a 1500 ft full-scale circulation loop demonstrate that the proposed probe improves the detection sensitivity of the radial breathing mode by approximately 20.6 dB compared to the baseline, while effectively eliminating stick-slip friction noise during dynamic tripping. Furthermore, the joint algorithm increases the Signal to noise Ratio by an additional 16.9 dB under typical pumping conditions of 0.5 bpm, with a normalized cross-correlation exceeding 0.96. These results verify that the proposed method effectively solves the bottleneck of weak signal detection in deep wells, providing robust technical support for CT telemetry operations. Full article
(This article belongs to the Section Industrial Sensors)
Show Figures

Figure 1

26 pages, 2531 KB  
Article
Underwater Acoustic Source DOA Estimation for Non-Uniform Circular Arrays Based on EMD and PWLS Correction
by Chuang Han, Boyuan Zheng and Tao Shen
Symmetry 2026, 18(4), 627; https://doi.org/10.3390/sym18040627 - 9 Apr 2026
Viewed by 279
Abstract
Uniform circular arrays (UCAs) are widely used in underwater source localization due to their omnidirectional coverage. However, random sensor position errors caused by installation inaccuracies and environmental disturbances convert UCAs into non-uniform circular arrays (NCAs), severely degrading the performance of high-resolution direction of [...] Read more.
Uniform circular arrays (UCAs) are widely used in underwater source localization due to their omnidirectional coverage. However, random sensor position errors caused by installation inaccuracies and environmental disturbances convert UCAs into non-uniform circular arrays (NCAs), severely degrading the performance of high-resolution direction of arrival (DOA) estimation algorithms. To address this issue, this paper proposes a robust DOA estimation method that integrates empirical mode decomposition (EMD) denoising with prior-weighted iterative least squares (PWLS) correction. The method first applies EMD to adaptively denoise received signals by selecting intrinsic mode functions based on a combined energy-correlation criterion. An initial DOA estimate is then obtained using the MUSIC algorithm. Finally, a PWLS correction algorithm leverages prior knowledge of deviated sensors to iteratively fit the circle center and gradually pull sensor positions toward the ideal circumference, using a differentiated relaxation mechanism to suppress outliers while preserving geometric features. Systematic Monte Carlo simulations compare five correction algorithms under multi-frequency and wideband signals. The results show that both multi-frequency and wideband signals reduce estimation errors to below 0.1°, with the proposed PWLS achieving the best accuracy under multi-frequency signals, while all algorithms approach zero error under wideband signals. The PWLS algorithm converges in about 10 iterations with high computational efficiency, providing a reliable solution for practical underwater NCA applications. Full article
(This article belongs to the Section Engineering and Materials)
Show Figures

Figure 1

27 pages, 24387 KB  
Article
Green Pepper Harvesting Robot System Based on Multi-Target Tracking with Filtering and Intelligent Scheduling
by Tianyu Liu, Zelong Liu, Jianmin Wang, Dongxin Guo, Yuxuan Tan and Ping Jiang
Horticulturae 2026, 12(4), 464; https://doi.org/10.3390/horticulturae12040464 - 8 Apr 2026
Viewed by 302
Abstract
To address the challenges of unstable target localization and poor multi-module coordination in automated green pepper harvesting—caused by occlusions from branches and leaves, as well as varying lighting conditions—this paper presents the design and implementation of a modular robotic picking system. At the [...] Read more.
To address the challenges of unstable target localization and poor multi-module coordination in automated green pepper harvesting—caused by occlusions from branches and leaves, as well as varying lighting conditions—this paper presents the design and implementation of a modular robotic picking system. At the perception level, the system integrates a YOLOv8 detector with a RealSense D435i camera to identify and locate the calyx–ectocarp junctions of green peppers. An integrated multi-target tracking and filtering framework is proposed, which fuses multi-feature association, trajectory smoothing and coordinate denoising strategies to suppress depth noise and trajectory jitter, thereby enhancing the stability and accuracy of 3D localization. At the control and execution level, a depth-first picking sequence strategy with ID freeze-state management is implemented within a multithreaded software–hardware co-design architecture. This approach avoids task conflicts and duplicate operations while supporting continuous multi-fruit harvesting. Field experiments under natural outdoor lighting and varying occlusion levels demonstrate that the proposed system achieves recognition rates of 91.57% and 80.29% and harvesting success rates of 82.85% and 77.68% for non-occluded and lightly occluded fruits, respectively. The average picking cycle per pepper fruit is 9.8 s. This system provides an effective technical solution for addressing stability control challenges in the automated harvesting process of green peppers. Full article
(This article belongs to the Section Vegetable Production Systems)
Show Figures

Figure 1

25 pages, 6283 KB  
Article
Surface Defect Detection in Liquid Crystal Display Polariser Coating Manufacturing Based on an Enhanced YOLOv10-N Approach
by Jiayue Zhang, Shanhui Liu, Minghui Chen, Kezhan Zhang, Yinfeng Li, Ming Peng and Yeting Teng
Coatings 2026, 16(4), 451; https://doi.org/10.3390/coatings16040451 - 8 Apr 2026
Viewed by 260
Abstract
To address the issues of uneven grayscale distribution, weak defect features, and small target scales on the coating surface of LCD polarizers during manufacturing, an improved YOLOv10-N-based method is proposed for surface defect detection. First, a polarizer coating defect dataset is constructed based [...] Read more.
To address the issues of uneven grayscale distribution, weak defect features, and small target scales on the coating surface of LCD polarizers during manufacturing, an improved YOLOv10-N-based method is proposed for surface defect detection. First, a polarizer coating defect dataset is constructed based on the LCD polarizer coating process and the characteristics of coating defects. Adaptive median filtering is then employed for image denoising, while a particle-swarm-optimization-based improved histogram equalization method is adopted for image enhancement. Next, the Scale-aware Pyramid Pooling (SCPP) module is introduced into the C2f module of the backbone network to construct the C2f_SCPP feature extraction module, thereby improving the model’s ability to detect coating defects with different morphologies through multi-scale semantic feature fusion. In addition, rotation-equivariant convolution PreCM is incorporated into the SPPF module of the backbone network to build the SPPF_PreCM module, which effectively suppresses feature redundancy and scale conflicts while strengthening the representation of tiny defects. Finally, while retaining the original Distribution Focal Loss (DFL) branch of YOLOv10, WIoU is used to replace CIoU as the IoU loss term in bounding box regression, thereby improving localization accuracy and accelerating model convergence during training. Experimental results show that, compared with YOLOv10-N, the proposed method improves mAP@0.5 and mAP@0.5:0.95 by 1.8 and 2.8 percentage points, respectively, demonstrating its effectiveness for polarizer coating defect detection. However, its generalization capability under diverse production environments, varying illumination conditions, and complex noise scenarios still requires further investigation. Full article
(This article belongs to the Section High-Energy Beam Surface Engineering and Coatings)
Show Figures

Figure 1

Back to TopTop