Dynamics of Research into Modeling the Power Consumption of Virtual Entities Used in the Telco Cloud
Abstract
1. Introduction
1.1. Why Is Research Needed?
1.2. Why Should Energy Consumption Be a Topic of Interest?
1.3. What Is the Underlying Cause of Increased Energy Consumption?
- endpoints over managed networks;
- endpoints over unmanaged networks (“Internet traffic”).
1.4. How Is Energy Consumption Being Tackled?
- Reformist approaches seek to improve the caching of content and are characterized by their investigation of the reduction of the length of the path between the source and destination of IP traffic.
1.5. The Scope of This Survey
1.5.1. Telco Cloud: The Operations Context
- 1.
- The telco cloud is, fundamentally, a hybrid cloud:
- a.
- Self-sourced virtualization and containerization;
- b.
- Out-sourced (public cloud) containerization.
- 2.
- The telco cloud serves both internal and external clients [36]:
- a.
- Internal use can suggestively be referred to as the IT Cloud [38]. This consists of applications specific to PTNOs: operational support systems (OSS) and business support systems (BSS), as well as more general applications, such as customer relationship management (CRM);
- b.
- 3.
- The service-based architecture (SBA) of the 5G Core is a good fit with cloud-native computing. Containerization is distinctively central to cloud-native computing [40,41]. The Cloud Native Computing Foundation explicitly identifies containers as components of the approach to the concept of cloud native computing [42]. There is a clear drive towards the use of containers in lieu of virtual machines as the operating environment for network functions [40], and the 5G Core’s SBA provides a clear scope for employing containers.
- Datacenters: here, the real estate referred to consists of points of presence (PoPs) such as metro-core PoPs at the near edge;
- Softwarized and virtualized networks: here, we refer to points of presence such as central offices (COs) and sites even deeper into the edge, such as remote radio head (RRH) sites and roadside cabinets.
1.5.2. Identifying the Models in the Scope of This Study
- Include the Data Plane Development Kit (DPDK) [43], as it serves the critical function of networking (VEs that serve as virtual network functions (VNFs));
- Include a comparative study that measures power consumption by a VE using two different implementations of input/output virtualization technology, say: SR-IOV (single-root IO virtualization) and paravirtualization;
- Exclude a comparative study that measures power consumption by various network adapter (or network interface card (NIC)) architectures, unless it reveals the impact of these architectures on VEs’ power consumption.
- 1.
- Predictors:
- a.
- Must be of fine temporal granularity;
- b.
- Must be updated with the regularity of the temporal granularity;
- c.
- Must enable prediction of power consumption at the same temporal granularity.
- 2.
- Workload: Only resource-specific constraints are considered. That is, in the course of testing using, say, workloads that are processor-intensive (hence the workload is specific to the processing resource), no other constraints are allowed in works included in this study. In particular, models must not constrain the stochasticity of the workload.
1.6. Related Surveys
1.7. Organization of This Survey
- In [1], we describe our method: a problem–approach–development (PAD) triad, which, to the best of our knowledge, we are the first to use to identify research dynamics. We have delegated the description of the method to a separate paper, to resolve the difficulty of elaborating fully on the method without distracting attention from the results which we have obtained and which we document separately in this review.
- Section 2 presents the detailed results.
- Section 3 is our analysis of the results. There, we give a qualitative assessment through themes which emerged as we organized the data. We have classified these themes as “state of the art”, “fallacies” and “pitfalls”, to suggest guidance and warnings which we were able to glean from others’ experiences.
- Section 4 concludes by attempting to encapsulate the insights we have gained through this work.
- Appendix A illustrates the use of structural coding on a sample of the corpus on a popular research area: predictive models of renewable energy consumption in the radio access network.
- Abbreviations lists and expands the acronyms used in this paper.
2. Survey Results: A Digest of Challenges, Approaches and Developments
2.1. A Taxonomy of the Problem Space
- One group regards the concern with obtaining an understanding of the dependency of power consumption on some genre of artifacts. Categories P1,2 and P9–11 are in this group;
- The other group regards the concern with how to predict power consumption. Categories P3–8 and P12 are in this group.
2.1.1. Problem Category P1: Host System Hardware Architecture Perspective: Dependency of VE Power Consumption on Host System Architecture [48,49,50,51]
2.1.2. P2: Impact of Alternative Virtualization Genres and Virtualization Platforms on VE Power Consumption [55,56]
2.1.3. P3: Estimation of Power Consumption of (Virtualization-) Host System [57,58,59,60,61,62,63,64,65,66,67,68,69]
2.1.4. P4: Dependency of Power Model on Workload [56,62,67,68,69,71,75,76,77,78,79]
- Adaptation during run-time: the selected mode of instrumentation may not be suited to a generalizable, closed-form relationship between inputs and power consumption. In this case, model parameters must be re-trained online. This approach is therefore of the operating-time, or run-time, kind;
- Off-line adaptation: a larger set of inputs may need to be identified to comprehensively characterize the variation of power consumption with the workload. This approach is therefore of the design-time, or off-line, kind.
2.1.5. P5: Dependency of VE’s Power Consumption and Power Model on VE’s Resource Configuration (Heterogeneity) [62,73,78]
- Physical host configuration: Host machines in a cloud datacenter may be expected to come in a limited variety of types, principally differing in resource capacities such as the number of processor packages per server, cores per processor package, amount of RAM per server, spread in storage device sizes, etc. Processor power consumption is notably variable, even within a single family of processors. Indeed, specialization in optimized power consumption within a family of processors is a part of the study carried out in [34] within the context of an edge cluster for use in NFV. As a VE migrates from one processor within a family to a processor of a different specialization, its power model will change.
- Individual VE’s resource allocation: The power consumed by a VE varies with the allocation of resources to (i.e., in use by) a VE, which can be dynamically varied. The number of virtual cores assigned to a VE is a notable example, see, e.g., [57,61,72,73,74]. Moreover, VEs are commonly offered in sizes, e.g., small, medium and large, where allocation varies within all the major resource categories, demanding prediction of power consumption matched to the size of the purchased VE.
2.1.6. P6: Impact of Temperature and/or Frequency on Models That Predict VEs’ Power Consumption [60,81,82]
2.1.7. P7: Loading the VE’s Resources and Measuring Resource Use [56,57,58,59,61,62,65,68,69,71,73,75,76,77,78,79,81,82,83,84,85,86,87]
2.1.8. P8: Attribution of Host System Power Consumption to Individual VEs [57,58,59,61,62,73,75,76,77,79,81,82,84,86]
- 1.
- Idle (static) power consumption:
- a.
- Power consumption while idle is not attributable to any VE at all, as this consumption arises out of the electronic behavior of semiconductor material, not of computation, communication or storage;
- b.
- Nonetheless, this power consumption must be accounted for and different approaches have been followed. For example, the physical machine’s idle power is attributed to individual VEs in fractions equal to the ratio of each VE’s virtual CPUs (vCPUs) count to the total complement of vCPUs active on the physical machine [57,72,73,74].
- 2.
- Active (dynamic) power consumption:
- a.
- The active component can be linked to a particular VE;
- b.
- This includes active power consumption in peripherals, e.g., network interface cards/adapters (NICs) and mass storage devices.
- 3.
- Overhead, e.g.:
- a.
- Operation of heat dissipating units (fans) to prevent thermal runaway;
- b.
- Losses in the power supply.
- 1.
- Decide on what host system power consumption is within the scope of the study and how to divide it. The problem of attribution of the above three causes may be summarized as follows:
- a.
- Is idle power attributed to the VEs or is it attributed to the host/a privileged guest?
- b.
- Is consumption by peripherals within the scope? How will this be attributed?
- c.
- Are overheads modeled or is correlation with other sources of power consumption going to account for them?
- 2.
- Select a set of performance metrics that are correlated to a VE’s power consumption.
- 3.
- Select a model that maps a VE’s performance metrics to its power consumption.
- 4.
- This fourth consideration is tackled only by those researchers who investigate the adaptability of the attribution obtained through steps 1, 2 and 3. Does the obtained attribution adapt well to concurrent, co-hosted VEs? That is: if concurrent, co-hosted VEs were to be investigated, would the division, metrics and model still result in accurate prediction?
2.1.9. P9: Implementation of Virtual I/O; P10: Implementation of Network Functions; P11: Implementation of Software Layer 2 (L2) Data Plane Switching [48,51,53]
2.1.10. P12: Investigation of Processor Green Capabilities [50,60,67,81,82,83,85,87,94]
2.1.11. P13: Improvement of Power Efficiency of High-Performance IO Virtualization Frameworks [87]
2.2. A Taxonomy of Approaches
2.2.1. Analytical Foundations
2.2.2. Experiment Design
- The network interface data rate capacity capping [66].
- Voltage sensors (processor supply voltage);
- Temperature sensors (processor package and memory temperatures);
- Fan speed sensors (processor and chassis fans);
- Wall-clock time measurement.
2.2.3. Model Validation
- Adaptation to change in the number of co-hosted, concurrent VEs is widely achieved through the time-division multiplexing of event counters [59,62,69,79,86], RAPL counters and CPU utilization [61,73]. This approach enables the use of such metrics as predictors of dynamic (active) power consumption, by apportioning counts to VEs in accordance with the time during which the VEs were active.
- Adaptation to uncorrelated causes of power consumption can be achieved through additional predictors [82] to follow causes of power consumption that do not correlate well with counters within the current set. This case reflects itself as poor accuracy in predicted power consumption. Although counter-based models are reported to fit a variety of processor- and memory-intensive workloads well, it may be necessary to account for unanticipated activity through the approach of adding previously unused counters.
- It may not be possible to fit a single model with parameters known a priori, to the whole range of inputs within the scope of study, notwithstanding the diversity of predictors employed in this pursuit. The following adaptive techniques have been found in the literature.
- a.
- Dataset partitioning, where the dataset is of the form { {predictors}, response } and is used in [77] to match the best model out of a set of models to the current, actual operation. An individual model in the set is associated with a single node in a decision tree and the node is selected according to features pertinent to the current, actual operation. A simpler, but conceptually similar, approach is taken in [58]. A number of models are devised and model-selection features are limited to the number of active VMs and a coarse grading of CPU utilization.
- b.
- Modeling on demand is the term we use to succinctly refer to the fourth adaptation class of techniques:
- i.
- One early example of this approach is found in [75], where the dependence of the model on the workload has been addressed through online training, whenever prediction accuracy of the extant models falls out of a range of tolerance. The rationale adopted is that if model adaptation to such an “unseen” case is limited to parametric tuning, then a modeling system might be able to construct a model while VEs are in operation;
- ii.
- A broader perspective is found in [78]. An automated system for profiling containerized applications is described and demonstrated. Containerized applications are profiled from three perspectives: computing resources consumed, energy consumed and performance. In this case, the rationale is that energy consumption can be optimized by the determination of a frequency-and-hardware-threads host configuration that meets performance requirements. Thus, starting from central functional requirements (performance requirements), operating conditions are determined that minimize energy consumption. This approach is capable of meeting the challenges posed by heterogeneous host hardware and application (workload) diversity, at the cost of analytical modeling. Indeed, characteristic curves can be derived but causes underlying observed behaviors remain unaddressed.
2.3. A taxonomy of Developments
- D1: linear regression models;
- D2: non-linear regression models;
- D3: machine-learnt models;
- D4: models of local mass storage.
2.3.1. Models of Power Consumption
- They are adaptable to a variable number of concurrent, co-hosted (active on the same host system) VEs (we refer to the latter scope of variability as the seventh dimension of variability);
- The predictors are the measured amount of computing resources used by the VEs.
- 1.
- Predictors (of VE power consumption) are obtained from system software’s instrumentation, e.g., CPU utilization (see approach categories A10–A13), and from microarchitecture instrumentation, e.g., LLC misses (again, see approach categories A10–A13);
- 2.
- Workloads used to obtain the model (this restricts the range of workloads within which the model is valid) may be:
- a.
- Specific workloads: the most restrictive, as they relate to a particular test load;
- b.
- Synthetic workloads: less restrictive than specific but limited to the exercise of one resource, typically the CPU;
- c.
- Combinational workloads: still less restrictive, involving the exercise of a number of resources of the host system (e.g., SPEC CPU benchmarks may be both processor and memory intensive);
- d.
- Representative workloads (e.g., TPC-W [101]) produce models that are readily associated with use cases.
- 3.
- The modeling approach may be:
- Packets per second, through an intrusion detection system implemented in a VNF [85];
- Transcoded frames per second, through a transcoder implemented in a containerized network function (CNF), and inferred images per second, also in a CNF [78];
- Average network transmission rate, as a predictor of host system power [68];
- In [67,71], the operating points are the host’s power consumption when (a) idle, (b) one core is active (processing load) and (c) maximum, with all cores active. Furthermore, use is made of the step increment in consumption corresponding to the activation of each additional core. Cores are activated when they are utilized by VEs.
- In [68], the operating point is the power consumption when co-hosted VEs are transferring a file to a client computer. An affine relationship between the host’s power consumption and its transmission rate (transmissions originate on hosted VEs) is found.
- In [64], an operating range is used: the increase in power consumption that corresponds to an increase in MIPS on the VEs.
- In [83], the operating point is the power consumption when a VE running on a single processor core is switching packets at the maximum rate for a given performance state.
- In [85], fifty-four (54) different features of network traffic are input to an artificial neural network that selects the operating frequency that optimizes power consumption.
- Low-power instructions might be a better candidate than low-power idle to save power under higher link utilization;
- Operation in full ACPI P-state, operation with low-power instructions on idle detection and operation with low-power idle on idle detection are (a) in ascending order of latency to return to active processing and (b) in descending order of power consumption;
- A processor utilization threshold below which low packet latency is guaranteed under BMAP traffic arrival is 80%.
2.3.2. Dependencies of Power Consumption
- Specific hardware types (D11);
- Computer architecture (D12);
- Resources provided (D13);
- Virtualization genre and technology (D14).
- The instantiating host, i.e., the relationship between a VE’s power consumption and the specific resources of its host hardware specifics such as the number of cores and amount of memory carried by the host instance;
- The guest VE, i.e., the variation of a VE’s power consumption with its resource assignment, on the same host.
2.4. P–A Dyads (Problem/Challenge-Approaches) Graphics
2.5. Causality DAG
2.6. Triads (Problem/Challenge-Approaches-Developments) Graphic
2.7. Statistics
- 1.
- Challenges (Figure 20)
- a.
- Frequency of occurrence in the set of all RUs;
- b.
- Frequency of occurrence in the set of all challenges in all RUs;
- b.
- Frequency of occurrence, weighted by approach diversity, in the set of all challenges in all RUs.
- 2.
- Approaches: (Figure 21)
- a.
- Frequency of occurrence in the set of all approaches in all RUs;
- b.
- Frequency of occurrence in the set of all triads in all RUs.
- 3.
- Developments: frequency of occurrence in the set of all developments in all RUs: (Figure 22)
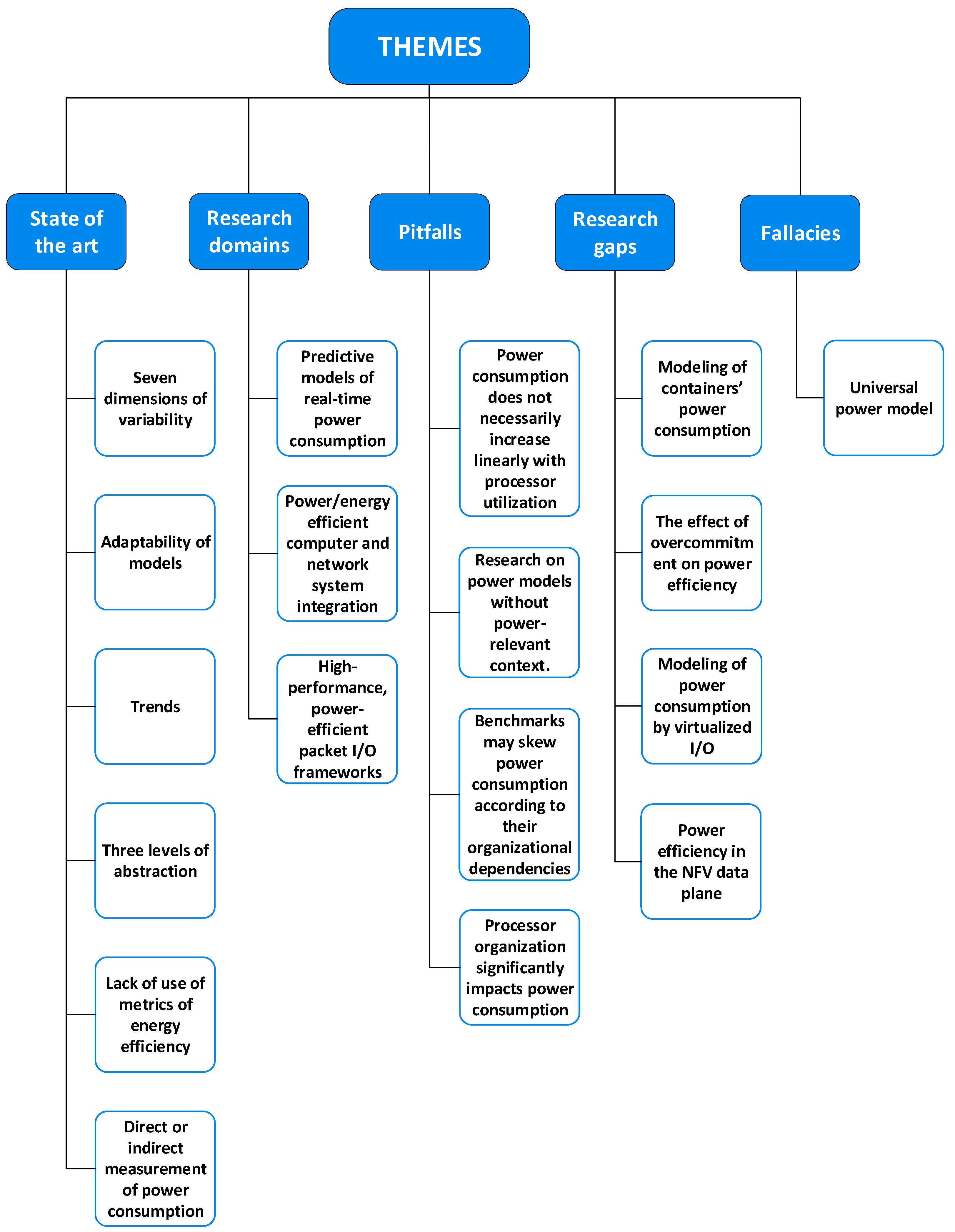
3. Thematic Analysis
3.1. State of the Art
3.1.1. Seven Dimensions of Variability
- Power consumption can be measured directly;
- There is no virtualizing agent to consider;
- The activity of other physical machines (that do not send or receive workload) is irrelevant.
3.1.2. Adaptable Models
- The first fundamental condition is common to all successful research into modeling of VE power consumption. Resources utilized by the VE (whether measured through architectural or microarchitectural instrumentation) must be strongly correlated to power consumption by the VE as well as power consumption in host system overheads. If the overheads are uncorrelated to the VE’s activity, or weakly so, then any significant power overhead must be modelled through a separate consideration of its driving causes, e.g., temperature [81].
- Any change in the parameters of correlation must be dynamically learnt and the model adjusted.
- Any change in operating context that invalidates the parameters of correlation must be of finite duration. An indefinite transient precludes the formation of a model.
- Workload type: the power consumption of processor-intensive, memory-intensive, disk-intensive workloads and mixes thereof has been modeled by a single modeling system in an automated manner;
- Co-hosted, concurrent VEs have been modeled up to but not exceeding over-commitment of processor physical cores.
3.1.3. Lack of Use of Metrics of Energy Efficiency and Standards to Address This Deficiency
3.1.4. Trends
- 1.
- The causality DAG (Figure 18) shows that the research space can be characterized succinctly, note the thickness of the links originating at P7 (VE resource use and measurement) and P8 (how to attribute host system power to VEs).
- a.
- b.
- The accurate specification and measurement of load is essential to model formation. These measurements provide the aggregated (i.e., indiscriminate of which VE is consuming) predictors (the predictors are the input side of the model). Disaggregating the predictors and attributing measured power consumption to the individual VEs (the output side of the model) constitutes the second most frequently tackled challenge (). P8 also has the second most frequent presence in RUs: .
- c.
- In the following, the vector (P, A, D, weight) will be used to indicate a path (P, A, D) and the number of triads (weight) through the path:
- i.
- A total of 34.2% of triads collected regard P7 and P8, respectively. The triads graphic (Figure 19) shows that efforts rooted in these two challenges converge on a common objective: building adaptable models of VEs’ power consumption, notably using regressions to linear combinations of computing resource predictors;
- ii.
- The set of triads leading to linear regressions consists of {(7,10,5,20), (8,17,5,13), (7,9,5,12), (8,1,5,10), (8,2,5,8), (7,8,5,6), (8,12,5,4) and (7,6,5,3)} and these account for 11.3%.
- 2.
- The third most frequently tackled challenge is that of the estimation of the virtualization-host-system power consumption (). This category might be overlooked in a first inspection of the research space, as it might seem futile to attempt to estimate a power consumption which can be measured. However, in practice, the logistical challenge of the measurement of horizontally scaled system deployments seems to be well known and several works have been undertaken to develop software meters.
- 3.
- Several significant links originate on P1 (profiling power consumption’s dependency on architecture). The DAG (Figure 18) indicates that approaches to tackling P1 are spread across a mixture of managing resource provisions, the use of synthetic (resource-specific) workloads and predictions using system software’s instrumentation.
- 4.
- Another large group of links originates on P3 (estimation of host system power consumption). The DAG (Figure 18) indicates that a primary concern in tackling P3 is the type of model to select. The most common choices are linear and non-linear; machine-learning techniques are the least common of the three. The thickness of the triad (3,2,10,11) (D10: relative accuracy of formal approaches) indicates that there is already significant interest in whether the advanced models are worth the effort to develop them and the computational resources required to operate them.
- 5.
- While (loading VEs and measuring their use of resources), only 8.6% ( ) of all RUs investigate loading containers and measuring their use of resources. With virtual data plane devices, the figure is even lower: . This imbalance suggests that there is much room left for research into modeling power consumption by containers and data plane devices.
- 1.
- P6 regards the influence of temperature on the power model. Approach diversity is poor here because only the use of additional instrumentation can be attributed to this challenge. Model bias might be attributed to this challenge too but, largely, model bias is determined by other challenges within the scope of the RU.
- 2.
- While host system power attribution (P8) has the second highest research interest (and frequency of occurrence, ), the number of approaches taken to solve this challenge is relatively small.
- 3.
- On the other hand, power consumption’s dependencies are tackled by a disproportionately large number of approaches. This is not surprising, as the objects of study (architecture, virtualization platform, virtualization genre) are multi-faceted and dependencies can be investigated through a variety of approaches.
- 1.
- Instrumentation of the consumption of computing resources (A10—which includes microarchitectural instrumentation and that abstracted by system software) is repeatedly adopted (, ) in empirical work in this field. It is also the most utilized of all approaches. In comparison, workload instrumentation accounts for 8.2% utilization ().
- 2.
- Resource-specific workloads (A8) are the more utilized approach to loading VEs (14.3% of all triads). This approach category is the second most utilized. Workloads representative of real use (A9) account for 9.0% of all triads. The corresponding frequency of occurrence figures () are 13.4% and 10.0%, respectively.
- 3.
- Two other high-utility approaches are (a) modeling bias (A2, with ) and (b) the managed provision of resources (A6, with ). The use of representative workloads (A9) follows at .
- 4.
- A comparison of the patterns of bar height distribution for and reveals that some categories stand out.
- a.
- While A12 (direct power measurement) is not as frequent as the other software-based forms of instrumentation, this approach has a utility that sticks out of the pattern (Figure 21). The reason is that most, if not all, developments obtained in an RU that include this approach depend on the directly measured power.
- b.
- Similarly, while workload characterization and instrumentation (A11) are employed with a frequency that is about one-third that of its alternative (i.e., computing resource instrumentation, A10), it has a far better utility-to-frequency ratio than A10. The triads graphic (Figure 19) indicates that one important cause of this high utility is that software-L2-data plane switches and (virtual) network functions are investigated primarily using measurement of workload (and not measurement of computing resources consumed to process a workload).
- 1.
- A total of 55.6% of all identified developments are obtained in modeling power consumption. The remaining 44.4% regard how power consumption depends on implementations. The implementations investigated (for their impact on power consumption) range from entire virtualization platforms (e.g., KVM) to components (e.g., processors).
- 2.
- The most frequent () category of developments is that which regards observations on the dependency of power consumption on architecture. The cause of this high frequency is that developments in the study of architecture establish directional (negative, positive, neutral) correlations rather than predictive forms. For example, in a single RU [67], all of the following developments emerge:
- a.
- D12.08: VM power consumption increases linearly with a vCPU frequency of operation when the vCPU is operating at 100% utilization;
- b.
- D12.09: Virtualization-host-system power consumption increases linearly with the number of physical cores operating at 100% utilization;
- c.
- D12.1: Virtualization-host-system power consumption increases with the number of VMs active on the same core.
- 3.
- Amongst developments of models, the most common category (D8) is of the type where power consumption (host or VE) is predicted in terms of workload characteristics (). The next most common category regards the prediction of power consumption as a linear function of computing resources ()). Machine-learnt models of VE power consumption comprise the second least frequent category, with .
- 4.
- Despite the frequency of developments in category D10 (Figure 22), few works [60,62,63,77,79] compare the accuracy of model types. Models have largely been treated as a means to an end, with little investigation of their relative accuracy and range of validity (in the seven dimensions of variability). This may be a reflection of researchers’ interests. As the popularity of methods from the body of knowledge of data science increases, works (e.g., [63]) that span a broader range of model types may be expected to increase in concert.
- 5.
- Adaptable, non-linear VE models (D2) occupy a modest 4.3%. Such a distribution adds weight to the observation that this research space is ripe for exploration using advanced modeling techniques. Indeed, one attraction for data scientists is the relative ease with which data can be collected. However, polynomial and other types of regression to closed-form are problematic as suspicion of over-fitting increases with the order of the polynomial. For example, in [76], a sixth-order polynomial is suggested to model the relationship between processor utilization and power consumption by a host.
3.1.5. Three Levels of Abstraction
- Microarchitecture and architecture;
- Simple characterization of workload;
- Complex characterization of workload.
3.1.6. Service Determinism: A Criterion Particular to the Telco Cloud
- IO system architecture: This group comprises the abstraction, directly at a peripheral interface, of functionality that facilitates the virtualization of hardware, e.g., SR-IOV (used in PCI—Peripheral Component Interconnect) and N-port ID virtualization (Fibre Channel).
- Processor architecture: This comprises architectural change that facilitates the partitioning of processor resources, such as multi-core processors and NUMA.
- Co-processing: Compression and decompression, encryption and decryption and packet header processing are examples of high-volume tasks that can be offloaded to co-processing subsystems. Examples include Intel QuickAssist Technology (QAT) and TCP Offload Engine (TOE).
- Large memory pages: exploitation of the facility to organize virtual memory into larger pages than the general-purpose 4 KiB;
- User space programming: diversion of the control of hardware resources away from the multi-service kernel, to single-common-use user space programs, e.g., DPDK and AF_XDP.
3.1.7. Direct or Indirect Measurement of Power in Virtualized Environments?
- In [98] the advantages and drawbacks of using RAPL were investigated. Different Intel architectures such as Sandy Bridge, Haswell and Skylake were used in the experiments to analyze RAPL’s accuracy and overhead. Data collected were modeled using a linear model and a Generalized Additive Model (GAM). The accuracy of the predicted results was compared with the measured power consumption from a precise external hardware power meter where RAPL based models show 1.8–4.3% of error for the various architectures. The prediction accuracy of RAPL-based power models was also compared with those based on OS counters, where OS-based models show a higher error of 5–16%. Furthermore, the performance overhead (in terms of time) of using RAPL was studied at different sampling frequencies and for different application runs. Results show that even with a high sampling frequency of 1100 Hz, RAPL incurs overhead of not more than 2%. Some limitations of using RAPL include poor driver support to read energy counters, the overflow of registers due to their 32-bit size and the measurement of energy consumed by individual cores.
- Another study to analyze the precision of RAPL is presented in [116], where only the dynamic change in power consumption is observed. An external power measurement unit (WattsUp Pro) is used as a reference for power measurement values. Intel Haswell and Skylake servers were used in the experiments to run different applications and to find the reliability of RAPL with the help of external power meters. However, in this research work, only two power domain packages (power consumption of whole socket and DRAM domain of RAPL) were observed. Applications such as dense matrix multiplication and 2D Fast Fourier Transform were used for server power profiling. Results show that the power measurement error varies with changing applications and its workload size. For different applications the average measurement error using RAPL was in the range of 13–73% considering WattsUp power meter as the ground truth. It was concluded that with the modern multi-core parallel processing and resource contention for shared resources, there is a complex non-linear relation between performance, workload size and energy consumption. Hence it is difficult to attain low error percentage for power measurement using on-chip sensors.
3.2. Research Gaps
- The modeling of containers’ power consumption;
- The effect of overcommitment on power efficiency;
- The investigation and classification of DPDK applications;
- Use representative workloads, e.g., HEVC (High Efficiency Video Coding) transcoding and machine learning image classification;
- Customize the set of low-level instruments used to correlate power and energy consumption with workload characteristic.
- On the one hand, the facility to overcommit has a direct impact on the density of the packing of VEs (number of concurrently active VEs) on a virtualization-host-system, thereby reducing the TCO;
- On the other hand, overcommitment may reduce the power efficiency of a workload.
3.3. Pitfalls
3.3.1. Power Consumption Does Not in General Increase Linearly with Processor Utilization
- When Windows has no threads to run on a logical core, it schedules the idle thread [130].
- The idle thread keeps the processor in a low-power state [131]. The specific state depends on the processor’s green capabilities.
- In the complement (non-idle time), the processor issues instructions at a constant rate.
- The processor cores are increasing their instruction issue rate in proportion to the fraction of time they spend busy. This implies that instruction and data cache hit ratios are high. This is simply the third premise;
- Only one logical core is active per physical core at any given time [62,63,69]. Expressed alternatively, actual utilization must lie below half maximum utilization. The underlying cause is that activation of the second logical core employs fewer organizational units of the processor than activation of the first logical core.
3.3.2. DPDK Is Not Intrinsically Inefficient in Power Consumption
- Contrary to claims in [48], it is the driving behavior of OvS that is inefficient in power consumption;
- There are simpler, technical means of throttling a polling loop, including, say, the use of program code to interleave ACPI C1 states with polls according to traffic demands.
3.3.3. Research on Power Models without Power-Relevant Context
- Failure to emphasize context: idle power consumption vs frequency. The dependence of idle power consumption on clock frequency is context sensitive. In [49], it is explicitly stated “idle power consumption remains constant, regardless of the CPU frequency … across the whole frequency range” (1.6–2.6 GHz). The CPU is an Intel Xeon E5620. In [81,82], a quadratic relationship between idle power consumption and frequency is observed. Here, the CPU is an Intel Core i5 Haswell. In these two instances, emphasizing the restricted scope of findings would suffice to spare a reader from excessively broad inferences.
- Failure to emphasize context: idle power consumption vs hardware and software specification. Enokido’s and Takizawa’s work [71] derives a power consumption model for a server while VMs run computation-bound processes. The servers used run on Intel Core i5-3230M processors. These processors are used in the mobile device market [135]. They are capable of low-power idle states [136]. CentOS 6.5 uses a tickless kernel [137]. Combined, these facts, relevant to the context of power consumption, provide a plausible explanation for the observed increment in power (denoted, in [71], by ), when a core in a package is activated. Again, therefore, the scope of findings is likely to be restricted.
- Failure to fully define context: Configuration of power-relevant parameters. We use [138] as an example. No reference is made to whether Hyper-Threading is enabled. This is essential to understanding how the ESXi vCPUs are created. Neither is any information given about how the vCPUs are related to physical (or logical) cores. Nor are we told how virtual network interfaces and switching are set up. ESXi version 5 offers both paravirtualization (“vmxnet”) and emulation (“e1000”) to implement virtual network interfaces. The impact on energy consumption of selecting a virtual network interface implemented by emulation can be expected to be high [56].
3.3.4. Benchmarks May Skew Power Consumption According to Their Organizational Dependencies
3.3.5. Processor Organization Significantly Impacts Power Consumption
- 1.
- Different idle loops (using no operation, pause, repetition, etc.) were tested to see their effect on power consumption of both systems. It was observed that the Intel Xeon has a loop stream detector, which disables the processor’s features such as fetch and decode. On the other hand, the AMD processor has no hint to process these loops efficiently; hence, it consumed more power than the Intel processor.
- 2.
- A processor consumes a different amount of power depending upon the instruction (such as load, addition, multiplication, etc.) and the level in the memory hierarchy which is accessed by the instruction.
- a.
- For the Xeon, data throughput of all instructions from a particular memory hierarchy level is almost the same, but there is a difference in their power consumption. The ‘load’ operation consumes the lowest power compared with other instructions, and this holds true for all memory hierarchy levels. The reason is that the ‘load’ instruction just needs to load the content on the processor registers whereas ‘add’ and ‘mul’ operations are more computationally demanding.
- b.
- However, the AMD processor’s behavior is the opposite. When the ‘load’ operation accesses the L1 cache, it achieves almost one-and-a-half times the data throughput of other operations and hence also consumes more power. This difference in resource utilization is due to the different microarchitecture of AMD processors, where the ‘load’ instruction is handled by many floating-point pipelines. Other instructions just use a single pipeline for their operations. Moreover, AMD processors have an exclusive cache level design, which requires write-back when evicting data among different cache levels. Since Intel’s inclusive cache design does not require this function, it consumes less power. Within higher memory hierarchy levels (L2 or L3 or main memory), the AMD’s computation (‘add’ and ‘mul’) and data transfer operations (‘load’) deliver roughly the same data throughput and consume roughly the same power.
3.3.6. Isolation of VE for Power Modeling and Measurement
3.4. Fallacies
3.4.1. A Universal Power Model
- Host power consumption does not generally have a linear relationship with processor utilization;
- CPU-intensive workloads that repeatedly execute the same code skew power consumption results;
- Network-intensive workloads are power- and time-consuming because they employ emulations of network switches, but the root cause (emulation in the hypervisor software switch) disappears with SR-IOV [141];
- Host saturation must be taken into account in predicting VEs’ power consumption;
- Processor utilization (an architectural attribute) is insufficient to predict host power consumption and microarchitectural attributes, such as LLC misses, are necessary to predict host power consumption even for the same level of processor utilization.
- 1.
- Every resource that consumes power must own a counter that registers its usage, or lack thereof, during a specific clock cycle.
- 2.
- Usage of a specific resource during a specific clock cycle must consume a constant amount of energy. This has the following corollaries:
- a.
- Energy consumption by the specific resource is a linear function of the number of clock cycles for which the resource is active;
- b.
- Power consumption of a system can be expressed as a linear combination of the total set of such resources;
- c.
- The amount of energy consumption by a specific resource during a specific clock cycle must be independent of usage of other resources during any other clock cycle.
4. Conclusions
4.1. Contributions
- The challenge category tackled most frequently is that of how to load the VE’s resources and how to quantify and measure the load; disaggregating the predictors and attributing measured power consumption to the individual VEs is the second most frequently tackled.
- The variety of approaches that tackle a (category of) challenge is positively correlated to the frequency with which it is tackled.
- Instrumentation of computing resources (e.g., instrumentation of microarchitectural artifacts) is the most commonly adopted approach (towards developments), surpassing instrumentation of the workload.
- Resource-specific workloads (e.g., processor-specific) are the most commonly utilized, surpassing workloads representative of real use (e.g., web applications).
- In developments, the most commonly developed model type is that where the power consumption (of the host or VE) is predicted in terms of workload characteristics; power consumption as a linear function of computing resources is second.
- At the other end of the frequency range of developments, machine-learnt models comprise the second least frequent category of developed models, and adaptable, non-linear VE models are also very infrequent.
4.2. A Framework for Development of Real-Time, Predictive Power Models
- 1.
- Division of the problem into:
- a.
- A modeling concern:
- i.
- What components to include;
- ii.
- What workload(s) to consider;
- iii.
- What state factors (temperature, frequency, performance and idle states) to account for.
- b.
- An attribution concern, i.e., how to attribute host power to VEs.
- 2.
- Division of the approach into:
- a.
- Microarchitectural instrumentation, based on intimate knowledge of the microarchitecture and the memory system;
- b.
- Granular attribution based on time-division multiplexing;
- c.
- Model selection.
- 3.
- Development of parameterized models, subject to continuing (if not continuous) optimization of the parameters under machine learning.
Author Contributions
Funding
Institutional Review Board Statement
Informed Consent Statement
Data Availability Statement
Conflicts of Interest
Abbreviations
| 5GPPP | 5G Infrastructure Public Private Partnership |
| ACPI | Advanced Configuration and Power Interface |
| and | Automatic Distribution Network |
| AMD® | Advanced Micro Devices |
| ANN | Artificial Neural Network |
| API | Application Programming Interface |
| AR | Adaptive Rate |
| AF_XDP | Address Family eXpress Data Path |
| BMAP | Batch Markov Arrival Process |
| BS | Base Station |
| BSS | Business Support System |
| CAGR | Compound Annual Growth Rate |
| CAPEX | Capital Expenditure |
| CNF | Containerized Network Function |
| COE | Cost Of Energy |
| CPU | Central Processing Unit |
| CRM | Customer Relationship Management |
| CSP | Communications Service Provider |
| DAG | Directed Acyclic Graph |
| DG | Diesel Generator |
| DPDK | Data Plane Development Kit |
| DSA | Domain Specific Architecture |
| DVFS | Dynamic Voltage and Frequency Scaling |
| EPC | Evolved Packet Core |
| ES | Energy Storage |
| ETSI | European Telecommunications Standards Institute |
| GAM | Generalized Additive Model |
| GHG | Greenhouse Gas |
| HEVC | High Efficiency Video Coding |
| HW | Hardware |
| IDS | Intrusion Detection System |
| IO | Input/Output |
| IP | Internet Protocol |
| ISO | International Organization for Standardization |
| IT | Information Technology |
| ITU | International Telecommunications Union |
| KVM | Kernel Virtual Machine |
| LCA | Life Cycle Assessment |
| LLC | Last-level-cache |
| LTE | Long Term Evolution |
| LTE-A | Long Term Evolution-Advanced |
| LPI | Low-Power Idle |
| LXC | Linux Containers |
| MANO | Management and Orchestration (ETSI) |
| MB | Megabyte |
| MBS | Macro-cell Base Station |
| MILP | Mixed Integer Linear Programming |
| MIMO | Multiple-Input-Multiple-Output |
| MIPS | Millions of Instructions Per Second |
| MOS | Metal-Oxide-Semiconductor |
| MEC | Multi-Access Edge Computing |
| ML | Machine Learning |
| MNO | Mobile Network Operator |
| MTU | Maximum Transmission Unit |
| NANOG | North American Network Operators Group |
| NFV | Network Functions Virtualization |
| NIC | Network Interface Card |
| NPC | Net Present Cost |
| NUMA | Non-Uniform Memory Architecture |
| OPEX | Operational Expenditure |
| OS | Operating System |
| OSS | Operational Support System |
| PAD | Problem–Approach–Development |
| PCI | Peripheral Component Interconnect |
| PDU | Power Distribution Unit |
| PMD | Poll Mode Driver |
| PTN | Public Telecommunications Network |
| PV | Photovoltaic |
| QAT | QuickAssist ® Technology |
| QoS | Quality of Service |
| RAM | Random Access Memory |
| RAN | Radio Access Network |
| RAPL | Running Average Power Limit |
| RE | Renewable Energy |
| RES | Renewable Energy Source |
| RRH | Remote Radio Head |
| RU | Research Unit |
| SBA | Service-based architecture |
| SCBS | Small Cell Base Station |
| SDN | Software Defined Networking |
| SGW | Serving Gateway |
| SPEC | Standard Performance Evaluation Corporation |
| SR-IOV | Single Root Input Output Virtualization |
| SVM | Support Vector Machine |
| TCO | Total Cost of Ownership |
| TCP | Transmission Control Protocol |
| TOE | TCP Offload Engine |
| TOU | Time-Of-Use |
| TPC-W | Transaction Processing Performance Council—Web |
| UA | User Association |
| vCPU | Virtual CPU |
| VDU | Virtual Deployment Unit |
| VE | Virtual Entity |
| VM | Virtual Machine |
| VNF | Virtual Network Function |
| VNI | Visual Networking Index |
| WIPS | Web Interactions Per Second |
| WSC | Warehouse Scale Computing |
Appendix A. Application of PAD to the Scope of Renewable Energy Use in Radio Access Networks
Appendix A.1. Motivation
Appendix A.2. Tabulation and Clustering of P-, A-, and D-Node Codes
Appendix A.2.1. Table of P-Node Codes
| Problem # | Problem Code |
|---|---|
| 1 [142] | How can power supply system parameters be harvested in a convenient manner? |
| 2 [142] | How does CAPEX of diesel fuel generators compare with that of RES plant? |
| 3 [143] | How can the limitations of individual RES be overcome? |
| 4 [144] | Spatio-temporal distribution of light intensity and communication demand misaligns energy supply and load. |
| 5 [144] | Disparate ownership of RES plant and automatic distribution network (ADN) infrastructure leads to concerns with security and privacy. |
| 6 [144] | How can participation of communications service providers (CSPs) in renewable energy (RE) harvesting be encouraged? |
| 7 [144] | How can real-time energy scheduling be improved to avoid loss of RE, over-discharge of energy storage (ES) and balance between supply and demand? |
| 8 [145] | How well do machine learning (ML) prediction models based on past traffic and RE harvesting support RE use and Quality of Service (QoS)? |
| 9 [145] | Which long-term strategy of operation should be used over prediction intervals: (a) turn off/on micro-BSs to match network demand OR (b) turn off/on micro-BSs to match RE capacity? |
| 10 [146] | How can Time-Of-Use (TOU) electricity pricing, RE production and fairness of allocation of throughput to users be integrated into a modeling scheme? |
| 11 [147] | Which system of autonomous power supply, whether renewable or not, optimizes one or more of the following objectives: net present cost (NPC), cost of energy (COE) and GHG emissions? |
| 12 [148] | How can we exploit multiple RES to design a RAN that minimizes grid energy consumption while serving at least 95% of users? |
| 13 [149,150] | How can user association (UA) be exploited over a short timescale in a hybrid-powered (RES + hydrocarbons) RAN to minimize grid power consumption? |
| 14 [150] | How can traffic and weather forecasts be exploited over a long timescale to minimize grid power consumption |
Appendix A.2.2. Table of A-Node Codes
| Approach # | Approach Code |
|---|---|
| 1 [142] | Use a wireless sensor network to measure parameters relevant to power supply. |
| 2 [142] | Systematic survey of vendors and consultation with base station operators. |
| 3 [143] | Broad comparison of research and industrial (technical specifications) output concerning use of RES in powering BSs. |
| 5 [144] | Organize multiple 5G BSs carrying photovoltaic (PV) panels into an energy-aggregation system architecture. |
| 6 [144] | Regulate the mid-term exchange of energy using contract theory. |
| 7 [144] | Regulate the short-term use of energy by a Lyapunov optimization. |
| 8 [145] | RAN architecture: a single service area served by one LTE-A macro-BS (MBS) and six micro-BSs providing additional capacity in the service area’s hot spots. |
| 9 [145] | Energy system architecture: PV panels + energy storage (ES − batteries) + power grid. |
| 10 [145] | Traffic model: Traffic data provided by a large Italian mobile network operator (MNO). |
| 11 [145] | RE production data estimated using PVWATT. |
| 12 [145] | QoS: percentage of lost traffic. |
| 13 [146] | RAN architecture: a single service area served by one LTE-A MBS and two micro-BSs providing additional capacity in the service area’s hot spots. |
| 14 [146] | Energy system architecture: MBS uses power grid, while one micro-BS is supplied by the power grid and solar energy, and the other micro-BS is supplied by the power grid and wind energy. |
| 15 [146] | Energy system economics: power-grid energy priced according to Time-Of-Use. |
| 16 [146] | Game theory applied to balance opposing objectives of (a) minimization of energy cost or energy consumption and (b) maximization of user-throughput fairness. |
| 17 [146] | Alternative energy cost optimization approaches: (a) reduction by decreasing BS energy consumption; (b) reduction through direct optimization of energy cost. |
| 18 [146] | Simulation through bespoke software. |
| 19 [147] | Energy system architecture: Alternative combinations: (a) PV + diesel generator (DG) + ES (b) PV + ES (c) DG + ES (d) DG. |
| 20 [147] | Design, simulation and optimization, using HOMER; optimization objective is minimization of NPC. |
| 21 [147] | Energy consumption model: power demand data provided by a Kuwaiti mobile network operator (MNO). |
| 22 [147] | Energy system component selection: where relevant, mono-crystalline silicon (Mono-Si) is preferred to polycrystalline silicon (Poly-Si) and Lithium-Ion batteries is preferred over other technologies. |
| 23 [148] | MILP formulation. |
| 24 [148] | Traffic model: Traffic data provided by a mobile network operator (MNO), both voice and data, for a cell of 0.3 km2, showing number of simultaneous active users at any time during a day. |
| 25 [148] | RAN architecture: eight service areas, each served by one LTE-A MBS and four micro-BSs. |
| 26 [148] | BS power consumption model: linear power model (developed in earlier work), with hourly load factor reflecting days of the week and of the weekend. |
| 27 [148] | RE production data (hourly) obtained from Italian RES operator’s (Terna) website. |
| 28 [148] | Radio path: 3D map of suburban area. |
| 29 [148] | Genetic algorithm. |
| 30 [149] | RAN architecture: a single service area served by one 5G MBS and twenty-four small cell base stations (SCBSs), with microwave backhaul from MBS to core and SCBS to MBS. |
| 31 [149] | Energy system architecture: MBS uses power grid, while SCBSs are supplied by RESs. |
| 32 [149] | Random-uniform spatial distribution of low-data-rate and high-data-rate users, respectively. |
| 33 [149] | Green heuristic: prioritize green SCBSs in the UA process. |
| 34 [150] | RAN architecture: a single service area served by one LTE MBS and thirty-six/sixteen/four small cell base stations (SCBSs). |
| 35 [150] | Energy system architecture: MBS uses power grid, while SCBSs are supplied by wind turbines without ES. |
| 36 [150] | Energy system architecture: MBS uses power grid, while SCBSs are supplied by PV with ES. |
| 37 [150] | MILP formulation of problem of UA with minimal grid power consumption. |
| 38 [150] | Short timescale control of UA through three alternative policies: green-SCBS-preferred vs minimization of energy consumption vs best-signal-level + transmission rate (greedy). |
| 39 [150] | Long timescale control through use of model predictive control (MPC) based on traffic flow and weather forecast. |
| 40 [150] | RE generation model: Weibull probability distribution to characterize wind speed, with average wind speed obtained from a two-year study of mean wind speed profiles in the Moscow air basin. |
| 41 [150] | RE generation model: Solar radiation data from the Colombian Institute of Hydrology, Meteorology and Environmental Studies (IDEAM). |
| 42 [150] | BS power consumption model: from ICT-EARTH (linear with traffic load specified for time slot t). |
| 43 [150] | Traffic model: Short timescale, inhomogeneous Poisson point process (without temporal variability of traffic) and random-uniform spatial distribution of users in coverage area. |
| 44 [150] | Traffic model: Traffic data provided by a mobile network operator (MNO). |
| 45 [149] | Radio path: path loss calculation using rural microcell and data rate obtained using 5G R16. |
| 46 [149,150] | Simulation, using Matlab. |
| 47 [146] | RE generation model: solar energy production/15 minutes expressed using Gaussian distribution; wind-energy production expressed as constant. |
Appendix A.2.3. Table of D-Node Codes
| Development # | Development Code |
|---|---|
| 1 [142] | Enablement of historical analysis of sensor data. |
| 2 [142] | Diesel consumption model for BSs powered by a DG. |
| 3 [142] | Comparison: energy efficiency of BSs powered by a DG with those powered by a RES |
| 4 [142] | Capacity planning of RES power systems for autonomous operation. |
| 5 [142] | CAPEX: PV system < DG system < PV+wind turbine system. |
| 6 [143] | OPEX and energy efficiency of BS in rural/remote areas is significantly improved by using RES. |
| 7 [143] | Autonomy improved, possibly indefinitely, using several RESs. |
| 8 [144] | Optimal, long timescale contract between energy aggregator and CSP, based on availability, during a given time interval of ES discharge capacity at the CSP’s BS site |
| 9 [144] | Lyapunov optimization achieving short timescale objective of stable energy levels in ESs and full absorption of energy harvested from PV panels. |
| 10 [144] | Case study, showing near-complete (99.87%) absorption of PV energy. |
| 11 [145] | ML algorithms: correct prediction of traffic only important around utilization threshold that activates/deactivates micro-BS sleep mode. |
| 12 [145] | Comparison: ML algorithms: simple Block Linear Regression performs trade-off between energy consumption and QoS as well as more complex ones such as 24- and 48-Artificial-Neural-Network (ANN). |
| 13 [145] | Energy consumption control strategy: turn micro-BSs on or off according to availability of RE (the sum of the predicted harvest and the stored) has less dependence on ML algorithm than according to demand. |
| 14 [146] | Energy-cost model, integrating TOU grid electricity cost, solar energy and wind energy. |
| 15 [146] | Comparison: algorithms: algorithm minimizing energy cost performs better than one minimizing energy consumption in the overall objective of optimizing energy cost and energy price and energy consumption and fairness of allocation of throughput to users. |
| 16 [147] | Comparison: extensive characterization of the relative merits of four electricity generation systems: (a) PV + ES (b) PV + DG + ES (c) DG + ES (d) DG, in five dimensions: (i) optimal dispatch strategy (ii) NPC (iii) COE (iv) GHG (v) days of autonomy. |
| 17 [148] | Genetic algorithm: minimization of energy cost and wastage in a multiple-RES system. |
| 18 [148] | RES mix recommendation for a specific service area. |
| 19 [149] | Application of green algorithm in 5G HetNet: for reactive, short timescale control, consisting of UA with a green (SC)BS. |
| 20 [149] | Comparison: Green algorithm vs best-signal strength algorithm: UA with grid-powered MBS is reduced almost by half. |
| 21 [149] | Comparison: Green algorithm vs best-signal strength algorithm: Users denied service significantly reduced. |
| 22 [149] | Comparison: Green algorithm vs best-signal strength algorithm: Reduction in MBS energy consumption is limited by the need to backhaul SCBS traffic through the MBS. |
| 23 [149] | Comparison: Green algorithm vs best-signal strength algorithm: Cell site’s energy efficiency is improved (MBS’s energy efficiency is worsened but SCBSs’ improvement over-compensates). |
| 24 [150] | Green algorithm: for reactive, short timescale control of UA with a green (SC)BS. |
| 25 [150] | Comparison: Green algorithm vs on-grid only operation: Energy consumption reduced, and reduction improves markedly when growing from four RE-powered SCBSs (11.1%) to sixteen (26.6%), then to thirty-six (33.7%). |
| 26 [150] | Comparison: Green algorithm vs best-signal-level policy vs best-signal-level + transmission-rate (greedy) heuristic: Energy consumption: significantly better than best-signal-level policy, slightly better than greedy heuristic. |
| 27 [150] | Comparison: Green algorithm vs discrete (MILP) optimizer vs best-signal-level + transmission-rate (greedy) heuristic: Energy efficiency: better than MILP optimizer but roughly same as greedy heuristic. |
| 28 [150] | Infrastructure dimensioning: Green algorithm’s reduction of energy consumption does not decrease in direct proportion to number of SCBSs. |
| 29 [150] | Comparison: Green algorithm vs discrete (MILP) optimizer vs best-signal-level policy: Throughput: slightly worse than best-signal-level, slightly better than discrete (MILP) optimizer. |
| 30 [150] | MPC for predictive, long timescale control, using 0- (reactive), 1- and 5-h prediction horizons. |
| 31 [150] | Comparison: MPC vs on-grid only operation: Energy consumption: reduced by 13.1%. |
| 32 [150] | Infrastructure dimensioning: optimal storage capacity can be determined and enables savings up to 22% with respect to on-grid only operation. |
Appendix A.3. Clustering the P-, A- and D-Nodes





References
- Depasquale, E.-V.; Salam, H.A.; Davoli, F. PAD: A graphical and numerical enhancement of structural coding to facilitate thematic analysis of a literature corpus. MethodsX 2022, 9, 101633. [Google Scholar] [CrossRef]
- Bolla, R.; Bruschi, R.; Davoli, F.; Cucchietti, F. Energy Efficiency in the Future Internet: A Survey of Existing Approaches and Trends in Energy-Aware Fixed Network Infrastructures. IEEE Commun. Surv. Tutor. 2011, 13, 223–244. [Google Scholar] [CrossRef]
- Idzikowski, F.; Chiaraviglio, L.; Cianfrani, A.; Vizcaíno, J.L.; Polverini, M.; Ye, Y. A Survey on Energy-Aware Design and Operation of Core Networks. IEEE Commun. Surv. Tutor. 2016, 18, 1453–1499. [Google Scholar] [CrossRef]
- Maaloul, R.; Chaari, L.; Cousin, B. Energy saving in carrier-grade networks: A survey. Comput. Stand. Interfaces 2018, 55, 8–26. [Google Scholar] [CrossRef]
- Delforge, P.; Whitney, J. Data Center Efficiency Assessment—Scaling up Energy Efficiency Across the Data Center Industry: Evaluating Key Drivers and Barriers. Natural Resources Defense Council, IP:14.08-A, August 2014. Available online: https://www.nrdc.org/sites/default/files/data-center-efficiency-assessment-IP.pdf (accessed on 3 October 2020).
- Cisco Visual Networking Index: Forecast and Methodology, 2014–2019; Cisco Systems: San Jose, CA, USA, 2015.
- Cisco Visual Networking Index: Forecast and Methodoolgy, 2015–2020; Cisco Systems: San Jose, CA, USA, 2016.
- Cisco Visual Networking Index: Forecast and Methodology, 2016–2021; Cisco Systems: San Jose, CA, USA, 2017.
- Cisco Visual Networking Index: Forecast and Trends, 2017–2022; Cisco Systems: San Jose, CA, USA, 2019.
- Ishii, K.; Kurumida, J.; Sato, K.; Kudoh, T.; Namiki, S. Unifying Top-Down and Bottom-Up Approaches to Evaluate Network Energy Consumption. J. Light. Technol. 2015, 33, 4395–4405. [Google Scholar] [CrossRef]
- Metro Network Traffic Growth: An Architecture Impact Study; Alcatel-Lucent: Paris, France, 2013.
- Norton, W.B. The 2014 Internet Peering Playbook: Connecting to the Core of the Internet; DrPeering Press: London, UK, 2014. [Google Scholar]
- Global Internet Phenomena Report. Sandvine, 2013. Available online: https://www.sandvine.com/hubfs/downloads/archive/2013-2h-global-internet-phenomena-report.pdf (accessed on 4 July 2020).
- Global Internet Phenomena—Africa, Middle East & North America. December 2015. Available online: https://www.sandvine.com/hubfs/downloads/archive/2015-global-internet-phenomena-report-africa-middle-east-and-north-america.pdf (accessed on 4 July 2020).
- Global Internet Phenomena Report; Sandvine: Plano, TX, USA, 2019.
- Lee, U.; Rimac, I.; Hilt, V. Greening the internet with content-centric networking. In Proceedings of the 1st International Conference on Energy-Efficient Computing and Networking, Passau, Germany, 13–15 April 2010; pp. 179–182. [Google Scholar] [CrossRef]
- Guan, K.; Atkinson, G.; Kilper, D.C.; Gulsen, E. On the Energy Efficiency of Content Delivery Architectures. In Proceedings of the 2011 IEEE International Conference on Communications Workshops (ICC), Kyoto, Japan, 5–9 June 2011; pp. 1–6. [Google Scholar] [CrossRef]
- Choi, N.; Guan, K.; Kilper, D.C.; Atkinson, G. In-network caching effect on optimal energy consumption in content-centric networking. In Proceedings of the 2012 IEEE International Conference on Communications (ICC), Ottawa, ON, Canada, 15 June 2012; pp. 2889–2894. [Google Scholar] [CrossRef]
- Osman, N.I.; El-Gorashi, T.; Elmirghani, J.M.H. Reduction of energy consumption of Video-on-Demand services using cache size optimization. In Proceedings of the 2011 Eighth International Conference on Wireless and Optical Communications Networks, Toronto, ON, Canada, 1–4 May 2011; pp. 1–5. [Google Scholar] [CrossRef]
- Llorca, J.; Tulino, A.M.; Guan, K.; Esteban, J.; Varvello, M.; Choi, N.; Kilper, D.C. Dynamic in-network caching for energy efficient content delivery. In Proceedings of the 2013 IEEE INFOCOM, Turin, Italy, 14–19 April 2013; pp. 245–249. [Google Scholar] [CrossRef]
- Mandal, U.; Chowdhury, P.; Lange, C.; Gladisch, A.; Mukherjee, B. Energy-efficient networking for content distribution over telecom network infrastructure. Opt. Switch. Netw. 2013, 10, 393–405. [Google Scholar] [CrossRef]
- Modrzejewski, R.; Chiaraviglio, L.; Tahiri, I.; Giroire, F.; Le Rouzic, E.; Bonetto, E.; Musumeci, F.; Gonzalez, R.; Guerrero, C. Energy efficient content distribution in an ISP network. In Proceedings of the 2013 IEEE Global Communications Conference (GLOBECOM), Atlanta, GA, USA, 9–13 December 2013; pp. 2859–2865. [Google Scholar] [CrossRef][Green Version]
- Abji, N.; Tizghadam, A.; Leon-Garcia, A. Energy efficient content delivery in service provider networks with content caching. In Proceedings of the 2015 IEEE Online Conference on Green Communications (OnlineGreenComm), Piscataway, NJ, USA, 10–12 November 2015; pp. 23–29. [Google Scholar] [CrossRef]
- Savi, M.; Ayoub, O.; Musumeci, F.; Li, Z.; Verticale, G.; Tornatore, M. Energy-efficient caching for Video-on-Demand in Fixed-Mobile Convergent networks. In Proceedings of the 2015 IEEE Online Conference on Green Communications (OnlineGreenComm), Piscataway, NJ, USA, 10–12 November 2015; pp. 17–22. [Google Scholar] [CrossRef]
- Jayasundara, C.; Nirmalathas, A.; Wong, E.; Chan, C. Improving Energy Efficiency of Video on Demand Services. IEEEOSA J. Opt. Commun. Netw. 2011, 3, 870–880. [Google Scholar] [CrossRef]
- Fratini, R.; Savi, M.; Verticale, G.; Tornatore, M. Using replicated video servers for VoD traffic offloading in integrated metro/access networks. In Proceedings of the 2014 IEEE International Conference on Communications (ICC), Sydney, Australia, 10–14 June 2014; pp. 3438–3443. [Google Scholar] [CrossRef][Green Version]
- Pascale, E.D.; Payne, D.B.; Ruffini, M. Bandwidth and energy savings of locality-aware P2P Content Distribution in next-generation PONs. In Proceedings of the 2012 16th International Conference on Optical Network Design and Modelling (ONDM), Colchester, UK, 17–20 April 2012; pp. 1–6. [Google Scholar] [CrossRef]
- Bolla, R.; Bruschi, R.; Davoli, F.; Depasquale, E.-V. Energy-efficient management and control in video distribution networks: ‘legacy’ hardware based solutions and perspectives of virtualized networking environments. In Guide to Greening Video Distribution Networks—Energy-Efficient Internet Video Delivery; Popescu, A., Ed.; Springer: Berlin/Heidelberg, Germany, 2018; pp. 25–57. [Google Scholar]
- ITU-T, Y. 3001 Future Networks: Objectives and Design Goals; International Telecommunication Union: Geneva, Switzerland, 2011. [Google Scholar]
- Pervasive Mobile Virtual Services. Expert Advisory Group of the European Technology Platform Networld 2020, July 2016. Available online: https://www.networld2020.eu/wp-content/uploads/2014/02/SRIA_final.pdf (accessed on 23 December 2022).
- Bouchat, C.; Paul, M.; Allan, D.; Dalle, G. 5G Wireless Wireline Convergence Atchitecture. Broadband Forum, TR-470. August 2020. Available online: https://www.broadband-forum.org/technical/download/TR-470.pdf (accessed on 3 October 2020).
- ETSI Standard ETSI ES 203 237 V1.1.1; Environmental Engineering (EE); Green Abstraction Layer (GAL); Power management Capabilities of the Future Energy Telecommunication Fixed Network Nodes. ETSI: Sophia Antipolis, France, 2014.
- Environmental Engineering (EE); Green Abstraction Layer (GAL); Power Management Capabilities of The Future Energy Telecommunication Fixed Network Nodes; Enhanced Interface for Power Management in Network Function Virtualisation (NFV) Environments. ETSI, Sophia Antipolis, ETSI ES 203 682 V1.1.0. December 2019. Available online: https://www.etsi.org/deliver/etsi_es/203600_203699/203682/01.01.00_50/es_203682v010100m.pdf (accessed on 31 October 2022).
- Bolla, R.; Bruschi, R.; Davoli, F.; Lombardo, C.; Pajo, J.F.; Sanchez, O.R. The dark Side of Network Functions Virtualization: A Perspective on the Technological Sustainability. In Proceedings of the IEEE International Conference on Communications (ICC), Paris, France, 21–25 May 2017; pp. 1–7. [Google Scholar] [CrossRef]
- ETSI, RGR/NFV-001ed121; Network Functions Virtualisation (NFV); Use Cases. ETSI: Sophia Antipolis, France, 2017.
- Shi, W. Making Sense of the Telco Cloud. Telecoms.com, May 2020. Available online: https://telecoms.com/opinion/making-sense-of-the-telco-cloud/ (accessed on 27 June 2020).
- CNF Friendly Networking for Telco/Edge Kubernetes Platforms. September 2020. Available online: https://www.brighttalk.com/webcast/12229/438035/cnf-friendly-networking-for-telco-edge-kubernetes-platforms (accessed on 28 September 2020).
- Crawshaw, J. Deconstructing the Telco Cloud. Light Read. April 2019. Available online: https://www.lightreading.com/cloud/deconstructing-the-telco-cloud/a/d-id/753874 (accessed on 25 July 2020).
- Ayoubi, S.E.E.; Jeux, S.; Marache, F.; Pujol, F.; Fallgren, M.; Spapis, P.; Yang, C.; Widaa, A.; Markendahl, J.; Ghanbari, A.; et al. Refined Scenarios and Requirements, Consolidated Use Cases, and Qualitative Techno-Economic Feasibility Assessment. D1.1. January 2016. Available online: https://metis-ii.5g-ppp.eu/wp-content/uploads/deliverables/METIS-II_D1.1_v1.0.pdf (accessed on 23 December 2022).
- Muthurajan, J. Why Use Cloud-Native Containerized Network Functions (CNFs)? Intel, White paper. Available online: https://www.intel.com/content/www/uk/en/communications/why-containers-and-cloud-native-functions-paper.html (accessed on 25 July 2020).
- Vettor, R.; Smith, S.A. Architecting Cloud Native .NET Applications for Azure. October 2020. Available online: https://docs.microsoft.com/en-us/dotnet/architecture/cloud-native/ (accessed on 30 October 2022).
- Logan, M. CNCF F Technical Oversight Committee (TOOC). GitHub, March 2021. Available online: https://github.com/cncf/toc (accessed on 30 October 2022).
- DPDK. DPDK, 2021. Available online: https://www.dpdk.org/ (accessed on 25 February 2021).
- Dayarathna, M.; Wen, Y.; Fan, R. Data Center Energy Consumption Modeling: A Survey. IEEE Commun. Surv. Tutor. 2016, 18, 732–794. [Google Scholar] [CrossRef]
- Costa, G.D.; Pierson, J.-M.; Fontoura-Cupertino, L. Effectiveness of Neural Networks for Power Modeling for Cloud and HPC: It’s Worth It! ACM Trans. Model. Perform. Eval. Comput. Syst. 2020, 5, 1–36. [Google Scholar] [CrossRef]
- Ismail, L.; Materwala, H. Computing Server Power Modeling in a Data Center: Survey, Taxonomy, and Performance Evaluation. ACM Comput. Surv. 2020, 53, 1–34. [Google Scholar] [CrossRef]
- Lin, W.; Shi, F.; Wu, W.; Li, K.; Wu, G.; Mohammed, A.-A. A Taxonomy and Survey of Power Models and Power Modeling for Cloud Servers. ACM Comput. Surv. 2020, 53, 100:1–100:41. [Google Scholar] [CrossRef]
- Fu, S.; Liu, J.; Zhu, W. Multimedia Content Delivery with Network Function Virtualization: The Energy Perspective. IEEE Multimed. 2017, 24, 38–47. [Google Scholar] [CrossRef]
- Chen, Q.; Grosso, P.; van der Veldt, K.; de Laat, C.; Hofman, R.; Bal, H. Profiling Energy Consumption of VMs for Green Cloud Computing. In Proceedings of the 2011 IEEE Ninth International Conference on Dependable, Autonomic and Secure Computing, Sydney, Australia, 12–14 December 2011; pp. 768–775. [Google Scholar] [CrossRef]
- Khan, N. Investigating Energy Efficiency of Physical and Virtual Machines in Cloud Computing. Univeristy of Oslo, 2017. Available online: https://www.duo.uio.no/handle/10852/61321 (accessed on 7 November 2019).
- Li, G.; Zhang, D.; Li, Y.; Li, K. Toward energy-efficiency optimization of pktgen-DPDK for green network testbeds. China Commun. 2018, 15, 199–207. [Google Scholar] [CrossRef]
- Intel® Ethernet Server Adapter I350: Product Brief. Intel, March 2021. Available online: https://www.intel.com/content/www/us/en/products/docs/network-io/ethernet/10-25-40-gigabit-adapters/ethernet-i350-server-adapter-brief.html (accessed on 9 February 2021).
- Xu, Z.; Liu, F.; Wang, T.; Xu, H. Demystifying the energy efficiency of Network Function Virtualization. In Proceedings of the 2016 IEEE/ACM 24th International Symposium on Quality of Service (IWQoS), Beijing, China, 20–21 June 2016; pp. 1–10. [Google Scholar] [CrossRef]
- Zhang, Z.; Fu, S. Macropower: A coarse-grain power profiling framework for energy-efficient cloud computing. In Proceedings of the 30th IEEE International Performance Computing and Communications Conference, Orlando, FL, USA, 17–19 November 2011; pp. 1–8. [Google Scholar] [CrossRef]
- Morabito, R. Power Consumption of Virtualization Technologies: An Empirical Investigation. In Proceedings of the 2015 IEEE/ACM 8th International Conference on Utility and Cloud Computing (UCC), Limassol, Cyprus, 7–10 December 2015; pp. 522–527. [Google Scholar] [CrossRef]
- Shea, R.; Wang, H.; Liu, J. Power consumption of virtual machines with network transactions: Measurement and improvements. In Proceedings of the IEEE INFOCOM 2014—IEEE Conference on Computer Communications, Toronto, ON, Canada, 27 April–2 May 2014; pp. 1051–1059. [Google Scholar] [CrossRef]
- Aldossary, M.; Djemame, K.; Alzamil, I.; Kostopoulos, A.; Dimakis, A.; Agiatzidou, E. Energy-aware cost prediction and pricing of virtual machines in cloud computing environments. Future Gener. Comput. Syst. 2019, 93, 442–459. [Google Scholar] [CrossRef]
- Li, Y.; Wang, Y.; Yin, B.; Guan, L. An Online Power Metering Model for Cloud Environment. In Proceedings of the 2012 IEEE 11th International Symposium on Network Computing and Applications, Cambridge, MA, USA, 23–25 August 2012; pp. 175–180. [Google Scholar] [CrossRef]
- Wen, C.; Long, X.; Yang, Y.; Ni, F.; Mu, Y. System Power Model and Virtual Machine Power Metering for Cloud Computing Pricing. In Proceedings of the 2013 Third International Conference on Intelligent System Design and Engineering Applications, Hong Kong, 16–18 January 2013; pp. 1379–1382. [Google Scholar] [CrossRef]
- Arroba, P.; Risco-Martín, J.L.; Zapater, M.; Moya, J.M.; Ayala, J.L.; Olcoz, K. Server Power Modeling for Run-time Energy Optimization of Cloud Computing Facilities. Energy Procedia 2014, 62, 401–410. [Google Scholar] [CrossRef]
- Wu, W.; Lin, W.; Peng, Z. An intelligent power consumption model for virtual machines under CPU-intensive workload in cloud environment. Soft Comput. 2017, 21, 5755–5764. [Google Scholar] [CrossRef]
- Dhiman, G.; Mihic, K.; Rosing, A. T system for online power prediction in virtualized environments using Gaussian mixture models. In Proceedings of the 47th Design Automation Conference, Anaheim, CA, USA, 13–18 June 2010; p. 807. [Google Scholar] [CrossRef]
- Salam, H.A.; Davoli, F.; Timm-Giel, A. Improving Prediction Accuracy for Power Consumption in Virtual Environments. In Proceedings of the 2019 29th International Telecommunication Networks and Applications Conference (ITNAC), Auckland, New Zealand, 27–29 November 2019; pp. 1–6. [Google Scholar] [CrossRef]
- Salam, H.A.; Davoli, F.; Carrega, A.; Timm-Giel, A. Towards Prediction of Power Consumption of Virtual Machines for Varying Loads. In Proceedings of the 2018 28th International Telecommunication Networks and Applications Conference (ITNAC), Sydney, Australia, 21–23 November 2018; pp. 1–6. [Google Scholar] [CrossRef]
- MCallau-Zori; Samoila, L.; Orgerie, A.-C.; Pierre, G. An experiment-driven energy consumption model for virtual machine management systems. Sustain. Comput. Inform. Syst. 2018, 18, 163–174. [Google Scholar] [CrossRef]
- Chinprasertsuk, S.; Gertphol, S. Power model for virtual machine in cloud computing. In Proceedings of the 2014 11th International Joint Conference on Computer Science and Software Engineering (JCSSE), Chonburi, Thailand, 14–16 May 2014; pp. 140–145. [Google Scholar] [CrossRef]
- Enokido, T.; Takizawa, M. The Extended Power Consumption Model to Perform Computation Type Application Processes on Virtual Machines. In Proceedings of the 2016 10th International Conference on Complex, Intelligent, and Software Intensive Systems (CISIS), Fukuoka, Japan, 6–8 July 2016; pp. 15–22. [Google Scholar] [CrossRef]
- Enokido, T.; Takizawa, M. Power Consumption Model of a Server to Perform Communication Type Application Processes on Virtual Machines. In Proceedings of the 2015 10th International Conference on Broadband and Wireless Computing, Communication and Applications (BWCCA), Krakow, Poland, 4–6 November 2015; pp. 275–282. [Google Scholar] [CrossRef]
- Krishnan, B.; Amur, H.; Gavrilovska, A.; Schwan, K. VM power metering: Feasibility and challenges. ACM SIGMETRICS Perform. Eval. Rev. 2011, 38, 56. [Google Scholar] [CrossRef]
- Isci, C.; Martonosi, M. Runtime power monitoring in high-end processors: Methodology and empirical data. In Proceedings of the 36th Annual IEEE/ACM International Symposium on Microarchitecture, 2003. MICRO-36, Wahington, DC, USA, 3–6 December 2003; pp. 93–104. [Google Scholar] [CrossRef]
- Enokido, T.; Takizawa, M. Power Consumption and Computation Models of Virtual Machines to Perform Computation Type Application Processes. In Proceedings of the 2015 Ninth International Conference on Complex, Intelligent, and Software Intensive Systems, Santa Catarina, Brazil, 8–10 July 2015; pp. 126–133. [Google Scholar] [CrossRef]
- Aldossary, M.; Djemame, K. Performance and Energy-based Cost Prediction of Virtual Machines Live Migration in Clouds. In Proceedings of the 8th International Conference on Cloud Computing and Services Science, Funchal, Madeira, Portugal, 19–21 March 2018; pp. 384–391. [Google Scholar] [CrossRef]
- Aldossary, M.; Djemame, K. Energy-based Cost Model of Virtual Machines in a Cloud Environment. In Proceedings of the 2018 Fifth International Symposium on Innovation in Information and Communication Technology (ISIICT), Amman, Jordan, 31 October 2018; pp. 1–8. [Google Scholar] [CrossRef]
- Alzamil, I.; Djemame, K. Energy Prediction for Cloud Workload Patterns. In Economics of Grids, Clouds, Systems, and Services; Springer: Cham, Switzerland, 2017; pp. 160–174. [Google Scholar] [CrossRef]
- Kansal, A.; Zhao, F.; Liu, J.; Kothari, N.; Bhattacharya, A.A. Virtual machine power metering and provisioning. In Proceedings of the 1st ACM Symposium on Cloud Computing—SoCC ’10, Indianapolis, IN, USA, 10–11 June 2010; p. 39. [Google Scholar] [CrossRef]
- Waßmann, I.; Versick, D.; Tavangarian, D. Energy consumption estimation of virtual machines. In Proceedings of the 28th Annual ACM Symposium on Applied Computing, Coimbra, Portugal, 18–22 March 2013; pp. 1151–1156. [Google Scholar] [CrossRef]
- Gu, C.; Shi, P.; Shi, S.; Huang, H.; Jia, X. A Tree Regression Based Approach for VM Power Metering. IEEE Access 2015, 3, 610–621. [Google Scholar] [CrossRef]
- Silva-de-Souza, W.; Iranfar, A.; Bráulio, A.; Zapater, M.; Xavier-de-Souza, S.; Olcoz, K.; Atienza, D. Containergy—A Container-Based Energy and Performance Profiling Tool for Next Generation Workloads. Energies 2020, 13, 2162. [Google Scholar] [CrossRef]
- Veni, T.; Bhanu, S.M.S. Prediction Model for Virtual Machine Power Consumption in Cloud Environments. Procedia Comput. Sci. 2016, 87, 122–127. [Google Scholar] [CrossRef]
- SPEC Benchmarks. December 2020. Available online: https://www.spec.org/benchmarks.html (accessed on 30 October 2022).
- Phung, J.; Young, C.L.; Zomaya, A.Y. Application-Agnostic Power Monitoring in Virtualized Environments. In Proceedings of the 2017 17th IEEE/ACM International Symposium on Cluster, Cloud and Grid Computing (CCGRID), Madrid, Spain, 14–17 May 2017; pp. 335–344. [Google Scholar] [CrossRef]
- Phung, J.; Lee, Y.C.; Zomaya, A.Y. Lightweight Power Monitoring Framework for Virtualized Computing Environments. IEEE Trans. Comput. 2020, 69, 14–25. [Google Scholar] [CrossRef]
- Bolla, R.; Bruschi, R.; Davoli, F.; Pajo, J.F. A Model-Based Approach Towards Real-Time Analytics in NFV Infrastructures. IEEE Trans. Green Commun. Netw. 2020, 4, 529–541. [Google Scholar] [CrossRef]
- Bohra, A.E.H.; Chaudhary, V. VMeter: Power modelling for virtualized clouds. In Proceedings of the 2010 IEEE International Symposium on Parallel Distributed Processing, Workshops and Phd Forum (IPDPSW), Atlanta, GA, USA, 19–23 April 2010; pp. 1–8. [Google Scholar] [CrossRef]
- Zorello, L.M.M.; Vieira, M.G.T.; Tejos, R.A.G.; Rojas, M.A.T.; Meirosu, C.; de Brito Carvalho, T.C.M. Improving Energy Efficiency in NFV Clouds with Machine Learning. In Proceedings of the 2018 IEEE 11th International Conference on Cloud Computing (CLOUD), San Francisco, CA, USA, 2–7 July 2018; pp. 710–717. [Google Scholar] [CrossRef]
- Stoess, J.; Lang, C.; Bellosa, F. Energy Management for Hypervisor-Based Virtual Machines. In Proceedings of the USENIX Annual Technical Conference, Santa Clara, CA, USA, 17–22 June 2007. [Google Scholar]
- Li, X.; Cheng, W.; Zhang, T.; Ren, F.; Yang, B. Towards Power Efficient High Performance Packet I/O. IEEE Trans. Parallel Distrib. Syst. 2020, 31, 981–996. [Google Scholar] [CrossRef]
- Virtio—KVM. 2020. Available online: https://www.linux-kvm.org/page/Virtio (accessed on 27 August 2020).
- Poll Mode Driver—Data Plane Development Kit 20.11.0-rc0 Documentation. December 2014. Available online: https://doc.dpdk.org/guides/prog_guide/poll_mode_drv.html (accessed on 24 December 2022).
- The Zeek Network Security Monitor. Zeek, March 2020. Available online: https://zeek.org/ (accessed on 2 October 2020).
- Snort—Network Intrusion Detection & Prevention System. May 2015. Available online: https://www.snort.org/ (accessed on 2 October 2020).
- Open vSwitch. 2020. Available online: https://www.openvswitch.org/ (accessed on 27 August 2020).
- Rizzo, L.; Lettieri, G. VALE, a switched ethernet for virtual machines. In Proceedings of the Proceedings of the 8th international conference on Emerging networking experiments and Technologies, New York, NY, USA, 6–9 December 2012; pp. 61–72. [Google Scholar] [CrossRef]
- Bruschi, R.; Davoli, F.; Lago, P.; Pajo, J.F. Joint Power Scaling of Processing Resources and Consolidation of Virtual Network Functions. In Proceedings of the 5th IEEE International Conference on Cloud Networking (Cloudnet), Pisa, Italy, 3–6 October 2016; pp. 70–75. [Google Scholar] [CrossRef]
- Wu, W.; Lin, W.; He, L.; Wu, G.; Hsu, C. A Power Consumption Model for Cloud Servers Based on Elman Neural Network. IEEE Trans. Cloud Comput. 2019, 9, 1268–1277. [Google Scholar] [CrossRef]
- Łukasik, R. Run-to-completion model in Data Plane processing—Nokia Wrocław. December 2019. Available online: https://nokiawroclaw.pl/blog/post/run-to-completion-model-in-data-plane-processing/ (accessed on 30 September 2020).
- Kai, C.; Blesson, V.; Peter, K.; Nikolopoulos, D.S. Power Modelling for Heterogeneous Cloud-Edge Data Centers. Adv. Parallel Comput. 2018, 32, 804–813. [Google Scholar] [CrossRef]
- Khan, K.N.; Hirki, M.; Niemi, T.; Nurminen, J.K.; Ou, Z. RAPL in Action: Experiences in Using RAPL for Power Measurements. ACM Trans. Model. Perform. Eval. Comput. Syst. 2018, 3, 9:1–9:26. [Google Scholar] [CrossRef]
- Molnar, I. Performance Counters for Linux, v8. 2009. Available online: https://lwn.net/Articles/336542/ (accessed on 23 July 2020).
- Bolla, R.; Bruschi, R.; Carrega, A.; Davoli, F. Green Networking with Packet Processing Engines: Modeling and Optimization. IEEE ACM Trans. Netw. 2014, 22, 110–123, Correction in IEEE ACM Trans. Netw. 2017, 22, 110–123. [Google Scholar] [CrossRef]
- TPC-W Homepage. 2021. Available online: http://www.tpc.org/tpcw/ (accessed on 11 February 2021).
- Advanced Configuration and Power Interface (ACPI) Specification—ACPI Specification 6.4 Documentation. January 2021. Available online: https://uefi.org/specs/ACPI/6.4/ (accessed on 2 March 2021).
- Keong, C.K.; Wei, K.T.; Ghani, A.A.A.; Sharif, K.Y. Toward using software metrics as indicator to measure power consumption of mobile application: A case study. In Proceedings of the 2015 9th Malaysian Software Engineering Conference (MySEC), Kuala Lumpur, Malaysia, 16–17 December 2015; pp. 172–177. [Google Scholar] [CrossRef]
- Li, K. Optimal configuration of a multicore server processor for managing the power and performance tradeoff. J. Supercomput. 2012, 61, 189–214. [Google Scholar] [CrossRef]
- Mobius, C.; Dargie, W.; Schill, A. Power Consumption Estimation Models for Processors, Virtual Machines, and Servers. IEEE Trans. Parallel Distrib. Syst. 2014, 25, 1600–1614. [Google Scholar] [CrossRef]
- Technical Committee ISO/TC 207/SC 5 Life Cycle Assessment—Principles and Framework. Standard ISO 14040:2006. July 2006. Available online: https://www.iso.org/cms/render/live/en/sites/isoorg/contents/data/standard/03/74/37456.html (accessed on 27 July 2020).
- L.1310: Energy Efficiency Metrics and Measurement Methods for Telecommunication Equipment. July 2017. Available online: https://www.itu.int/rec/T-REC-L.1310/en (accessed on 27 July 2020).
- Schien, D.; Shabajee, P.; Yearworth, M.; Preist, C. Modeling and Assessing Variability in Energy Consumption During the Use Stage of Online Multimedia Services. J. Ind. Ecol. 2013, 17, 800–813. [Google Scholar] [CrossRef]
- Measurement Method for Energy Efficiency of Network Functions Virtualization. November 2018. Available online: https://www.itu.int/rec/T-REC-L.1361/en (accessed on 23 July 2020).
- Hennessy, J.L.; Patterson, D.A. Computer Architecture: A Quantitative Approach; Morgan Kaufmann: Burlington, MA, USA, 2017. [Google Scholar]
- Inoue, T.; Aikebaier, A.; Enokido, T.; Takizawa, M. Algorithms for Selecting Energy-Efficient Storage Servers in Storage and Computation Oriented Applications. In Proceedings of the 2012 IEEE 26th International Conference on Advanced Information Networking and Applications, Fukuoka, Japan, 26–29 March 2012; pp. 920–927. [Google Scholar] [CrossRef]
- Al-Zubaedi, W.; Al-Raweshidy, H.S. A parameterized and optimized BBU pool virtualization power model for C-RAN architecture. In Proceedings of the IEEE EUROCON 2017—17th International Conference on Smart Technologies, Ohrid, Macedonia, 6–8 July 2017; pp. 38–43. [Google Scholar] [CrossRef]
- Mijumbi, R.; Serrat, J.; Gorricho, J.-L.; Rubio-Loyola, J. On the Energy Efficiency Prospects of Network Function Virtualization. ArXiv151200215 Cs. December 2015. Available online: http://arxiv.org/abs/1512.00215 (accessed on 15 July 2020).
- Dlamini, T. Softwarization in Future Mobile Networks and Energy Efficient Networks. In Mobile Computing; Intech Open: London, UK, 2019; p. 51. [Google Scholar] [CrossRef]
- Dumitrescu, C. Design Patterns for Packet Procesing Applications on Multi-core Intel Architecture. December 2008. Available online: https://www.intel.com/content/dam/www/public/us/en/documents/white-papers/ia-multicore-packet-processing-paper.pdf (accessed on 29 September 2020).
- Hähnel, M.; Döbel, B.; Völp, M.; Härtig, H. Measuring energy consumption for short code paths using RAPL. ACM SIGMETRICS Perform. Eval. Rev. 2012, 40, 13–17. [Google Scholar] [CrossRef]
- TelecomTV The 5G Core is Vital to Deliver the Promise of 5G. TelecomTV, July 2020. Available online: https://www.telecomtv.com/content/intel-vsummit-5g-ran-5g-core/the-5g-core-is-vital-to-deliver-the-promise-of-5g-39164/ (accessed on 17 February 2021).
- Bhyrraju, R.; Druta, D.; Brenner, M.; Gautam, D.; Kitroser, I.; Wocalewski, T.; Wright, S.; Feng, A.; Shao, G.; Liu, J.; et al. ‘VNF Descriptor and Packaging Specification’, ETSI, Sophia Antipolis Cedex-FRANCE, ETSI GS NFV-IFA 011. September 2019. Available online: https://www.etsi.org/deliver/etsi_gs/NFV-IFA/001_099/011/02.07.01_60/gs_NFV-IFA011v020701p.pdf (accessed on 24 December 2022).
- The NANOG February 2021 Archive by Thread. NANOG Mailing List Archive. 2021. Available online: https://mailman.nanog.org/pipermail/nanog/2021-February/thread.html (accessed on 5 March 2021).
- Bolla, R.; Bruschi, R.; Carrega, A.; Davoli, F. Green network technologies and the art of trading-off. In Proceedings of the 2011 IEEE Conference on Computer Communications Workshops (INFOCOM WKSHPS), Shanghai, China, 10–15 April 2011; pp. 301–306. [Google Scholar] [CrossRef]
- Dargie, W. A Stochastic Model for Estimating the Power Consumption of a Processor. IEEE Trans. Comput. 2015, 64, 1311–1322. [Google Scholar] [CrossRef]
- Garraghan, P.; Al-Anii, Y.; Summers, J.; Thompson, H.; Kapur, N.; Djemame, K. A Unified Model for Holistic Power Usage in Cloud Datacenter Servers. In Proceedings of the 2016 IEEE/ACM 9th International Conference on Utility and Cloud Computing (UCC), Shanghai, China, 6–9 December 2016; pp. 11–19. [Google Scholar]
- Monteiro, A.F.; Loques, O. Quantum Virtual Machine: A Scalable Model to Optimize Energy Savings and Resource Management. In Proceedings of the 2015 27th International Symposium on Computer Architecture and High Performance Computing (SBAC-PAD), Florianopolis, Brazil, 17–21 October 2015; pp. 194–201. [Google Scholar] [CrossRef]
- Sharma, S.; Chang, V.; Tim, U.S.; Wong, J.L.H.; Gadia, S.K. Cloud-based emerging services systems. Int. J. Inf. Manag. 2016, 640, 71–91. [Google Scholar] [CrossRef]
- Zakarya, M.; Gillam, L. An Energy Aware Cost Recovery Approach for Virtual Machine Migration. In Economics of Grids, Clouds, Systems, and Services; Springer: Cham, Switzerland, 2017; pp. 175–190. [Google Scholar] [CrossRef]
- Zhao, T.; Wu, J.; Zhou, S.; Niu, Z. Energy-delay tradeoffs of virtual base stations with a computational-resource-aware energy consumption model. In Proceedings of the 2014 IEEE International Conference on Communication Systems, San Jose, CA, USA, 3–6 November 2014; pp. 26–30. [Google Scholar] [CrossRef]
- Marletta, A. CPU Usage Limiter for Linux. 2012. Available online: http://cpulimit.sourceforge.net/ (accessed on 27 July 2020).
- Son, J.; He, T.; Buyya, R. CloudSimSDN-NFV: Modeling and simulation of network function virtualization and service function chaining in edge computing environments. Softw. Pract. Exp. 2019, 49, 1748–1764. [Google Scholar] [CrossRef]
- Vasan, A.; Sivasubramaniam, A.; Shimpi, V.; Sivabalan, T.; Subbiah, R. Worth their watts? An empirical study of datacenter servers. In Proceedings of the HPCA —16 2010 The Sixteenth International Symposium on High-Performance Computer Architecture, Bangalore, India, 9–14 January 2010; pp. 1–10. [Google Scholar] [CrossRef]
- Slomon, D.A.; Yosifovich, P.; Russinovich, M.E.; Lonescu, A. System Architecture, Processes, Threads, Memory Management, and More, 7th ed. Pearson Education, 2017. Available online: https://www.oreilly.com/library/view/windows-internals-seventh/9780133986471/ (accessed on 27 July 2020).
- PU Analysis. Micrsoft, May 2017. Available online: https://docs.microsoft.com/en-us/windows-hardware/test/wpt/cpu-analysis (accessed on 27 July 2020).
- Goraczko, M. Joulemeter: Computational Energy Measurement and Optimization. Microsoft Research, February 2010. Available online: https://www.microsoft.com/en-us/research/project/joulemeter-computational-energy-measurement-and-optimization/ (accessed on 27 July 2020).
- Lin, W.; Wu, W.; Wang, H.; Wang, J.Z.; Hsu, C.-H. Experimental and quantitative analysis of server power model for cloud data centers. Future Gener. Comput. Syst. 2018, 86, 940–950. [Google Scholar] [CrossRef]
- Aldossary, M.; Alzamil, I.; Djemame, K. Towards Virtual Machine Energy-Aware Cost Prediction in Clouds. In Economics of Grids, Clouds, Systems, and Services; Springer: Cham, Switzerland, 2017; pp. 119–131. [Google Scholar] [CrossRef]
- Intel® CoreTM i5-3230M Processor (3M Cache, up to 3.20 GHz) rPGA Product Specifications. May 2014. Available online: https://ark.intel.com/content/www/us/en/ark/products/72164/intel-core-i5-3230m-processor-3m-cache-up-to-3-20-ghz-rpga.html (accessed on 27 July 2020).
- Mobile 3rd Generation Intel®CoreTM Processor Family, Mobile Intel® Pentium® Processor Family and Mobile Intel® Celeron® Processor Family. Datasheet 326768–006, June 2013. Available online: https://www.intel.com/content/dam/www/public/us/en/documents/datasheets/3rd-gen-core-family-mobile-vol-1-datasheet.pdf (accessed on 27 July 2020).
- Doleželová, M.; Skarvada, J.; Heves, J.; Ruseva, Y.; Reed, J.; Landmann, R.; Domingo, D. Power Management Guide Red Hat Enterprise Linux 6. Red Hat Customer Portal. December 2010. Available online: https://access.redhat.com/documentation/en-us/red_hat_enterprise_linux/6/html/power_management_guide/index (accessed on 24 December 2022).
- Chios, M. Network Functions Virtualisation. An Introduction, Benefits, Enablers, Challenges & Call for Action. In Proceedings of the SDN and OpenFlow World Congress, Darmstadt, Germany, 15–18 October 2012. [Google Scholar]
- Molka, D.; Hackenberg, D.; Schöne, R.; Müller, M.S. Characterizing the energy consumption of data transfers and arithmetic operations on x86-64 processors. In Proceedings of the International Conference on Green Computing, Chicago, IL, USA, 15–18 August 2010; pp. 123–133. [Google Scholar] [CrossRef]
- Rahman, A.; Lynch, P.; Aranda, P.; Bernardos, C.; Zuniga, J.; Contreras, L. Network Virtualization Research Challenges. Request For Comments (RFC)—Informational RFC 8568, ISSN: 2070–1721. April 2019. Available online: https://tools.ietf.org/html/rfc8568\#page-18 (accessed on 10 July 2020).
- Dahyun SR-IOV for NFV Solutions—Practical Considerations and Thoughts. October 2017. Available online: http://man-glove.blogspot.com/2017/10/sr-iov-for-nfv-solutions-practical.html (accessed on 27 July 2020).
- Lorincz, J.; Bule, I.; Kapov, M. Performance Analyses of Renewable and Fuel Power Supply Systems for Different Base Station Sites. Energies 2014, 7, 7816. [Google Scholar] [CrossRef]
- Lorincz, J.; Bule, I. Renewable Energy Sources for Power Supply of Base Station Sites. Int. J. Bus. Data Commun. Netw. IJBDCN 2013, 9, 53–74. [Google Scholar] [CrossRef]
- Zhang, X.; Wang, Z.; Zhou, Z.; Liao, H.; Ma, X.; Yin, X.; Lv, G.; Wang, Z.; Lu, Z.; Liu, Y. Optimal Dispatch of Multiple Photovoltaic Integrated 5G Base Stations for Active Distribution Network Demand Response. Front. Energy Res. 2022, 10, 787. Available online: https://www.frontiersin.org/articles/10.3389/fenrg.2022.919197 (accessed on 17 December 2022). [CrossRef]
- Vallero, G.; Renga, D.; Meo, M.; Marsan, M.A. Greener RAN Operation Through Machine Learning. IEEE Trans. Netw. Serv. Manag. 2019, 16, 896–908. [Google Scholar] [CrossRef]
- Guo, W.; Shin, D.R.; Siddiqui, I.F.; Koo, J.; Qureshi, N.M.F. Cost-Effective Optimal Multi-Source Energy Management Technique in Heterogeneous Networks. In Proceedings of the 2022 IEEE 42nd International Conference on Distributed Computing Systems Workshops (ICDCSW), Bologna, Italy, 13 July 2022; pp. 181–186. [Google Scholar] [CrossRef]
- Baidas, M.W.; Hasaneya, R.W.; Kamel, R.M.; Alanzi, S.S. Solar-Powered Cellular Base Stations in Kuwait: A Case Study. Energies 2021, 14, 7494. [Google Scholar] [CrossRef]
- Deruyck, M.; Bova, S.; Vallero, G.; Meo, M.; Martens, L.; Joseph, W. Designing a hybrid renewable energy source system to feed the wireless access network. Sustain. Energy Grids Netw. 2022, 31, 100722. [Google Scholar] [CrossRef]
- Samorzewski, A.; Kliks, A. User Allocation in Heterogeneous Network Supplied by Renewable Energy Sources. In Proceedings of the 2021 17th International Conference on Wireless and Mobile Computing, Networking and Communications (WiMob), Bologna, Italy, 11–13 October 2021; pp. 419–422. [Google Scholar] [CrossRef]
- Fletscher, L.A.; Suárez, L.A.; Grace, D.; Peroni, C.V.; Maestre, J.M. Energy-Aware Resource Management in Heterogeneous Cellular Networks with Hybrid Energy Sources. IEEE Trans. Netw. Serv. Manag. 2019, 16, 279–293. [Google Scholar] [CrossRef]























| Period | Fixed Internet Traffic | Managed IP Traffic | Mobile Data |
|---|---|---|---|
| 2014–2019 [6] | 23 | 13 | 57 |
| 2015–2020 [7] | 21 | 11 | 53 |
| 2016–2021 [8] | 23 | 13 | 46 |
| 2017–2022 [9] | 26 | 11 | 46 |
| CAT # | CODE | PROBLEM |
|---|---|---|
| P1 | Architecture of VEs and PMs—profiling power consumption | What is the impact of specific major architectural features of computer hardware on the power consumption of VEs? |
| P2 | Virtualization genre, platform | Is it possible to meaningfully rationalize the behavior of VE power consumption across different implementations of systems for virtualization? |
| P3 | Estimation of power consumption of virtualization-host systems | Can host system power consumption be predicted on the basis of VE activity? |
| P4 | Workload-adaptable power models | Can workload-adaptable power models be developed? |
| P5 | Resource heterogeneity | How do a VE’s power consumption and power model vary with resource configuration (heterogeneous VEs)? |
| P6 | Influence of temperature on power model | How does temperature of operation affect VEs’ power models? |
| P7 | Resource use and measurement of VEs | How can load be targeted at specific VE resources? How can the actual resource consumption be measured? |
| P8 | Host system power attribution | How can the (measured) power consumption of a host be attributed to the hosted VEs? |
| P9 | IO Virtualization | What is the impact of specific major implementations of IO virtualization on the power consumption of VEs? |
| P10 | Network functions | Which particular implementation of a network function is most power or energy efficient? |
| P11 | Software L2 data plane switching | What is the impact of specific major implementations of software layer 2 data plane switching on the power consumption of VEs? |
| P12 | Investigation of processor green capabilities | How can we model operation under real-time exploitation of processor green capabilities? |
| P13 | Improvement of power efficiency of high-performance IO virtualization | How can we improve the power efficiency of high-performance packet IO frameworks? |
| CAT # | CODE |
|---|---|
| A1 | Power attribution principle |
| A2 | Modeling bias |
| A3 | Green operating principles |
| A4 | Physical analysis |
| A5 | Identification and use of metrics of energy efficiency |
| A6 | Managed resource provision (setup time) |
| A7 | Controlled resource provision (operation time) |
| A8 | Resource-specific workloads |
| A9 | Workloads representative of real use |
| A10 | Computing resource instrumentation |
| A11 | Workload characterization and instrumentation |
| A12 | Direct power measurement |
| A13 | Hardware instrumentation of predictors |
| A14 | Simulation |
| A15 | Use of test data in post-training phase |
| A16 | Corroboration through experimentation |
| A17 | Model adaptation technique |
| CAT # | CODE |
|---|---|
| D1 | Host models -> linear regressions: predictors = computing resources |
| D2 | Host models -> non-linear regressions: predictors = computing resources |
| D3 | Host models -> machine-learnt: inputs = computing resources |
| D4 | Host models -> mass storage energy consumption |
| D5 | Adaptable VE models -> linear regressions: predictors = computing resources |
| D6 | Adaptable VE models -> power, exponential and log regressions: predictors = computing resources |
| D7 | Adaptable VE models -> machine-learnt: inputs = computing resources |
| D8 | Host/VE models of power consumption -> predictors = workload characteristics |
| D9 | Host/VE models of power consumption- > observations on operation of processor green capabilities |
| D10 | Relative accuracy of modeling approaches |
| D11 | Power’s dependencies- > physical and logical artifacts -> component implementation |
| D12 | Power’s dependencies -> physical and logical artifacts -> architecture |
| D13 | Power’s dependencies -> physical and logical artifacts -> IT system implementation -> dependence on resource provision |
| D14 | Power’s dependencies -> physical and logical artifacts -> IT system implementation -> dependence on virtualization/containerization genre and technology |
| D15 | Power’s dependencies -> networking workloads -> software L2 data plane switching |
| D16 | Power’s dependencies- > networking workloads -> in I/O virtualization |
| D17 | Power’s dependencies- > networking workloads -> in VNFs |
| D18 | Power’s dependencies -> networking workloads -> in general networking |
| Dimension | Problem Category |
|---|---|
| 1. Workload type | P4, P7 |
| 2. Virtualization agent | P2, P9, P11, P13 |
| 3. Host (resources and architecture) | P1, P3 |
| 4. Temperature | P6 |
| 5. Power attribution | P8 |
| 6. Co-hosted, concurrent VEs | P8, P5 |
| 7. Frequency | P12, P13 |
Disclaimer/Publisher’s Note: The statements, opinions and data contained in all publications are solely those of the individual author(s) and contributor(s) and not of MDPI and/or the editor(s). MDPI and/or the editor(s) disclaim responsibility for any injury to people or property resulting from any ideas, methods, instructions or products referred to in the content. |
© 2022 by the authors. Licensee MDPI, Basel, Switzerland. This article is an open access article distributed under the terms and conditions of the Creative Commons Attribution (CC BY) license (https://creativecommons.org/licenses/by/4.0/).
Share and Cite
Depasquale, E.-V.; Davoli, F.; Rajput, H. Dynamics of Research into Modeling the Power Consumption of Virtual Entities Used in the Telco Cloud. Sensors 2023, 23, 255. https://doi.org/10.3390/s23010255
Depasquale E-V, Davoli F, Rajput H. Dynamics of Research into Modeling the Power Consumption of Virtual Entities Used in the Telco Cloud. Sensors. 2023; 23(1):255. https://doi.org/10.3390/s23010255
Chicago/Turabian StyleDepasquale, Etienne-Victor, Franco Davoli, and Humaira Rajput. 2023. "Dynamics of Research into Modeling the Power Consumption of Virtual Entities Used in the Telco Cloud" Sensors 23, no. 1: 255. https://doi.org/10.3390/s23010255
APA StyleDepasquale, E.-V., Davoli, F., & Rajput, H. (2023). Dynamics of Research into Modeling the Power Consumption of Virtual Entities Used in the Telco Cloud. Sensors, 23(1), 255. https://doi.org/10.3390/s23010255

