Development of an IoT Electrostimulator with Closed-Loop Control
Abstract
1. Introduction
2. Materials and Methods
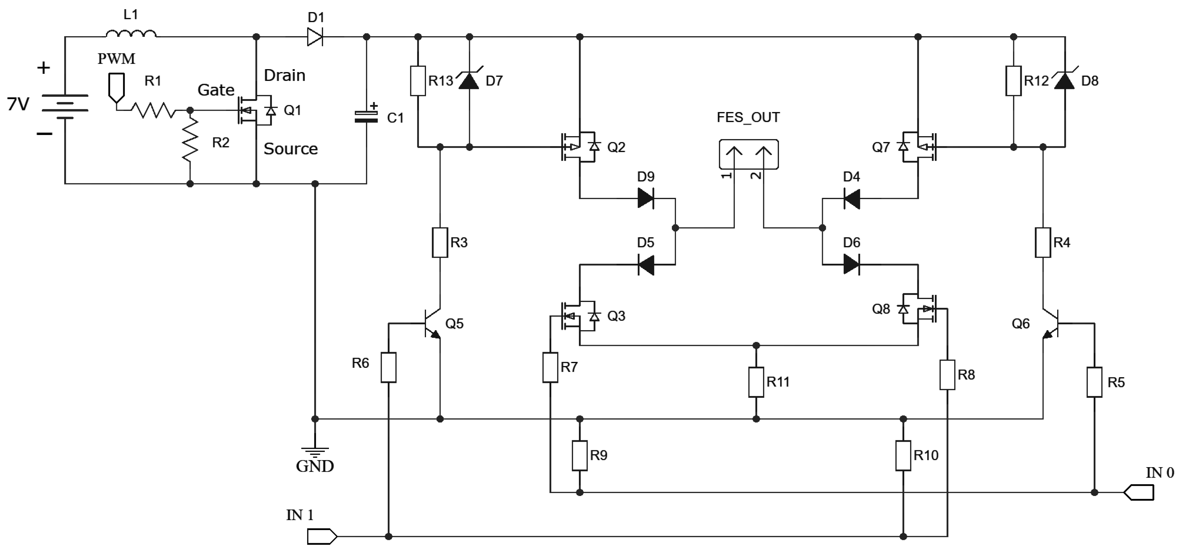
2.1. Hardware Design
2.2. Structure of the Control System
- corresponds to the control action (duty cycle) calculated on time t;
- is the proportional gain;
- is the integral gain;
- is the derivative time;
- is the difference between the desired angle and the joint angle;
- is the integral of the error;
- is the derivative of the error.
2.3. Firmware Design
- Open-Loop Stimulation: it is a routine developed to activate electrostimulator channels (individually or together) to perform stimulation similar to conventional devices. In this routine, the user can determine the stimulation parameters: boost duty cycle (stimulus amplitude), pulse duration, and frequency.
- Closed-Loop Stimulation: this routine will use an IMU as sensor to control the joint angle using the electrical stimulation. For this, the user must determine the IMU parameters: acquisition frequency (Hz) and data acquisition time (seconds). In addition to determining the sensor configurations, it is necessary to define the parameters (, , and output limits) of the 2 implemented PID (proportional-integral-derivative) controllers and the stimulation parameters (the same presented in Open-Loop Stimulation).
2.4. Structural Hardware Test
2.5. Closed-Loop Test
3. Results
3.1. Hardware
3.2. Structural Hardware Test
3.3. Closed-Loop Stimulation
4. Discussion
4.1. Hardware
4.2. Proof of Concept
4.3. Limitations and Perspectives
5. Conclusions
Author Contributions
Funding
Institutional Review Board Statement
Informed Consent Statement
Data Availability Statement
Acknowledgments
Conflicts of Interest
References
- McDonald, J.W.; Sadowsky, C. Spinal-cord injury. Lancet 2002, 359, 417–425. [Google Scholar] [CrossRef]
- World Health Organization; International Spinal Cord Society. International Perspectives on Spinal Cord Injury; World Health Organization: Geneva, Switzerland, 2013. [Google Scholar]
- McDaid, D.; Park, A.L.; Gall, A.; Purcell, M.; Bacon, M. Understanding and modelling the economic impact of spinal cord injuries in the United Kingdom. Spinal Cord 2019, 57, 778–788. [Google Scholar] [CrossRef]
- Merritt, C.H.; Taylor, M.A.; Yelton, C.J.; Ray, S.K. Economic impact of traumatic spinal cord injuries in the United States. Neuroimmunol. Neuroinflamm. 2019, 6, 9. [Google Scholar] [CrossRef]
- Ho, C.H.; Triolo, R.J.; Elias, A.L.; Kilgore, K.L.; DiMarco, A.F.; Bogie, K.; Vette, A.H.; Audu, M.L.; Kobetic, R.; Chang, S.R.; et al. Functional electrical stimulation and spinal cord injury. Phys. Med. Rehabil. Clin. 2014, 25, 631–654. [Google Scholar] [CrossRef] [PubMed]
- Sijobert, B.; Le Guillou, R.; Fattal, C.; Azevedo Coste, C. FES-Induced Cycling in Complete SCI: A Simpler Control Method Based on Inertial Sensors. Sensors 2019, 19, 4268. [Google Scholar] [CrossRef] [PubMed]
- Selfslagh, A.; Shokur, S.; Campos, D.S.; Donati, A.R.; Almeida, S.; Yamauti, S.Y.; Coelho, D.B.; Bouri, M.; Nicolelis, M.A. Non-invasive, brain-controlled functional electrical stimulation for locomotion rehabilitation in individuals with paraplegia. Sci. Rep. 2019, 9, 6782. [Google Scholar] [CrossRef] [PubMed]
- Doucet, B.M.; Lam, A.; Griffin, L. Neuromuscular electrical stimulation for skeletal muscle function. Yale J. Biol. Med. 2012, 85, 201. [Google Scholar] [PubMed]
- Rodgers, M.M.; Alon, G.; Pai, V.M.; Conroy, R.S. Wearable technologies for active living and rehabilitation: Current research challenges and future opportunities. J. Rehabil. Assist. Technol. Eng. 2019, 6, 2055668319839607. [Google Scholar] [CrossRef]
- Li, Z.; Guiraud, D.; Andreu, D.; Gelis, A.; Fattal, C.; Hayashibe, M. Real-time closed-loop functional electrical stimulation control of muscle activation with evoked electromyography feedback for spinal cord injured patients. Int. J. Neural Syst. 2018, 28, 1750063. [Google Scholar] [CrossRef]
- Zhang, Q.; Hayashibe, M.; Azevedo-Coste, C. Evoked electromyography-based closed-loop torque control in functional electrical stimulation. IEEE Trans. Biomed. Eng. 2013, 60, 2299–2307. [Google Scholar] [CrossRef]
- Bellman, M.J.; Cheng, T.H.; Downey, R.J.; Hass, C.J.; Dixon, W.E. Switched control of cadence during stationary cycling induced by functional electrical stimulation. IEEE Trans. Neural Syst. Rehabil. Eng. 2015, 24, 1373–1383. [Google Scholar] [CrossRef] [PubMed]
- Espressif, S. ESP32 Datasheet. In IotY Based Microcontroller; 2017; Available online: https://www.espressif.com/sites/default/files/documentation/esp32_datasheet_en.pdf (accessed on 25 March 2022).
- Patel, J.; Soni, B. Design and implementation of I2C bus controller using Verilog. J. Inf. Knowl. Res. Electron. Commun. Eng. 2012, 2, 520–522. [Google Scholar]
- Hart, D.W. Power Electronics; Tata McGraw-Hill Education: Valparaiso, IN, USA, 2011. [Google Scholar]
- Xu, Q.; Huang, T.; He, J.; Wang, Y.; Zhou, H. A programmable multi-channel stimulator for array electrodes in transcutaneous electrical stimulation. In Proceedings of the 2011 IEEE/ICME International Conference on Complex Medical Engineering, Harbin, China, 22–25 May 2011; pp. 652–656. [Google Scholar]
- de Almeida, T.F.; Morya, E.; Rodrigues, A.C.; de Azevedo Dantas, A.F.O. Development of a Low-Cost Open-Source Measurement System for Joint Angle Estimation. Sensors 2021, 21, 6477. [Google Scholar] [CrossRef] [PubMed]
- Same, M.B.; Rouhani, H.; Masani, K.; Popovic, M.R. Closed-loop control of ankle plantarflexors and dorsiflexors using an inverted pendulum apparatus: A pilot study. J. Autom. Control 2013, 21, 31–36. [Google Scholar] [CrossRef]
- Simon, D.; Andreu, D. Real-time Simulation of Distributed Control Systems: The example of Functional Electrical Stimulation. In Proceedings of the ICINCO: International Conference on Informatics in Control, Automation and Robotics, Lisbon, Portugal, 29–31 July 2016; pp. 455–462. [Google Scholar]
- Astrom, K.J.; Rundqwist, L. Integrator windup and how to avoid it. In Proceedings of the 1989 American Control Conference, Pittsburgh, PA, USA, 21–23 June 1989; pp. 1693–1698. [Google Scholar]
- Johnson, M.A.; Moradi, M.H. PID Control; Springer: London, UK, 2005. [Google Scholar]
- Dantas, A.F.O.d.A. Identificação e Comparação Entre Controle Preditivo Com Modelo não Linear e PI Sintonizados Com PSO em Sistema de Separação Gravitacional de Águia-óleo. Master’s Thesis, Universidade Federal do Rio Grande do Norte, Natal, Brazil, 2012. [Google Scholar]
- Neto, D.L.; Dantas, A.F.; de Almeida, T.F.; de Lima, J.A.; Morya, E. Comparison of Controller’s Performance for a Knee Joint model based on Functional Electrical Stimulation Input. In Proceedings of the 2021 10th International IEEE/EMBS Conference on Neural Engineering (NER), Virtual Event, Italy, 4–6 May 2021; pp. 836–839. [Google Scholar]
- Alibeji, N.; Kirsch, N.; Farrokhi, S.; Sharma, N. Further results on predictor-based control of neuromuscular electrical stimulation. IEEE Trans. Neural Syst. Rehabil. Eng. 2015, 23, 1095–1105. [Google Scholar] [CrossRef]
- Boudville, R.; Hussain, Z.; Yahaya, S.Z.; Abd Rahman, M.F.; Ahmad, K.A.; Husin, N.I. Development and optimization of PID control for FES knee exercise in hemiplegic rehabilitation. In Proceedings of the 2018 12th International Conference on Sensing Technology (ICST), Limerick, Ireland, 4–6 December 2018; pp. 143–148. [Google Scholar]
- Borase, R.P.; Maghade, D.; Sondkar, S.; Pawar, S. A review of PID control, tuning methods and applications. Int. J. Dyn. Control 2021, 9, 818–827. [Google Scholar] [CrossRef]
- Ritter, P.L.; González, V.M.; Laurent, D.D.; Lorig, K.R. Measurement of pain using the visual numeric scale. J. Rheumatol. 2006, 33, 574–580. [Google Scholar]
- Ahmed, S.; Huang, B.; Shah, S.L. Novel identification method from step response. Control Eng. Pract. 2007, 15, 545–556. [Google Scholar] [CrossRef]
- Ferrarin, M.; Pedotti, A. The relationship between electrical stimulus and joint torque: A dynamic model. IEEE Trans. Rehabil. Eng. 2000, 8, 342–352. [Google Scholar] [CrossRef]
- Bergquist, A.; Clair, J.; Lagerquist, O.; Mang, C.; Okuma, Y.; Collins, D. Neuromuscular electrical stimulation: Implications of the electrically evoked sensory volley. Eur. J. Appl. Physiol. 2011, 111, 2409–2426. [Google Scholar] [CrossRef]
- Wang, H.P.; Bi, Z.Y.; Zhou, Y.; Zhou, Y.X.; Wang, Z.G.; Lv, X.Y. Real-time and wearable functional electrical stimulation system for volitional hand motor function control using the electromyography bridge method. Neural Regen. Res. 2017, 12, 133. [Google Scholar] [CrossRef]
- Andreu, D.; Sijobert, B.; Toussaint, M.; Fattal, C.; Azevedo-Coste, C.; Guiraud, D. Wireless electrical stimulators and sensors network for closed loop control in rehabilitation. Front. Neurosci. 2020, 14, 117. [Google Scholar] [CrossRef] [PubMed]
- Souza, D.C.D.; Gaiotto, M.D.C.; Nogueira, G.N.; Castro, M.C.F.D.; Nohama, P. Power amplifier circuits for functional electrical stimulation systems. Res. Biomed. Eng. 2017, 33, 144–155. [Google Scholar] [CrossRef][Green Version]
- Sanguantrakul, J.; Wongsawat, Y. Comparison Between Integrated Circuit and Transistor Pulse Generators for Functional Electrical Stimulation. In Proceedings of the 2018 International Electrical Engineering Congress (iEECON), Krabi, Thailand, 7–9 March 2018; pp. 1–4. [Google Scholar]
- Han, J. From PID to active disturbance rejection control. IEEE Trans. Ind. Electron. 2009, 56, 900–906. [Google Scholar] [CrossRef]
- Neziri, A.Y.; Andersen, O.K.; Petersen-Felix, S.; Radanov, B.; Dickenson, A.H.; Scaramozzino, P.; Arendt-Nielsen, L.; Curatolo, M. The nociceptive withdrawal reflex: Normative values of thresholds and reflex receptive fields. Eur. J. Pain 2010, 14, 134–141. [Google Scholar] [CrossRef]
- Lewis, F.L.; Tim, W.K.; Wang, L.Z.; Li, Z. Deadzone compensation in motion control systems using adaptive fuzzy logic control. IEEE Trans. Control Syst. Technol. 1999, 7, 731–742. [Google Scholar] [CrossRef]
- Binder, M.D.; Powers, R.K.; Heckman, C. Nonlinear input-output functions of motoneurons. Physiology 2020, 35, 31–39. [Google Scholar] [CrossRef]
- Zhou, H.Y.; Huang, L.K.; Gao, Y.; Vasić, Ž.L.; Cifrek, M.; Du, M. Estimating the ankle angle induced by fes via the neural network-based hammerstein model. IEEE Access 2019, 7, 141277–141286. [Google Scholar] [CrossRef]
- Griffis, E.J.; Le, D.M.; Stubbs, K.J.; Dixon, W.E. Closed-Loop Deep Neural Network-Based FES Control for Human Limb Tracking. In Proceedings of the 2021 60th IEEE Conference on Decision and Control (CDC), Austin, TX, USA, 14–17 December 2021; pp. 360–365. [Google Scholar]








| Controller | Parameters | Values |
|---|---|---|
| PID 1 | 8.2 | |
| 3.8 | ||
| Dorsiflexion/ | 0 | |
| Plantar Flexion | Min Limit | −14 |
| Max Limit | 10 | |
| PID 2 | 8.1 | |
| 3.2 | ||
| Inversion/ | 0 | |
| Eversion | Min Limit | −12 |
| Max Limit | 14 |
Publisher’s Note: MDPI stays neutral with regard to jurisdictional claims in published maps and institutional affiliations. |
© 2022 by the authors. Licensee MDPI, Basel, Switzerland. This article is an open access article distributed under the terms and conditions of the Creative Commons Attribution (CC BY) license (https://creativecommons.org/licenses/by/4.0/).
Share and Cite
De Almeida, T.F.; Borges, L.H.B.; Dantas, A.F.O.d.A. Development of an IoT Electrostimulator with Closed-Loop Control. Sensors 2022, 22, 3551. https://doi.org/10.3390/s22093551
De Almeida TF, Borges LHB, Dantas AFOdA. Development of an IoT Electrostimulator with Closed-Loop Control. Sensors. 2022; 22(9):3551. https://doi.org/10.3390/s22093551
Chicago/Turabian StyleDe Almeida, Túlio Fernandes, Luiz Henrique Bertucci Borges, and André Felipe Oliveira de Azevedo Dantas. 2022. "Development of an IoT Electrostimulator with Closed-Loop Control" Sensors 22, no. 9: 3551. https://doi.org/10.3390/s22093551
APA StyleDe Almeida, T. F., Borges, L. H. B., & Dantas, A. F. O. d. A. (2022). Development of an IoT Electrostimulator with Closed-Loop Control. Sensors, 22(9), 3551. https://doi.org/10.3390/s22093551

