Remote Sensing System for Motor Nerve Impulse
Abstract
:1. Introduction
2. Materials and Methods
2.1. Flexible Collar Electrodes
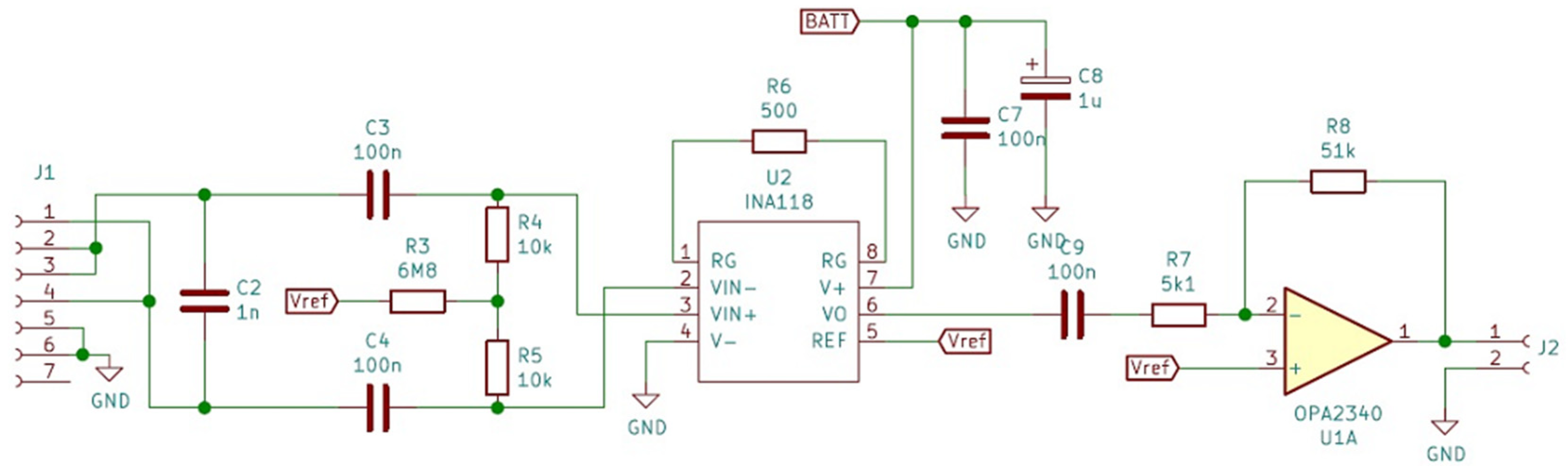
2.2. Electronic Circuit
2.3. Cytotoxicity Tests of Electrodes
2.4. Corrosion Tests
2.5. Mechanical Tests
2.6. In Vivo Tests on Developed Electrodes
3. Results and Discussion
3.1. Results of Cytotoxicity Tests of Electrodes
3.2. Results of Corrosion Tests
3.3. Results of Mechanical Tests
3.4. Results from In Vivo Tests on Developed Electrodes
4. Conclusions
Author Contributions
Funding
Institutional Review Board Statement
Informed Consent Statement
Data Availability Statement
Conflicts of Interest
References
- Burck, J.M.; Bigelow, J.D.; Harshbarger, S.D. Revolutionizing Prosthetics: Systems Engineering Challenges and Opportunities. Johns Hopkins APL Tech. Dig. 2011, 30, 186–197. [Google Scholar]
- Imenes, K.; Blystad, L.C.; Marchetti, L.; Hønsvall, B.K.; Øhlckers, P.; Rabbani, S.; Moldovan, C.; Ionescu, O.; Franti, E.; Dascalu, M.; et al. Implantable Interface for an Arm Neuroprosthesis. In Proceedings of the European Microelectronics and Packaging Conference & Exhibition (EMPC), Gothenburg, Sweden, 13–16 September 2021. [Google Scholar]
- Naples, G.G.; Sweeney, J.D.; Mortimer, J.T. Implantable Cuff, Method of Manufacture, and Method of Installation. U.S. Patent 4602624A, 29 July 1986. [Google Scholar]
- Ortiz-Catalan, M.; Brånemark, R.; Håkansson, B.; Delbeke, J. On the viability of implantable electrodes for the natural control of artificial limbs: Review and discussion. Biomed. Eng. Online 2012, 11, 33. [Google Scholar] [CrossRef] [PubMed] [Green Version]
- Struijk, J.J.; Thomsen, M.; Larsen, J.O.; Sinkjaer, T. Cuff electrodes for long-term recording of natural sensory information. IEEE Eng. Med. Biol. Mag. 1999, 18, 91–98. [Google Scholar] [CrossRef] [PubMed]
- Shon, A.; Chu, J.-U.; Jung, J.; Kim, H.; Youn, I. An Implantable Wireless Neural Interface System for Simultaneous Recording and Stimulation of Peripheral Nerve with a Single Cuff Electrode. Sensors 2018, 18, 1. [Google Scholar] [CrossRef] [PubMed] [Green Version]
- Rijnbeek, E.H.; Eleveld, N.; Olthuis, W. Update on Peripheral Nerve Electrodes for Closed-Loop Neuroprosthetics. Front. Neurosci. 2018, 28, 350. [Google Scholar] [CrossRef]
- Delbeke, J. Electrodes and chronic optic nerve stimulation. Biocybern. Biomed. Eng. 2011, 31, 81–94. [Google Scholar] [CrossRef]
- Strange, K.D.; Hoffer, J.A. Gait phase information provided by sensory nerve activity during walking: Applicability as state controller feedback for FES. IEEE Trans. Biomed. 1999, 46, 797–809. [Google Scholar] [CrossRef]
- Hodgkin, A.L.; Huxley, A.F. A quantitative description of membrane current and its application to conduction and excitation in nerve. J. Physiol. 1952, 117, 500–544. [Google Scholar] [CrossRef]
- Cogan, S.F. Neural stimulation and recording electrodes. Annu. Rev. Biomed. Eng. 2008, 10, 275–308. [Google Scholar] [CrossRef] [Green Version]
- Williams, D.F. On the mechanisms of biocompatibility. Biomacromolecules 2008, 29, 2941–2953. [Google Scholar] [CrossRef]
- Williams, D.F. On the nature of biomaterials. Biomaterials 2009, 30, 5897–5909. [Google Scholar] [CrossRef] [PubMed]
- Gulino, M.; Kim, D.; Pané, S.; Santos, S.D.; Pêgo, A.P. Tissue Response to Neural Implants: The Use of Model Systems Toward New Design Solutions of Implantable Microelectrodes. Front. Neurosci. 2019, 13, 689. [Google Scholar] [CrossRef] [PubMed]
- Samba, R.; Herrmann, T.; Zeck, G. PEDOT–CNT coated electrodes stimulate retinal neurons at low voltage amplitudes and low charge densities. J. Neural Eng. 2015, 12, 016014. [Google Scholar] [CrossRef] [PubMed]
- Yi, W.; Chen, C.; Feng, Z.; Xu, Y.; Zhou, C.; Masurkar, N.; Cavanaugh, J.; Cheng, M.M. A flexible implantable microelectrode arrays using high temperature grown vertical carbon nanotubes a biocompatible polymer substrate. Nanotechnology 2015, 26, 125301. [Google Scholar] [CrossRef]
- Antensteiner, M.; Abidian, M.R. Tunable nanostructured conducting polymers for neural interface applications. In Proceedings of the 2017 39th Annual International Conference of the IEEE Engineering in Medicine and Biology Society, Jeju, Korea, 11–15 July 2017; pp. 1881–1884. [Google Scholar]
- Normann, R.A.; Fernandez, E. Clinical applications of penetrating neural interfaces and Utah Electrode Array technologies. J. Neural Eng. 2016, 13, 061003. [Google Scholar] [CrossRef]
- Wendelken, S.; Page, D.M.; Davis, T.; Wark, H.A.; Kluger, D.T.; Duncan, C.; Warren, D.J.; Hutchinson, D.T.; Clark, G.A. Restoration of motor control and proprioceptive and cutaneous sensation in humans with prior upper-limb amputation via multiple Utah Slanted Electrode Arrays (USEAs) implanted in residual peripheral arm nerves. J. Neuroeng. Rehabil. 2017, 14, 121. [Google Scholar] [CrossRef]
- Fattahi, P.; Yang, G.; Kim, G.; Abidian, M.R. A review of organic and inorganic biomaterials for neural interfaces. Adv. Mater. 2014, 26, 1846–1885. [Google Scholar] [CrossRef]
- Heo, D.N.; Song, S.J.; Kim, H.J.; Lee, Y.J.; Ko, W.K.; Lee, S.J.; Lee, D.; Park, S.J.; Zhang, L.G.; Kang, J.Y.; et al. Multifunctional hydrogel coatings on the surface of neural cuff electrode for improving electrode-nerve tissue interfaces. Acta Biomater. 2016, 39, 25–33. [Google Scholar] [CrossRef]
- Salatino, J.W.; Ludwig, K.A.; Kozai, T.D.Y.; Purcell, E.K. Glial responses to implanted electrodes in the brain. Nat. Biomed. Eng. 2018, 1, 862–877. [Google Scholar] [CrossRef]
- INA118 Precision, Low-Power Instrumentation Amplifier, Texas Instruments, SBOS027B–September 2000–Revised April 2019. Available online: https://www.ti.com/lit/ds/symlink/ina118.pdf (accessed on 15 March 2022).
- Lotti, F.; Ranieri, F.; Vadalà, G.; Zollo, L.; Di Pino, G. Invasive Intraneural Interfaces: Foreign Body Reaction Issues. Front. Neurosci. 2017, 11, 479. [Google Scholar] [CrossRef]
- Sridharan, A.; Rajan, S.D.; Muthuswamy, J. Long-term changes in the material properties of brain tissue at the implant-tissue interface. J. Neural Eng. 2013, 10, 066001. [Google Scholar] [CrossRef] [PubMed] [Green Version]
- Mohamed, O.; Al-Othman, A.; Al-Nashash, H.; Tawalbeh, M.; Almomani, F.; Rezakazemi, M. Fabrication of titanium dioxide nanomaterial for implantable highly flexible composite bioelectrode for biosensing applications. Chemosphere 2021, 273, 129680. [Google Scholar] [CrossRef] [PubMed]
- Directive 2003/65/EC of the European Parliament and of the Council of 22 July 2003 Amending Council Directive 86/609/EEC on the Approximation of Laws, Regulations, and Administrative Provisions of the Member States Regarding the Protection of Animals Used for Experimental and Other Scientific Purposes. Available online: https://eur-lex.europa.eu/legal-content/ENG/TXT/HTML/?uri=CELEX:32003L0065&from=NL (accessed on 12 February 2022).
- Andreescu, S.; Andreescu, D.; Sadik, O.A. A new electrocatalytic mechanism for the oxidation of phenols at platinum electrodes. Electrochem. Commun. 2003, 5, 681–688. [Google Scholar] [CrossRef]
- Hall, S.B.; Khudaish, E.A.; Hart, A.L. Electrochemical oxidation of hydrogen peroxide at platinum electrodes. Part IV: Phosphate buffer dependence. Electrochim. Acta 1999, 44, 4573–4582. [Google Scholar] [CrossRef]
- Howlader, M.M.R.; Doyle, T.E.; Mohtashami, S.; Kish, J.R. Charge transfer and stability of implantable electrodes on flexible substrate. Sens. Actuators B Chem. 2013, 178, 132–139. [Google Scholar] [CrossRef]
- Aparicio, C.; Gil, F.J.; Fonseca, C.; Barbosa, M.; Planell, J.A. Corrosion behaviour of commercially pure titanium shot blasted with different materials and sizes of shot particles for dental implant applications. Biomaterial 2003, 24, 263–273. [Google Scholar] [CrossRef]
- Fonseca, C.; Barbosa, M.A. Corrosion behaviour of titanium in biofluids containing H2O2 studied by electrochemical impedance spectroscopy. Corros. Sci. 2001, 43, 547–559. [Google Scholar] [CrossRef]
- Neuronal Action Potential—Frequency Coding in the Nervous System, Physiologyweb. 2022. Available online: https://www.physiologyweb.com/lecture_notes/neuronal_action_potential/neuronal_action_potential_frequency_coding_in_the_nervous_system.html (accessed on 15 March 2022).
























| Before Bending | After 3 Cycles of 50 Bendings Each | |||||||||
|---|---|---|---|---|---|---|---|---|---|---|
| Sample | Rref [Ω] | Rel1 [Ω] | Rel2 [Ω] | Rel3 [Ω ] | Rel4 [Ω ] | Rref [Ω] | Rel1 [Ω] | Rel2 [Ω] | Rel3 [Ω] | Rel4 [Ω] |
| 1 | 28.73 | 15.60 | 13.21 | 13.21 | 15.60 | 28.73 | 15.60 | 13.21 | 13.21 | 15.60 |
| 2 | 26.24 | 15.46 | 13.19 | 13.19 | 15.56 | 26.24 | 15.46 | 13.19 | 13.19 | 15.56 |
| 3 | 25.22 | 15.49 | 13.20 | 13.20 | 15.49 | 25.22 | 15.49 | 13.20 | 13.20 | 15.49 |
| 4 | 27.54 | 15.46 | 13.17 | 13.17 | 15.46 | 27.54 | 15.46 | 13.17 | 13.17 | 15.46 |
| 5 | 29.51 | 15.60 | 13.19 | 13.19 | 15.60 | 29.51 | 15.60 | 13.19 | 13.19 | 15.60 |
| 6 | 28.38 | 15.49 | 13.20 | 13.20 | 15.49 | 28.38 | 15.49 | 13.20 | 13.20 | 15.49 |
| 7 | 27.88 | 15.48 | 13.18 | 13.18 | 15.48 | 27.88 | 15.48 | 13.18 | 13.18 | 15.48 |
| 8 | 28.34 | 15.45 | 13.17 | 13.17 | 15.45 | 28.34 | 15.45 | 13.17 | 13.17 | 15.45 |
Publisher’s Note: MDPI stays neutral with regard to jurisdictional claims in published maps and institutional affiliations. |
© 2022 by the authors. Licensee MDPI, Basel, Switzerland. This article is an open access article distributed under the terms and conditions of the Creative Commons Attribution (CC BY) license (https://creativecommons.org/licenses/by/4.0/).
Share and Cite
Moldovan, C.A.; Ion, M.; Dragomir, D.C.; Dinulescu, S.; Mihailescu, C.; Franti, E.; Dascalu, M.; Dobrescu, L.; Dobrescu, D.; Gheorghe, M.-I.; et al. Remote Sensing System for Motor Nerve Impulse. Sensors 2022, 22, 2823. https://doi.org/10.3390/s22082823
Moldovan CA, Ion M, Dragomir DC, Dinulescu S, Mihailescu C, Franti E, Dascalu M, Dobrescu L, Dobrescu D, Gheorghe M-I, et al. Remote Sensing System for Motor Nerve Impulse. Sensors. 2022; 22(8):2823. https://doi.org/10.3390/s22082823
Chicago/Turabian StyleMoldovan, Carmen Aura, Marian Ion, David Catalin Dragomir, Silviu Dinulescu, Carmen Mihailescu, Eduard Franti, Monica Dascalu, Lidia Dobrescu, Dragos Dobrescu, Mirela-Iuliana Gheorghe, and et al. 2022. "Remote Sensing System for Motor Nerve Impulse" Sensors 22, no. 8: 2823. https://doi.org/10.3390/s22082823
APA StyleMoldovan, C. A., Ion, M., Dragomir, D. C., Dinulescu, S., Mihailescu, C., Franti, E., Dascalu, M., Dobrescu, L., Dobrescu, D., Gheorghe, M.-I., Blystad, L.-C., Ohlckers, P. A., Marchetti, L., Imenes, K., Hønsvall, B. K., Ramirez-Sarabia, J., Lascar, I., Neagu, T. P., Raita, S., ... Oproiu, A. M. (2022). Remote Sensing System for Motor Nerve Impulse. Sensors, 22(8), 2823. https://doi.org/10.3390/s22082823

