A Control Process for Active Solar-Tracking Systems for Photovoltaic Technology and the Circuit Layout Necessary for the Implementation of the Method
Abstract
:1. Introduction
1.1. The Global Significance of Photovoltaic Technology
- China: 253.4 GW;
- The European Union: 151.3 GW;
- The United States: 93.2 GW;
- Japan: 71.4 GW;
- Germany: 53.9 GW;
- India: 47.4 GW;
- Italy: 21.7 GW;
- Australia: 20.2 GW;
- Vietnam: 16.4 GW;
- South Korea: 15.9 GW;
- The United Kingdom: 13.5 GW [13].
1.2. The Importance of Solar-Tracking Solutions in PV Technology
- Adaptive Neural Fuzzy Inference Systems (ANFIS);
- Digital Signal Microcontrollers;
- Electro-Optical Sensors;
- Fuzzy Logic;
- Fuzzy Neural Networks (FNNs);
- Fuzzy Rules Emulated Network (FREN);
- Light-Dependent Resistors (LDRs);
- Programmable Interface Controller (PIC) Microcontroller;
- LDR + ATmega;
- LDR + PIC Microcontroller;
- LDR Microcontroller;
- Light Intensity Sensors;
- Neural Networks;
- Open Loop and Closed Loop Systems;
- Rockwell Automation [27].
1.3. The Characteristic of the Performance Insensitivity Thresholds
1.4. The Contribution of the Present Paper to Solar-Tracking Technologies
2. A Review of the Existing Active Solar-Tracking Systems
- FUSIONSEEKER DS-50D6W and FUSIONSEEKER DS-100D10 [50];
- ECO-WORTHY, dual-axis solar tracker controller [51];
- WST03-2 [52];
- Luoyang Longda Bearing Co., Ltd., solar-tracking controller [53];
- SunTura solar tracker [54];
- STA2000-HW [55];
- WO 2020/185271 A1 patent description [58];
- EP 2 593 759 B1 patent description [59];
- WO 2013/074805 A1 patent description [60].
- The Fusionseeker DS-50D6W, the FUSIONSEEKER DS-100D10 [50], and the ECO-WORTHY dual-axis solar tracker controller [51] control units use light-sensing sensors to search for the brightest spot in the sky. These solutions perform continuous sun tracking from sunrise to sunset, for which the sensitivity of the sensors to light can be adjusted. FUSIONSEEKER systems are characterized by the need for the user to set the light intensity value when sun tracking is prohibited, for example, due to cloudiness. In the case of the ECO Worthy solution, this feature is installed in a way that does not allow adjustment. In the case of Fusionseeker and ECO Worthy’s solutions, when there is some cloud cover but the light intensity still remains higher than the set value of the control unit, the search for the brightest point in the sky becomes continuous, and the probability that the motors start swaying unnecessarily increases. In other words, in the case of inadequate light intensity, the motors performing sun tracking due to the constant search will be subjected to increased wear and extra load due to the unnecessary operation. An advantageous feature of Fusionseeker is that with the help of a sensor, it can be set for sunrise. In addition, it also has strong wind and hail protection input ports, but these functions require the connection of an anemometer or hail sensor or a hail detection radar system. The device used by ECO Worthy is characterized by taking a horizontal position at night and in rainy weather or even in the case of strong winds if an anemometer is integrated in the system.
- The WST03-2 [52], the Luoyang Longda Bearing Co., Ltd., solar-tracking controller [53], and the SunTura solar tracker [54] control units perform continuous sun tracking from sunrise to sunset. The WST03-2 solution is capable of assuming a protective position in the case when an anemometer is integrated in the system. Luoyang Longda Bearing Co., Ltd.’s solution also has a protection function against strong winds when integrating an anemometer, and it is also capable of time-based control. One of the disadvantages of controlling by these products is that they are not equipped with cloud protection. Another less fortunate feature of these is that the control units hold the position reached at sunset and, therefore, the systems only turn towards the rising sun when the sun-tracking sensors are exposed to light of sufficient intensity. In addition, in the case of heterogeneous light conditions, e.g., cloudy skies, the search for the brightest point in the sky becomes continuous, and the likelihood of the unnecessary swaying motion of the motors increases. Thus, in heterogeneous light conditions, the solar-tracking motors work unnecessarily in these systems too.
- The STA2000-HW [55] technology performs continuous or delayed solar tracking with delays of 0–65 min. The time intervals need to be set manually. The system always looks for the brightest point in the sky; however, if the initial setting is not correct, the probability of unnecessary swaying by the motors increases. This may cause the increased wear of the solar-tracking motors. The system has wind protection, the operation of which is ensured by an anemometer, the sensitivity of which can be adjusted. The control keeps the position reached at sunset in a normal position, and this can be modified by the user.
- The control unit of the MLD sensor [56,57] performs continuous sun tracking from sunrise to sunset and strives to maximize the energy yield. As a result, in the case of heterogeneous light conditions, e.g., cloudy skies, the search for the brightest point in the sky becomes constant, thus increasing the likelihood of the unnecessary swaying motion of the motors. So, in heterogeneous light conditions, this system also has the problems seen above: unnecessary motor operation and increased wear. A favorable feature of the solution is that the sunrise position is set with the help of a sensor at dawn.
- In the case of patent description WO 2020/185271 A1 [58], the control unit enabling solar tracking performs continuous solar tracking using sensors and GPS data. In the event that the sensors are not exposed to sunlight, the continuous movement of the motors is achieved based on GPS data. The protection of the system against wind is made possible by sensors measuring wind speed and wind direction, with the help of which, these characteristics are continuously monitored. The solution adjusts an ever-changing protective position for stronger winds that minimizes damage to the system. The disadvantage of its application is that it is not protected against cloudiness, so when this solution is only controlled by sensors, due to non-uniform light conditions (e.g., cloudy skies), the search for the brightest point in the sky becomes continuous, and the probability of the unnecessary swaying of the motors increases, too.
- According to the solution presented in patent description EP 2 593 759 B1 [59], the position of the sun is continuously determined using seven sensors, which control three motors. Three sensors perform approximate orientation, while the three primary sensors together with signals from the central sensor control the motors. If the primary sensors and the central sensor are exposed to light of the same intensity, the control of the three engines will stop for as long as this condition persists. When there is some cloud but the light intensity still remains higher than the value set in the system, the search for the brightest point in the sky becomes continuous, and the probability of the unnecessary swaying of the motors increases. In other words, in the case of inadequate light intensity, the motors performing sun tracking due to the constant search will be subjected to increased wear and extra load due to the unnecessary operation. A feature of the solution is that at night, it assumes a horizontal position. The fact that three engines are required for operation can be considered disadvantageous.
- In the case of patent description WO 2013/074805 A1 [60], continuous sun tracking takes place. No other functions have been developed, and they must be added separately. The special feature of the solution lies in the fact that it allows the precise adjustment of direct sunlight.
- Periodic seeking for the brightest point in the sky;
- Preventing excess motor activity resulting from the search for direction due to cloudiness;
- Setting the system at sunset to a position that will be ideal at sunrise the next day;
- Significantly reducing the damaging effects of storms without an anemometer;
- Protecting the electronics and motors installed under the support structure from precipitation during a storm.
3. The Experimental Station Used in the Project
3.1. The Characteristics of the LDR Microcontroller
3.2. The Characteristics of the Measuring Station Used to Verify the Operation of the Procedure
4. The Results of the Development Project and the Novelty of the New Active Solar-Tracking Solution
4.1. The Theoretical Background of Developing the LDR Microcontroller Method
- Instead of constantly searching for the brightest point in the sky, periodic sun tracking is used to avoid the increased wear of the solar-tracking motors.
- In cloudy weather or heterogeneous light conditions, the given position gets fixed after searching for the brightest point in the sky for a maximum of 20 s. The maximum length of this period was determined based on experience from empirical observation. The duration of search is—of course—shorter if the brightest spot in the sky is found sooner, in which case, the search terminates.
- The procedure eliminates the swaying motion resulting from the continuous search for the brightest point in the sky, thus significantly reducing the risk of extra load on the motors and the deviation of the PV modules from the ideal position.
- A position that is favorable at sunrise is assumed, thusly assisting the PV system to instantly detect the sun’s rays at sunrise, so that it can reach an ideal position earlier than the solutions that keep the position they were in at sunset.
- Without an anemometer, it is possible to significantly reduce the damaging effects of strong winds during a storm as a result of setting the modules into an Equator-facing position with a tilt angle of 30° (0° azimuth and 30° tilt angle in the northern hemisphere). In comparison, in the case of an eastern or western tilt angle of more than 50°, the modules practically catch the wind just like sails and, in case of weaker mechanics, their support structures may be permanently damaged. The protection is based on the fact that during storms, the value of ambient illumination is less than 200 lux [63], which is why an Equator-facing position with a tilt angle of 30° is assumed according to the procedure. Furthermore, the flatter 30° inclination is more favorable in terms of collected radiation than a steeper tilt angle, as in overcast weather, a significant part of the diffuse radiation arrives near the zenith [64].
- During a storm, it is possible to protect the electronics and motors installed under the support structure against precipitation by assuming an Equator-facing position with a tilt angle of 30°. In the event of precipitation of great intensity, a small amount of water may enter the inside of the motor, increasing the likelihood of motor failure. For example, in the case of motors with IP 54 protection, some minimal leaking is tolerated, but in the longer term, it may cause failure in the electronics. Again, the protection is based on the fact that during storms, the value of illumination is below 200 lux, due to which, an Equator-facing position with a tilt angle of 30° is assumed according to the procedure.
4.2. The Components and Structure of the Newly Developed Solution
- The microcontroller (1) operates with a stable power supply of 5V, which is provided by a built-in power supply (2) using a 10V network safety adapter (plug-in power supply unit), connected to the control unit by a waterproof bipolar connector (3).
- Any control modification, repair, or monitoring of the microcontroller can be done using a computer (4).
- The microcontroller and the computer can communicate (5, 7) via the USB interface (6).
- The sensor detecting ambient luminous flux (8) sends an analogue signal of 0 to 5V (9) to one of the analogue (ADC) (10) inputs of the microcontroller.
- The sensors that detect the east–west (11) and north–south (14) light directions also send analogue signals of 0 to 5V (12, 15) to an analogue input of the microcontroller (13, 16).
- The spatial position sensing unit (17) sends spatial data (18) to the microcontroller via the I2C communication port (19).
- The outputs of the opto-isolators are connected (29) to the motor-driving electronics (30), and then to the motors responsible for the north–south (31) and east–west (32) movements.

4.3. The Characteristics of the Logical Operation of the Newly Developed Method
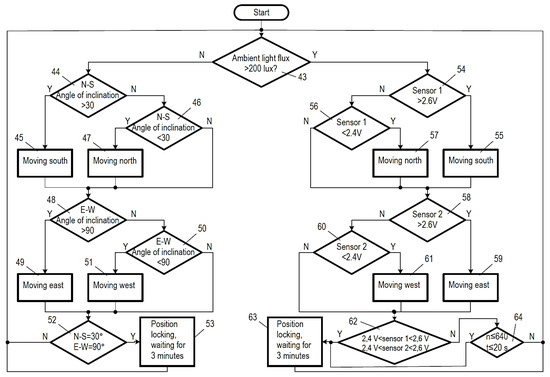
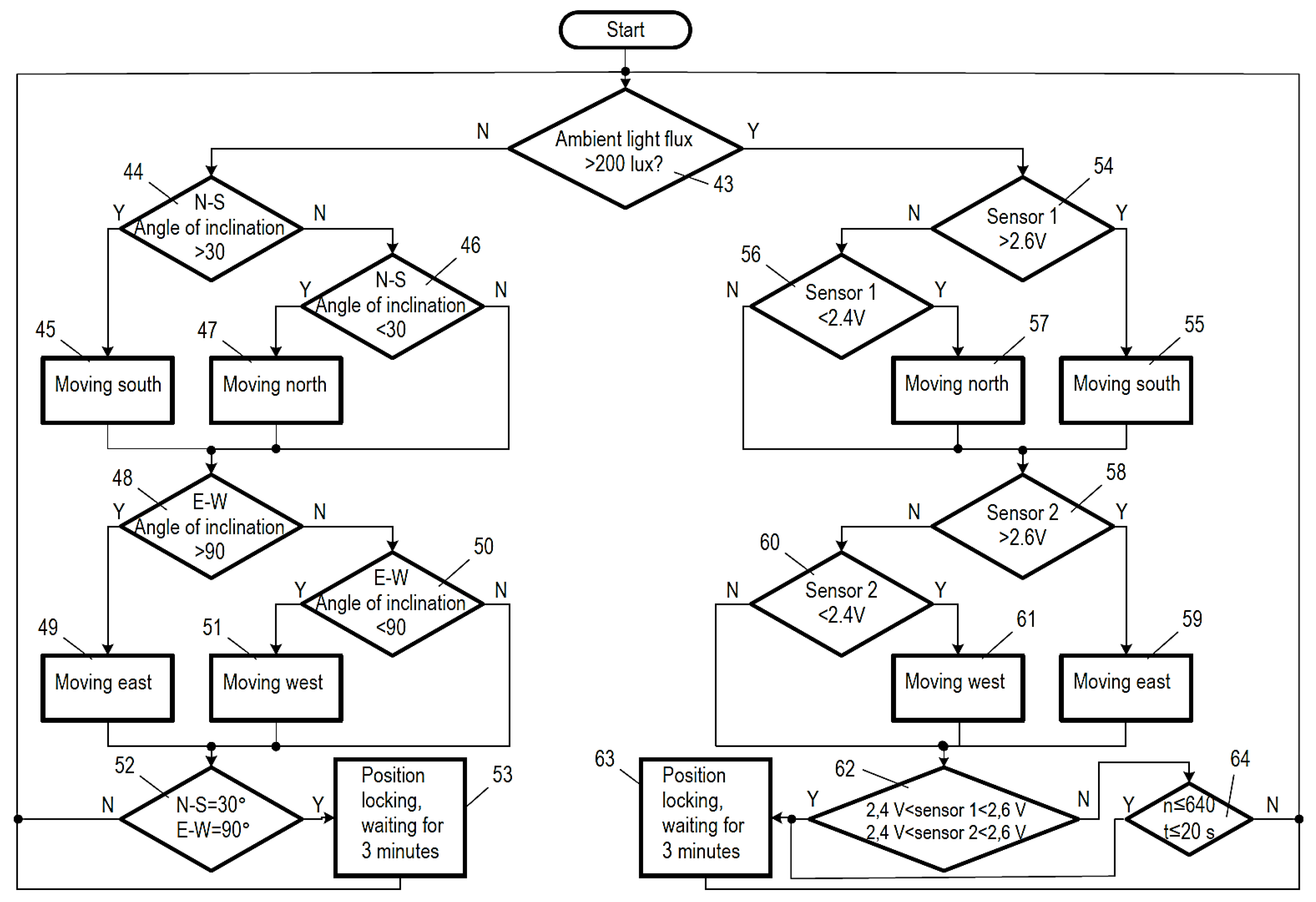
- During the operation of the system (33), several logical connections (34) run in one control strategy.
- First, an LDR sensor is used to determine the ambient luminous flux (lux) value (35).
- Then, yes/no logic based on the luminous flux (36) with a threshold of 200 lux is selected. That means that the appropriate logic in this example is determined by the measured level of illumination, which is either below or above the threshold set at 200 lux.
- In the event that the ambient light conditions have been significantly reduced or darkening occurs, the no process (36) is activated.
- ○
- In this case, a value below 200 lux is detected, and the east–west 90° and north–south 30° position (37) (0° azimuth and 30° tilt angle) is activated, i.e., the sensors detecting sunlight assume a position that will allow the detection of sunrise.
- ○
- The rotating motors move the sun-tracking mechanism into this position, and then, the position is secured (38).
- ○
- The control reassesses the environmental characteristics every 3 min (39) and keeps this state until the luminous flux value exceeds 200 lux.
- In the event that solar radiation is detected, the yes procedure (36) is activated.
- ○
- The control then searches for the brightest point in the sky (40) for up to 20 s, which is long enough according to empirical observation but also eliminates the superfluous operation of the solar-tracking motors in heterogeneous light conditions. In addition, (40) the constant swaying ensuing as a result of the continuous search for the bright spots of the sky is eliminated and, at the same time, the extra load on the motors and the risk of the deviation of the PV modules from the ideal position is also significantly reduced.
- ○
- After finding the brightest point in the sky, the ideal position (41) is maintained for 3 min. Thus, instead of constantly searching for solar radiation, periodic solar tracking is performed every 3 min (without any loss of PV module power) to avoid the extra wear of the solar-tracking motors.
- ○
- The control process reassesses the environmental characteristics every 3 min (42), and the yes procedure continues until the luminous flux value exceeds 200 lux.
- The 3 min intervals can also be set within a wider range, e.g., between 2 and 4 min; however, it has been taken into account in determining the 3 min length used in the procedure that, on the one hand, during this time, the change in the position of the sun at the research site in Hungary (and typically in the European countries in general) does not exceed 3° and, on the other hand, ambient light conditions can be temporarily affected by a number of events, such as accidental temporary cover, or the most likely event, passing clouds.
- After the system starts (start), the program runs continuously and restarts (resets) in the case of an error.
- Based on the amount of luminous flux, the signal generated by the sensor that detects ambient light (43) determines which control path is implemented; if the value of the ambient illumination is greater than 200 lux, the system continues on the yes control path, while in the case of a value of less than 200 lux, it continues on the no control path.
- In the case of a no command, the spatial position sensing unit determines if the north–south inclination is greater than 30° (44).
- ○
- In the event that the north–south tilt angle of the PV module is greater than 30°, a southward (45) movement is triggered by a high-level signal from the digital output of the microcontroller (23) to the corresponding input of the opto-isolator, which causes the motor (32) to tilt the PV module in such a direction that reduces its north–south inclination.
- ○
- If it is found that the north–south inclination of the PV module is not greater than 30°, the system proceeds to point 46, and it examines if the north–south inclination of the PV module is less than 30°.
- ○
- If it is established in point 46 that the north–south inclination of the PV module is less than 30°, a northward (47) movement is triggered by a high-level signal from the digital output of the microcontroller (22) to the corresponding input of the opto-isolator, which causes the motor (32) to tilt the PV module in such a direction that increases its north–south inclination.
- ○
- If in point 46 the north–south inclination of the PV module is not less than 30°, it means that the angle of inclination is equal to 30° south, and in this case, no high-level signal is emitted from the digital outputs of the microcontroller, so the motor does not start operation and does not move the PV module in either direction.
- ○
- After points 45, 46, and 47, the process moves on to point 48, where it is examined if the east–west inclination of the PV module is greater than 90°.
- ○
- In the event that the east–west angle of inclination of the PV module is greater than 90°, an eastward movement is carried out in point 49 by issuing a high-level signal from the digital output of the microcontroller (20), and then, this signal travels to the corresponding input of the opto-isolator, which causes the motor to operate and move the PV module in a direction that reduces the east–west inclination.
- ○
- When it is established in step 48 that the east–west inclination of the PV module is not greater than 90°, the procedure moves on to point 50, and the procedure determines if the east–west inclination of the PV module is less than 90°.
- ○
- In the event that point 50 establishes that the east–west inclination of the PV module is less than 90°, a westward movement is performed in step 51 by a high-level signal passing from the output of the microcontroller (21) to the corresponding input of the opto-isolator, which triggers the operation of the motor (31) to tilt the PV module in a way that increases its east–west inclination.
- ○
- However, when it is determined in point 50 that the east–west inclination of the PV module is not less than 90°, it means that the angle of inclination is equal to 90°. In this case, outputs 20 and 21 of the microcontroller do not emit a high-level signal, so the motor does not start and does not tilt the PV module in either direction.
- ○
- Points 49, 50, and 51 are followed by step 52, a further examination of whether the north–south inclination of the PV module is equal to 30° and the east–west inclination is equal to 90° or not. If there is a negative answer in either of the cases, the procedure goes back to point 43, and the described operation is reiterated.
- ○
- When it is established in point 52 that the north–south inclination of the PV module is equal to 30° south and the east–west inclination equals 90°, the system concludes that the PV module is positioned correctly, and it is only the ambient illumination that is insufficient. In this situation, the given position is fixed in point 53, and a waiting period of 3 min commences, and it is only after that when the procedure returns to step 43 to repeat the described operation.
- On the yes control path, in point 54, it is determined whether the output voltage of the sensor detecting the north–south illumination is higher than 2.6 V, less than 2.4 V, or if it falls between the two values.
- ○
- If the output voltage of the sensor detecting the north–south illumination is higher than 2.6 V, a southward movement is carried out in point 55, triggered by a high-level signal from the digital output of the microcontroller (23) to the corresponding input of the opto-isolator, which starts the operation of the motor (32), moving the PV module in the suitable direction, which reduces the north–south inclination.
- ○
- When in point 54 it is found that the output voltage of the sensor responsible for the north–south light is not greater than 2.6 V, the procedure moves on to step 56 and examines if the output voltage of the sensor is less than 2.4 V.
- ○
- If in point 56 it is established that the output voltage of the sensor detecting the north–south illumination is lower than 2.4 V, a northward movement is carried out in point 57, triggered by a high-level signal from the digital output of the microcontroller (22) to the corresponding input of the opto-isolator, which starts the operation of the motor (32), tilting the PV module in a way that prevents the north–south inclination of the PV module from increasing.
- ○
- When in point 56 it is found that the output voltage of the sensor responsible for the north–south light is not less than 2.4 V, it means that the tilt angle is appropriate. In such a case, outputs 22 and 23 of the microcontroller do not emit a high-level signal, so the motor does not start and does not tilt the PV module in either direction.
- ○
- After points 55, 56, and 57 alike, the procedure moves on to point 58, in which it is verified if the output voltage of the east–west illumination sensor is greater than 2.6 V, less than 2.4 V or between the two values.
- ○
- If the output voltage of the sensor detecting the east–west illumination is higher than 2.6 V, an eastward movement is performed in point 59, triggered by a high-level signal from the digital output of the microcontroller (20) to the corresponding input of the opto-isolator, which starts the operation of the motor (31), moving the PV module in the suitable direction, which reduces the east–west inclination.
- ○
- When in point 58 it is found that the output voltage of the sensor responsible for the east–west light is not greater than 2.6 V, the procedure moves on to step 60 and examines if the output voltage of the sensor is less than 2.4 V.
- ○
- If in point 60 it is determined that the output voltage of the sensor detecting the east–west light is less than 2.4 V, then in point 61, a westward movement is performed by a high-level signal passing from the output of the microcontroller (21) to the corresponding input of the opto-isolator, which makes the motor start and tilt the PV module in such a direction that increases its east–west inclination.
- ○
- If, however, in point 60, it is found that the output voltage of the sensor detecting east–west light is not less than 2.4 V, that means that the angle of inclination is within the acceptable range. In this case, outputs 20 and 21 of the microcontroller do not emit a high-level signal, so the motor does not start and does not tilt the PV module in either direction.
- ○
- After points 59, 60, and 61 alike, the procedure moves on to point 62, in which it is checked if the output voltages of the sensors detecting the north–south and the east–west illumination are both within the 2.4–2.6 V range.
- ○
- If it is established in step 62 that the output voltages of the sensors sensing the north–south and the east–west light directions are both in the range of 2.4–2.6 V, it means that the PV module is in an appropriate position.
- ○
- In this case, the position is fixed in step 63 and a waiting period of 3 min ensues, and it is only after that when the procedure returns to point 43 to reiterate the described operation.
- ○
- In the event of a negative response in any of the cases, the check is repeated for a maximum of 20 s and no more than 640 times, which is verified in point 64, and if the 640 searches are unsuccessful or the 20 s have elapsed, the position is maintained in point 63 and the 3 minutes’ waiting time ensues, and then the procedure goes back to step 43 and reiterates the described actions.
5. Discussion
6. Conclusions
Author Contributions
Funding
Institutional Review Board Statement
Informed Consent Statement
Data Availability Statement
Acknowledgments
Conflicts of Interest
Abbreviations
| AI | artificial intelligence |
| ANFIS | adaptive neural fuzzy inference systems |
| a-Si | amorphous silicon |
| CPV | concentrator photovoltaic |
| CSP | concentrating solar power |
| DIL | dual in-line |
| EU | European Union |
| FNN | fuzzy neural network |
| FP | focal point |
| FREN | fuzzy rules emulated network |
| LDR | light dependent resistor |
| m-Si | monocrystalline silicon |
| PIC | programmable interface controller |
| p-Si | polycrystalline silicon |
| PV | photovoltaic |
| TMPS | true maximum point seeking |
References
- Escoffier, M.; Hache, E.; Mignon, V.; Paris, A. Determinants of solar photovoltaic deployment in the electricity mix: Do oil prices really matter? Energy Econ. 2020, 97, 105024. [Google Scholar] [CrossRef]
- Fragkos, P.; van Soest, H.L.; Schaeffer, R.; Reedman, L.; Köberle, A.C.; Macaluso, N.; Evangelopoulou, S.; De Vita, A.; Sha, F.; Qimin, C.; et al. Energy system transitions and low-carbon pathways in Australia, Brazil, Canada, China, EU-28, India, Indonesia, Japan, Republic of Korea, Russia and the United States. Energy 2021, 216, 119385. [Google Scholar] [CrossRef]
- Shakouri, H. The share of cooling electricity in global warming: Estimation of the loop gain for the positive feedback. Energy 2019, 179, 747–761. [Google Scholar] [CrossRef]
- Lacroix, K.; Gifford, R. Psychological Barriers to Energy Conservation Behavior: The Role of Worldviews and Climate Change Risk Perception. Environ. Behav. 2018, 50, 749–780. [Google Scholar] [CrossRef] [Green Version]
- Kuthe, A.; Keller, L.; Körfgen, A.; Stötter, H.; Oberrauch, A.; Höferl, K.-M. How many young generations are there?—A typology of teenagers’ climate change awareness in Germany and Austria. J. Environ. Educ. 2019, 50, 172–182. [Google Scholar] [CrossRef] [Green Version]
- Jakučionytė-Skodienė, M.; Liobikienė, G. Climate change concern, personal responsibility and actions related to climate change mitigation in EU countries: Cross-cultural analysis. J. Clean. Prod. 2020, 281, 125189. [Google Scholar] [CrossRef]
- Renewables 2021 Global Status Report–REN21. Renewables 2021 Global Status Report; REN21: Paris, France, 2021. [Google Scholar]
- Fuke, P.; Yadav, A.K.; Anil, I. Techno-economic analysis of fixed, single and dual-axis tracking solar PV system. In Proceedings of the 2020 IEEE 9th Power India International Conference (PIICON), Sonepat, India, 28 February–1 March 2020. [Google Scholar] [CrossRef]
- Awasthi, A.; Shukla, A.K.; Manohar, S.R.M.; Dondariya, C.; Shukla, K.N.; Porwal, D.; Richhariya, G. Review on sun tracking technology in solar PV system. Energy Rep. 2020, 6, 392–405. [Google Scholar] [CrossRef]
- Achkari, O.; El Fadar, A.; Amlal, I.; Haddi, A.; Hamidoun, M.; Hamdoune, S. A new sun-tracking approach for energy saving. Renew. Energy 2021, 169, 820–835. [Google Scholar] [CrossRef]
- De Paulo, A.F.; Porto, G.S. Evolution of collaborative networks of solar energy applied technologies. J. Clean. Prod. 2018, 204, 310–320. [Google Scholar] [CrossRef]
- Adibpour, S.; Raisi, A.; Ghasemi, B.; Sajadi, A.R.; Rosengarten, G. Experimental investigation of the performance of a sun tracking photovoltaic panel with Phase Change Material. Renew. Energy 2021, 165, 321–333. [Google Scholar] [CrossRef]
- International Energy Agency (IEA). Snapshot of Global PV Markets 2021; IEA: Paris, France, 2021. [Google Scholar]
- SolarPower Europe. Global Market Outlook for Solar Power; SolarPower Europe: Belgium, Brussels, 2019. [Google Scholar]
- Maatallah, T.; El Alimi, S.; Nassrallah, S.B. Performance modeling and investigation of fixed, single and dual-axis tracking photovoltaic panel in Monastir city, Tunisia. Renew. Sustain. Energy Rev. 2011, 15, 4053–4066. [Google Scholar] [CrossRef]
- Vokas, G.A.; Zoridis, G.C.; Lagogiannis, K.V. Single and Dual Axis PV Energy Production Over Greece: Comparison Between Measured and Predicted Data. Energy Procedia 2015, 74, 1490–1498. [Google Scholar] [CrossRef] [Green Version]
- Eke, R.; Senturk, A. Performance comparison of a double-axis sun tracking versus fixed PV system. Sol. Energy 2012, 86, 2665–2672. [Google Scholar] [CrossRef]
- Zsiborács, H.; Zentkó, L.; Pintér, G.; Vincze, A.; Baranyai, N.H. Assessing shading losses of photovoltaic power plants based on string data. Energy Rep. 2021, 7, 3400–3409. [Google Scholar] [CrossRef]
- Breyer, C.; Schmid, J. Global Distribution of Optimal Tilt Angles for Fixed Tilted PV Systems. In Proceedings of the 25th European Photovoltaic Solar Energy Conference and Exhibition/5th World Conference on Photovoltaic Energy Conversion, Valencia, Spain, 6–10 September 2010; pp. 4715–4721. [Google Scholar]
- Nsengiyumva, W.; Chen, S.G.; Hu, L.; Chen, X. Recent advancements and challenges in Solar Tracking Systems (STS): A review. Renew. Sustain. Energy Rev. 2018, 81, 250–279. [Google Scholar] [CrossRef]
- Fernández-Ahumada, L.M.; Ramírez-Faz, J.; López-Luque, R.; Varo-Martínez, M.; Moreno-García, I.M.; de la Torre, F.C. A novel backtracking approach for two-axis solar PV tracking plants. Renew. Energy 2020, 145, 1214–1221. [Google Scholar] [CrossRef]
- Power Technology. The Nine Biggest Solar Power Plants in the World. Available online: https://www.power-technology.com/features/the-worlds-biggest-solar-power-plants/ (accessed on 1 July 2020).
- Adroit Market Research. Solar Tracker Market Capacity to Reach 39.33 GW by 2025—Global Analysis by Trends, Size, Share, Opportunities and Challenges: Adroit Market Research. Available online: https://www.globenewswire.com/news-release/2019/04/22/1807177/0/en/Solar-Tracker-Market-Capacity-to-reach-39-33-GW-by-2025-Global-Analysis-by-Trends-Size-Share-Opportunities-and-Challenges-Adroit-Market-Research.html (accessed on 6 July 2020).
- Gathimu, A.K.; Wekesa, C.W.; Mangoli, M. The Performance and Economics of Solar-tracking Technologies on Small-Scale (100W–1 kW), Off-Grid PV Installations in Kenya; University of Nairobi and School of Electrical & Electronic Engineering, Technical University of Kenya: Nairobi, Kenya, 2019. [Google Scholar]
- Rad, M.A.V.; Toopshekan, A.; Rahdan, P.; Kasaeian, A.; Mahian, O. A comprehensive study of techno-economic and environmental features of different solar tracking systems for residential photovoltaic installations. Renew. Sustain. Energy Rev. 2020, 129, 109923. [Google Scholar] [CrossRef]
- Khalil, F.A.; Asif, M.; Anwar, S.; Haq, S.U.; Illahi, F. Solar Tracking Techniques and Implementation in Photovoltaic Power Plants: A Review. Proc. Pak. Acad. Sci. A Phys. Comput. Sci. 2017, 54, 231–241. [Google Scholar]
- AL-Rousan, N.; Isa, N.A.M.; Desa, M.K.M. Advances in solar photovoltaic tracking systems: A review. Renew. Sustain. Energy Rev. 2018, 82, 2548–2569. [Google Scholar] [CrossRef]
- Prinsloo, G.; Dobson, R. Solar Tracking—Sun Position Sun Tracking Sun Following; 2015 Book Edition; SolarBooks: Stellenbosch, South Africa, 2015; ISBN 978-0-620-61576-1. [Google Scholar]
- Sallaberry, F.; Pujol-Nadal, R.; Larcher, M.; Rittmann-Frank, M.H. Direct tracking error characterization on a single-axis solar tracker. Energy Convers. Manag. 2015, 105, 1281–1290. [Google Scholar] [CrossRef]
- Li, Z.; Liu, X.; Tang, R. Optical performance of vertical single-axis tracked solar panels. Renew. Energy 2011, 36, 64–68. [Google Scholar] [CrossRef]
- Li, Z.; Liu, X.; Tang, R. Optical performance of inclined south-north single-axis tracked solar panels. Energy 2010, 35, 2511–2516. [Google Scholar] [CrossRef]
- Chang, T.P. Performance study on the east–west oriented single-axis tracked panel. Energy 2009, 34, 1530–1538. [Google Scholar] [CrossRef]
- Chang, T.P. The gain of single-axis tracked panel according to extraterrestrial radiation. Appl. Energy 2009, 86, 1074–1079. [Google Scholar] [CrossRef]
- Sun, J.; Wang, R.; Hong, H.; Liu, Q. An optimized tracking strategy for small-scale double-axis parabolic trough collector. Appl. Therm. Eng. 2017, 112, 1408–1420. [Google Scholar] [CrossRef]
- Arbab, H.; Jazi, B.; Rezagholizadeh, M. A computer tracking system of solar dish with two-axis degree freedoms based on picture processing of bar shadow. Renew. Energy 2009, 34, 1114–1118. [Google Scholar] [CrossRef]
- Song, J.; Yang, Y.; Zhu, Y.; Jin, Z. A high precision tracking system based on a hybrid strategy designed for concentrated sunlight transmission via fibers. Renew. Energy 2013, 57, 12–19. [Google Scholar] [CrossRef]
- Abu-Khader, M.M.; Badran, O.O.; Abdallah, S. Evaluating multi-axes sun-tracking system at different modes of operation in Jordan. Renew. Sustain. Energy Rev. 2008, 12, 864–873. [Google Scholar] [CrossRef]
- Lazaroiu, G.C.; Longo, M.; Roscia, M.; Pagano, M. Comparative analysis of fixed and sun tracking low power PV systems considering energy consumption. Energy Convers. Manag. 2015, 92, 143–148. [Google Scholar] [CrossRef]
- Dakkak, M.; Babelli, A. Design and Performance Study of a PV Tracking System (100W-24Vdc/220Vac). Energy Procedia 2012, 19, 91–95. [Google Scholar] [CrossRef] [Green Version]
- Chang, T.P. Output energy of a photovoltaic module mounted on a single-axis tracking system. Appl. Energy 2009, 86, 2071–2078. [Google Scholar] [CrossRef]
- Koussa, M.; Cheknane, A.; Hadji, S.; Haddadi, M.; Noureddine, S. Measured and modelled improvement in solar energy yield from flat plate photovoltaic systems utilizing different tracking systems and under a range of environmental conditions. Appl. Energy 2011, 88, 1756–1771. [Google Scholar] [CrossRef]
- Vickery, K.; Baron, R.J. Solar Photovoltaic Energy Production Comparison of East, West, South-Facing and Tracked Arrays; The Canadian Society for Bioengineering: Renfrew, ON, Canada, 2015; pp. 1–10. [Google Scholar]
- De Simón-Martín, M.; Alonso-Tristán, C.; Díez-Mediavilla, M. Performance Indicators for Sun-Tracking Systems: A Case Study in Spain. Energy Power Eng. 2014, 6, 292–302. [Google Scholar] [CrossRef] [Green Version]
- Lee, C.-Y.; Chou, P.-C.; Chiang, C.-M.; Lin, C.-F. Sun Tracking Systems: A Review. Sensors 2009, 9, 3875–3890. [Google Scholar] [CrossRef]
- Amazon.com Inc. Eco-Worthy Dual Axis Solar Tracking System; Amazon.com Inc.: Seattle, WA, USA, 2020. [Google Scholar]
- Zsiborács, H.; Baranyai, N.H.; Vincze, A.; Háber, I.; Weihs, P.; Oswald, S.; Gützer, C.; Pintér, G. Changes of Photovoltaic Performance as a Function of Positioning Relative to the Focus Points of a Concentrator PV Module: Case Study. Appl. Sci. 2019, 9, 3392. [Google Scholar] [CrossRef] [Green Version]
- Yilmaz, S.; Ozcalik, H.R.; Dogmus, O.; Dincer, F.; Akgol, O.; Karaaslan, M. Design of two axes sun tracking controller with analytically solar radiation calculations. Renew. Sustain. Energy Rev. 2015, 43, 997–1005. [Google Scholar] [CrossRef]
- Fuentes-Morales, R.F.; Diaz-Ponce, A.; Peña-Cruz, M.I.; Rodrigo, P.M.; Valentín-Coronado, L.M.; Martell-Chavez, F.; Pineda-Arellano, C.A. Control algorithms applied to active solar tracking systems: A review. Sol. Energy 2020, 212, 203–219. [Google Scholar] [CrossRef]
- PANNON Green Power Ltd. Interview on the Practical Experiences of the Existing Solar Tracking Systems and About Their Own Solar Tracking Developments. Available online: https://pannongreenpower.hu/en/home/ (accessed on 16 October 2021).
- FUSIONSEEKER. FUSIONSEEKER Solar Tracker Controllers, FUSIONSEEKER DS-50D6W, FUSIONSEEKER DS-100D10. Available online: http://www.fusionseeker.com/ (accessed on 22 September 2021).
- ECO-WORTHY. Dual Axis Solar Tracker Controller with Remote Control. Available online: https://www.eco-worthy.com/products/dual-axis-solar-tracker-controller-with-remote-control (accessed on 22 September 2021).
- Aliexpress.com. WST03-2 Dual Axis Solar Tracker Controller. Available online: https://www.aliexpress.com/item/32555639188.html (accessed on 22 September 2021).
- Luoyang Longda Bearing Co. Ltd. Solar Tracking Controller. Available online: http://www.ldb-slewdrive.com/other-slewing-drive-spare-part/solar-tracking-controller.html (accessed on 22 September 2021).
- WindyNation. SunTura Solar Tracker; Windy Nation: Ventura, CA, USA, 2012; pp. 1–11. [Google Scholar]
- SolarStalker. STA2000-HW. Available online: http://www.solarstalker.com/solartrackercontroller.aspx (accessed on 22 September 2021).
- DEGERenergie GmbH & Co. KG MLD SENSOR. Available online: https://www.degerenergie.de/mld-sensor/ (accessed on 22 September 2021).
- DEGERenergie GmbH & Co. KG Advantages of Deger Tracking Systems. Available online: https://www.degerenergie.de/advantage-degertracker/ (accessed on 22 September 2021).
- Palmer, D.; Palmer, J.; Palmer, L. WO 2020/185271 A1. Available online: https://patents.google.com/patent/WO2020185271A1/en (accessed on 22 September 2021).
- Moser, M.K. EP 2 593 759 B1. Available online: https://patents.google.com/patent/EP2593759B1/en?oq=EP2593759B1 (accessed on 22 September 2021).
- Walsh, J.P.; Novak, P.J.; Fenwick-Smith, R.; Mccluney, W.R. WO 2013/074805 A1. Available online: https://patents.google.com/patent/WO2013074805A1/en?oq=WO2013074805A1 (accessed on 22 September 2021).
- Lim, T.; Kwak, P.; Song, K.; Kim, N.; Lee, J. Automated dual-axis planar solar tracker with controllable vertical displacement for concentrating solar microcell arrays. Prog. Photovolt. Res. Appl. 2017, 25, 123–131. [Google Scholar] [CrossRef]
- Varga, N.; Mayer, M.J. Model-based analysis of shading losses in ground-mounted photovoltaic power plants. Sol. Energy 2021, 216, 428–438. [Google Scholar] [CrossRef]
- Czarnecki, K. Operational World Model Ontology for Automated Driving Systems—Part 2:Road Users, Animals, Other Obstacles, and Environmental Conditions; Waterloo Intelligent Systems Engineering Lab: Waterloo, Canada, 2018. [Google Scholar] [CrossRef]
- Skartveit, A.; Olseth, J.A. Modelling slope irradiance at high latitudes. Sol. Energy 1986, 36, 333–344. [Google Scholar] [CrossRef]
- Mayer, M.J.; Szilágyi, A.; Gróf, G. Ecodesign of ground-mounted photovoltaic power plants: Economic and environmental multi-objective optimization. J. Clean. Prod. 2021, 278, 123934. [Google Scholar] [CrossRef]




| Solar-Tracking Solutions | Seeking Brightest Point in the Sky | Protection against Clouding | Protection against the Unnecessary Swaying of Motors | Protection against Wind | Assuming Position after Sunset | |
|---|---|---|---|---|---|---|
| Continuous | Periodic | |||||
| FUSIONSEEKER, DS-50D6W and DS-100D10 [50] | ● | - | ○ | ○ | ○ | ● |
| ECO-WORTHY, dual-axis solar tracker controller [51] | ● | - | ○ | ○ | ○ | ● |
| WST03-2 [52] | ● | - | - | - | ○ | - |
| Luoyang Longda Bearing Co., Ltd., solar-tracking controller [53] | ● | - | - | - | ○ | - |
| SunTura solar tracker [54] | ● | - | - | - | - | - |
| STA2000-HW [55] | ● | ● | ○ | ○ | ● | ○ |
| MLD sensor [56,57] | ● | - | - | - | - | ● |
| WO 2020/185271 A1 patent description [58] | ● | - | ○ | ○ | ● | ● |
| Patent description number EP 2 593 759 B1 [59] | ● | - | ○ | ○ | - | ● |
| Patent description WO 2013/074805 A1 [60] | ● | - | - | - | - | - |
| The method presented in this paper | ○ | ● | ● | ● | ○ | ● |
Publisher’s Note: MDPI stays neutral with regard to jurisdictional claims in published maps and institutional affiliations. |
© 2022 by the authors. Licensee MDPI, Basel, Switzerland. This article is an open access article distributed under the terms and conditions of the Creative Commons Attribution (CC BY) license (https://creativecommons.org/licenses/by/4.0/).
Share and Cite
Zsiborács, H.; Pintér, G.; Vincze, A.; Hegedűsné Baranyai, N. A Control Process for Active Solar-Tracking Systems for Photovoltaic Technology and the Circuit Layout Necessary for the Implementation of the Method. Sensors 2022, 22, 2564. https://doi.org/10.3390/s22072564
Zsiborács H, Pintér G, Vincze A, Hegedűsné Baranyai N. A Control Process for Active Solar-Tracking Systems for Photovoltaic Technology and the Circuit Layout Necessary for the Implementation of the Method. Sensors. 2022; 22(7):2564. https://doi.org/10.3390/s22072564
Chicago/Turabian StyleZsiborács, Henrik, Gábor Pintér, András Vincze, and Nóra Hegedűsné Baranyai. 2022. "A Control Process for Active Solar-Tracking Systems for Photovoltaic Technology and the Circuit Layout Necessary for the Implementation of the Method" Sensors 22, no. 7: 2564. https://doi.org/10.3390/s22072564
APA StyleZsiborács, H., Pintér, G., Vincze, A., & Hegedűsné Baranyai, N. (2022). A Control Process for Active Solar-Tracking Systems for Photovoltaic Technology and the Circuit Layout Necessary for the Implementation of the Method. Sensors, 22(7), 2564. https://doi.org/10.3390/s22072564
