PPG EduKit: An Adjustable Photoplethysmography Evaluation System for Educational Activities
Abstract
:1. Introduction
- New flexible educational platform to understand the PPG signal.
- Ability to observe, interact and adjust different stages involved in the acquisition and processing of the PPG signal.
2. Background
2.1. Principles of Photoplethysmography
2.2. Clinical Applications
2.2.1. Heart Rate
2.2.2. Blood Oxygen Saturation
2.2.3. Others
2.3. Common Signal Conditioning Stages
- Light-Emitting Diodes (LEDs): PPG applications mainly use green (~550 nm), red (~660 nm) and/or IR light (~940 nm) wavelengths. Red and IR are the clinical standard wavelengths used in pulse oximeters for the calculation of oxygen saturation [6], while the green wavelength is often used in wearables.
- LED Driver: The LED activity is normally controlled by a driver, which modulates the LED pulses and current, while the LED pulse widths is typically in the range of a few kHz, the current can go up to 50 mA [20].
- Photodetector (PD): Wide spectrum PDs that cover the three wavelengths mentioned above are normally used for PPG measurements. The spectral sensitivity can go from 400 nm to over 1000 nm. The photocurrent generated can range up to 1 A [26].
- Current-to-Voltage Converter: The PD must be followed by a current-to voltage (I-V) converter. The most widely used circuit is a trans-impedance amplifier, where the input current is converted into an appropriate voltage through a resistor that also amplifies the signal. A capacitor can be placed in parallel to the resistor to either stabilize the circuit and/or to form a low-pass filter for the input signal current [27]. There are additional topologies that can be used for the I-V conversion, such as a switched integrator with a capacitor in the feedback loop or a logarithmic amplifier, which uses a diode instead of a capacitor [28].
- Ambient Light Cancellation (ALC): Ambient light leakage, i.e., photocurrent generated by ambient light and not by the LEDs occurs during PPG signal acquisition. Many PPG conditioning circuits include an ambient light cancellation module that compensates for this leakage in the form of a current injection or an added voltage before, at or after the I-V converter [22,29]. Ambient light is detected and the compensating current/voltage is sourced by an Digital-to-Analog Converter (DAC).
- PPG DC Tracking/Removal: In PPG applications where the physiological DC component of the signal is needed (e.g., SpO calculations), such DC must be carefully tracked. Once calculated, the DC component (up to a 80–90% of the PPG signal) can be filtered out allowing for more of the available ADC dynamic range to be used.
- Analog-to-Digital Converter (ADC): The PPG signal is an analog signal. In order to be able to treat it digitally, an ADC is needed. PPG applications use ADCs up to 22-bits [29].
- Analog Filtering: Many PPG applications use analog filtering modules to filter out undesired noise components. First and second order active band-pass filters are often used to filter DC components (with cutoff frequencies as low as 0.15 Hz) as well as high frequency noise signals (cutoff frequencies from 5 Hz up to 60 Hz) [27,30]. The low-power consumption of these filters makes them ideal for applications where the physiological DC component of the PPG signal is not needed. As previously mentioned, filtering out the DC component allows for more of the available ADC dynamic range to be used. These cutoff frequencies have RC time constants () in the order of a few milliseconds up to 2000 ms. Cutoff frequencies of 0.15 Hz and 6 Hz yield values of 1060 ms and 26 ms, respectively. These time constant values are not compatible with SpO calculations where much faster LED switching is required.
3. Related Work
3.1. PPG in Medical Devices
3.2. PPG Evaluation/Development Kits
3.3. PPG in DIY Solutions
3.4. Wearables Using PPG
3.5. The Need for a New Platform
4. PPG EduKit Platform
4.1. Analog Front-End
4.1.1. Adjustable PPG Analog Front-End
- Multi-wavelength LED and LED driver: The generation of the optical signal is done using an Osram SFH 7013 IC, which is used as the LEDs source. It includes green (530 nm), red (655 nm) and IR (940 nm) wavelengths, making it ideal for PPG aplications. The SFH 7013 is controlled by the TLC5925 LED driver, which regulates the LEDs pulse and current (up to 60 mA).
- Photodetector: The reflected optical information is captured using an Osram SFH2703 photodiode, which has a spectral range of sensitivity of 400 nm to 1100 nm, being able to detect the wavelengths of interest.
- Transimpedance Amplifier: The TransImpedance Amplifier (TIA) is a current-to-voltage circuit that convert the current from the photodetector to a voltage for the following stages. As depicted in Figure 10, this component includes an adjustable amplification by setting the right through-hole resistance (coarse tuning) and potentiometer (fine tuning) values.
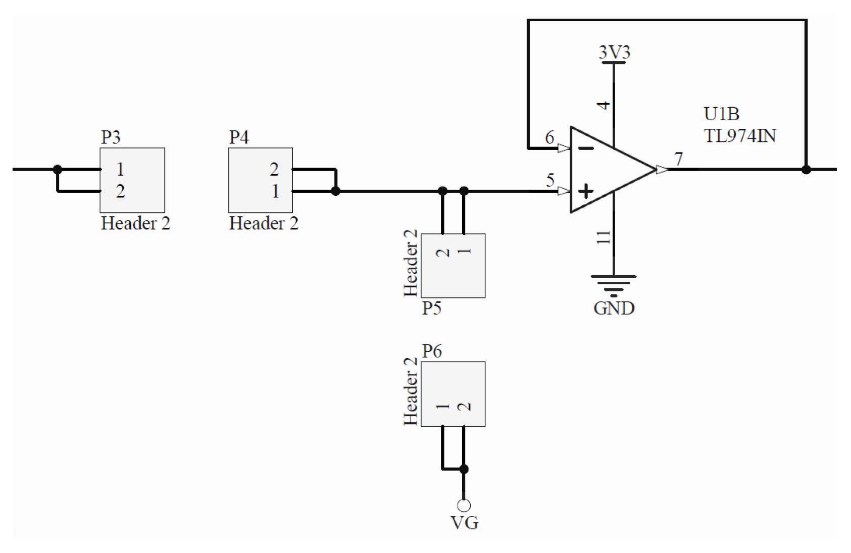
- Analog Filtering: For the analog filtering, the adjustable analog front-end cascades two of the circuits (Filter 1 and Filter 2) depicted in Figure 11. Each circuit consists of a first order RC circuit followed by a buffer. The blocks have 2-pin female jumpers so that through hole components can be connected to form the desired circuit topology. Since the user can choose the RC values, multiple filtering combinations are possible. The most common combination would be a band-pass filter of 0.5–5 Hz, as detailed in Section 2.3. A 50–60 Hz notch filter can be another useful implementation. If the user does not want to use one these modules, i.e., the analog filtering, 0 Ohm resistors will make such blocks simple buffer circuits.
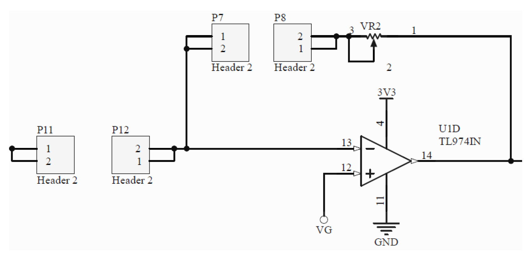
- Inverting Amplifier: As depicted in Figure 12, this circuit consists of an inverting amplifier with a potentiometer, which allows the user to control the amplification.
- Temperature Sensor: The other digital component is a temperature sensor (MAX30205), which measures the finger temperature. This component also communicates through I2C.
4.1.2. MAX30101
4.2. Digital Back End
4.2.1. Supported Platforms
- Microcontrollers: The two compatible Arduino boards depicted in Figure 13 are a AdaFruit Metro and an Arduino Due, both integrating microcontrollers Atmel328 microcontroller and an Atmel SAM3X8E, respectively. These platforms are powerful enough to support real-time PPG raw signal filtering while interfacing through I2C the on-board display of the analog front-end. Such platforms are also convenient to introduce the basis of the PPG EduKit due to large Arduino community. Multiple open source libraries can be used to embed the execution of PPG-related applications. Further examples are provided in Section 5.
- Programmable System-on-Chip (PSoC): Infineon PSoCs are advanced microcontrollers. These devices include an ARM Cortex-based CPU and mixed-signal arrays of configurable integrated analog and digital components. Such heterogeneous architecture allows the combination of analog operations with digital signal processing, which can be exploited when considering the characteristics of the PPG EduKit. Although there exist several PSoC development platforms supporting Arduino interface, low-cost prototyping boards are compatible with our PPG EduKit. Figure 14 shows how a bridge board can be used to interconnect our PPG EduKit and the CYC6CPROTO-063-BLE board. Although it is not the original goal, the use of such bridge boards extend the list of compatible platforms.
- FPGAs and SoC FPGAs: FPGAs are advanced embedded technologies which offer high performance, low latency and power efficiency. Custom architectures can be allocated on FPGAs, leading to a high level of parallel signal processing. This technology is often used for applications demanding fast and power efficient machine learning operations [43]. Figure 15 depicts two FPGA development boards compatible with the PPG EduKit.
4.2.2. Wireless Communication
4.3. On-Board Display
4.4. Power
5. Platform Evaluation
5.1. Filter Analysis
5.2. Heart Rate
5.3. Blood Oxygen Level
6. Discussion
6.1. Educational Applications
- Electrical Engineering: The PPG EduKit can be used as an introduction to embedded systems, where all the different stages of the adjustable analog front-end together with the digital back-end can be implemented.
- Computer Science: A wide variety of signal processing algorithms can be applied to the raw PPG signal extracted from the EduKit.
- Telecommunication Engineering: The PPG EduKit used with a digital back-end that allows wireless communication can be used to introduce networks and connectivity in health care. For instance, they can be integrated as nodes in wireless sensor networks.
- Data Science and Machine Learning: The PPG EduKit can be used as an acquisition system where signal quality assessment or HR/SpO calculation can be implemented by using machine learning, among other techniques.
- Biomedical Engineering: Biomedical Engineering students can benefit from the PPG EduKit accessing raw PPG signals or by adjusting the system for the extraction of physiological parameters, among other applications.
- Health Care Sector: Medicine or nursing students, among other medical disciplines, can use the PPG EduKit as a practical introduction to PPG, where the technology can be understood in detail.
6.2. Future Work
7. Conclusions
Author Contributions
Funding
Data Availability Statement
Conflicts of Interest
References
- Perrault, E.; McClelland, R.; Austin, C.; Sieppert, J. Working together in collaborations: Successful process factors for community collaboration. Adm. Soc. Work 2011, 35, 282–298. [Google Scholar] [CrossRef]
- Moreno-Ruiz, L.; Castellanos-Nieves, D.; Braileanu, B.P.; González-González, E.; Sánchez-De La Rosa, J.; Groenwald, C.; González-González, C. Combining flipped classroom, project-based learning, and formative assessment strategies in engineering studies. Int. J. Eng. Educ. 2019, 35, 1673–1683. [Google Scholar]
- Bronzino, J.D.; Peterson, D.R. The Biomedical Engineering Handbook: Four Volume Set; CRC Press: Boca Raton, FL, USA, 2018. [Google Scholar]
- Madihally, S. Principles of Biomedical Engineering; Artech House: Norwood, MA, USA, 2019. [Google Scholar]
- Braga, L.C.; Castro, M.C.F.; Avelino, V.F. Educational Platform for Physiological Signal Measurements. In Proceedings of the XXVI Brazilian Congress on Biomedical Engineering, Armação de Buzios, Brazil, 21–25 October 2018; Springer: Singapore, 2019; pp. 671–677. [Google Scholar]
- Sun, Y.; Thakor, N. Photoplethysmography revisited: From contact to noncontact, from point to imaging. IEEE Trans. Biomed. Eng. 2016, 63, 463–477. [Google Scholar] [CrossRef] [Green Version]
- Lister, T.; Wright, P.A.; Chappell, P.H. Optical properties of human skin. J. Biomed. Opt. 2012, 17, 090901. [Google Scholar] [CrossRef]
- Allen, J. Photoplethysmography and its application in clinical physiological measurement. Physiol. Meas. 2007, 28, R1. [Google Scholar] [CrossRef] [Green Version]
- Allen, J.; Murray, A. Age-related changes in the characteristics of the photoplethysmographic pulse shape at various body sites. Physiol. Meas. 2003, 24, 297. [Google Scholar] [CrossRef]
- Saquib, N.; Papon, M.T.I.; Ahmad, I.; Rahman, A. Measurement of heart rate using photoplethysmography. In Proceedings of the 2015 IEEE International Conference on Networking Systems and Security (NSysS), Dhaka, Bangladesh, 5–7 January 2015; pp. 1–6. [Google Scholar]
- Paradkar, N.; Chowdhury, S.R. Cardiac arrhythmia detection using photoplethysmography. In Proceedings of the 2017 IEEE 39th Annual International Conference of the IEEE Engineering in Medicine and Biology Society (EMBC), Jeju, Korea, 11–15 July 2017; pp. 113–116. [Google Scholar]
- Louw, A.; Cracco, C.; Cerf, C.; Harf, A.; Duvaldestin, P.; Lemaire, F.; Brochard, L. Accuracy of pulse oximetry in the intensive care unit. Intensive Care Med. 2001, 27, 1606–1613. [Google Scholar] [CrossRef]
- Tuchin, V. Tissue optics and photonics: Light-tissue interaction ii. J. Biomed. Photonics Eng. 2016, 2, 030201. [Google Scholar] [CrossRef] [Green Version]
- Bagha, S.; Shaw, L. A real time analysis of PPG signal for measurement of SpO2 and pulse rate. Int. J. Comput. Appl. 2011, 36, 45–50. [Google Scholar]
- Clifton, D.; Douglas, J.G.; Addison, P.S.; Watson, J.N. Measurement of respiratory rate from the photoplethysmogram in chest clinic patients. J. Clin. Monit. Comput. 2007, 21, 55–61. [Google Scholar] [CrossRef]
- Nilsson, L.; Johansson, A.; Kalman, S. Respiratory variations in the reflection mode photoplethysmographic signal. Relationships to peripheral venous pressure. Med. Biol. Eng. Comput. 2003, 41, 249–254. [Google Scholar] [CrossRef]
- El-Hajj, C.; Kyriacou, P.A. A review of machine learning techniques in photoplethysmography for the non-invasive cuff-less measurement of blood pressure. Biomed. Signal Process. Control 2020, 58, 101870. [Google Scholar] [CrossRef]
- Chan, G.; Cooper, R.; Hosanee, M.; Welykholowa, K.; Kyriacou, P.A.; Zheng, D.; Allen, J.; Abbott, D.; Lovell, N.H.; Fletcher, R.; et al. Multi-site photoplethysmography technology for blood pressure assessment: Challenges and recommendations. J. Clin. Med. 2019, 8, 1827. [Google Scholar] [CrossRef] [Green Version]
- Reddy, V.R.; Choudhury, A.D.; Jayaraman, S.; Thokala, N.K.; Deshpande, P.; Kaliaperumal, V. PerDMCS: Weighted Fusion of PPG Signal Features for Robust and Efficient Diabetes Mellitus Classification. In Proceedings of the HEALTHINF, Porto, Portugal, 21–23 February 2017; pp. 553–560. [Google Scholar]
- MAX30101 Datasheet. Maxim Integrated. Available online: https://datasheets.maximintegrated.com/en/ds/MAX30101.pdf (accessed on 12 November 2021).
- MAX86140 Datasheet. Maxim Integrated. Available online: https://datasheets.maximintegrated.com/en/ds/MAX86140-MAX86141.pdf (accessed on 12 November 2021).
- MAX30102 Datasheet. Maxim Integrated. Available online: https://datasheets.maximintegrated.com/en/ds/MAX30102.pdf (accessed on 12 November 2021).
- PulseSensor Datasheet. PulseSensor. Available online: https://cdn.shopify.com/s/files/1/0100/6632/files/Pulse_Sensor_Data_Sheet.pdf?14358792549038671331 (accessed on 12 November 2021).
- Das, S.; Pal, S.; Mitra, M. Real time heart rate detection from PPG signal in noisy environment. In Proceedings of the 2016 IEEE International Conference on Intelligent Control Power and Instrumentation (ICICPI), Kolkata, India, 21–23 October 2016; pp. 70–73. [Google Scholar]
- Mukherjee, R.; Ghosh, S.; Gupta, B.; Chakravarty, T. Reflective PPG-based noninvasive continuous pulse rate measurement and remote monitoring system. In Proceedings of the 2017 IEEE Global Wireless Summit (GWS), Cape Town, South Africa, 15–18 October 2017; pp. 193–197. [Google Scholar]
- SFH2703 Photodiode OSRAM Opto Semiconductors. Available online: https://www.osram.com/ecat/Chip%20LED%20SFH%202703/com/en/class_pim_web_catalog_103489/prd_pim_device_8845307/ (accessed on 12 November 2021).
- Lopez, S.; Americas, R. Pulse Oximeter Fundamentals and Design; Free Scale Semiconductor: Austin, TX, USA, 2012; p. 23. [Google Scholar]
- Measurement of Photodiode Currents Texas Instruments. Available online: https://www.ti.com/europe/downloads/light_measurement_photodiode_currents.pdf (accessed on 12 November 2021).
- AFE4490 Datasheet Texas Instruments. Available online: https://www.ti.com/lit/ds/symlink/afe4490.pdf (accessed on 12 November 2021).
- Allen, J.; Murray, A. Effects of filtering on multisite photoplethysmography pulse waveform characteristics. In Proceedings of the IEEE Computers in Cardiology, Chicago, IL, USA, 19–22 September 2004; pp. 485–488. [Google Scholar]
- Bastos, L.; Ros, D.; Cerqueira, E.; Santos, A.; Nogueira, M. Filtering parameters selection method and peaks extraction for ecg and ppg signals. In Proceedings of the 2019 IEEE Latin-American Conference on Communications (LATINCOM), Salvador, Brazil, 11–13 November 2019; pp. 1–6. [Google Scholar]
- Rundo, F.; Conoci, S.; Ortis, A.; Battiato, S. An advanced bio-inspired photoplethysmography (PPG) and ECG pattern recognition system for medical assessment. Sensors 2018, 18, 405. [Google Scholar] [CrossRef] [Green Version]
- Tremper, K.K. Pulse oximetry. Chest 1989, 95, 713–715. [Google Scholar] [CrossRef]
- Masimo MightSat Rx Fingertip Pulse Oximeter Masimo. Available online: https://www.masimo.com/products/monitors/spot-check/mightysatrx/ (accessed on 12 November 2021).
- Masimo Signal Extraction Technology (SET®) Masimo. Available online: https://www.masimo.com/technology/co-oximetry/set/ (accessed on 12 November 2021).
- Nonin Onyx® Vantage 9590 NONIN. Available online: https://www.nonin.com/products/9590/ (accessed on 12 November 2021).
- BITalino FAQs BITalino. Available online: https://bitalino.com/documentation/faqs (accessed on 12 November 2021).
- MAX30101 Evaluation System. Maxim Integrated. Available online: https://datasheets.maximintegrated.com/en/ds/MAX30101DBEVKIT.pdf (accessed on 12 November 2021).
- MAXREFDES117# module Maxim Integrated. Available online: https://www.maximintegrated.com/en/design/reference-design-center/system-board/6300.html (accessed on 12 November 2021).
- PPG-Related Projects in Instructables. Howpublished. Available online: https://www.instructables.com/circuits/howto/heart+rate/ (accessed on 12 November 2021).
- Newland, J. DIY PPG—Comparison of Waveform Parameters from Open-Source vs Commercial Photoplethysmography. 2018. Available online: https://www.researchgate.net/publication/334262836_DIY_PPG-_Comparison_of_waveform_parametrcial_photoplethysmography_-_J_Newland?channel=doi&linkId=5d1f8ccc458515c11c154997&showFulltext=true (accessed on 12 November 2021).
- Galadima, A.A. Arduino as a learning tool. In Proceedings of the 2014 IEEE 11th International Conference on Electronics, Computer and Computation (ICECCO), Abuja, Nigeria, 29 September–1 October 2014; pp. 1–4. [Google Scholar]
- Yang, C.J.; Fahier, N.; He, C.Y.; Li, W.C.; Fang, W.C. An AI-Edge Platform with Multimodal Wearable Physiological Signals Monitoring Sensors for Affective Computing Applications. In Proceedings of the 2020 IEEE International Symposium on Circuits and Systems (ISCAS), Seville, Spain, 12–14 October 2020; pp. 1–5. [Google Scholar]
- Liu, H.; Allen, J.; Khalid, S.G.; Chen, F.; Zheng, D. Filtering-induced time shifts in photoplethysmography pulse features measured at different body sites: The importance of filter definition and standardization. Physiol. Meas. 2021, 42, 074001. [Google Scholar] [CrossRef]
- Liang, Y.; Elgendi, M.; Chen, Z.; Ward, R. Analysis: An optimal filter for short photoplethysmogram signals. Sci. Data 2018, 5, 180076. [Google Scholar] [CrossRef]
- Van Gent, P.; Farah, H.; van Nes, N.; van Arem, B. HeartPy: A novel heart rate algorithm for the analysis of noisy signals. Transp. Res. Part Traffic Psychol. Behav. 2019, 66, 368–378. [Google Scholar] [CrossRef] [Green Version]
- Vest, A.N.; Da Poian, G.; Li, Q.; Liu, C.; Nemati, S.; Shah, A.J.; Clifford, G.D. An open source benchmarked toolbox for cardiovascular waveform and interval analysis. Physiol. Meas. 2018, 39, 105004. [Google Scholar] [CrossRef]
- Kurth, C.D.; Thayer, W.S. A multiwavelength frequency-domain near-infrared cerebral oximeter. Phys. Med. Biol. 1999, 44, 727. [Google Scholar] [CrossRef]
- Alian, A.A.; Shelley, K.H. Photoplethysmography: Analysis of the pulse oximeter waveform. In Monitoring Technologies in Acute Care Environments; Springer: New York, NY, USA, 2014; pp. 165–178. [Google Scholar]
- Ballaji, H.K.; Correia, R.; Korposh, S.; Hayes-Gill, B.R.; Hernandez, F.U.; Salisbury, B.; Morgan, S.P. A Textile Sleeve for Monitoring Oxygen Saturation Using Multichannel Optical Fibre Photoplethysmography. Sensors 2020, 20, 6568. [Google Scholar] [CrossRef]
- Recommended Configurations and Operating Profiles for MAX30101/MAX30102 EV Kits Maxim Integrated. Available online: https://pdfserv.maximintegrated.com/en/an/AN6409.pdf (accessed on 12 November 2021).
- Pulse Oximeter CONTEC CMS50D. Available online: http://contecmed.com/productinfo/602627.html (accessed on 12 November 2021).






















| Filter | R1 | C1 | R2 | R3 | C2 | R4 | R5 |
|---|---|---|---|---|---|---|---|
| Analog Filter 1 (0.5–5 Hz) | 22 k | 1 F | 1 M | 680 k | 47 nF | 4.7 k | 4.7 k |
| Analog Filter 2 (0.5–10 Hz) | 22 k | 1 F | 1 M | 330 k | 47 nF | 4.7 k | 4.7 k |
Publisher’s Note: MDPI stays neutral with regard to jurisdictional claims in published maps and institutional affiliations. |
© 2022 by the authors. Licensee MDPI, Basel, Switzerland. This article is an open access article distributed under the terms and conditions of the Creative Commons Attribution (CC BY) license (https://creativecommons.org/licenses/by/4.0/).
Share and Cite
Solé Morillo, Á.; Lambert Cause, J.; Baciu, V.-E.; da Silva, B.; Garcia-Naranjo, J.C.; Stiens, J. PPG EduKit: An Adjustable Photoplethysmography Evaluation System for Educational Activities. Sensors 2022, 22, 1389. https://doi.org/10.3390/s22041389
Solé Morillo Á, Lambert Cause J, Baciu V-E, da Silva B, Garcia-Naranjo JC, Stiens J. PPG EduKit: An Adjustable Photoplethysmography Evaluation System for Educational Activities. Sensors. 2022; 22(4):1389. https://doi.org/10.3390/s22041389
Chicago/Turabian StyleSolé Morillo, Ángel, Joan Lambert Cause, Vlad-Eusebiu Baciu, Bruno da Silva, Juan C. Garcia-Naranjo, and Johan Stiens. 2022. "PPG EduKit: An Adjustable Photoplethysmography Evaluation System for Educational Activities" Sensors 22, no. 4: 1389. https://doi.org/10.3390/s22041389
APA StyleSolé Morillo, Á., Lambert Cause, J., Baciu, V.-E., da Silva, B., Garcia-Naranjo, J. C., & Stiens, J. (2022). PPG EduKit: An Adjustable Photoplethysmography Evaluation System for Educational Activities. Sensors, 22(4), 1389. https://doi.org/10.3390/s22041389

