Scientometric Analysis of Artificial Intelligence (AI) for Geohazard Research
Abstract
1. Introduction
2. Materials and Methods
3. Results
3.1. Analysis of Publication Characteristics
3.1.1. Publication Distribution Characteristics
3.1.2. Publication Source Characteristics
3.1.3. Publication Keyword Characteristics
3.2. Analysis of Authors, Institutions, and Countries
3.2.1. Most Productive Authors in AI Research in the Field of Geohazards
3.2.2. Most Productive Institutions in Terms of AI Research in the Field of Geohazards
3.2.3. Top Countries in Terms of AI Research in the Field of Geohazards
3.3. Identification of Salient Research Clusters
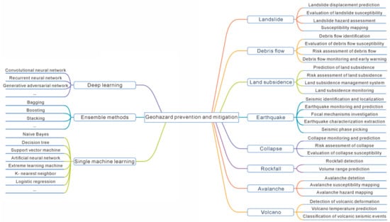
3.4. Top Algorithms and Future Trends in AI Research of Geohazards
4. Future Directions
4.1. Establishment of Benchmark Database
4.2. Integration of AI with Physical Processes
4.3. Auto ML
4.4. Uncertainty Quantification
4.5. Interpretable AI
5. Conclusions
Author Contributions
Funding
Institutional Review Board Statement
Informed Consent Statement
Data Availability Statement
Conflicts of Interest
Abbreviations
References
- Liu, Z.; Li, W.; Zhang, L.; Li, J. Fine Geological Modeling of Complex Fault Block Reservoir Based on Deep Learning. Wireless Commun. Mobile Comput. 2022, 2022, 9670311. [Google Scholar] [CrossRef]
- Zhang, K.; Wang, L.; Dai, Z.; Huang, B.; Zhang, Z. Evolution trend of the Huangyanwo rock mass under the action of reservoir water fluctuation. Nat. Hazard. 2022, 113, 1583–1600. [Google Scholar] [CrossRef]
- Shi, W.; Zhang, M.; Ke, H.; Fang, X.; Zhan, Z.; Chen, S. Landslide Recognition by Deep Convolutional Neural Network and Change Detection. IEEE Trans. Geosci. Remote Sens. 2021, 59, 4654–4672. [Google Scholar] [CrossRef]
- Miao, F.; Zhao, F.; Wu, Y.; Li, L.; Xue, Y.; Meng, J. A novel seepage device and ring-shear test on slip zone soils of landslide in the Three Gorges Reservoir area. Eng. Geol. 2022, 307, 106779. [Google Scholar] [CrossRef]
- Guo, W.; Zuo, X.; Yu, J.; Zhou, B. Method for Mid-Long-Term Prediction of Landslides Movements Based on Optimized Apriori Algorithm. Appl. Sci. 2019, 9, 3819. [Google Scholar] [CrossRef]
- Miao, F.; Wu, Y.; Török, Á.; Li, L.; Xue, Y. Centrifugal model test on a riverine landslide in the Three Gorges Reservoir induced by rainfall and water level fluctuation. Geosci. Front. 2022, 13, 101378. [Google Scholar] [CrossRef]
- Wang, L.; Zhang, Z.; Huang, B.; Hu, M.; Zhang, C. Triggering mechanism and possible evolution process of the ancient Qingshi landslide in the Three Gorges Reservoir. Geomat. Nat. Hazards Risk 2021, 12, 3160–3174. [Google Scholar] [CrossRef]
- Wu, S.; Hu, X.; Zheng, W.; He, C.; Zhang, G.; Zhang, H.; Wang, X. Effects of reservoir water level fluctuations and rainfall on a landslide by two-way ANOVA and K-means clustering. Bull. Eng. Geol. Environ. 2021, 80, 5405–5421. [Google Scholar] [CrossRef]
- Miao, F.; Wu, Y.; Xie, Y.; Li, Y. Prediction of landslide displacement with step-like behavior based on multialgorithm optimization and a support vector regression model. Landslides 2018, 15, 475–488. [Google Scholar] [CrossRef]
- Ma, J.; Niu, X.; Tang, H.; Wang, Y.; Wen, T.; Zhang, J. Displacement prediction of a complex landslide in the Three Gorges Reservoir Area (China) using a hybrid computational intelligence approach. Complexity 2020, 2020, 2624547. [Google Scholar] [CrossRef]
- L’Heureux, A.; Grolinger, K.; Elyamany, H.F.; Capretz, M.A.M. Machine Learning with Big Data: Challenges and Approaches. IEEE Access 2017, 5, 7776–7797. [Google Scholar] [CrossRef]
- Niu, X.; Ma, J.; Wang, Y.; Zhang, J.; Chen, H.; Tang, H. A Novel Decomposition-Ensemble Learning Model Based on Ensemble Empirical Mode Decomposition and Recurrent Neural Network for Landslide Displacement Prediction. Appl. Sci. 2021, 11, 4684. [Google Scholar] [CrossRef]
- Dikshit, A.; Pradhan, B.; Alamri, A.M. Pathways and challenges of the application of artificial intelligence to geohazards modelling. Gondwana Res. 2021, 100, 290–301. [Google Scholar] [CrossRef]
- Ma, Z.; Mei, G. Deep learning for geological hazards analysis: Data, models, applications, and opportunities. Earth Sci. Rev. 2021, 223, 103858. [Google Scholar] [CrossRef]
- Pradhan, B.; Lee, S. Landslide risk analysis using artificial neural network model focussing on different training sites. Int. J. Phys. Sci. 2009, 4, 1–15. [Google Scholar]
- Ma, J.W.; Xia, D.; Wang, Y.K.; Niu, X.X.; Jiang, S.; Liu, Z.Y.; Guo, H.X. A comprehensive comparison among metaheuristics (MHs) for geohazard modeling using machine learning: Insights from a case study of landslide displacement prediction. Eng. Appl. Artif. Intell. 2022, 114, 105150. [Google Scholar] [CrossRef]
- Kalantar, B.; Pradhan, B.; Naghibi, S.A.; Motevalli, A.; Mansor, S. Assessment of the effects of training data selection on the landslide susceptibility mapping: A comparison between support vector machine (SVM), logistic regression (LR) and artificial neural networks (ANN). Geomat. Nat. Hazards Risk 2017, 9, 49–69. [Google Scholar] [CrossRef]
- Xia, D.; Tang, H.M.; Sun, S.X.; Tang, C.Y.; Zhang, B.C. Landslide Susceptibility Mapping Based on the Germinal Center Optimization Algorithm and Support Vector Classification. Remote Sens. 2022, 14, 2707. [Google Scholar] [CrossRef]
- Ghorbanzadeh, O.; Blaschke, T.; Gholamnia, K.; Meena, S.; Tiede, D.; Aryal, J. Evaluation of Different Machine Learning Methods and Deep-Learning Convolutional Neural Networks for Landslide Detection. Remote Sens. 2019, 11, 196. [Google Scholar] [CrossRef]
- Zhang, Y.; Ge, T.; Tian, W.; Liou, Y.-A. Debris Flow Susceptibility Mapping Using Machine-Learning Techniques in Shigatse Area, China. Remote Sens. 2019, 11, 2801. [Google Scholar] [CrossRef]
- Mousavi, S.M.; Ellsworth, W.L.; Zhu, W.; Chuang, L.Y.; Beroza, G.C. Earthquake transformer—An attentive deep-learning model for simultaneous earthquake detection and phase picking. Nat. Commun. 2020, 11, 3952. [Google Scholar] [CrossRef]
- Wu, B.; Qiu, W.; Huang, W.; Meng, G.; Nong, Y.; Huang, J. A Multi-Source Information Fusion Evaluation Method for the Tunneling Collapse Disaster Based on the Artificial Intelligence Deformation Prediction. Arab. J. Sci. Eng. 2022, 47, 5053–5071. [Google Scholar] [CrossRef]
- Choubin, B.; Borji, M.; Mosavi, A.; Sajedi-Hosseini, F.; Singh, V.P.; Shamshirband, S. Snow avalanche hazard prediction using machine learning methods. J. Hydrol. 2019, 577, 123929. [Google Scholar] [CrossRef]
- Valade, S.; Ley, A.; Massimetti, F.; D’Hondt, O.; Laiolo, M.; Coppola, D.; Loibl, D.; Hellwich, O.; Walter, T.R. Towards Global Volcano Monitoring Using Multisensor Sentinel Missions and Artificial Intelligence: The MOUNTS Monitoring System. Remote Sens. 2019, 11, 1528. [Google Scholar] [CrossRef]
- Huang, Y.; Zhao, L. Review on landslide susceptibility mapping using support vector machines. CATENA 2018, 165, 520–529. [Google Scholar] [CrossRef]
- Merghadi, A.; Yunus, A.P.; Dou, J.; Whiteley, J.; ThaiPham, B.; Bui, D.T.; Avtar, R.; Abderrahmane, B. Machine learning methods for landslide susceptibility studies: A comparative overview of algorithm performance. Earth Sci. Rev. 2020, 207, 103225. [Google Scholar] [CrossRef]
- Xie, Y.; Ebad Sichani, M.; Padgett, J.E.; DesRoches, R. The promise of implementing machine learning in earthquake engineering: A state-of-the-art review. Earthq. Spectra 2020, 36, 1769–1801. [Google Scholar] [CrossRef]
- Yalcinkaya, M.; Singh, V. Patterns and trends in Building Information Modeling (BIM) research: A Latent Semantic Analysis. Autom. Constr. 2015, 59, 68–80. [Google Scholar] [CrossRef]
- Martinez, P.; Al-Hussein, M.; Ahmad, R. A scientometric analysis and critical review of computer vision applications for construction. Autom. Constr. 2019, 107, 102947. [Google Scholar] [CrossRef]
- Li, P.; Lu, Y.; Yan, D.; Xiao, J.; Wu, H. Scientometric mapping of smart building research: Towards a framework of human-cyber-physical system (HCPS). Autom. Constr. 2021, 129, 103776. [Google Scholar] [CrossRef]
- Olawumi, T.O.; Chan, D.W.M. A scientometric review of global research on sustainability and sustainable development. J. Cleaner Prod. 2018, 183, 231–250. [Google Scholar] [CrossRef]
- Chatterjee, J.; Dethlefs, N. Scientometric review of artificial intelligence for operations & maintenance of wind turbines: The past, present and future. Renew. Sustain. Energy Rev. 2021, 144, 111051. [Google Scholar]
- Borner, K.; Chen, C.M.; Boyack, K.W. Visualizing knowledge domains. Annu. Rev. Inf. Sci. Technol. 2003, 37, 179–255. [Google Scholar] [CrossRef]
- Chen, C.M. CiteSpace II: Detecting and visualizing emerging trends and transient patterns in scientific literature. J. Am. Soc. Inf. Sci. Technol. 2006, 57, 359–377. [Google Scholar] [CrossRef]
- Chen, C. CiteSpace: A Practical Guide for Mapping Scientific Literature; Nova Science Publishers: New York, NY, USA, 2016. [Google Scholar]
- Bar-Ilan, J.; Levene, M.; Lin, A. Some measures for comparing citation databases. J. Informetr. 2007, 1, 26–34. [Google Scholar] [CrossRef]
- Falagas, M.E.; Pitsouni, E.I.; Malietzis, G.A.; Pappas, G. Comparison of PubMed, Scopus, Web of Science, and Google Scholar: Strengths and weaknesses. FASEB J. 2008, 22, 338–342. [Google Scholar] [CrossRef]
- Wu, X.; Chen, X.; Zhan, F.B.; Hong, S. Global research trends in landslides during 1991–2014: A bibliometric analysis. Landslides 2015, 12, 1215–1226. [Google Scholar] [CrossRef]
- Ho, Y.-S.; Wang, M.-H. A bibliometric analysis of artificial intelligence publications from 1991 to 2018. Collnet J. Scientometr. Inf. Manag. 2020, 14, 369–392. [Google Scholar] [CrossRef]
- Boore, D.M.; Atkinson, G.M. Ground-Motion Prediction Equations for the Average Horizontal Component of PGA, PGV, and 5%-Damped PSA at Spectral Periods between 0.01 s and 10 s. Earthq. Spectra 2008, 24, 99–138. [Google Scholar] [CrossRef]
- Bui, D.T.; Tsangaratos, P.; Nguyen, V.-T.; Liem, N.V.; Trinh, P.T. Comparing the prediction performance of a Deep Learning Neural Network model with conventional machine learning models in landslide susceptibility assessment. CATENA 2020, 188, 104426. [Google Scholar] [CrossRef]
- Guzzetti, F.; Carrara, A.; Cardinali, M.; Reichenbach, P. Landslide hazard evaluation: A review of current techniques and their application in a multi-scale study, Central Italy. Geomorphology 1999, 31, 181–216. [Google Scholar] [CrossRef]
- Pradhan, B. A comparative study on the predictive ability of the decision tree, support vector machine and neuro-fuzzy models in landslide susceptibility mapping using GIS. Comput. Geosci. 2013, 51, 350–365. [Google Scholar] [CrossRef]
- Kim, H.; Lee, J.-H.; Park, H.-J.; Heo, J.-H. Assessment of temporal probability for rainfall-induced landslides based on nonstationary extreme value analysis. Eng. Geol. 2021, 294, 106372. [Google Scholar] [CrossRef]
- Deng, L. Deep Learning: Methods and Applications. Found. Trends Signal Processing 2014, 7, 197–387. [Google Scholar] [CrossRef]
- Yalcin, A. GIS-based landslide susceptibility mapping using analytical hierarchy process and bivariate statistics in Ardesen (Turkey): Comparisons of results and confirmations. CATENA 2008, 72, 1–12. [Google Scholar] [CrossRef]
- Tien Bui, D.; Tuan, T.A.; Klempe, H.; Pradhan, B.; Revhaug, I. Spatial prediction models for shallow landslide hazards: A comparative assessment of the efficacy of support vector machines, artificial neural networks, kernel logistic regression, and logistic model tree. Landslides 2016, 13, 361–378. [Google Scholar] [CrossRef]
- Pourghasemi, H.R.; Pradhan, B.; Gokceoglu, C. Application of fuzzy logic and analytical hierarchy process (AHP) to landslide susceptibility mapping at Haraz watershed, Iran. Nat. Hazard. 2012, 63, 965–996. [Google Scholar] [CrossRef]
- Ma, J.W.; Tang, H.M.; Hu, X.L.; Bobet, A.; Zhang, M.; Zhu, T.W.; Song, Y.J.; Eldin, M. Identification of causal factors for the Majiagou landslide using modern data mining methods. Landslides 2017, 14, 311–322. [Google Scholar] [CrossRef]
- Claessens, L.; Schoorl, J.M.; Veldkamp, A. Modelling the location of shallow landslides and their effects on landscape dynamics in large watersheds: An application for Northern New Zealand. Geomorphology 2007, 87, 16–27. [Google Scholar] [CrossRef]
- LeCun, Y.; Bengio, Y.; Hinton, G. Deep learning. Nature 2015, 521, 436–444. [Google Scholar] [CrossRef]
- Zhang, H. The optimality of naive Bayes. Aa 2004, 1, 3. [Google Scholar]
- Jiang, L.; Li, C.; Wang, S.; Zhang, L. Deep feature weighting for naive Bayes and its application to text classification. Eng. Appl. Artif. Intell. 2016, 52, 26–39. [Google Scholar] [CrossRef]
- He, Q.; Shahabi, H.; Shirzadi, A.; Li, S.; Chen, W.; Wang, N.; Chai, H.; Bian, H.; Ma, J.; Chen, Y.; et al. Landslide spatial modelling using novel bivariate statistical based Naïve Bayes, RBF Classifier, and RBF Network machine learning algorithms. Sci. Total Environ. 2019, 663, 1–15. [Google Scholar] [CrossRef]
- Das, I.; Stein, A.; Kerle, N.; Dadhwal, V.K. Landslide susceptibility mapping along road corridors in the Indian Himalayas using Bayesian logistic regression models. Geomorphology 2012, 179, 116–125. [Google Scholar] [CrossRef]
- Jiang, L.; Zhang, L.; Li, C.; Wu, J. A Correlation-Based Feature Weighting Filter for Naive Bayes. IEEE Trans. Knowl. Data Eng. 2019, 31, 201–213. [Google Scholar] [CrossRef]
- Tien Bui, D.; Pradhan, B.; Lofman, O.; Revhaug, I. Landslide Susceptibility Assessment in Vietnam Using Support Vector Machines, Decision Tree, and Naïve Bayes Models. Math. Probl. Eng. 2012, 2012, 974638. [Google Scholar] [CrossRef]
- Kotsiantis, S.B. Decision trees: A recent overview. Artif. Intell. Rev. 2011, 39, 261–283. [Google Scholar] [CrossRef]
- Khadse, V.M.; Mahalle, P.N.; Shinde, G.R. Statistical Study of Machine Learning Algorithms Using Parametric and Non-Parametric Tests: A Comparative Analysis and Recommendations. Int. J. Ambient. Comput. Intell. 2020, 11, 80–105. [Google Scholar] [CrossRef]
- Moshkov, M.J. Time Complexity of Decision Trees; Transactions on Rough Sets III; Peters, J.F., Skowron, A., Eds.; Springer: Berlin/Heidelberg, Germany, 2005; pp. 244–459. [Google Scholar]
- Dietterich, T.G. An experimental comparison of three methods for constructing ensembles of decision trees: Bagging, boosting, and randomization. Mach. Learn. 2000, 40, 139–157. [Google Scholar] [CrossRef]
- Yildiz, O.T.; Alpaydin, E. Omnivariate decision trees. IEEE Trans. Neural Netw. 2001, 12, 1539–1546. [Google Scholar] [CrossRef]
- Tian, Y.; Qi, Z.; Ju, X.; Shi, Y.; Liu, X. Nonparallel Support Vector Machines for Pattern Classification. IEEE Trans. Cybern. 2014, 44, 1067–1079. [Google Scholar] [CrossRef] [PubMed]
- Nalepa, J.; Kawulok, M. Selecting training sets for support vector machines: A review. Artif. Intell. Rev. 2018, 52, 857–900. [Google Scholar] [CrossRef]
- Li, Z.; Weida, Z.; Licheng, J. Wavelet support vector machine. IEEE Trans. Syst. Man Cybern. Part B 2004, 34, 34–39. [Google Scholar]
- Jiang, Q.; Wang, G.; Jin, S.; Li, Y.; Wang, Y. Predicting human microRNA-disease associations based on support vector machine. Int. J. Data Min. Bioinf. 2013, 8, 282. [Google Scholar] [CrossRef]
- Trafalis, T.B.; Ince, H. Support vector machine for regression and applications to financial forecasting. In Proceedings of the IEEE-INNS-ENNS International Joint Conference on Neural Networks. IJCNN 2000. Neural Computing: New Challenges and Perspectives for the New Millennium, Como, Italy, 27 July 2000. [Google Scholar]
- Zendehboudi, A.; Baseer, M.A.; Saidur, R. Application of support vector machine models for forecasting solar and wind energy resources: A review. J. Cleaner Prod. 2018, 199, 272–285. [Google Scholar] [CrossRef]
- Wu, X.; Kumar, V.; Ross Quinlan, J.; Ghosh, J.; Yang, Q.; Motoda, H.; McLachlan, G.J.; Ng, A.; Liu, B.; Yu, P.S.; et al. Top 10 algorithms in data mining. Knowl. Inf. Syst. 2007, 14, 1–37. [Google Scholar] [CrossRef]
- Chen, X.; Xu, S.; Li, S.; He, H.; Han, Y.; Qu, X. Identification of architectural elements based on SVM with PCA: A case study of sandy braided river reservoir in the Lamadian Oilfield, Songliao Basin, NE China. J. Pet. Sci. Eng. 2021, 198, 108247. [Google Scholar] [CrossRef]
- Suthaharan, S. Support vector machine. In Machine Learning Models and Algorithms for Big Data Classification; Springer: New York, NY, USA, 2016; pp. 207–235. [Google Scholar]
- Jain, A.K.; Jianchang, M.; Mohiuddin, K.M. Artificial neural networks: A tutorial. Computer 1996, 29, 31–44. [Google Scholar] [CrossRef]
- Cao, W.; Wang, X.; Ming, Z.; Gao, J. A review on neural networks with random weights. Neurocomputing 2018, 275, 278–287. [Google Scholar] [CrossRef]
- Tu, J.V. Advantages and disadvantages of using artificial neural networks versus logistic regression for predicting medical outcomes. J. Clin. Epidemiol. 1996, 49, 1225–1231. [Google Scholar] [CrossRef]
- Ding, S.; Li, H.; Su, C.; Yu, J.; Jin, F. Evolutionary artificial neural networks: A review. Artif. Intell. Rev. 2011, 39, 251–260. [Google Scholar] [CrossRef]
- Li, H.; Xu, Q.; He, Y.; Deng, J. Prediction of landslide displacement with an ensemble-based extreme learning machine and copula models. Landslides 2018, 15, 2047–2059. [Google Scholar] [CrossRef]
- Huang, G.-B.; Zhu, Q.-Y.; Siew, C.-K. Extreme learning machine: Theory and applications. Neurocomputing 2006, 70, 489–501. [Google Scholar] [CrossRef]
- Zhao, F.; Liu, M.; Wang, K.; Wang, T.; Jiang, X. A soft measurement approach of wastewater treatment process by lion swarm optimizer-based extreme learning machine. Measurement 2021, 179, 109322. [Google Scholar] [CrossRef]
- Gou, J.; Ma, H.; Ou, W.; Zeng, S.; Rao, Y.; Yang, H. A generalized mean distance-based k-nearest neighbor classifier. Expert Syst. Appl. 2019, 115, 356–372. [Google Scholar] [CrossRef]
- Cai, P.; Wang, Y.; Lu, G.; Chen, P.; Ding, C.; Sun, J. A spatiotemporal correlative k-nearest neighbor model for short-term traffic multistep forecasting. Transp. Res. Part C Emerg. Technol. 2016, 62, 21–34. [Google Scholar] [CrossRef]
- Zhang, S.C.; Li, X.L.; Zong, M.; Zhu, X.F.; Cheng, D.B. Learning k for kNN Classification. ACM Trans. Intell. Syst. Technol. 2017, 8, 19. [Google Scholar] [CrossRef]
- Tripepi, G.; Jager, K.J.; Dekker, F.W.; Zoccali, C. Linear and logistic regression analysis. Kidney Int. 2008, 73, 806–810. [Google Scholar] [CrossRef]
- Mehrolia, S.; Alagarsamy, S.; Solaikutty, V.M. Customers response to online food delivery services during COVID-19 outbreak using binary logistic regression. Int. J. Consum. Stud. 2020, 45, 396–408. [Google Scholar] [CrossRef]
- Muche, R. Logistic regression—A useful tool in rehabilitation research. Rehabilitation 2008, 47, 56–62. [Google Scholar] [CrossRef]
- Bai, S.-B.; Wang, J.; Lü, G.-N.; Zhou, P.-G.; Hou, S.-S.; Xu, S.-N. GIS-based logistic regression for landslide susceptibility mapping of the Zhongxian segment in the Three Gorges area, China. Geomorphology 2010, 115, 23–31. [Google Scholar] [CrossRef]
- Sperandei, S. Understanding logistic regression analysis. Biochem. Med. 2014, 24, 12–18. [Google Scholar] [CrossRef] [PubMed]
- Han, D.; Ma, L.; Yu, C. Financial Prediction: Application of Logistic Regression with Factor Analysis. In Proceedings of the 2008 4th International Conference on Wireless Communications, Networking and Mobile Computing, Dalian, China, 12–14 October 2008. [Google Scholar]
- Wang, Z.Y.; Srinivasan, R.S. A review of artificial intelligence based building energy use prediction: Contrasting the capabilities of single and ensemble prediction models. Renew. Sust. Energ. Rev. 2017, 75, 796–808. [Google Scholar] [CrossRef]
- Ma, J.W.; Xia, D.; Guo, H.X.; Wang, Y.K.; Niu, X.X.; Liu, Z.Y.; Jiang, S. Metaheuristic-based support vector regression for landslide displacement prediction: A comparative study. Landslides 2022, 23, 2489–2511. [Google Scholar] [CrossRef]
- Aburomman, A.A.; Ibne Reaz, M.B. A novel SVM-kNN-PSO ensemble method for intrusion detection system. Appl. Soft Comput. 2016, 38, 360–372. [Google Scholar] [CrossRef]
- Ma, J.W.; Liu, X.; Niu, X.X.; Wang, Y.N.; Wen, T.; Zhang, J.R.; Zou, Z.X. Forecasting of Landslide Displacement Using a Probability-Scheme Combination Ensemble Prediction Technique. Int. J. Environ. Res. Public Health 2020, 17, 4788. [Google Scholar] [CrossRef]
- Zhang, J.R.; Tang, H.M.; Wen, T.; Ma, J.W.; Tan, Q.W.; Xia, D.; Liu, X.; Zhang, Y.Q. A Hybrid Landslide Displacement Prediction Method Based on CEEMD and DTW-ACO-SVR-Cases Studied in the Three Gorges Reservoir Area. Sensors 2020, 20, 4287. [Google Scholar] [CrossRef]
- Sagi, O.; Rokach, L. Ensemble learning: A survey. WIREs Data Min. Knowl. Discov. 2018, 8, e1249. [Google Scholar] [CrossRef]
- Zhang, J.R.; Tang, H.M.; Tannant, D.D.; Lin, C.Y.; Xia, D.; Liu, X.; Zhang, Y.Q.; Ma, J.W. Combined forecasting model with CEEMD-LCSS reconstruction and the ABC-SVR method for landslide displacement prediction. J. Cleaner Prod. 2021, 293, 18. [Google Scholar] [CrossRef]
- Huang, D.; Wang, C.-D.; Lai, J.-H. Locally Weighted Ensemble Clustering. IEEE Trans. Cybern. 2018, 48, 1460–1473. [Google Scholar] [CrossRef]
- Janiesch, C.; Zschech, P.; Heinrich, K. Machine learning and deep learning. Electron. Mark. 2021, 31, 685–695. [Google Scholar] [CrossRef]
- Min, S.; Lee, B.; Yoon, S. Deep learning in bioinformatics. Brief. Bioinform. 2016, 18, 851–869. [Google Scholar] [CrossRef]
- Shen, D.; Wu, G.; Suk, H.-I. Deep Learning in Medical Image Analysis. Annu. Rev. Biomed. Eng. 2017, 19, 221–248. [Google Scholar] [CrossRef]
- Mater, A.C.; Coote, M.L. Deep Learning in Chemistry. J. Chem. Inf. Model. 2019, 59, 2545–2559. [Google Scholar] [CrossRef]
- Zhang, W.; Li, H.; Li, Y.; Liu, H.; Chen, Y.; Ding, X. Application of deep learning algorithms in geotechnical engineering: A short critical review. Artif. Intell. Rev. 2021, 54, 5633–5673. [Google Scholar] [CrossRef]
- Spring, R.; Shrivastava, A. Scalable and Sustainable Deep Learning via Randomized Hashing. In Proceedings of the 23rd ACM SIGKDD International Conference on Knowledge Discovery and Data Mining, New York, NY, USA, 13–17 August 2017. [Google Scholar]
- Yuan, X.; Ou, C.; Wang, Y.; Yang, C.; Gui, W. A Layer-Wise Data Augmentation Strategy for Deep Learning Networks and Its Soft Sensor Application in an Industrial Hydrocracking Process. IEEE Trans. Neural Netw. Learn. Syst. 2021, 32, 3296–3305. [Google Scholar] [CrossRef]
- Ghahramani, Z. Probabilistic machine learning and artificial intelligence. Nature 2015, 521, 452–459. [Google Scholar] [CrossRef]
- Gewin, V. Data sharing: An open mind on open data. Nature 2016, 529, 117–119. [Google Scholar] [CrossRef]
- Ji, S.; Yu, D.; Shen, C.; Li, W.; Xu, Q. Landslide detection from an open satellite imagery and digital elevation model dataset using attention boosted convolutional neural networks. Landslides 2020, 17, 1337–1352. [Google Scholar] [CrossRef]
- Reichstein, M.; Camps-Valls, G.; Stevens, B.; Jung, M.; Denzler, J.; Carvalhais, N.; Prabhat. Deep learning and process understanding for data-driven Earth system science. Nature 2019, 566, 195–204. [Google Scholar] [CrossRef]
- Ebert-Uphoff, I.; Samarasinghe, S.; Barnes, E. Thoughtfully using artificial intelligence in Earth science. Eos 2019, 100, 10.1029. [Google Scholar] [CrossRef]
- Jiang, S.; Zheng, Y.; Solomatine, D. Improving AI System Awareness of Geoscience Knowledge: Symbiotic Integration of Physical Approaches and Deep Learning. Geophys. Res. Lett. 2020, 47, e2020GL088229. [Google Scholar] [CrossRef]
- Depina, I.; Jain, S.; Mar Valsson, S.; Gotovac, H. Application of physics-informed neural networks to inverse problems in unsaturated groundwater flow. Georisk Assess. Manage. Risk Eng. Syst. Geohazards 2021, 16, 21–36. [Google Scholar] [CrossRef]
- Hutter, F.; Kotthoff, L.; Vanschoren, J. Automated Machine Learning: Methods, Systems, Challenges; Springer Nature: New York, NY, USA, 2019. [Google Scholar]
- Sun, Z.; Sandoval, L.; Crystal-Ornelas, R.; Mousavi, S.M.; Wang, J.; Lin, C.; Cristea, N.; Tong, D.; Carande, W.H.; Ma, X.; et al. A review of Earth Artificial Intelligence. Comput. Geosci. 2022, 159, 105034. [Google Scholar] [CrossRef]
- Feurer, M.; Eggensperger, K.; Falkner, S.; Lindauer, M.; Hutter, F. Auto-sklearn 2.0: Hands-free automl via meta-learning. arXiv 2020, arXiv:2007.04074. [Google Scholar]
- Kotthoff, L.; Thornton, C.; Hoos, H.H.; Hutter, F.; Leyton-Brown, K. Auto-WEKA: Automatic model selection and hyperparameter optimization in WEKA. In Automated Machine Learning; Springer: Cham, Switzerland, 2019; pp. 81–95. [Google Scholar]
- Kim, I.K.; Lee, K.; Park, J.H.; Baek, J.; Lee, W.K. Classification of pachychoroid disease on ultrawide-field indocyanine green angiography using auto-machine learning platform. Br. J. Ophthalmol. 2021, 105, 856–861. [Google Scholar] [CrossRef]
- Sader, S.; Husti, I.; Daróczi, M. Enhancing failure mode and effects analysis using auto machine learning: A case study of the agricultural machinery industry. Processes 2020, 8, 224. [Google Scholar] [CrossRef]
- Hill, E.; Pearce, M.A.; Stromberg, J.M. Improving automated geological logging of drill holes by incorporating multiscale spatial methods. Math. Geosci. 2021, 53, 21–53. [Google Scholar] [CrossRef]
- Hüllermeier, E.; Waegeman, W. Aleatoric and epistemic uncertainty in machine learning: An introduction to concepts and methods. Mach. Learn. 2021, 110, 457–506. [Google Scholar] [CrossRef]
- Neal, R.M. Bayesian Learning for Neural Networks; Springer Science & Business Media: Berlin/Heidelberg, Germany, 2012; Volume 118. [Google Scholar]
- Kupinski, M.A.; Hoppin, J.W.; Clarkson, E.; Barrett, H.H. Ideal-observer computation in medical imaging with use of Markov-chain Monte Carlo techniques. JOSA A 2003, 20, 430–438. [Google Scholar] [CrossRef]
- Abdar, M.; Pourpanah, F.; Hussain, S.; Rezazadegan, D.; Liu, L.; Ghavamzadeh, M.; Fieguth, P.; Cao, X.; Khosravi, A.; Acharya, U.R.; et al. A review of uncertainty quantification in deep learning: Techniques, applications and challenges. Inf. Fusion 2021, 76, 243–297. [Google Scholar] [CrossRef]
- Hu, R.; Huang, Q.; Chang, S.; Wang, H.; He, J. The MBPEP: A deep ensemble pruning algorithm providing high quality uncertainty prediction. Appl. Intell. 2019, 49, 2942–2955. [Google Scholar] [CrossRef]
- Tsiligkaridis, T. Information Aware max-norm Dirichlet networks for predictive uncertainty estimation. Neural Netw. 2021, 135, 105–114. [Google Scholar] [CrossRef]
- Adadi, A.; Berrada, M. Peeking Inside the Black-Box: A Survey on Explainable Artificial Intelligence (XAI). IEEE Access 2018, 6, 52138–52160. [Google Scholar] [CrossRef]
- Carvalho, D.V.; Pereira, E.M.; Cardoso, J.S. Machine Learning Interpretability: A Survey on Methods and Metrics. Electronics 2019, 8, 832. [Google Scholar] [CrossRef]
- Guidotti, R.; Monreale, A.; Ruggieri, S.; Turini, F.; Giannotti, F.; Pedreschi, D. A Survey of Methods for Explaining Black Box Models. ACM Comput. Surv. 2019, 51, 1–42. [Google Scholar] [CrossRef]
- Hoffman, R.R.; Mueller, S.T.; Klein, G.; Litman, J. Metrics for explainable AI: Challenges and prospects. arXiv 2018, arXiv:1812.04608. [Google Scholar]
- Mohseni, S.; Zarei, N.; Ragan, E.D. A Multidisciplinary Survey and Framework for Design and Evaluation of Explainable AI Systems. ACM Trans. Interact. Intell. Syst. 2021, 11, 1–45. [Google Scholar] [CrossRef]
- Molnar, C.; Casalicchio, G.; Bischl, B. Interpretable Machine Learning—A Brief History, State-of-the-Art and Challenges; ECML PKDD 2020 Workshops; Koprinska, I., Kamp, M., Appice, A., Loglisci, C., Antonie, L., Zimmermann, A., Guidotti, R., Özgöbek, Ö., Ribeiro, R.P., Gavaldà, R., et al., Eds.; Springer International Publishing: Cham, Switzerland, 2020; pp. 417–431. [Google Scholar]
- Molnar, C.; König, G.; Herbinger, J.; Freiesleben, T.; Dandl, S.; Scholbeck, C.A.; Casalicchio, G.; Grosse-Wentrup, M.; Bischl, B. Pitfalls to avoid when interpreting machine learning models. arXiv 2020, arXiv:2007.04131v1. [Google Scholar]







| No. | Source | Total Papers | Total Citations | Average Citations per Paper | Percentage of Total Papers |
|---|---|---|---|---|---|
| 1 | Natural Hazards (https://www.springer.com/journal/11069, accessed on 3 September 2022) | 550 | 12,286 | 22.34 | 5.96% |
| 2 | Remote Sensing (https://www.mdpi.com/journal/remotesensing, accessed on 3 September 2022) | 423 | 6376 | 15.07 | 4.58% |
| 3 | Journal of Hydrology (https://journals.elsevier.com/journal-of-hydrology, accessed on 3 September 2022) | 314 | 13,417 | 42.73 | 3.40% |
| 4 | Bulletin of Earthquake Engineering (https://www.springer.com/journal/10518/, accessed on 3 September 2022) | 306 | 6068 | 19.83 | 3.32% |
| 5 | Soil Dynamics and Earthquake Engineering (https://www.sciencedirect.com/journal/soil-dynamics-and-earthquake-engineering, accessed on 3 September 2022) | 306 | 4060 | 13.27 | 3.32% |
| 6 | Environmental Earth Sciences (https://www.springer.com/journal/12665, accessed on 3 September 2022) | 298 | 7798 | 26.17 | 3.23% |
| 7 | Engineering Geology (https://www.sciencedirect.com/journal/engineering-geology, accessed on 3 September 2022) | 290 | 11,417 | 39.37 | 3.14% |
| 8 | Geomorphology (www.elsevie r.com/locate/geomorph, accessed on 3 September 2022) | 287 | 17,656 | 61.52 | 3.11% |
| 9 | Catena (www.elsevier.com/locate/catena, accessed on 3 September 2022) | 269 | 12,810 | 47.62 | 2.92% |
| 10 | Natural Hazards and Earth System Sciences (https://www.natural-hazards-and-earth-system-sciences.net/, accessed on 3 September 2022) | 264 | 6611 | 25.04 | 2.86% |
| 11 | Landslides (https://www.springer.com/journal/10346, accessed on 3 September 2022) | 262 | 8970 | 34.24 | 2.84% |
| 12 | Arabian Journal of Geosciences (https://www.springer.com/journal/12517, accessed on 3 September 2022) | 243 | 3298 | 13.57 | 2.63% |
| 13 | Earthquake Engineering & Structural Dynamics (https://onlinelibrary.wiley.com/journal/10969845, accessed on 3 September 2022) | 233 | 7756 | 33.29 | 2.53% |
| 14 | Earthquake Spectra (https://journals.sagepub.com/home/eqs, accessed on 3 September 2022) | 213 | 10,776 | 50.59 | 2.31% |
| 15 | Geophysical Research Letters (https://agupubs.onlinelibrary.wiley.com/journal/19448007, accessed on 3 September 2022) | 213 | 5269 | 24.74 | 2.31% |
| No. | Name | Institution, Country | Total Papers | Total Citations | Average Citations per Paper | H-Index | Related Citations Impact |
|---|---|---|---|---|---|---|---|
| 1 | Pradhan, Biswajeet | University of Technology Sydney, Australia | 136 | 13,146 | 96.66 | 94 | 1.39 |
| 2 | Dieu Tien Bui | University of South-Eastern Norway, Norway | 70 | 5604 | 80.06 | 68 | 1.16 |
| 3 | Pourghasemi, Hamid Reza | Shiraz University, Iran | 65 | 6332 | 97.42 | 66 | 1.41 |
| 4 | Chen, Wei | Xi’an University of Science and Technology, China | 63 | 4104 | 65.14 | 53 | 0.94 |
| 5 | Lee, Saro | Korea Institute of Geoscience and Mineral Resources, KIGAM, Korea | 63 | 3880 | 61.59 | 64 | 0.89 |
| 6 | Hong, Haoyuan | Universität Vienna, Austria | 52 | 3637 | 69.94 | 45 | 1.01 |
| 7 | Binh Thai Pham | University of Transport Technology, Vietnam | 45 | 2851 | 63.36 | 26 | 0.91 |
| 8 | Arabameri, Alireza | Tarbiat Modares University, Iran | 32 | 684 | 21.38 | 29 | 0.31 |
| 9 | Bradley, Brendon A. | University of Canterbury, New Zealand | 32 | 583 | 18.22 | 36 | 0.26 |
| 10 | Xu, Chong | Institute of Geology, China Earthquake Administration, China | 31 | 1693 | 54.61 | 29 | 0.79 |
| 11 | Shahabi, Himan | University of Kurdistan, Iran | 30 | 2538 | 84.60 | 52 | 1.22 |
| 12 | Xu, Qiang | Chengdu University of Technology, China | 30 | 659 | 21.97 | 43 | 0.32 |
| 13 | Rahmati, Omid | Agricultural Research, Education and Extension Organization (AREEO), Vietnam | 29 | 2231 | 76.93 | 36 | 1.11 |
| 14 | Prakash, Indra | Bhaskaracharya Institute for Space Applications and Geoinformatics, India | 28 | 1551 | 55.39 | 37 | 0.80 |
| 15 | Blaschke, Thomas | Universität Salzburg, Austria | 26 | 1235 | 47.50 | 50 | 0.69 |
| No. | Institution | Total Papers | Total Citations | Average Citations per Paper | Relate Citations Impact |
|---|---|---|---|---|---|
| 1 | Chinese Academy of Sciences (https://english.cas.cn, accessed on 3 September 2022) | 384 | 9088 | 23.67 | 0.83 |
| 2 | China University of Geosciences (https://en.cug.edu.cn, accessed on 3 September 2022) | 158 | 3303 | 20.91 | 0.73 |
| 3 | U.S. Geological Survey (https://www.usgs.gov, accessed on 3 September 2022) | 156 | 8928 | 57.23 | 2.00 |
| 4 | University of Chinese Academy of Sciences (https://english.ucas.ac.cn, accessed on 3 September 2022) | 115 | 1264 | 10.99 | 0.38 |
| 5 | Chengdu University of Technology (http://www.cdut.edu.cn. accessed on 3 September 2022) | 101 | 1549 | 15.34 | 0.54 |
| 6 | Tongji University (https://en.tongji.edu.cn, accessed on 3 September 2022) | 100 | 1749 | 17.49 | 0.61 |
| 7 | University of California, Berkeley (https://www.berkeley.edu, accessed on 3 September 2022) | 97 | 4938 | 50.91 | 1.78 |
| 8 | University of Technology Sydney (https://www.uts.edu.au, accessed on 3 September 2022) | 93 | 2583 | 27.77 | 0.97 |
| 9 | Duy Tan University (https://duytan.edu.vn, accessed on 3 September 2022) | 91 | 3278 | 36.02 | 1.26 |
| 10 | University of Tehran (https://ut.ac.ir/en. accessed on 3 September 2022) | 88 | 2027 | 23.03 | 0.81 |
| 11 | Islamic Azad University (https://iau.ae, accessed on 3 September 2022) | 86 | 3074 | 35.74 | 1.25 |
| 12 | China Earthquake Administration (https://www.cea.gov.cn, accessed on 3 September 2022) | 85 | 2431 | 28.60 | 1.00 |
| 13 | Sejong University (https://en.sejong.ac.kr/eng/index.do, accessed on 3 September 2022) | 85 | 3640 | 42.82 | 1.50 |
| 14 | Tarbiat Modares University (https://en.modares.ac.ir, accessed on 3 September 2022) | 84 | 2309 | 27.49 | 0.96 |
| 15 | Kyoto University (https://www.kyoto-u.ac.jp/en, accessed on 3 September 2022) | 83 | 1238 | 14.92 | 0.52 |
| Country | Total Papers | Total Citations | Average Citations per Paper | Closest Collaborating Country | Number of Total Collaborators |
|---|---|---|---|---|---|
| China | 2349 | 41,179 | 17.53 | United States | 279 |
| United States | 1993 | 61,656 | 30.94 | China | 279 |
| Italy | 894 | 27,388 | 30.64 | United States | 72 |
| Iran | 629 | 19,302 | 30.69 | Vietnam | 85 |
| England | 572 | 18,371 | 32.12 | United States | 111 |
| Japan | 505 | 11,036 | 21.85 | China | 83 |
| India | 504 | 9430 | 18.71 | Vietnam | 63 |
| Australia | 443 | 11,376 | 25.68 | China | 100 |
| Germany | 410 | 11,086 | 27.04 | United States | 51 |
| Canada | 409 | 14,586 | 35.66 | United States | 78 |
| France | 386 | 10,326 | 26.75 | United States | 51 |
| South Korea | 323 | 10,793 | 33.41 | Australia | 65 |
| Turkey | 289 | 9311 | 32.22 | United States | 34 |
| Spain | 277 | 7582 | 27.37 | Italy | 47 |
| Switzerland | 240 | 7625 | 31.77 | United States | 42 |
| Netherlands | 239 | 9496 | 39.73 | United States | 35 |
| Vietnam | 182 | 7529 | 41.37 | Iran | 85 |
| Greece | 174 | 4913 | 28.24 | Italy | 26 |
| Malaysia | 171 | 12,946 | 75.71 | Iran | 52 |
| Norway | 162 | 9103 | 56.19 | Vietnam | 45 |
| Cluster ID | Size | Silhouette | Cluster Label | Representative Document |
|---|---|---|---|---|
| #0 | 70 | 0.81 | Ground motion | Boore & Atkinson [40] |
| #1 | 64 | 0.91 | Deep learning | Bui et al. [41] |
| #2 | 61 | 0.97 | GIS | Guzzetti et al. [42] |
| #3 | 54 | 0.91 | Landslide | Pradhan [43] |
| #4 | 47 | 0.92 | Impact | Kim et al. [44] |
| 1 | Naive Bayes | |
| Summary | NB classifiers are simple probabilistic classifiers based on the Bayes theorem and the strong (naive) independence assumption between features [52]. | |
| Advantages | ||
| Limitations | ||
| 2 | Decision Tree | |
| Summary | The DT is a basic classification and regression method. The DT model has a tree-like structure and represents the process of classifying instances based on features in a classification problem [58]. | |
| Advantages | ||
| Limitations | ||
| 3 | Support Vector Machine | |
| Summary | SVM is a supervised learning machine proposed by Vapnik et al. [63,64]. It is a powerful tool for solving pattern classification problems and regression problems [65] and has been used in various fields [66,67,68]. | |
| Advantages | ||
| Limitations | ||
| 4 | Artificial Neural Networks | |
| Summary | ANNs are algorithmic models inspired by biological neural networks. They are massively parallel systems with a large number of interconnected simple processors [72]. | |
| Advantages | ||
| Limitations | ||
| 5 | Extreme Learning Machine | |
| Summary | The ELM is a single-layer feedforward neural network that overcomes the difficulty of parameter initialization. It is one of the most widely used algorithms for predicting time series data [76]. | |
| Advantages | ||
| Limitations | ||
| 6 | K-Nearest Neighbor | |
| Summary | KNN is a nonparametric method that is considered one of the top 10 data mining algorithms because of its simplicity, efficiency, and implementation power for classification [79]. | |
| Advantages | ||
| Limitations | ||
| 7 | Logistics Regression | |
| Summary | LR analysis is a statistical technique for analyzing the relationship between an independent variable and two dependent variables (dichotomous variables) and is widely used in various fields [82,83]. | |
| Advantages | ||
| Limitations | ||
| 8 | Ensemble Methods | |
| Summary | EMs refer to the combination of individual AI models into one model that has higher accuracy and stronger generalization ability than the individual AI models [88,89]. | |
| Advantages |
| |
| Limitations | ||
| 9 | Deep Learning | |
| Summary | DL is a branch of machine learning based on ANN [96]. It has excellent performance in processing a large amount of high level data and has a wide range of applications in various fields [97,98,99]. | |
| Advantages | ||
| Limitations |
| |
Publisher’s Note: MDPI stays neutral with regard to jurisdictional claims in published maps and institutional affiliations. |
© 2022 by the authors. Licensee MDPI, Basel, Switzerland. This article is an open access article distributed under the terms and conditions of the Creative Commons Attribution (CC BY) license (https://creativecommons.org/licenses/by/4.0/).
Share and Cite
Jiang, S.; Ma, J.; Liu, Z.; Guo, H. Scientometric Analysis of Artificial Intelligence (AI) for Geohazard Research. Sensors 2022, 22, 7814. https://doi.org/10.3390/s22207814
Jiang S, Ma J, Liu Z, Guo H. Scientometric Analysis of Artificial Intelligence (AI) for Geohazard Research. Sensors. 2022; 22(20):7814. https://doi.org/10.3390/s22207814
Chicago/Turabian StyleJiang, Sheng, Junwei Ma, Zhiyang Liu, and Haixiang Guo. 2022. "Scientometric Analysis of Artificial Intelligence (AI) for Geohazard Research" Sensors 22, no. 20: 7814. https://doi.org/10.3390/s22207814
APA StyleJiang, S., Ma, J., Liu, Z., & Guo, H. (2022). Scientometric Analysis of Artificial Intelligence (AI) for Geohazard Research. Sensors, 22(20), 7814. https://doi.org/10.3390/s22207814

