Significant Features for Human Activity Recognition Using Tri-Axial Accelerometers
Abstract
1. Introduction
1.1. ADL Recognition with Accelerometers: Background and Literature Review
1.2. Contribution
2. Materials and Methods
2.1. Datasets
2.1.1. Wireless Sensor Data Mining Dataset (WISDM)
2.1.2. Heterogeneity Activity Recognition Dataset (HARDS)
2.1.3. Smartphone-Based Recognition of Human Activities and Postural Transitions Dataset (SBRHA)
2.1.4. Physical Activity Monitoring for Aging People (PAMAP2)
2.2. Evaluation Framework
2.2.1. Pre-Processing
2.2.2. Feature Extraction
- Recurrence Quantification Analysis (RQA) [53]: Recurrence is an essential property of any dynamical system. It is used to describe the behavior of the system in phase space. Recurrence Plots (RPs) are a method used for visualizing the recurrence behavior of dynamical systems [49]. Assume that a dynamical system is described in phase space with a set of trajectories , these vectors are used to describe a quantity of parameters. The development of the system state is described by series of the vectors. The dynamical system can be represented by recurrence matrix :where is the number of considered states, and are predefined distance. is essential as the system usually recurs exactly visiting the same states.A periodic system is characterized by long and non-interrupted diagonals in RPs. The vertical distance between these diagonal lines reflects the period of oscillation. While in the chaotic system, diagonals are formed in RP, but shorter than periodic systems. Uncorrelated stochastic signals generate RP with many single points. Therefore, the shorter the diagonals in RP, the less predictable the system. Therefore, each activity is expected to have its diagonal characteristics.In order to quantify the characteristics of the recurrence plots and go beyond just visualizing them, RQA is used to produce quantitative measures based on the recurrence point density, diagonal lines, and vertical lines. Four variables for the quantification by RQA:
- Recurrence Rate (RR): The percentage of recurrence points in a recurrence plot. It is equivalent to the probability that a specific state will recur to its neighbourhood.
- Determinism (DET): The percentage of recurrence points in a recurrence plot that form the diagonal lines of minimal length . Processes with chaotic behavior cause short or no diagonals, while deterministic processes lead to longer diagonals. Therefore, to measure the chaotic behaviour, the ratio between the recurrence points along the diagonal structures and the total all recurrence points.where is the histogram of diagonal line of length .
- Entropy (ENTR): The Shannon information theory entropy of the probability distribution of the diagonal line length.where which is the probability that the diagonal line has the length . ENTR reflects the complexity of RP in respect of the diagonal line. The value of ENTR is small if the process is noisy.
- The average length of the diagonal lines (L):
- Permutation Entropy (PE) [54]: PE is a non-parametric time series method which is used to quantify the complexity level of a time series data. Assume a given time series data is denoted by . Common approaches in time series data analysis do not take into consideration the effect of the temporal order of the values in the successive . To address this issue, the time series can be encoded into sequences of symbols, each one reflecting the rank order of successive xi in sequences of length . The PE method captures the probability distributions of patterns of symbol sequences, termed permutations. Each activity has different level of complexity. Therefore, measuring the complexity level can be very informative. PE quantifies the complexity by measuring the entropy of sequences:where is the frequency of the possible sequences.
- Lyapunov Exponent (LE) [55]: LE quantifies the rate of divergence of nearby trajectories in the phase space of a dynamic system, which has been proven to be the most useful method in diagnosing the chaos in a dynamical system. A positive value of LE () means that the orbits are chaotic, a zero value indicates that orbits retain in the same position, while a negative value demonstrates that orbits retain their relative positions. Lyapunov exponents quantify the exponential divergence of initially close state-space trajectories and estimate the amount of chaos in a system. In this study a small data quantity method is employed to calculate the largest Lyapunov exponent (LLE) [55]. The algorithm is described as follows:where denotes the distance between two points in the phase space at time .In this study, a small data quantity method is employed to calculate the largest Lyapunov exponent (LLE) [56]. The algorithm is described as follows: Suppose that the time series acceleration data is , the face space can be represented using the following equation:where is the lag, and m is the embedding dimension. After the reconstruction of the dynamics, the algorithm searches for the point that minimizes the distance to the particular reference point. Then, , and are calculated and used to find the value ofThe Lyapunov Exponent is calculated with the assumption that the acceleration signal of each feature has a different level of chaos.
- Total Harmonic Distortion (THD) [57]: THD quantifies the distortion of a waveform relative to a pure fundamental frequency. The THD present in a signal is the ratio between square root of the sum of the powers of all harmonic components’ values to the power of the fundamental frequency.where is the Root mean square (RMS) amplitude of the nth harmonic, and is the RMS of the fundamental frequency. In this study only the five first harmonics are included.
2.2.3. Feature Selection
- (Initialisation) Set “initial set of n features”; “empty set.”
- (Computation of the MI with the output class) For compute
- (Choice of the first feature) Find a feature that maximises; set set .
- (Greedy selection) Repeat until: (Selection of the next feature) Choose the feature; set set .
- (Output) Output the set with the selected features.
2.2.4. Classification
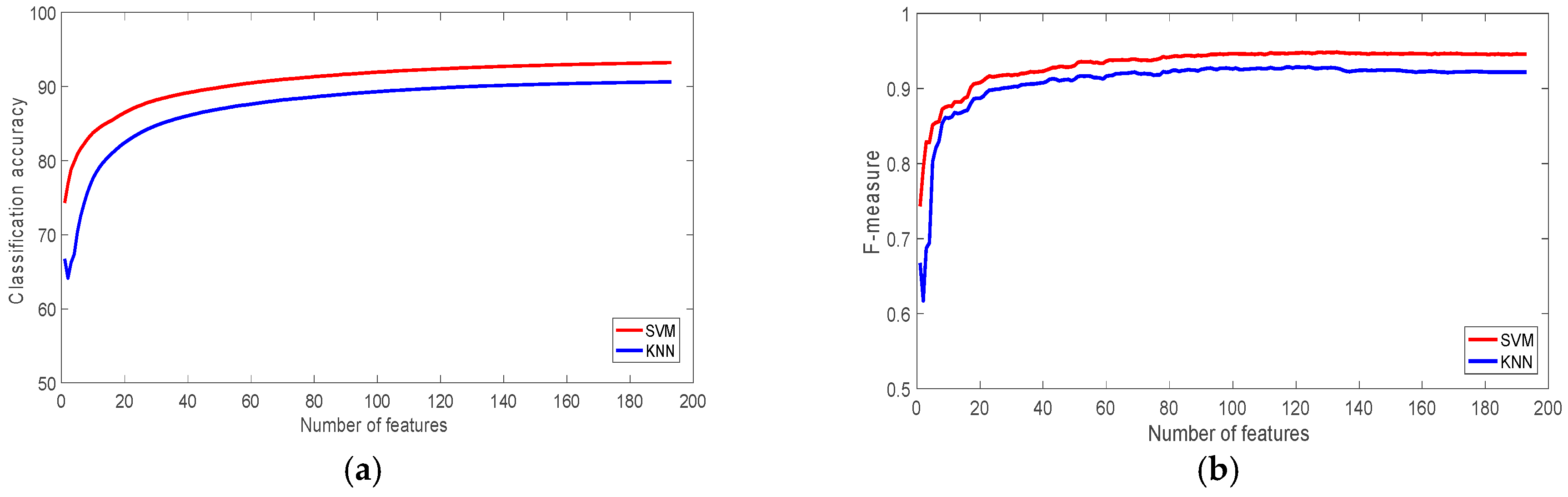
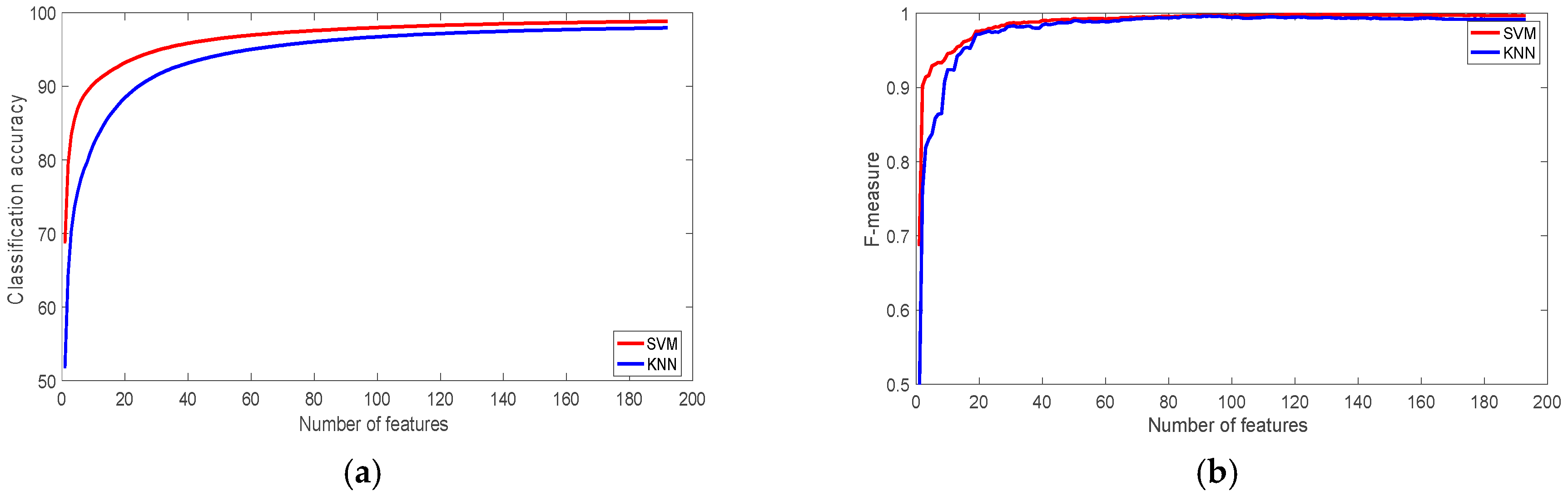
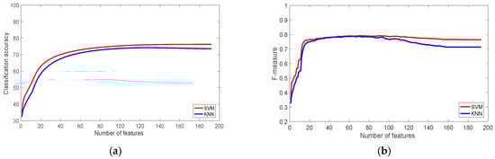
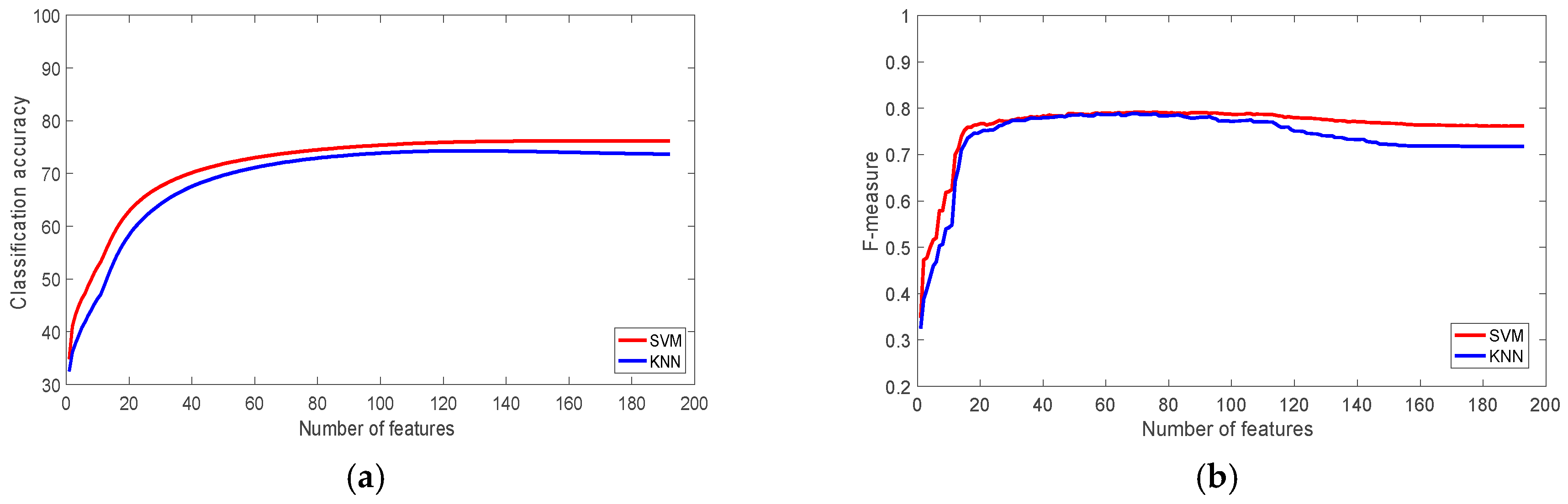
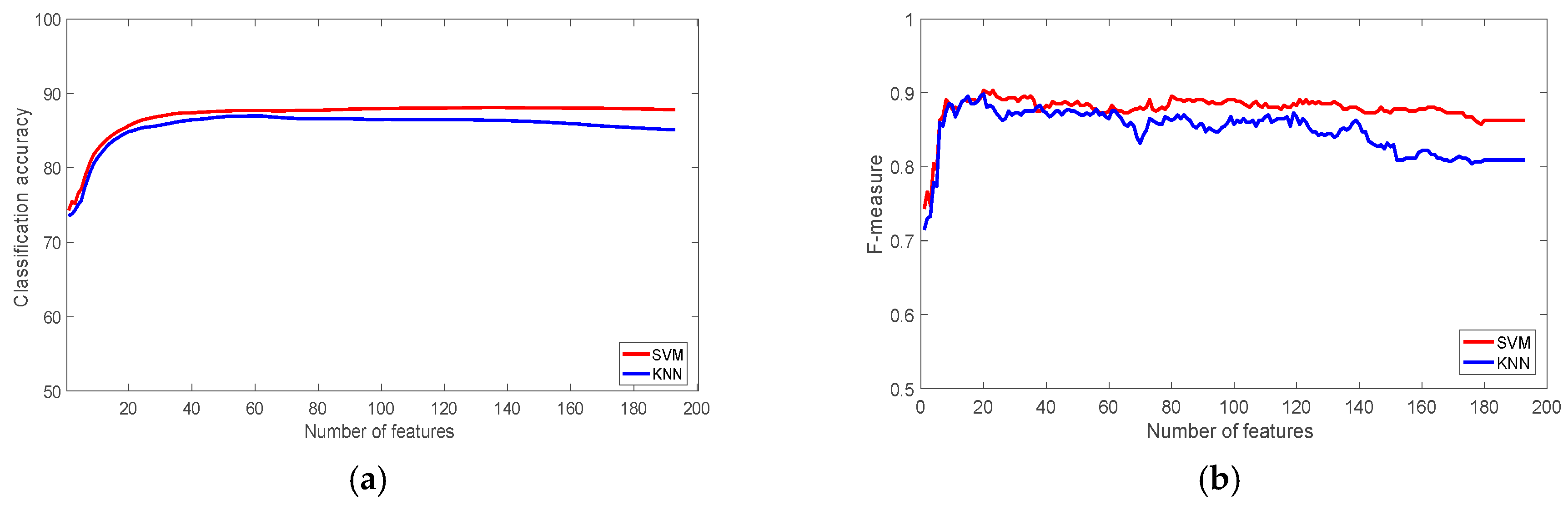
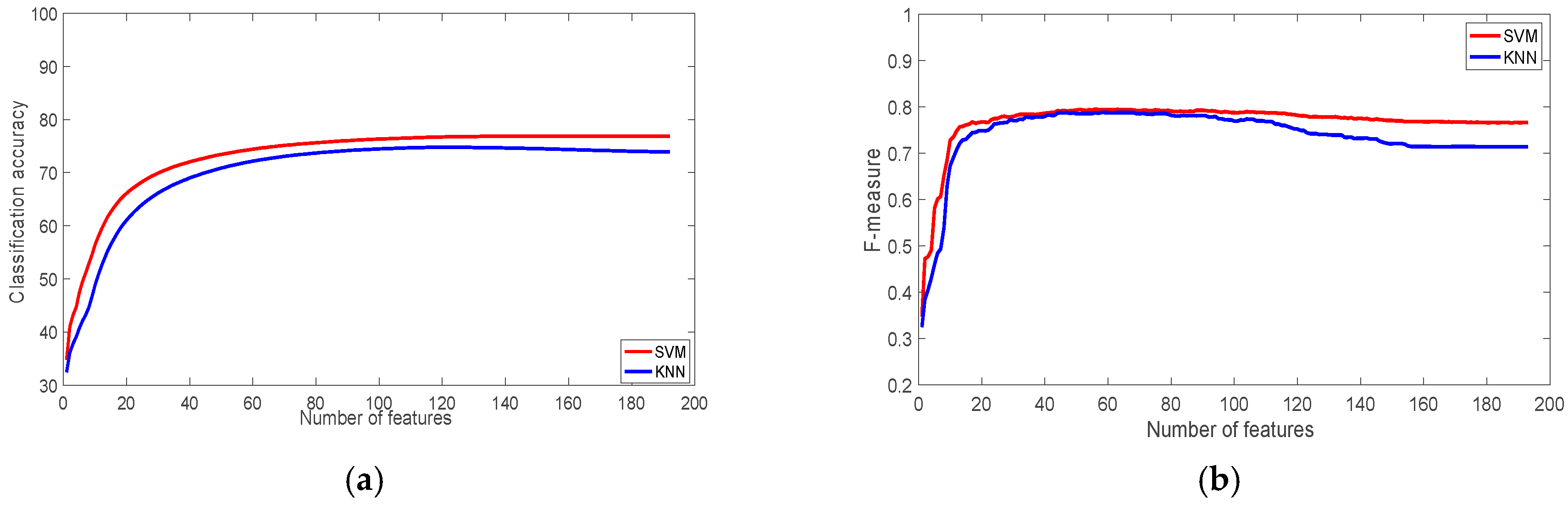
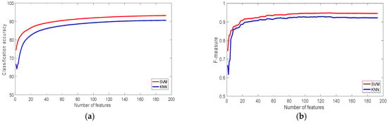
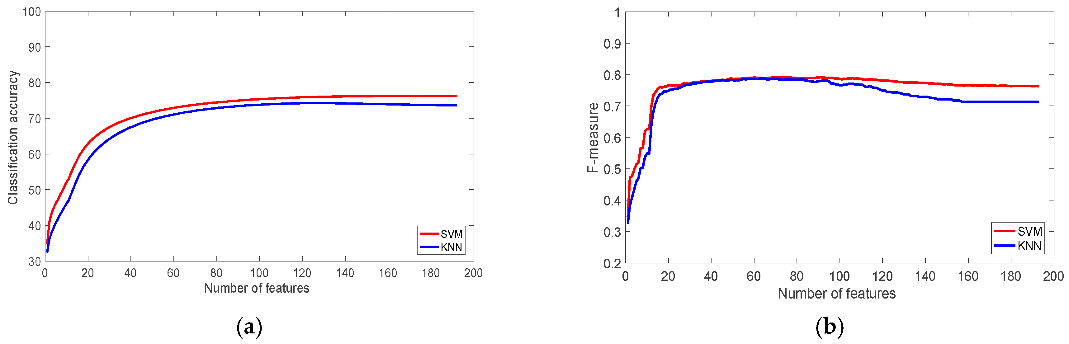
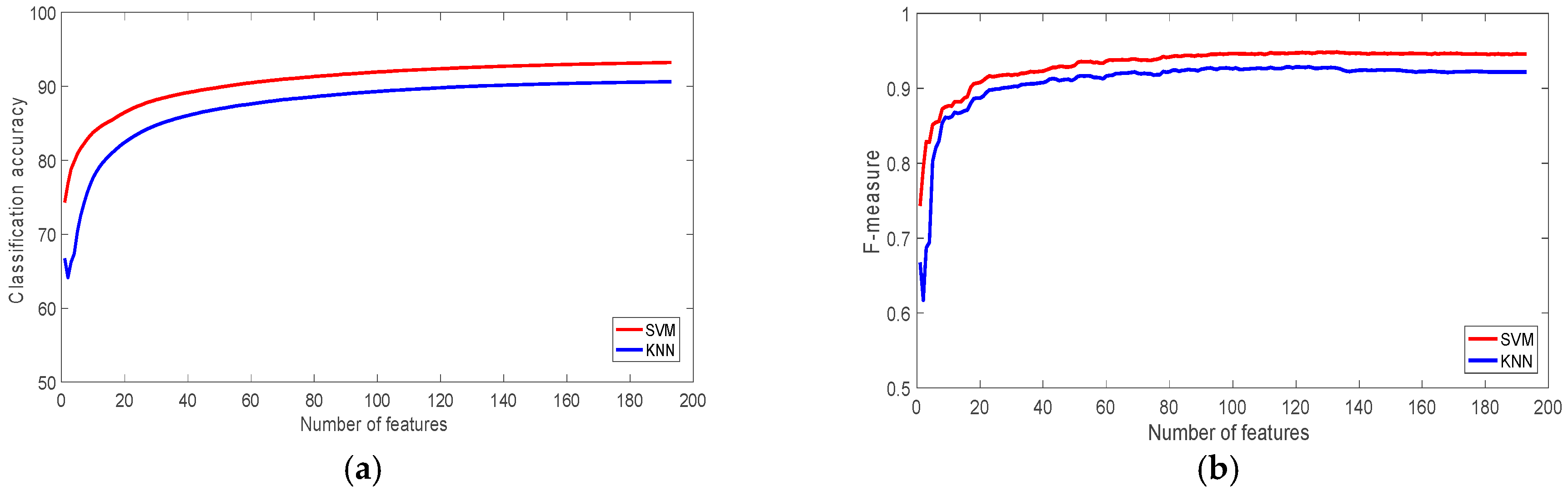
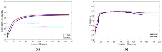
3. Results
3.1. Significant Features
3.2. Classification
4. Discussion
Author Contributions
Funding
Data Availability Statement
Conflicts of Interest
Abbreviations
| AAL | Ambient Assistive Living |
| ADL | Activities of Daily Living |
| CFS | Feature Selection |
| DET | Determinism |
| ENTR | Entropy |
| FCBF | Fast Correlation Based Filter |
| FCBF | Fast Correlation Based Filter |
| FFT | Fast Fourier Transform |
| GRRF | Guided Regularized Random Forest |
| HA | Human Activity |
| HARDS | Heterogeneity Activity Recognition Dataset |
| IMU | Inertial Measurement Unit |
| JMIM | Joint Mutual Information Maximisation |
| KNN | K-Nearest Neighbor |
| LDA | Discriminant Analysis |
| LE | Lyapunov Exponent |
| mRMR | minimum Redundancy Maximum Relevance |
| PA | Physical Activity |
| PAMAP2 | Physical Activity Monitoring for Aging People Dataset |
| PCA | Principal Component Analysis |
| PE | Permutation Entropy |
| RMS | Root Mean Square |
| RQA | Recurrence Quantification Analysis |
| RR | Recurrence Rate |
| SBRHA | Smartphone-Based Recognition of Human Activities and Postural Transitions Dataset |
| SFFS | Sequential Forward Floating Search |
| SVD | Singular Value Decomposition |
| SVM | Support Vector Machine |
| THD | Total Harmonic Distortion |
| WISDM | WIreless Sensor Data Mining Dataset |
| WPD | Wavelet Packet Decomposition |
References
- Zdravevski, E.; Stojkoska, B.R.; Standl, M.; Schulz, H. Automatic machine-learning based identification of jogging periods from accelerometer measurements of adolescents under field conditions. PLoS ONE 2017, 12, e0184216. [Google Scholar] [CrossRef] [PubMed]
- World Health Organization. Global Recommendations on Physical Activity for Health; World Health Organization: Geneva, Switzerland, 2010. [Google Scholar]
- United Nations, Department of Economic and Social Affairs, Population Division. World Population Prospects 2017—Data Booklet (ST/ESA/SER.A/401); United Nations, Department of Economic and Social Affairs, Population Division: New York, NY, USA, 2017. [Google Scholar]
- King, R.C.; Villeneuve, E.; White, R.J.; Sherratt, R.S.; Holderbaum, W.; Harwin, W.S. Application of data fusion techniques and technologies for wearable health monitoring. Med. Eng. Phys. 2017, 42, 1–12. [Google Scholar] [CrossRef] [PubMed]
- Attal, F.; Mohammed, S.; Dedabrishvili, M.; Chamroukhi, F.; Oukhellou, L.; Amirat, Y. Physical human activity recognition using wearable sensors. Sensors 2015, 15, 31314–31338. [Google Scholar] [CrossRef]
- Washburn, R.A.; Smith, K.W.; Jette, A.M.; Janney, C.A. The Physical Activity Scale for the Elderly (PASE): Development and evaluation. J. Clin. Epidemiol. 1993, 46, 153–162. [Google Scholar] [CrossRef]
- Mubashir, M.; Shao, L.; Seed, L. A survey on fall detection: Principles and approaches. Neurocomputing 2013, 100, 144–152. [Google Scholar] [CrossRef]
- Godfrey, R.; Conway, D.; Meagher, G. OLaighin Direct measurement of human movement by accelerometry. Med. Eng. Phy. 2008, 3, 1364–1386. [Google Scholar] [CrossRef] [PubMed]
- Islam, R.; Holland, S.; Price, B.; Georgiou, T.; Mulholland, P. Wearables for Long Term Gait Rehabilitation of Neurological Conditions. In Proceedings of the Short Workshop on Next Steps Towards Long Term Self Tracking, CHI 2018: CHI Conference on Human Factors in Computing Systems, Montreal, QC, Canada, 21–26 April 2018. [Google Scholar]
- Bennasar, M.; Hicks, Y.A.; Clinch, S.P.; Jones, P.; Holt, C.; Rosser, A.; Busse, M. Automated Assessment of Movement Impairment in Huntington’s Disease. IEEE Trans. Neural Syst. Rehabil. Eng. 2018, 26, 2062–2069. [Google Scholar] [CrossRef]
- Mohammad, Y.; Matsumoto, K.; Hoashi, K. Selecting orientation-insensitive features for activity recognition from accelerometers. IEICE Trans. Inf. Syst. 2019, 102, 104–115. [Google Scholar] [CrossRef]
- Mohsen, S.; Elkaseer, A.; Scholz, S.G. Industry 4.0-oriented deep learning models for human activity recognition. IEEE Access 2021, 9, 150508–150521. [Google Scholar] [CrossRef]
- Bordel, B.; Alcarria, R.; Robles, T. Recognizing human activities in Industry 4.0 scenarios through an analysis-modeling-recognition algorithm and context labels. Integr. Comput.-Aided Eng. 2022, 1–21, preprint. [Google Scholar] [CrossRef]
- Twomey, N.; Diethe, T.; Fafoutis, X.; Elsts, A.; McConville, R.; Flach, P.; Craddock, I. A comprehensive study of activity recognition using accelerometers. Informatics 2018, 5, 27. [Google Scholar] [CrossRef]
- Bao, L.; Intille, S.S. Activity recognition from user-annotated acceleration data. In Proceedings of the International Conference on Pervasive Computing, Vienna, Austria, 21–23 April 2004. [Google Scholar]
- Maurer, U.; Sudderth, E.B.; Jordan, M.I.; Willsky, A.S. Activity recognition and monitoring using multiple sensors on different body positions. In Proceedings of the International Workshop on Wearable and Implantable Body Sensor Networks (BSN), Cambridge, MA, USA, 3–5 April 2006. [Google Scholar]
- Sztyler, T.; Stuckenschmidt, H. On-body localization of wearable devices: An investigation of position-aware activity recognition. In Proceedings of the 2016 IEEE International Conference on Pervasive Computing and Communications (PerCom), Sydney, Australia, 14–18 March 2016. [Google Scholar]
- Woznowski, P.; Kaleshi, D.; Oikonomou, G.; Craddock, I. Classification and suitability of sensing technologies for activity recognition. Comput. Commun. 2016, 89, 34–50. [Google Scholar] [CrossRef]
- Capela, N.A.; Lemaire, E.D.; Baddour, N. Feature selection for wearable smartphone-based human activity recognition with able bodied, elderly, and stroke patients. PLoS ONE 2015, 10, e0124414. [Google Scholar] [CrossRef] [PubMed]
- Lara, O.D.; Labrador, M.A. A survey on human activity recognition using wearable sensors. IEEE Commun. Surv. Tutor. 2013, 15, 1192–1209. [Google Scholar] [CrossRef]
- Bersch, S.D.; Azzi, D.; Khusainov, R.; Achumba, I.E.; Ries, J. Sensor data acquisition and processing parameters for human activity classification. Sensors 2014, 14, 4239–4270. [Google Scholar] [CrossRef] [PubMed]
- Bennasar, M.; Hicks, Y.; Setchi, R. Feature selection using joint mutual information maximisation. Expert Syst. Appl. 2015, 42, 8520–8532. [Google Scholar] [CrossRef]
- Turk, M.; Pentland, A. Eigen faces for recognition. J. Cogn. Neurosci. 1991, 3, 72–86. [Google Scholar] [CrossRef]
- Yu, H.; Yang, J. A direct LDA algorithm for high-dimensional data with application to face recognition. Pattern Recognit. 2001, 34, 2067–2070. [Google Scholar] [CrossRef]
- Krause, A.; Siewiorek, D.P.; Smailagic, A.; Farringdon, J. Unsupervised, dynamic identification of physiological and activity context in wearable computing. In Proceedings of the 2012 16th International Symposium on Wearable Computers: IEEE Computer Society, Newcastle, UK, 18–22 June 2003. [Google Scholar]
- Bennasar, M.; Setchi, R.; Hicks, Y. Feature interaction maximisation. Pattern Recognit. Lett. 2013, 34, 1630–1635. [Google Scholar] [CrossRef]
- Micucci, D.; Mobilio, M.; Napoletano, P. UniMiB SHAR: A Dataset for Human Activity Recognition Using Acceleration Data from Smartphones. Appl. Sci. 2017, 7, 1101. [Google Scholar] [CrossRef]
- Vail, D.L.; Veloso, M.M.; Lafferty, J.D. Conditional random fields for activity recognition. In Proceedings of the 6th International Joint Conference on Autonomous Agents and Multiagent Systems, Honolulu, HA, USA, 14–18 May 2007. [Google Scholar]
- Chathuramali, K.M.; Rodrigo, R. Faster human activity recognition with SVM. Proceedings of International Conference on Advances in ICT for Emerging Regions (ICTer2012), Colombo, Sri Lanka, 12–15 December 2012. [Google Scholar]
- Cilla, R.; Patricio, M.A.; García, J.; Berlanga, A.; Molina, J.M. Recognizing human activities from sensors using hidden markov models constructed by feature selection techniques. Algorithms 2009, 2, 282–300. [Google Scholar] [CrossRef]
- Zeng, Z.; Ji, Q. Knowledge based activity recognition with dynamic bayesian network. In Proceedings of the European Conference on Computer Vision, Heraklion, Crete, Greece, 5–11 September 2010. [Google Scholar]
- Anguita, D.; Ghio, A.; Oneto, L.; Parra Perez, X.; Reyes Ortiz, J.L. A public domain dataset for human activity recognition using smartphones. In Proceedings of the 21th International European Symposium on Artificial Neural Networks, Computational Intelligence and Machine Learning, Bruges, Belgium, 24–26 April 2013; pp. 437–442. [Google Scholar]
- Khan, A.; Hammerla, N.; Mellor, S.; Plötz, T. Optimising sampling rates for accelerometer-based human activity recognition. Pattern Recognit. Lett. 2016, 73, 33–40. [Google Scholar] [CrossRef]
- Preece, S.J.; Goulermas, J.Y.; Kenney, L.P.; Howard, D. A comparison of feature extraction methods for the classification of dynamic activities from accelerometer data. IEEE Trans. Biomed. Eng. 2008, 56, 871–879. [Google Scholar] [CrossRef]
- Gupta, P.; Dallas, T. Feature selection and activity recognition system using a single triaxial accelerometer. IEEE Trans. Biomed. Eng. 2014, 61, 1780–1786. [Google Scholar] [CrossRef]
- Atallah, L.; Lo, B.; King, R.; Yang, G.Z. Sensor placement for activity detection using wearable accelerometers. In Proceedings of the 2010 International Conference on Body Sensor Networks, Singapore, 7–9 June 2010. [Google Scholar]
- Chernbumroong, S.; Atkins, A.S.; Yu, H. Activity classification using a single wrist-worn accelerometer. In Proceedings of the 5th International Conference on Software, Knowledge Information, Industrial Management and Applications (SKIMA), Benevento, Italy, 8–11 September 2011. [Google Scholar]
- Suto, J.; Oniga, S.; Sitar, P.P. Feature analysis to human activity recognition. Int. J. Comput. Commun. Control. 2017, 12, 116–130. [Google Scholar] [CrossRef]
- Yang, A.Y.; Kuryloski, P.; Bajcsy, R. WARD: A Wearable Action Recognition Database. In Proceedings of the CHI 2009: CHI Conference on Human Factors in Computing Systems, Boston, MA, USA, 4–9 April 2009. [Google Scholar]
- Rosati, S.; Balestra, G.; Knaflitz, M. Comparison of different sets of features for human activity recognition by wearable sensors. Sensors 2018, 12, 4189. [Google Scholar] [CrossRef]
- Orlov, A.A.; Makarov, K.V.; Tarantova, E.S. Features Selection for Human Activity Recognition in Telerehabilitation. In Proceedings of the 2019 International Science and Technology Conference “EastConf”, Vladivostok, Russia, 1–2 March 2019. [Google Scholar]
- Ahmed, N.; Rafiq, J.I.; Islam, M.R. Enhanced Human Activity Recognition Based on Smartphone Sensor Data Using Hybrid Feature Selection Model. Sensors 2020, 20, 317. [Google Scholar] [CrossRef]
- Thakur, D.; Biswas, S. An Integration of feature extraction and Guided Regularized Random Forest feature selection for Smartphone based Human Activity Recognition. J. Netw. Comput. Appl. 2022, 204, 103417. [Google Scholar] [CrossRef]
- Dua, D.; Karra Taniskidou, E. UCI Machine Learning Repository; University of California, School of Information and Computer Science: Irvine, CA, USA, 2017. [Google Scholar]
- Kwapisz, J.R.; Weiss, G.M.; Moore, S.A. Activity recognition using cell phone accelerometers. ACM SigKDD Explor. Newsl. 2011, 12, 74–82. [Google Scholar] [CrossRef]
- Reiss, A.; Stricker, D. Creating and benchmarking a new dataset for physical activity monitoring. In Proceedings of the 5th International Conference on PErvasive Technologies Related to Assistive Environments, Heraklion, Crete, Greece, 6–8 June 2012. [Google Scholar]
- Anguita, D.; Ghio, A.; Oneto, L.; Parra, X.; Reyes-Ortiz, J.L. Human activity recognition on smartphones using a multiclass hardware-friendly support vector machine. In Proceedings of the International workshop on ambient assisted living, Vitoria-Gasteiz, Spain, 3–5 December 2012. [Google Scholar]
- Stisen, A.; Blunck, H.; Bhattacharya, S.; Prentow, T.S.; Kjærgaard, M.B.; Dey, A.; Sonne, T.; Jensen, M.M. Smart devices are different: Assessing and mitigating mobile sensing heterogeneities for activity recognition. In Proceedings of the 13th ACM Conference on Embedded Networked Sensor Systems, Seoul, Korea, 1–4 November 2015. [Google Scholar]
- Bruno, B.; Mastrogiovanni, F.; Sgorbissa, A.; Vernazza, T.; Zaccaria, R. Human motion modelling and recognition: A computational approach. In Proceedings of the IEEE International Conference on Automation Science and Engineering (CASE), Seoul, Korea, 20–24 August 2012. [Google Scholar]
- Wang, G.; Li, Q.; Wang, L.; Wang, W.; Wu, M.; Liu, T. Impact of sliding window length in indoor human motion modes and pose pattern recognition based on smartphone sensors. Sensors 2018, 18, 1965. [Google Scholar] [CrossRef]
- Głowiński, S.; Ptak, M. A kinematic model of a humanoid lower limb exoskeleton with pneumatic actuators. Acta Bioeng. Biomech. 2022, 24, 145–157. [Google Scholar]
- Webber Jr, C.L.; Zbilut, J.P. Recurrence quantification analysis of nonlinear dynamical systems. Tutor. Contemp. Nonlinear Methods Behav. Sci. 2005, 94, 26–94. [Google Scholar]
- Eckmann, J.P.; Kamphorst, S.O.; Ruelle, D. Recurrence plots of dynamical systems. World Sci. Ser. Nonlinear Sci. Ser. A 1995, 16, 441–446. [Google Scholar]
- Riedl, M.; Müller, A.; Wessel, N. Practical considerations of permutation entropy. Eur. Phys. J. Spec. Top. 2013, 222, 249–262. [Google Scholar] [CrossRef]
- Wolf, A.; Swift, J.B.; Swinney, H.L.; Vastano, J.A. Determining Lyapunov exponents from a time series. Phys. D Nonlinear Phenom. 1985, 16, 285–317. [Google Scholar] [CrossRef]
- Rosenstein, M.T.; Collins, J.J.; De Luca, C.J. A practical method for calculating largest Lyapunov exponents from small data sets. Phys. D Nonlinear Phenom. 1993, 65, 117–134. [Google Scholar] [CrossRef]
- Shmilovitz, D. On the definition of total harmonic distortion and its effect on measurement interpretation. IEEE Trans. Power Deliv. 2005, 20, 526–528. [Google Scholar]
- Dougherty, J.; Kohavi, R.; Sahami, M. Supervised and unsupervised discretization of continuous features. In Proceedings of the Machine Learning, Tahoe City, CA, USA, 9–12 July 1995. [Google Scholar]
- Gao, L.; Bourke, A.K.; Nelson, J. A comparison of classifiers for activity recognition using multiple accelerometer-based sensors. In Proceedings of the 2012 IEEE 11th International Conference on Cybernetic Intelligent Systems (CIS), Limerick, Ireland, 23–24 August 2012; pp. 149–153. [Google Scholar]
- Espíndola, R.P.; Ebecken, N.F.F. On extending f-measure and g-mean metrics to multi-class problems. WIT Trans. Inf. Commun. Technol. 2005, 35, 25–34. [Google Scholar]









| Dataset | Number of Instances | Activities | Sampling Frequency (Hz) | Placement Location | Sensor |
|---|---|---|---|---|---|
| WISDM | 1,098,207.00 | Walking (38.6%) Jogging (31.2%) Upstairs (11.2%) Downstairs (9.1%) Sitting (5.5%) Standing (4.4%) | 20 | Waist | Smart phone |
| HARDS | 1,048,576.00 | Walking (18.10%) Biking (20.33%) Upstairs (13.03%) Downstairs (13.70%) Sitting (16.03%) Standing (19.24%) | 200, and 100 | Wrist | Smart-phone and Smart-watch |
| SBRHA | 10,929.00 | Walking (16.72%) Upstairs (14.54%) Downstairs (14.12%) Sitting (18.51%) Standing (17.24%) Laying (18.87%) | 50 | Waist | Smart phone |
| PAMAP2 | 3,850,505.00 | Lying (6.7%) Sitting (13.06%) Walking (8.2%) Running (3.3%) Cycling (5.73%) Nordic walking (6.48%) Upstairs (4.08%) Downstairs (3.65) vacuum cleaning (6.13%) Ironing (8.31%) Rope jumping (1.92%) Other (transient activities) (32.44%) | 100 | Wrist, Chest and Ankle | IMUs |
| Feature Number | Feature Description |
|---|---|
| pi | Mean of acceleration components (x,y,z) and MG |
| 5–8 | The standard deviation of each axis (x,y,z) and MG |
| 9–12 | Root Mean Square (RMS) value for each component (x,y,z) and MG |
| 13–24 | The autocorrelation of each signal, 3 for each component (x,y,z) and MG |
| 25–72 | Spectral peaks features, height and position of first 6 peaks of each component (x,y,z), and MG |
| 73–84 | Total power in 3 adjacent and pre-defined frequency bands (x,y,z) and MG |
| 85–100 | The magnitude of first 3 Fast Fourier Transform (FFT) components and the FFT entropy for each axis (x,y,z) and MG |
| 101–136 | The sum of absolute value of wavelet packet decomposition coefficients from level 1 to 5, Energy, and entropy (x,y,z) and MG |
| 137–139 | The first principal component of PCA for each component (x,y,z) and MG |
| 140–143 | RQA features for X axis. |
| 144 | Lypaunov exponent for component x |
| 145 | Permutation entropy for component x |
| 146–149 | RQA features for Y axis. |
| 150 | Lypaunov exponent for component y |
| 151 | Permutation entropy for component y |
| 152–155 | RQA features for Z axis. |
| 156 | Lypaunov exponent for component z |
| 157 | Permutation entropy for component z |
| 158–161 | RQA features for MG signal |
| 162 | Lypaunov exponent for component MG signal |
| 163 | Permutation entropy for component MG signal |
| 164–167 | Total Harmonic Distortion of each component (x,y,z) and MG |
| 168 | |
| 169 | Total acceleration signal magnitude area |
| 170–193 | Autoregressive coefficient of order 5 model for each component (x,y,z) and MG |
| Number of Ranked Features | SVM | KNN | ||||||||||||
|---|---|---|---|---|---|---|---|---|---|---|---|---|---|---|
| WISDM | SBRHA | HARDS | PAMAP2 | WISDM | SBRHA | HARDS | PAMAP2 | |||||||
| LG Watch | Samung Watch | Ankle | Chest | Hand | LG Watch | Samsung Watch | Ankle | Chest | Hand | |||||
| 1 | 74.33 | 68.66 | 73.31 | 74.30 | 34.77 | 34.80 | 34.83 | 66.74 | 51.70 | 71.45 | 73.53 | 32.44 | 32.45 | 32.47 |
| 10 | 83.78 | 90.29 | 85.14 | 82.41 | 56.38 | 52.06 | 52.29 | 77.68 | 82.06 | 83.84 | 81.27 | 48.81 | 46.12 | 46.20 |
| 30 | 88.20 | 94.84 | 89.89 | 86.94 | 69.90 | 67.46 | 67.54 | 84.76 | 91.49 | 89.35 | 85.72 | 66.16 | 64.18 | 64.17 |
| 60 | 90.49 | 96.93 | 91.79 | 87.65 | 74.42 | 72.89 | 72.97 | 87.63 | 95.00 | 91.00 | 86.98 | 72.16 | 71.03 | 71.09 |
| 120 | 92.40 | 98.26 | 93.03 | 88.01 | 76.70 | 75.85 | 75.89 | 89.82 | 97.15 | 91.93 | 86.45 | 74.77 | 74.18 | 74.28 |
| 193 | 93.24 | 98.81 | 93.45 | 87.80 | 76.85 | 76.23 | 76.20 | 90.65 | 97.94 | 91.74 | 85.09 | 73.87 | 73.54 | 73.64 |
| HARDS | WISDM | HARDS | PAMAP2 | ||||||||||
|---|---|---|---|---|---|---|---|---|---|---|---|---|---|
| LG | Samsung | Ankle | Chest | Hand | |||||||||
| Without | With | Without | With | Without | With | Without | With | Without | With | Without | With | Without | With |
| 90.2% | 98.8% | 88.9% | 93.2% | 90.8% | 93.4% | 85.4% | 87.8% | 70.51% | 76.8% | 72.9% | 76.2% | 70.5% | 76.2% |
Publisher’s Note: MDPI stays neutral with regard to jurisdictional claims in published maps and institutional affiliations. |
© 2022 by the authors. Licensee MDPI, Basel, Switzerland. This article is an open access article distributed under the terms and conditions of the Creative Commons Attribution (CC BY) license (https://creativecommons.org/licenses/by/4.0/).
Share and Cite
Bennasar, M.; Price, B.A.; Gooch, D.; Bandara, A.K.; Nuseibeh, B. Significant Features for Human Activity Recognition Using Tri-Axial Accelerometers. Sensors 2022, 22, 7482. https://doi.org/10.3390/s22197482
Bennasar M, Price BA, Gooch D, Bandara AK, Nuseibeh B. Significant Features for Human Activity Recognition Using Tri-Axial Accelerometers. Sensors. 2022; 22(19):7482. https://doi.org/10.3390/s22197482
Chicago/Turabian StyleBennasar, Mohamed, Blaine A. Price, Daniel Gooch, Arosha K. Bandara, and Bashar Nuseibeh. 2022. "Significant Features for Human Activity Recognition Using Tri-Axial Accelerometers" Sensors 22, no. 19: 7482. https://doi.org/10.3390/s22197482
APA StyleBennasar, M., Price, B. A., Gooch, D., Bandara, A. K., & Nuseibeh, B. (2022). Significant Features for Human Activity Recognition Using Tri-Axial Accelerometers. Sensors, 22(19), 7482. https://doi.org/10.3390/s22197482

