A Classification Model of EEG Signals Based on RNN-LSTM for Diagnosing Focal and Generalized Epilepsy
Abstract
1. Introduction
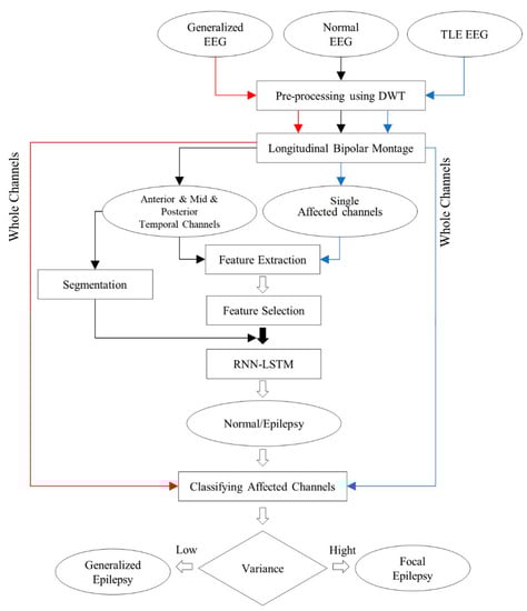
2. Materials and Methods
2.1. Dataset
2.2. Pre-Processing
2.3. Feature Extraction
2.4. Feature Selection
2.5. Classification Model Using RNN-LSTM
3. Results and Discussion
3.1. Classification Approach
3.2. The Diagnosing Approach
4. Conclusions
Author Contributions
Funding
Institutional Review Board Statement
Informed Consent Statement
Data Availability Statement
Acknowledgments
Conflicts of Interest
References
- Vaurio, L.; Karantzoulis, S.; Barr, W.B. The Impact of Epilepsy on Quality of Life. In Changes in the Brain; Springer: New York, NY, USA, 2017; pp. 167–187. [Google Scholar]
- Fong, S.-L.; Lim, K.-S.; Tan, L.; Zainuddin, N.H.; Ho, J.-H.; Chia, Z.-J.; Choo, W.-Y.; Puvanarajah, S.D.; Chinnasami, S.; Tee, S.-K.; et al. Prevalence study of epilepsy in Malaysia. Epilepsy Res. 2021, 170, 106551. [Google Scholar] [CrossRef] [PubMed]
- Renzel, R.; Tschaler, L.; Mothersill, I.; Imbach, L.L.; Poryazova, R. Sensitivity of long-term EEG monitoring as a second diagnostic step in the initial diagnosis of epilepsy. Epileptic Disord. 2021, 23, 572–578. [Google Scholar] [CrossRef] [PubMed]
- Olejniczak, P. Neurophysiologic basis of EEG. J. Clin. Neurophysiol. 2006, 23, 186–189. [Google Scholar] [CrossRef] [PubMed]
- Fisher, R.S.; Cross, J.H.; D’Souza, C.; French, J.A.; Haut, S.R.; Higurashi, N.; Hirsch, E.; Jansen, F.E.; Lagae, L.; Moshe, S.L.; et al. Instruction manual for the ILAE 2017 operational classification of seizure types. Epilepsia 2017, 58, 531–542. [Google Scholar] [CrossRef]
- Pati, S.; Alexopoulos, A.V. Pharmacoresistant epilepsy: From pathogenesis to current and emerging therapies. Cleve. Clin. J. Med. 2010, 77, 457–467. [Google Scholar] [CrossRef] [PubMed]
- Ahmad, I.; Wang, X.; Zhu, M.; Wang, C.; Pi, Y.; Khan, J.A.; Khan, S.; Samuel, O.W.; Chen, S.; Li, G. EEG-Based Epileptic Seizure Detection via Machine/Deep Learning Approaches: A Systematic Review. Comput. Intell. Neurosci. 2022, 2022, 6486570. [Google Scholar] [CrossRef] [PubMed]
- Najafi, T.; Jafaar, R.; Remli, R.; Chellappan, K. The Role of Brain Signal Processing and Neuronal Modeling in Epilepsy. In Proceedings of the International Epilepsy Day, Malaysia, 4 February 2021. [Google Scholar]
- Ashokkumar, S.R.; MohanBabu, G.; Anupallavi, S. A KSOM based neural network model for classifying the epilepsy using adjustable analytic wavelet transform. Multimed. Tools Appl. 2020, 79, 10077–10098. [Google Scholar] [CrossRef]
- You, Y.; Chen, W.; Li, M.; Zhang, T.; Jiang, Y.; Zheng, X. Automatic focal and non-focal EEG detection using entropy-based features from flexible analytic wavelet transform. Biomed. Signal Process. Control 2020, 57, 101761. [Google Scholar] [CrossRef]
- Duque-Muñoz, L.; Espinosa-Oviedo, J.J.; Castellanos-Dominguez, C.G. Identification and monitoring of brain activity based on stochastic relevance analysis of short-time EEG rhythms. Biomed. Eng. Online 2014, 13, 1–20. [Google Scholar] [CrossRef]
- Chen, D.; Wan, S.; Xiang, J.; Bao, F.S. A high-performance seizure detection algorithm based on Discrete Wavelet Transform (DWT) and EEG. PLoS ONE 2017, 12, 1–21. [Google Scholar] [CrossRef]
- Oweis, R.J.; Abdulhay, E.W. Seizure classification in EEG signals utilizing Hilbert-Huang transform. Biomed. Eng. Online 2011, 10, 38. [Google Scholar] [CrossRef] [PubMed]
- Riaz, F.; Hassan, A.; Rehman, S.; Niazi, I.K.; Dremstrup, K. EMD-based temporal and spectral features for the classification of EEG signals using supervised learning. IEEE Trans. Neural Syst. Rehabil. Eng. 2016, 24, 28–35. [Google Scholar] [CrossRef] [PubMed]
- Gajic, D.; Djurovic, Z.; Gennaro, S.D.; Gustafsson, F. Classification of eeg signals for detection of epileptic seizures based on wavelets and statistical pattern recognition. Biomed. Eng. Appl. Basis Commun. 2014, 26, 1450021. [Google Scholar] [CrossRef]
- Najafi, T.; Jaafar, R.; Remli, R.; Zaidi Wan, A.W.; Chellappan, K. Brain Dynamics in Response to Intermittent Photic Stimulation in Epilepsy. Int. J. Online Biomed. Eng. 2022, 18, 80–95. [Google Scholar] [CrossRef]
- Chen, D.; Wan, S.; Bao, F.S. Epileptic focus localization using discrete wavelet transform based on interictal intracranial EEG. IEEE Trans. Neural Syst. Rehabil. Eng. 2017, 25, 413–425. [Google Scholar] [CrossRef] [PubMed]
- Gandhi, T.; Panigrahi, B.K.; Anand, S. A comparative study of wavelet families for EEG signal classification. Neurocomputing 2011, 74, 3051–3057. [Google Scholar] [CrossRef]
- Ghazal, T.M.; Anam, M.; Hasan, M.K.; Hussain, M.; Farooq, M.S.; Ali, H.M.A.; Ahmad, M.; Soomro, T.R. Hep-Pred: Hepatitis C Staging Prediction Using Fine Gaussian SVM. C. Mater. Contin. 2021, 69, 191–203. [Google Scholar] [CrossRef]
- Cherrington, M.; Thabtah, F.; Lu, J.; Xu, Q. Feature selection: Filter methods performance challenges. In Proceedings of the 2019 International Conference on Computer and Information Sciences (ICCIS), Sakaka, Saudi Arabia, 3–4 April 2019; pp. 1–4. [Google Scholar] [CrossRef]
- Chandrashekar, G.; Sahin, F. A survey on feature selection methods. Comput. Electr. Eng. 2014, 40, 16–28. [Google Scholar] [CrossRef]
- Lee, S.H. Classification of epileptic seizure using feature selection based on fuzzy membership from EEG signal. Technol. Health Care 2021, 29, S519–S529. [Google Scholar] [CrossRef]
- Abbaszadeh, B.; Teixeira, C.A.D.; Yagoub, M.C.E. Feature Selection Techniques for the Analysis of Discriminative Features in Temporal and Frontal Lobe Epilepsy: A Comparative Study. Open Biomed. Eng. J. 2021, 15, 1–15. [Google Scholar] [CrossRef]
- Jiang, K.; Tang, J.; Wang, Y.; Qiu, C.; Zhang, Y.; Lin, C. EEG Feature Selection via Stacked Deep Embedded Regression With Joint Sparsity. Front. Neurosci. 2020, 14, 829. [Google Scholar] [CrossRef]
- Polat, K.; Güneş, S. Classification of epileptiform EEG using a hybrid system based on decision tree classifier and fast Fourier transform. Appl. Math. Comput. 2007, 187, 1017–1026. [Google Scholar] [CrossRef]
- Alkan, A.; Koklukaya, E.; Subasi, A. Automatic seizure detection in EEG using logistic regression and artificial neural network. J. Neurosci. Methods 2005, 148, 167–176. [Google Scholar] [CrossRef] [PubMed]
- Sharmila, A.; Madan, S.; Srivastava, K.; Sharmila, A.; Madan, S.; Srivastava, K. Epilepsy detection using dwt based hurst exponent and svm, k_nn classifiers. J. Exp. Clin. Res. 2018, 19, 311–319. [Google Scholar] [CrossRef]
- Sharmila, A.; Geethanjali, P. DWT Based Detection of Epileptic Seizure from EEG Signals Using Naive Bayes and k-NN Classifiers. IEEE Access 2016, 4, 7716–7727. [Google Scholar] [CrossRef]
- Acharya, U.R.; Oh, S.L.; Hagiwara, Y.; Tan, J.H.; Adeli, H. Deep convolutional neural network for the automated detection and diagnosis of seizure using EEG signals. Comput. Biol. Med. 2018, 100, 270–278. [Google Scholar] [CrossRef]
- Puspita, J.W.; Soemarno, G.; Jaya, A.I.; Soewono, E. Interictal Epileptiform Discharges (IEDs) classification in EEG data of epilepsy patients. J. Physics Conf. Ser. 2017, 943, 012030. [Google Scholar] [CrossRef]
- George, S.T.; Subathra, M.S.P.; Sairamya, N.J.; Susmitha, L.; Joel Premkumar, M. Classification of epileptic EEG signals using PSO based artificial neural network and tunable-Q wavelet transform. Biocybern. Biomed. Eng. 2020, 40, 709–728. [Google Scholar] [CrossRef]
- Tjepkema-Cloostermans, M.C.; de Carvalho, R.C.V.; van Putten, M. Deep learning for detection of focal epileptiform discharges from scalp EEG recordings. Clin. Neurophysiol. 2018, 129, 2191–2196. [Google Scholar] [CrossRef]
- Shoeibi, A.; Khodatars, M.; Ghassemi, N.; Jafari, M.; Moridian, P.; Alizadehsani, R.; Panahiazar, M.; Khozeimeh, F.; Zare, A.; Hosseini-Nejad, H.; et al. Epileptic Seizures Detection Using Deep Learning Techniques: A Review. Int. J. Environ. Res. Public Health 2021, 18, 5780. [Google Scholar] [CrossRef]
- Aliyu, I.; Lim, Y.B.; Lim, C.G. Epilepsy detection in EEG signal Using recurrent neural network. In Proceedings of the 2019 3rd International Conference on Intelligent Systems, Metaheuristics & Swarm Intelligence, Male, Maldives, 23–24 March 2019; pp. 50–53. [Google Scholar] [CrossRef]
- Xu, G.; Ren, T.; Chen, Y.; Che, W. A One-Dimensional CNN-LSTM Model for Epileptic Seizure Recognition Using EEG Signal Analysis. Front. Neurosci. 2020, 14, 578126. [Google Scholar] [CrossRef] [PubMed]
- Liu, X.; Jia, J.; Zhang, R. Automatic Detection of Epilepsy EEG based on CNN-LSTM Network Combination Model. In Proceedings of the 2020 4th International Conference on Computer Science and Artificial Intelligence, Zhuhai, China, 11–13 December 2020; pp. 225–232. [Google Scholar] [CrossRef]
- Malekzadeh, A.; Zare, A.; Yaghoobi, M.; Kobravi, H.R.; Alizadehsani, R. Epileptic seizures detection in eeg signals using fusion handcrafted and deep learning features. Sensors 2021, 21, 7710. [Google Scholar] [CrossRef] [PubMed]
- Ryu, S.; Joe, I. A hybrid densenet-LSTM model for epileptic seizure prediction. Appl. Sci. 2021, 11, 7661. [Google Scholar] [CrossRef]
- Alyasseri, Z.A.A.; Khader, A.T.; Al-Betar, M.A. Electroencephalogram signals denoising using various mother wavelet functions: A comparative analysis. ACM Int. Conf. Proceeding Ser. 2017, Part F1313, 100–105. [Google Scholar] [CrossRef]
- Acharya, J.N.; Hani, A.J.; Thirumala, P.D.; Tsuchida, T.N. American Clinical Neurophysiology Society Guideline 3: A Proposal for Standard Montages to Be Used in Clinical EEG. J. Clin. Neurophysiol. 2016, 33, 312–316. [Google Scholar] [CrossRef] [PubMed]
- Making, D.; In, C.; Affairs, H. Decision Making and Change in Human Affairs. In Proceedings of the Fifth Research Conference on Subjective Probability, Utility, and Decision Making, Darmstadt, Germany, 1–4 September 1977. [Google Scholar]
- Tramoni-Negre, E.; Lambert, I.; Bartolomei, F.; Felician, O. Long-term memory deficits in temporal lobe epilepsy. Rev. Neurol. 2017, 173, 490–497. [Google Scholar] [CrossRef] [PubMed]
- Stretton, J.; Thompson, P.J. Frontal lobe function in temporal lobe epilepsy. Epilepsy Res. 2012, 98, 1–13. [Google Scholar] [CrossRef]
- Douw, L.; van Dellen, E.; de Groot, M.; Heimans, J.J.; Klein, M.; Stam, C.J.; Reijneveld, J.C. Epilepsy is related to theta band brain connectivity and network topology in brain tumor patients. BMC Neurosci. 2010, 11, 103. [Google Scholar] [CrossRef]
- Faiman, I.; Smith, S.; Hodsoll, J.; Young, A.H.; Shotbolt, P. Resting-state EEG for the diagnosis of idiopathic epilepsy and psychogenic nonepileptic seizures: A systematic review. Epilepsy Behav. 2021, 121, 108047. [Google Scholar] [CrossRef]
- Clemens, B.; Emri, M.; Csaba Aranyi, S.; Fekete, I.; Fekete, K. Resting-state EEG theta activity reflects degree of genetic determination of the major epilepsy syndromes. Clin. Neurophysiol. 2021, 132, 2232–2239. [Google Scholar] [CrossRef]
- Nuñez, A.; Buño, W. The Theta Rhythm of the Hippocampus: From Neuronal and Circuit Mechanisms to Behavior. Front. Cell. Neurosci. 2021, 15, 649262. [Google Scholar] [CrossRef] [PubMed]
- Miller, J.W.; Turner, G.M.; Gray, B.C. Anticonvulsant effects of the experimental induction of hippocampal theta activity. Epilepsy Res. 1994, 18, 195–204. [Google Scholar] [CrossRef]
- Wang, Y.; Shen, Y.; Cai, X.; Yu, J.; Chen, C.; Tan, B.; Tan, N.; Cheng, H.; Fan, X.; Wu, X.; et al. Deep brain stimulation in the medial septum attenuates temporal lobe epilepsy via entrainment of hippocampal theta rhythm. CNS Neurosci. Ther. 2021, 27, 577–586. [Google Scholar] [CrossRef] [PubMed]







| Deep learning Layers | Value | Description | |
|---|---|---|---|
| BiLSTMLayer | BiLSTM with 200 hidden units | Output Mode: Last | |
| FullyConnectedLayer | 2 fully connected layers | ||
| SoftmaxLayer | Softmax | ||
| ClassificationLayer | Crossentropyex | ||
| Training Option | Value | Description | |
| ADAM | - | Adoptive moment estimation—Optimization Algorithm | |
| MaxEpochs | 30 | 30 passes through the training data in the network | |
| MiniBatchSize | 150 | Leads the network to look at 150 training signals at a time | |
| InitialLearnRate | 0.01 | Assists to speed up the training process | |
| GradientThreshold | 1 | To stabilize the training process by preventing gradients from becoming too large | |
| Groups of Features | Acc (%) | Sen (%) | Spc (%) | PPV (%) | NPV (%) |
|---|---|---|---|---|---|
| Group 1: mean, min, skew, kurt, theta | 96.1 | 96.8 | 97.4 | 98.4 | 92.7 |
| Group 2: mean, min, skew, kurt, alpha | 90.4 | 94.0 | 85.4 | 91.0 | 89.7 |
| Group 3: mean, min, skew, kurt, beta | 91.4 | 87.3 | 97.6 | 98.0 | 82.0 |
| Predicted Classes | |||||||
|---|---|---|---|---|---|---|---|
| Group 1 | Group 2 | Group 3 | |||||
| Epileptic | Normal | Epileptic | Normal | Epileptic | Normal | ||
| Actual Classes | Epilepsy | 38 | 1 | 35 | 6 | 40 | 1 |
| Normal | 3 | 62 | 4 | 59 | 8 | 55 | |
Publisher’s Note: MDPI stays neutral with regard to jurisdictional claims in published maps and institutional affiliations. |
© 2022 by the authors. Licensee MDPI, Basel, Switzerland. This article is an open access article distributed under the terms and conditions of the Creative Commons Attribution (CC BY) license (https://creativecommons.org/licenses/by/4.0/).
Share and Cite
Najafi, T.; Jaafar, R.; Remli, R.; Wan Zaidi, W.A. A Classification Model of EEG Signals Based on RNN-LSTM for Diagnosing Focal and Generalized Epilepsy. Sensors 2022, 22, 7269. https://doi.org/10.3390/s22197269
Najafi T, Jaafar R, Remli R, Wan Zaidi WA. A Classification Model of EEG Signals Based on RNN-LSTM for Diagnosing Focal and Generalized Epilepsy. Sensors. 2022; 22(19):7269. https://doi.org/10.3390/s22197269
Chicago/Turabian StyleNajafi, Tahereh, Rosmina Jaafar, Rabani Remli, and Wan Asyraf Wan Zaidi. 2022. "A Classification Model of EEG Signals Based on RNN-LSTM for Diagnosing Focal and Generalized Epilepsy" Sensors 22, no. 19: 7269. https://doi.org/10.3390/s22197269
APA StyleNajafi, T., Jaafar, R., Remli, R., & Wan Zaidi, W. A. (2022). A Classification Model of EEG Signals Based on RNN-LSTM for Diagnosing Focal and Generalized Epilepsy. Sensors, 22(19), 7269. https://doi.org/10.3390/s22197269

