A Trust-Based Model for Secure Routing against RPL Attacks in Internet of Things
Abstract
1. Introduction
- We intend to analyze and adapt trust metrics, including but not limited to, the node’s behavior, characteristics, and mobility, in a bid to secure the RPL routing protocol.
- We intend to improve the algorithms for trust computation and trustworthy parent selection for attack detection.
- We intend to implement the preliminary SMTrust model, proposed in [21], by integrating it in the standard RPL routing protocol.
- We intend to evaluate the proposed model via simulation, and parameters such as, topology stability, packet loss rate, throughput, and power consumption to determine its performance as compared to the existing methods.
2. Related Work
2.1. Motivation
2.2. State-of-the-Art
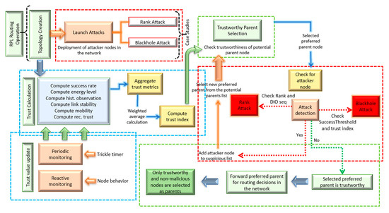
3. Proposed SMTrust Model
3.1. System Model
3.1.1. Topology Creation and Deployment of Attacks
3.1.2. Trust Metrics Identification and Trust Index Calculation
3.1.3. Attack Detection
3.1.4. Trustworthy Nodes Forwarding for Routing
3.1.5. Trust Value Update
3.2. Flow Diagram
3.3. Proposed Parent Selection Algorithm
3.3.1. Trust Computation in RPL
Algorithm 1. Trustworthy parent selection |
3.3.2. Computational Complexity
3.3.3. Rank and Blackhole Attacks Detection and Isolation of Attacker Nodes
4. Experimental Setup
5. Performance Parameters
5.1. Node Rank Changes
5.2. Packet Loss Rate
5.3. Throughput
5.4. Power Consumption
6. Discussion
- It provides secure communication in terms of routing among the resource-constrained nodes in IoT.
- It is suitable to be integrated into a P2P distributed network that consists of resource-constrained IoT nodes.
- It enhances secure, reliable, and trustworthy communication in IoT.
- It is a step closer to ensuring the availability and integrity of packet exchange in the network.
- It offers scalability with mobility of nodes and flexibility for various attacks detection and mitigation in RPL.
7. Conclusions and Future Work
Author Contributions
Funding
Institutional Review Board Statement
Informed Consent Statement
Data Availability Statement
Conflicts of Interest
References
- Diro, A.; Reda, H.; Chilamkurti, N.; Mahmood, A.; Zaman, N.; Nam, Y. Lightweight authenticated-encryption scheme for internet of things based on publish-subscribe communication. IEEE Access 2020, 8, 60539–60551. [Google Scholar] [CrossRef]
- Muzammal, S.M.; Shah, M.A.; Khattak, H.A.; Jabbar, S.; Ahmed, G.; Khalid, S.; Hussain, S.; Han, K. Counter measuring conceivable security threats on smart healthcare devices. IEEE Access 2018, 6, 20722–20733. [Google Scholar] [CrossRef]
- CISCO. Cisco’s Talos Intelligence Group Blog: New VPNFilter Malware Targets at Least 500K Networking Devices Worldwide. Available online: https://blog.talosintelligence.com/2018/05/VPNFilter.html (accessed on 16 December 2018).
- Statista. Number of Connected Devices Worldwide 2030 | Statista. Statista Research Department. Available online: https://www.statista.com/statistics/802690/worldwide-connected-devices-by-access-technology/ (accessed on 26 May 2020).
- Muzammal, S.M.S.M.; Shah, M.A.M.A. ScreenStealer: Addressing screenshot attacks on android devices. In Proceedings of the 2016 22nd International Conference on Automation and Computing, ICAC 2016: Tackling the New Challenges in Automation and Computing, Colchester, UK, 7–8 September 2016; pp. 336–341. [Google Scholar] [CrossRef]
- Winter, T.; Thubert, P.; Brandt, A.; Hui, J.; Kelsey, R.; Levis, P.; Pister, K.; Struik, R.; Vasseur, J.P.; Alexander, R. RFC 6550-RPL: IPv6 Routing Protocol for Low-Power and Lossy Networks; Internet Engineering Task Force: Fremont, CA, USA, 2012. [Google Scholar]
- Almusaylim, Z.A.; Alhumam, A.; Jhanjhi, N.Z. Proposing a secure RPL based internet of things routing protocol: A review. Ad Hoc Netw. 2020, 101, 102096. [Google Scholar] [CrossRef]
- Bang, A.O.; Pratap Rao, U.; Pallavi Kaliyar, I.; Conti, M. Assessment of routing attacks and mitigation techniques with RPL control messages: A survey. ACM Comput. Surv. 2022, 55, 1–36. [Google Scholar] [CrossRef]
- Sharma, S.; Verma, V.K. An integrated exploration on internet of things and wireless sensor networks. Wirel. Pers. Commun. 2022, 124, 2735–2770. [Google Scholar] [CrossRef]
- Shafique, U.; Khan, A.; Rehman, A.; Bashir, F.; Alam, M. Detection of rank attack in routing protocol for low power and lossy networks. Ann. Telecommun. 2018, 73, 429–438. [Google Scholar] [CrossRef]
- Altaf, A.; Abbas, H.; Iqbal, F.; Khan, M.M.Z.M.; Daneshmand, M. Robust, secure and adaptive trust-oriented service selection in IoT-based smart buildings. IEEE Internet Things J. 2020, 8, 7497–7509. [Google Scholar] [CrossRef]
- Sunder, A.J.C.; Shanmugam, A. Jensen–Shannon divergence based independent component analysis to detect and prevent black hole attacks in healthcare WSN. Wirel. Pers. Commun. 2019, 107, 1607–1623. [Google Scholar] [CrossRef]
- Liu, L.; Xu, X.; Liu, Y.; Ma, Z.; Peng, J. A detection framework against CPMA attack based on trust evaluation and machine learning in IoT network. IEEE Internet Things J. 2021, 8, 15249–15258. [Google Scholar] [CrossRef]
- Airehrour, D.; Gutierrez, J.; Ray, S.K. SecTrust-RPL: A secure trust-aware RPL routing protocol for Internet of Things. Future Gener. Comput. Syst. 2019, 93, 860–876. [Google Scholar] [CrossRef]
- Djedjig, N.; Tandjaoui, D.; Medjek, F.; Romdhani, I. Trust-aware and cooperative routing protocol for IoT security. J. Inf. Secur. Appl. 2020, 52, 102467. [Google Scholar] [CrossRef]
- Hashemi, S.Y.; Shams Aliee, F. Dynamic and comprehensive trust model for IoT and its integration into RPL. J. Supercomput. 2019, 75, 3555–3584. [Google Scholar] [CrossRef]
- Jayasinghe, U.; Lee, G.M.; Um, T.W.; Shi, Q. Machine learning based trust computational model for IoT services. IEEE Trans. Sustain. Comput. 2019, 4, 39–52. [Google Scholar] [CrossRef]
- Ahmed, A.I.A.; Ab Hamid, S.H.; Gani, A.; Khan, S.; Khan, M.K. Trust and reputation for Internet of Things: Fundamentals, taxonomy, and open research challenges. J. Netw. Comput. Appl. 2019, 145, 102409. [Google Scholar] [CrossRef]
- Sagar, S.; Mahmood, A.; Kumar, J.; Sheng, Q.Z. A Time-aware similarity-based trust computational model for social Internet of Things. In Proceedings of the 2020 IEEE Global Communications Conference GLOBECOM, Taipei, Taiwan, 7–11 December 2020. [Google Scholar] [CrossRef]
- Muzammal, S.M.; Murugesan, R.K.; Jhanjhi, N.Z. A comprehensive review on secure routing in Internet of Things: Mitigation methods and trust-based approaches. IEEE Internet Things J. 2020, 8, 4186–4210. [Google Scholar] [CrossRef]
- Muzammal, S.M.; Murugesan, R.K.; Jhanjhi, N.Z.; Jung, L.T. SMTrust: Proposing trust-based secure routing protocol for RPL attacks for IoT applications. In Proceedings of the 2020 International Conference on Computational Intelligence (ICCI), Bandar Seri Iskandar, Malaysia, 8–9 October 2020; pp. 305–310. [Google Scholar] [CrossRef]
- Li, S.; Xu, L.D. Security in enabling technologies. In Securing the Internet of Things; Syngress: Oxford, UK, 2017; pp. 109–118. [Google Scholar] [CrossRef]
- Raoof, A.; Matrawy, A.; Lung, C.-H. Routing attacks and mitigation methods for RPL-based Internet of Things. IEEE Commun. Surv. Tutor. 2019, 21, 1582–1606. [Google Scholar] [CrossRef]
- Cakir, S.; Toklu, S.; Yalcin, N. Rpl attack detection and prevention in the Internet of Things networks using a gru based deep learning. IEEE Access 2020, 8, 183678–183689. [Google Scholar] [CrossRef]
- Bao, Z.; Shi, W.; He, D.; Chood, K.-K.R. IoTChain: A three-tier blockchain-based IoT security architecture. arXiv 2018, arXiv:1806.02008. [Google Scholar]
- De Donno, M.; Dragoni, N.; Giaretta, A.; Mazzara, M. AntibIoTic: Protecting IoT devices against DDoS attacks. Adv. Intell. Syst. Comput. 2018, 717, 59–72. [Google Scholar] [CrossRef]
- Cheng, S.M.; Chen, P.Y.; Lin, C.C.; Hsiao, H.C. Traffic-aware patching for cyber security in mobile IoT. IEEE Commun. Mag. 2017, 55, 29–35. [Google Scholar] [CrossRef]
- Mcdermott, C.D.; Petrovski, A.V.; Shabestari, F.M. Botnet detection in the Internet of Things using deep learning approaches. In Proceedings of the 2018 International Joint Conference on Neural Networks (IJCNN), Rio de Janeiro, Brazil, 8–13 July 2018. [Google Scholar]
- Airehrour, D.; Gutierrez, J.; Ray, S.K. A Trust-based defence scheme for mitigating blackhole and selective forwarding attacks in the RPL routing protocol. Aust. J. Telecommun. Digit. Econ. 2018, 6, 41–49. [Google Scholar] [CrossRef]
- Prathapchandran, K.; Janani, T. A trust aware security mechanism to detect sinkhole attack in RPL-based IoT environment using random forest–RFTRUST. Comput. Netw. 2021, 198, 108413. [Google Scholar] [CrossRef]
- Pishdar, M.; Seifi, Y.; Nasiri, M.; Bag-Mohammadi, M. PCC-RPL: An efficient trust-based security extension for RPL. Inf. Secur. J. A Glob. Perspect. 2022, 31, 168–178. [Google Scholar] [CrossRef]
- Rakesh, B. Novel authentication and secure trust based RPL routing in mobile sink supported Internet of Things. Cyber-Phys. Syst. 2021, 1–34. [Google Scholar] [CrossRef]
- Guo, G. A Lightweight countermeasure to DIS attack in RPL routing protocol. In Proceedings of the 2021 IEEE 11th Annual Computing and Communication Workshop and Conference (CCWC), Las Vegas, NV, USA, 27–30 January 2021; pp. 753–758. [Google Scholar] [CrossRef]
- Abhinaya, E.V.; Sudhakar, B. A secure routing protocol for low power and lossy networks based 6LoWPAN networks to mitigate DIS flooding attacks. J. Ambient Intell. Humaniz. Comput. 2021, 2021, 1–12. [Google Scholar] [CrossRef]
- Sheibani, M.; Barekatain, B.; Arvan, E. A lightweight distributed detection algorithm for DDAO Attack on RPL routing protocol in Internet of Things. Pervasive Mob. Comput. 2022, 80, 101525. [Google Scholar] [CrossRef]
- Bang, A.O.; Rao, U.P. EMBOF-RPL: Improved RPL for early detection and isolation of rank attack in RPL-based Internet of Things. Peer-Peer Netw. Appl. 2022, 15, 642–665. [Google Scholar] [CrossRef]
- Selvaraj, S.; Thangarajan, R.; Saravanan, M. Trust-based and optimized RPL routing in social Internet of Things network. In Lecture Notes on Data Engineering and Communications Technologies; Springer: Cham, Switzerland, 2022; Volume 68, pp. 513–529. [Google Scholar] [CrossRef]
- Sahay, R.; Geethakumari, G.; Mitra, B. Mitigating the worst parent attack in RPL based Internet of Things. Clust. Comput. 2022, 25, 1303–1320. [Google Scholar] [CrossRef]
- Patel, A.; Jinwala, D. A reputation-based RPL protocol to detect selective forwarding attack in Internet of Things. Int. J. Commun. Syst. 2022, 35, e5007. [Google Scholar] [CrossRef]
- Djedjig, N.; Tandjaoui, D.; Medjek, F.; Romdhani, I. New trust metric for the RPL routing protocol. In Proceedings of the 2017 8th International Conference on Information and Communication Systems, ICICS 2017, Irbid, Jordan, 4–6 April 2017; pp. 328–335. [Google Scholar] [CrossRef]
- Adewuyi, A.A.; Cheng, H.; Shi, Q.; Cao, J.; MacDermott, A.; Wang, X. CTRUST: A dynamic trust model for collaborative applications in the Internet of Things. IEEE Internet Things J. 2019, 6, 5432–5445. [Google Scholar] [CrossRef]
- Nandhini, A.S.; Vivekanandan, P. A novel security and energy efficient data aggregation for medical Internet of Things using trust. J. Med. Imaging Health Inform. 2020, 10, 249–255. [Google Scholar] [CrossRef]
- Altaf, A.; Abbas, H.; Iqbal, F.; Derhab, A. Trust models of Internet of Smart Things: A survey, open issues, and future directions. J. Netw. Comput. Appl. 2019, 137, 93–111. [Google Scholar] [CrossRef]
- Sakthivel, T.; Chandrasekaran, R.M. A dummy packet-based hybrid security framework for mitigating routing misbehavior in multi-hop wireless networks. Wirel. Pers. Commun. 2018, 101, 1581–1618. [Google Scholar] [CrossRef]
- Mehta, R.; Parmar, M.M. Trust based mechanism for securing IoT routing protocol RPL against wormhole grayhole attacks. In Proceedings of the 2018 3rd International Conference for Convergence in Technology, I2CT 2018, Pune, India, 6–8 April 2018; pp. 1–6. [Google Scholar] [CrossRef]
- Gadde, D.; Chaudhari, M.S. Reliable data delivery on the basis of trust evaluation in WSN. In Information and Communication Technology for Sustainable Development; Springer: Singapore, 2018; pp. 51–59. [Google Scholar] [CrossRef]
- Priya Sethuraman, P.; Kannan, N. Refined trust energy-Ad Hoc on demand distance vector (ReTE-AODV) routing algorithm for secured routing in MANET. Wirel. Networks 2017, 23, 2227–2237. [Google Scholar] [CrossRef]
- Thulasiraman, P.; Wang, Y. A lightweight trust-based security architecture for RPL in mobile IoT networks. In Proceedings of the 2019 16th IEEE Annual Consumer Communications & Networking Conference (CCNC), Las Vegas, NV, USA, 11–14 January 2019; pp. 1–6. [Google Scholar] [CrossRef]
- Kiran, V.; Rani, S.; Singh, P. Towards a light weight routing security in IoT using non-cooperative game models and Dempster–Shaffer theory. Wirel. Pers. Commun. 2020, 110, 1729–1749. [Google Scholar] [CrossRef]
- Dai, C.; Gong, W. Model of services trust threshold assess based on fuzzy theory. In Proceedings of the 2010 2nd International Conference on E-Business and Information System Security, EBISS 2010, Wuhan, China, 22–23 May 2010; pp. 85–88. [Google Scholar] [CrossRef]
- Sabbah, A.I.; El-Mougy, A.; Ibnkahla, M. A survey of networking challenges and routing protocols in smart grids. IEEE Trans. Ind. Informatics 2014, 10, 210–221. [Google Scholar] [CrossRef]
- Le, A.; Loo, J.; Chai, K.; Aiash, M. A specification-based IDS for detecting attacks on RPL-based network topology. Information 2016, 7, 25. [Google Scholar] [CrossRef]
- ENISA. Cyber Security and Resilience for Smart Hospitals—ENISA; European Union Agency For Network And Information Security: Athens, Greece, 2016. Available online: https://www.enisa.europa.eu/publications/cyber-security-and-resilience-for-smart-hospitals (accessed on 2 July 2020).
- BonnMotion. Available online: http://sys.cs.uos.de/bonnmotion/download.shtml (accessed on 20 November 2020).
- Gnawali, O.; Levis, P. RFC 6719-The Minimum Rank with Hysteresis Objective Function; Internet Engineering Task Force: Fremont, CA, USA, 2012. [Google Scholar]
- Jiang, J.; Liu, Y. Secure IoT routing: Selective forwarding attacks and trust-based defenses in RPL network. arXiv 2022, arXiv:2201.06937. [Google Scholar]
Ref | Technique(s) and Description | Attacks Considered | Mobility | Research Gaps |
---|---|---|---|---|
[14] | Using the fuzzy logic-based approach for threshold-based trust | Rank; Sybil | ✘ | Lack of node mobility, consideration for recommendation uncertainty, evaluation for colluding attacks, energy consumption, and E2E delays; Packet loss rate is significant. |
[16] | A dynamic, comprehensive, multidimensional, hierarchical trust model. | Blackhole; Sybil; Rank | ✓ | Computing power can be improved; Sink node mobility and its impact on network performance is not considered |
[29] | A feedback-aware trust-based protocol. | Blackhole; Selective forward | ✘ | Lack of node mobility, consideration for recommendation uncertainty, and evaluation for E2E delays, energy consumption, and colluding attacks; Packet loss rate is significant. |
[15] | Introduces ETX as a metric for calculating trust in order to build a secure routing topology. | Rank; Blackhole | ✘ | Uses IDS-based attacks detection, and hardware security chip with each node; Lack of mobility of nodes. |
[41] | Collaborative context parameters, trust degradation component, and recommendations. | On-Off attacks; Opportunistic service attacks; | ✘ | Not suitable for routing protocols. |
[42] | Securing energy-efficient sensor network, recognizing the challenges of medical IoT mobility. | Greyhole | ✓ | Does not consider routing attacks and security. |
[24] | Deep Learning based model | Hello Flooding Attacks | ✘ | Considered only the attacks against resources; Scalability problem; does not consider RPL attacks. |
[31] | Trust-based PCC-RPL (Parental Change Control RPL) | Fabricated parent change | ✘ | Overhead due to IDS-based approach; No mitigation mechanism |
[32] | Authentication and Trust-based IoT security with mobile sink. | Rank; Sybil; Blackhole | ✓ | Additional registration process for authentication of nodes; Frequent death of IoT nodes is alleviated. |
[33] | A lightweight countermeasure based on adaptively adjusted thresholds | DIS attack | ✘ | WSN-inherited attacks are not considered; Only DIS-based attacks are defended |
[34] | Distributes the load between the several modes | DIS flooding attacks | ✘ | Targeting load balancing to avoid DIS flooding attacks; Network related attacks are not considered. |
Ref | Domain | Trust Evaluation/Calculation/Metrics |
---|---|---|
[14] | Routing attacks; RPL | Historical observation; Feedback; Successful and unsuccessful transaction |
[16] | Routing attacks; RPL | Contextual information; QoS; QPC |
[44] | Routing Attacks; Wireless Networks | Historical Observations; Indirect trust; Route trust; Contextual factors |
[12] | WSNs/LEACH; Attacks; Healthcare | Data packets received, dropped, and forwarded |
[45] | RPL; Routing Attacks | Direct and Indirect trust |
[46] | RPL; LLNs; WSNs | Node behavior |
[47] | AODV; Routing Security | Direct trust; Historical observation; Uncertainty; Bayesian probability |
[42] | Medical IoT; Routing | Energy consumption; Node capacity |
[15] | IDS-based; RPL Attacks | Recommended trust; Energy; Honesty; Selfishness; ETX |
[48] | RPL Security | Event-based trust; Weighted trust; Nonce ID; Timestamp |
[49] | RPL Security | Routing behavior; Contextual factors; non-cooperative game models and DST |
Trust Metrics | Description |
---|---|
Success rate (TMSR) | The ratio of number of packets forwarded by the number of packets received. |
Energy Level (TMEL) | Amount of remaining energy level of the node. |
Historical Observations (TM(H0)) | Recent trust value calculated for the node. |
Location and Link Stability (TMLLS) | Node’s location based on Received Signal Strength Indicator (RSSI) value. |
Mobility (TMMobility) | Distance moved from the previously noted position. |
Recommended Trust (TMRT) | Trust recommendation by 1-hop neighbors. |
Parameters | Values |
---|---|
Simulation Tool | InstantContiki2.7/Cooja |
Simulation coverage area | 110 m × 110 m |
Total number of nodes | 30 |
Malicious nodes | 3 |
Deployment of nodes | Random positioning |
TX range | 50 m |
INT range | 60 m |
TX ratio | 100% |
RX ratio | 30–100% |
Routing Protocol | MRHOF, SMTrustOF |
Network protocol | IPv6 based |
Start-up Delay | 5000 milliseconds |
Radio Medium | UDGM Distance Loss |
Simulation period | 60 min |
Environment | Static, Mobile |
Publisher’s Note: MDPI stays neutral with regard to jurisdictional claims in published maps and institutional affiliations. |
© 2022 by the authors. Licensee MDPI, Basel, Switzerland. This article is an open access article distributed under the terms and conditions of the Creative Commons Attribution (CC BY) license (https://creativecommons.org/licenses/by/4.0/).
Share and Cite
Muzammal, S.M.; Murugesan, R.K.; Jhanjhi, N.Z.; Humayun, M.; Ibrahim, A.O.; Abdelmaboud, A. A Trust-Based Model for Secure Routing against RPL Attacks in Internet of Things. Sensors 2022, 22, 7052. https://doi.org/10.3390/s22187052
Muzammal SM, Murugesan RK, Jhanjhi NZ, Humayun M, Ibrahim AO, Abdelmaboud A. A Trust-Based Model for Secure Routing against RPL Attacks in Internet of Things. Sensors. 2022; 22(18):7052. https://doi.org/10.3390/s22187052
Chicago/Turabian StyleMuzammal, Syeda Mariam, Raja Kumar Murugesan, Noor Zaman Jhanjhi, Mamoona Humayun, Ashraf Osman Ibrahim, and Abdelzahir Abdelmaboud. 2022. "A Trust-Based Model for Secure Routing against RPL Attacks in Internet of Things" Sensors 22, no. 18: 7052. https://doi.org/10.3390/s22187052
APA StyleMuzammal, S. M., Murugesan, R. K., Jhanjhi, N. Z., Humayun, M., Ibrahim, A. O., & Abdelmaboud, A. (2022). A Trust-Based Model for Secure Routing against RPL Attacks in Internet of Things. Sensors, 22(18), 7052. https://doi.org/10.3390/s22187052