DECAL: A Reconfigurable Monolithic Active Pixel Sensor for Tracking and Calorimetry in a 180 nm Image Sensor Process
Abstract
1. Introduction
2. Physics Background and Specifications
3. Sensor Overview and Timing
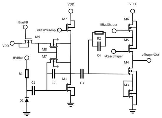
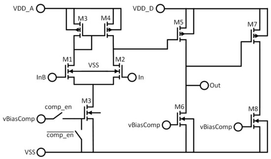
3.1. Pixel
3.2. Column-Level Summation
- The sum must be completed in 25 ns;
- The silicon area required to achieve this must fit within a reasonable area of the 55 × 55 m pixel;
- The number of vertical lines running vertically in the column that are needed to move data between pixels for summation must fit easily within the available 55 m pitch.
- A cascade approach, in which 2 pixels are summed, then added to the next to make 4, then two 4 s combine to make 8, until 64 is reached. This uses distributed addition, but is essentially a single-level sum.
- A waterfall approach, in which pixel 63 adds to 62, to 61, to 60, and so on. As above, this is distributed addition, but on a single level.
- A mixture of the two, in which groups of pixels use the cascade approach, and the results of these sums combine in a waterfall fashion. This is a multi-stage, distributed approach, since the cascade stages proceed in parallel, and are then combined in the waterfall stage.
3.3. Periphery-Level Summation and Reconfigurability
4. Testing and Performance
4.1. Previous Results
4.2. Mask Register Testing
4.3. Testing with Americium-241
4.4. Testing with Cu and Mo X-ray Targets
5. Discussion
Author Contributions
Funding
Institutional Review Board Statement
Informed Consent Statement
Data Availability Statement
Acknowledgments
Conflicts of Interest
Abbreviations
| LHC | Large Hadron Collider |
| ASIC | Application Specific Integrated Circuit |
| MIP | Minimum Ionising Particle |
| DAC | Digital-to-Analogue Converter |
| LVDS | Low-Voltage Differential Signalling |
| CMOS | Complementary Metal Oxide Semiconductor |
| FPGA | Field-Programmable Gate Array |
| CMOS | Complementary Metal Oxide Semiconductor |
| SNR | Signal-to-Noise Ratio |
| DAQ | Data Acquisition |
| SPAD | Single-Photon Avalanche Diode |
| HEXITEC | High-energy X-ray imaging technology |
| SRAM | Static Random Access Memory |
| LVDS | Low-Voltage Differential Signalling |
References
- Puzo, P. ATLAS calorimetry. Nucl. Instrum. Methods Phys. Res. Sect. A Accel. Spectrometers Detect. Assoc. Equip. 2002, 494, 340–345. [Google Scholar] [CrossRef]
- Aleksa, M.; Diemoz, M. Discussion on the electromagnetic calorimeters of ATLAS and CMS. Nucl. Instrum. Methods Phys. Res. Sect. A Accel. Spectrometers Detect. Assoc. Equip. 2013, 732, 442–450. [Google Scholar] [CrossRef][Green Version]
- Artamonov, A.; Bailey, D.; Belanger, G.; Cadabeschi, M.; Chen, T.Y.; Epshteyn, V.; Gorbounov, P.; Joo, K.K.; Khakzad, M.; Khovanskiy, V.; et al. The ATLAS Forward Calorimeter. J. Instrum. 2008, 3, P02010. [Google Scholar] [CrossRef]
- Cavallari, F. Performance of calorimeters at the LHC. J. Phys. Conf. Ser. 2011, 293, 012001. [Google Scholar] [CrossRef]
- Brown, R.; Cockerill, D. Electromagnetic calorimetry. Nucl. Instrum. Methods Phys. Res. Sect. A Accel. Spectrometers Detect. Assoc. Equip. 2012, 666, 47–79. [Google Scholar] [CrossRef]
- Wigmans, R. Advances in hadron calorimetry. Annu. Rev. Nucl. Part. Sci. 1991, 41, 133–185. [Google Scholar] [CrossRef]
- Sauvan, J.B. The CMS High Granularity Calorimeter for the High Luminosity LHC. J. Instrum. 2018, 13, C02043. [Google Scholar] [CrossRef]
- Dauncey, P. Performance of CMOS sensors for a digital electromagnetic calorimeter. In Proceedings of the 35th International Conference of High Energy Physics, Paris, France, 22–28 July 2010. [Google Scholar]
- Ballin, J.; Coath, R.; Crooks, J.; Dauncey, P.; Magnan, A.M.; Mikami, Y.; Miller, O.; Noy, M.; Rajovic, V.; Stanitzki, M.; et al. Design and performance of a CMOS study sensor for a binary readout electromagnetic calorimeter. J. Instrum. 2011, 6, P05009. [Google Scholar] [CrossRef]
- Neubuser, C.; Aleksa, M.; Henriques Correia, A.M.; Faltova, J.; Selvaggi, M.; Helsens, C.; Zaborowska, A.; Allport, P.P.; Bosley, R.R.; Kieseler, J.; et al. Calorimeters for the FCC-hh; Technical Report; CERN: Geneva, Switzerland, 2019. [Google Scholar]
- ALICE Collaboration, CERN. Letter of Intent: A Forward Calorimeter (FoCal) in the ALICE experiment; Technical Report; CERN: Geneva, Switzerland, 2020. [Google Scholar]
- Rocco, E. Highly granular digital electromagnetic Calorimeter with MAPS. Nucl. Part. Phys. Proc. 2016, 273, 1090–1095. [Google Scholar] [CrossRef]
- De Haas, A.; Nooren, G.; Peitzmann, T.; Reicher, M.; Rocco, E.; Röhrich, D.; Ullaland, K.; van den Brink, A.; van Leeuwen, M.; Wang, H.; et al. The FoCal prototype—An extremely fine-grained electromagnetic calorimeter using CMOS pixel sensors. J. Instrum. 2018, 13, P01014. [Google Scholar] [CrossRef]
- Stanitzki, M.; Crooks, J.; Stefanov, K.; Turchetta, R.; Tyndel, M.; Villani, E.; Ballin, J.; Dauncey, P.; Magnan, A.; Noy, M.; et al. A tera-pixel calorimeter for the ILC. In Proceedings of the 2007 IEEE Nuclear Science Symposium Conference Record, Honolulu, HI, USA, 26 October–3 November 2007; Volume 1, pp. 254–258. [Google Scholar] [CrossRef]
- Crooks, J.; Ballin, J.; Dauncey, P.; Magnan, A.M.; Mikami, Y.; Miller, O.; Noy, M.; Rajovic, V.; Stanitzki, M.; Stefanov, K.; et al. A novel CMOS monolithic active pixel sensor with analog signal processing and 100% fill factor. In Proceedings of the 2007 IEEE Nuclear Science Symposium Conference Record, Honolulu, HI, USA, 26 October–3 November 2007; Volume 2, pp. 931–935. [Google Scholar] [CrossRef]
- Price, T.; Watson, N.; Wilson, J.; Rajovic, V.; Cussans, D.; Goldstein, J.; Head, R.; Nash, S.; Page, R.; Velthuis, J.; et al. First radiation hardness results of the TeraPixel Active Calorimeter (TPAC) sensor. J. Instrum. 2013, 8, P01007. [Google Scholar] [CrossRef]
- Hartmann, F. Evolution of Silicon Sensor Technology in Particle Physics; Springer: Berlin/Heidelberg, Germany, 2009; Volume 43. [Google Scholar]
- Seidel, S. Silicon strip and pixel detectors for particle physics experiments. Phys. Rep. 2019, 828, 1–34. [Google Scholar] [CrossRef]
- Ahmad, A.; Albrechtskirchinger, Z.; Allport, P.; Alonso, J.; Andricek, L.; Apsimon, R.; Barr, A.; Bates, R.; Beck, G.; Bell, P.; et al. The silicon microstrip sensors of the ATLAS semiconductor tracker. Nucl. Instrum. Methods Phys. Res. Sect. A Accel. Spectrometers Detect. Assoc. Equip. 2007, 578, 98–118. [Google Scholar] [CrossRef][Green Version]
- McMahon, S.; Pontecorvo, L. Technical Design Report for the ATLAS Inner Tracker Strip Detector; Technical Report, LHC/ATLAS Experiment; CERN: Geneva, Switzerland, 2017. [Google Scholar]
- Borrello, L.; Messineo, A.; Focardi, E.; Macchiolo, A. Sensor Design for the CMS Silicon Strip Tracker; Technical Report; CERN: Geneva, Switzerland, 2003. [Google Scholar]
- Clarke, E. FPGAs and Structured ASICs: Low-Risk SoC for the Masses. Available online: https://www.design-reuse.com/articles/12360/fpgas-and-structured-asics-low-risk-soc-for-the-masses.html (accessed on 4 July 2022).
- Price, T. Digital Calorimetry for Future e+e− Linear Colliders and Their Impact on the Precision Measurement of the Top Higgs Yukawa Coupling. Ph.D. Thesis, University of Birmingham, Birmingham, UK, 2013. [Google Scholar]
- Winter, A. Prospects for Higgs Boson & Top Quark Measurements and Applications of Digital Calorimetry at Future Linear Colliders. Ph.D. Thesis, University of Birmingham, Birmingham, UK, 2018. [Google Scholar]
- Tony Price. Digital Electromagnetic Calorimetry at the FCC-hh. Available online: https://indico.cern.ch/event/556692/contributions/2465167/ (accessed on 4 July 2022).
- Steve Worm. DECAL: Digital Calorimetry Using DMAPs Sensors. Available online: https://agenda.infn.it/event/17834/contributions/83395/ (accessed on 4 July 2022).
- Krummenacher, F. Pixel detectors with local intelligence: An IC designer point of view. Nucl. Instrum. Methods Phys. Res. Sect. A Accel. Spectrometers Detect. Assoc. Equip. 1991, 305, 527–532. [Google Scholar] [CrossRef]
- Snoeys, W.; Anelli, G.; Campbell, M.; Cantatore, E.; Faccio, F.; Heijne, E.; Jarron, P.; Kloukinas, K.; Marchioro, A.; Moreira, P.; et al. Integrated circuits for particle physics experiments. IEEE J. Solid-State Circuits 2000, 35, 2018–2030. [Google Scholar] [CrossRef]
- John, J.J.; Brouard, M.; Clark, A.; Crooks, J.; Halford, E.; Hill, L.; Lee, J.W.L.; Nomerotski, A.; Pisarczyk, R.; Sedgwick, I.; et al. PImMS, a fast event-triggered monolithic pixel detector with storage of multiple timestamps. J. Instrum. 2012, 7, C08001. [Google Scholar] [CrossRef]
- Sedgwick, I.; Clark, A.; Crooks, J.; Turchetta, R.; Hill, L.; John, J.; Nomerotski, A.; Pisarczyk, R.; Brouard, M.; Gardiner, S.; et al. PImMS: A self-triggered, 25ns resolution monolithic CMOS sensor for Time-of-Flight and Imaging Mass Spectrometry. In Proceedings of the 10th IEEE International NEWCAS Conference, Montreal, QC, Canada, 17–20 June 2012; pp. 497–500. [Google Scholar] [CrossRef]
- Jones, L.; Seller, P.; Wilson, M.; Hardie, A. HEXITEC ASIC—A pixellated readout chip for CZT detectors. Nucl. Instrum. Methods Phys. Res. Sect. A Accel. Spectrometers Detect. Assoc. Equip. 2009, 604, 34–37. [Google Scholar] [CrossRef]
- Spieler, H. Electronics 1—Amplifiers, Noise and Signal Processing. Available online: https://www-physics.lbl.gov/~spieler/TSI-2007/PDF/Electronics_I.pdf (accessed on 1 September 2022).
- Morimoto, K.; Ardelean, A.; Wu, M.L.; Ulku, A.C.; Antolovic, I.M.; Bruschini, C.; Charbon, E. Megapixel time-gated SPAD image sensor for 2D and 3D imaging applications. Optica 2020, 7, 346–354. [Google Scholar] [CrossRef]
- Zhang, C.; Lindner, S.; Antolović, I.M.; Mata Pavia, J.; Wolf, M.; Charbon, E. A 30-frames/s, 252×144 SPAD Flash LiDAR with 1728 Dual-Clock 48.8-ps TDCs, and Pixel-Wise Integrated Histogramming. IEEE J. Solid-State Circuits 2019, 54, 1137–1151. [Google Scholar] [CrossRef]
- Hutchings, S.W.; Johnston, N.; Gyongy, I.; Al Abbas, T.; Dutton, N.A.W.; Tyler, M.; Chan, S.; Leach, J.; Henderson, R.K. A Reconfigurable 3-D-Stacked SPAD Imager with In-Pixel Histogramming for Flash LIDAR or High-Speed Time-of-Flight Imaging. IEEE J. Solid-State Circuits 2019, 54, 2947–2956. [Google Scholar] [CrossRef]
- Braga, L.H.C.; Gasparini, L.; Grant, L.; Henderson, R.K.; Massari, N.; Perenzoni, M.; Stoppa, D.; Walker, R. A Fully Digital 8×16 SiPM Array for PET Applications with Per-Pixel TDCs and Real-Time Energy Output. IEEE J. Solid-State Circuits 2014, 49, 301–314. [Google Scholar] [CrossRef]
- Allport, P.; Bosley, R.; Dopke, J.; Flynn, S.; Gonella, L.; Kopsalis, I.; Nikolopoulos, K.; Phillips, P.; Price, T.; Scott, A.; et al. First tests of a reconfigurable depleted MAPS sensor for digital electromagnetic calorimetry. Nucl. Instrum. Methods Phys. Res. Sect. A Accel. Spectrometers Detect. Assoc. Equip. 2020, 958, 162654. [Google Scholar] [CrossRef]
- Benhammadi, S.; Dopke, J.; Guerrini, N.; Phillips, P.; Sedgwick, I.; Villani, G.; Wilson, F.; Zhang, Z.; Warren, M.; Allport, P.P.; et al. DECAL: A Reconfigurable Monolithic Active Pixel Sensor for use in Calorimetry and Tracking. In Proceedings of the Topical Workshop on Electronics for Particle Physics, Santiago de Compostela, Spain, 2–6 September 2019; Volume 2, p. 6. [Google Scholar]
- Allport, P.; Benhammadi, S.; Bosley, R.; Dopke, J.; Flynn, S.; Freeman, P.; Gonella, L.; Guerrini, N.; Kopsalis, I.; Nikolopoulos, K.; et al. A reconfigurable CMOS sensor for tracking, pre-shower and digital electromagnetic calorimetry. Nucl. Instrum. Methods Phys. Res. Sect. A Accel. Spectrometers Detect. Assoc. Equip. 2020, 978, 164459. [Google Scholar] [CrossRef]
- Kopsalis, I.; Allport, P.; Benhammadi, S.; Bosley, R.; Dopke, J.; Fasselt, L.; Flynn, S.; Freeman, P.; Gonella, L.; Guerrini, N.; et al. Evaluation of the DECAL Fully Depleted monolithic sensor for outer tracking and digital calorimetry. Nucl. Instrum. Methods Phys. Res. Sect. A Accel. Spectrometers Detect. Assoc. Equip. 2022, 1038, 166955. [Google Scholar] [CrossRef]
- Snoeys, W.; Rinella, G.A.; Hillemanns, H.; Kugathasan, T.; Mager, M.; Musa, L.; Riedler, P.; Reidt, F.; Van Hoorne, J.; Fenigstein, A.; et al. A process modification for CMOS monolithic active pixel sensors for enhanced depletion, timing performance and radiation tolerance. Nucl. Instrum. Methods Phys. Res. Sect. A Accel. Spectrometers Detect. Assoc. Equip. 2017, 871, 90–96. [Google Scholar] [CrossRef]
- Berger, M.; Hubbell, J.; Seltzer, S.; Chang, J.; Coursey, J.; Sukumar, R.; Zucker, D.; Olsen, K. XCOM: Photon Cross Section Database. 1999. Available online: http://physics.nist.gov/xcom (accessed on 9 September 2022). [CrossRef]
- Quantum Detectors Ltd. RAL, Harwell, UK, High Energy X-ray Imaging Technology Detector. Available online: https://quantumdetectors.com/products/hexitec/ (accessed on 25 July 2022).






















| Specification | Unit | Value |
|---|---|---|
| Pixel Pitch | m | 55 |
| Resolution | pix | 64 × 64 |
| Frame Rate | MHz | 40 |
| Input Referred Noise | 80 | |
| Max hits/col (pad mode) | hits | 15 |
| Max hits/col (column mode) | hits | 3 |
| Other features | N/A | Overflow indication, masking, test register |
| Scheme Counting Limit | Waterfall | Cascade | ||
|---|---|---|---|---|
| 64 | 15 | 64 | 15 | |
| Summation Time (ns) | 124.8 | 67.2 | 7.7 | 7.2 |
| Number of Gates | 1408 | 768 | 854 | 839 |
| Number of Parallel Lines | 6 | 4 | 41 | 24 |
| Scheme Counting Limit | Waterfall | Cascade | Mixed—Block Size 16 | ||
|---|---|---|---|---|---|
| 64 | 15 | 64 | 15 | 15 | |
| Summation Time (ns) | 124.8 | 67.2 | 7.7 | 7.2 | 7.5 |
| Number of Gates | 1408 | 768 | 854 | 839 | 388 |
| Number of Parallel Lines | 6 | 4 | 41 | 24 | 13 |
| Source | Photon Energy (keV) | Signal Height (mV) | Determination Method | (mV) | Conversion Gain (V/e) |
|---|---|---|---|---|---|
| decay | 59.54 | 320 | from fit | 5.9 | 19.3 |
| Mo | 17.48 | 111 | from fit | 6.3 | 22.9 |
| Mo | 17.48 | 97 | max | 6.3 | 20.0 |
| Cu | 8.05 | 40 | from fit | 2.6 | 17.9 |
| Cu | 8.05 | 43 | max | 2.6 | 19.2 |
Publisher’s Note: MDPI stays neutral with regard to jurisdictional claims in published maps and institutional affiliations. |
© 2022 by the authors. Licensee MDPI, Basel, Switzerland. This article is an open access article distributed under the terms and conditions of the Creative Commons Attribution (CC BY) license (https://creativecommons.org/licenses/by/4.0/).
Share and Cite
Allport, P.P.; Benhammadi, S.; Bosley, R.R.; Dopke, J.; Fasselt, L.; Flynn, S.; Gonella, L.; Guerrini, N.; Issever, C.; Nikolopoulos, K.; et al. DECAL: A Reconfigurable Monolithic Active Pixel Sensor for Tracking and Calorimetry in a 180 nm Image Sensor Process. Sensors 2022, 22, 6848. https://doi.org/10.3390/s22186848
Allport PP, Benhammadi S, Bosley RR, Dopke J, Fasselt L, Flynn S, Gonella L, Guerrini N, Issever C, Nikolopoulos K, et al. DECAL: A Reconfigurable Monolithic Active Pixel Sensor for Tracking and Calorimetry in a 180 nm Image Sensor Process. Sensors. 2022; 22(18):6848. https://doi.org/10.3390/s22186848
Chicago/Turabian StyleAllport, Philip Patrick, Seddik Benhammadi, Robert Ross Bosley, Jens Dopke, Lucian Fasselt, Samuel Flynn, Laura Gonella, Nicola Guerrini, Cigdem Issever, Kostas Nikolopoulos, and et al. 2022. "DECAL: A Reconfigurable Monolithic Active Pixel Sensor for Tracking and Calorimetry in a 180 nm Image Sensor Process" Sensors 22, no. 18: 6848. https://doi.org/10.3390/s22186848
APA StyleAllport, P. P., Benhammadi, S., Bosley, R. R., Dopke, J., Fasselt, L., Flynn, S., Gonella, L., Guerrini, N., Issever, C., Nikolopoulos, K., Kopsalis, I., Philips, P., Price, T., Sedgwick, I., Villani, G., Warren, M., Watson, N., Weber, H., Winter, A., ... Zhang, Z. (2022). DECAL: A Reconfigurable Monolithic Active Pixel Sensor for Tracking and Calorimetry in a 180 nm Image Sensor Process. Sensors, 22(18), 6848. https://doi.org/10.3390/s22186848

