A Radio Environment Map Updating Mechanism Based on an Attention Mechanism and Siamese Neural Networks
Abstract
:1. Introduction
2. System Model and Problem Description
2.1. Radio Environmental Map System
2.2. Problem Description
3. A Radio Environment Map Updating Mechanism Based on the Attention Mechanism and Siamese Neural Networks
3.1. Realization of Ideas
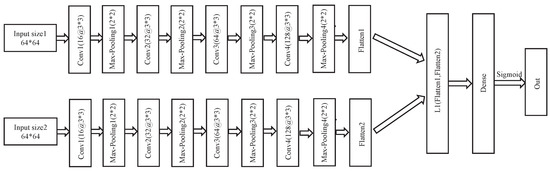
3.2. Siamese Neural Networks
3.3. Attention Mechanisms
4. Experiment-Related Instructions
4.1. Data Source
4.2. Update Method
4.3. Performance Indicators
5. Experimental Analysis
6. Conclusions
Author Contributions
Funding
Institutional Review Board Statement
Informed Consent Statement
Data Availability Statement
Conflicts of Interest
References
- Haykin, S. Cognitive Radio: Brain-Empowered Wireless Communications. IEEE J. Sel. Areas Commun. 2005, 23, 201–220. [Google Scholar] [CrossRef]
- Bi, S.; Lyu, J.; Ding, Z.; Zhang, R. Engineering radio maps for wireless resource management. IEEE Trans. Wirel. Commun. 2019, 26, 133–141. [Google Scholar] [CrossRef]
- Li, Z.; Braun, T.; Zhao, X.; Zhao, Z.; Hu, F.; Liang, H. A narrow-band indoor positioning system by fusing time and received signal strength via ensemble learning. IEEE Access 2018, 6, 9936–9950. [Google Scholar] [CrossRef]
- Haeberlen, A. Practical Robust Localization over Large-Scale 802.11 Wireless Networks; Association for Computing Machinery: New York, NY, USA, 2004. [Google Scholar]
- Ni, L.M.; Liu, Y.; Lau, Y.C.; Patil, A.P. LANDMARC: Indoor Location Sensing Using Active RFID. In Proceedings of the First IEEE International Conference on Pervasive Computing and Communications, (PerCom 2003), Fort Worth, TX, USA, 26 March 2003. [Google Scholar]
- Krishnan, P.; Krishnakumar, A.S.; Ju, W.H.; Mallows, C.; Ganu, S. A System for LEASE: Location Estimation Assisted by Stationary Emitters for Indoor RF Wireless Networks. In Proceedings of the IEEE INFOCOM ’04, Hong Kong, China, 7–11 March 2004; pp. 1001–1011. [Google Scholar]
- Katagiri, K.; Fujii, T. Radio Environment Map Updating Procedure Based on Hypothesis Testing. In Proceedings of the 2019 IEEE International Symposium on DySPAN, Newark, NJ, USA, 11–14 November 2019. [Google Scholar]
- Lim, J.S.; Jang, W.H.; Yoon, G.W. Radio Map Update Automation for WiFi Positioning Systems. IEEE Commun. Lett. 2013, 17, 693–696. [Google Scholar] [CrossRef]
- Ismail, A.H.; Kitagawa, H.; Tasaki, R.; Terashima, K. WiFi RSS fingerprint database construction for mobile robot indoor positioning system. In Proceedings of the IEEE International Conference on Systems, Man, and Cybernetics (SMC), Budapest, Hungary, 9–12 October 2016; pp. 1561–1566. [Google Scholar]
- Zhao, J.; Gao, X.; Wang, X.; Li, C.; Song, M.; Sun, Q. An Efficient Radio Map Updating Algorithm Based on K-Means and Gaussian Process Regression. J. Navig. 2018, 71, 1055–1068. [Google Scholar] [CrossRef]
- Wu, C.S.; Yang, Z.; Xiao, C. Automatic radio map adaptation for indoor localization using smartphones. IEEE Trans. Mob. Comput. 2018, 17, 517–528. [Google Scholar] [CrossRef]
- Yin, J.; Yang, Q.; Ni, L.M. Learning adaptive temporal radio maps for signal-strength-based location estimation. IEEE Trans. Mob. Comput. 2018, 7, 869–883. [Google Scholar] [CrossRef]
- Niu, X.; Zhang, Z.; Wang, A.; Liu, J.; Liu, S. Online Learning-Based WIFI Radio Map Updating Considering High-Dynamic Environmental Factors. IEEE Access 2019, 7, 110074–110085. [Google Scholar] [CrossRef]
- Ye, A.; Yang, X.; Xu, L.; Li, Q. A Novel Adaptive Radio-Map for RSS-Based Indoor Positioning. In Proceedings of the 2017 International Conference on Green Informatics (ICGI), Fuzhou, China, 15–17 August 2017. [Google Scholar]
- Tang, M.; Ding, G.; Wu, Q. A Joint Tensor Completion and Prediction Scheme for Multi-Dimensional Spectrum Map Construction. IEEE Access 2016, 4, 8044–8052. [Google Scholar] [CrossRef]
- Xin, J.; Xu, W.; Cai, Y. Deep Learning for Intelligent Wireless MAC: Exploiting Real Data Sampled on 2.4 GHz Frequency Band. arXiv 2021, arXiv:2106.10307. [Google Scholar]
- Chopra, S.; Hadsell, R.; Lecun, Y. Learning a Similarity Metric Discriminatively, with Application to Face Verification. In Proceedings of the IEEE Computer Society Conference on Computer Vision and Pattern Recognition (CVPR’05), San Diego, CA, USA, 20–25 June 2005. [Google Scholar]
- Bahdanau, D.; Cho, K.; Bengio, Y. Neural Machine Translation by Jointly Learning to Align and Translate. arXiv 2014, arXiv:1409.0473. [Google Scholar]
- Woo, S.; Park, J.; Lee, J.Y. CBAM: Convolutional Block Attention Module. Eur. Conf. Comput. Vis. 2018, 11211, 3–19. [Google Scholar]
- Sato, K.; Suto, K.; Inage, K. Space Frequency Interpolated Radio Map. IEEE Trans. Veh. Technol. 2021, 70, 714–725. [Google Scholar] [CrossRef]
- Gudmundson, M. Correlation Model for Shadow Fading in Mobile Radio Systems. Electron. Lett. 2011, 27, 2145–2146. [Google Scholar] [CrossRef]
- Rui, Z.; Wei, J.; Michelson, D.G. Outage Probability of MRC Diversity over Correlated Shadowed Fading Channels. IEEE Wirel. Commun. Lett. 2012, 1, 516–519. [Google Scholar]
- Katagiri, K.; Onose, K.; Sato, K. Highly Accurate Prediction of Radio Propagation Using Model Classifier. In Proceedings of the IEEE 89th Vehicular Technology Conference (VTC2019-Spring), Kuala Lumpur, Malaysia, 28 April–1 May 2019. [Google Scholar]











| Input: Sample Matrix (Dimension: 64 × 64) | |
|---|---|
| Layers | Kernel Size |
| Conv1 + Relu | 16 × 3 × 3 |
| Max-Pooling1 | 2 × 2 |
| Conv2 + Relu | 32 × 3 × 3 |
| Max-Pooling2 | 2 × 2 |
| Conv3 + Relu | 64 × 3 × 3 |
| Max-Pooling3 | 2 × 2 |
| Conv4 + Relu | 128 × 3 × 3 |
| Max-Pooling4 | 2 × 2 |
| Flatten | - |
| Output: Feature vector (Dimension: 128 × 1) | |
| Parameters | Symbol | Value |
|---|---|---|
| Observation Area N | ×N [] | 640 × 640 |
| Grid size | n × n [] | 10 × 10 |
| Transmitting power | [dBm] | 29 |
| Path loss factor | 4.5 | |
| Reference Distance | [m] | 10 |
| Standard shading deviation | [dB] | 8 |
| Related distances | [m] | 20 |
| Center Frequency | FB [MHz] | 3500 |
Publisher’s Note: MDPI stays neutral with regard to jurisdictional claims in published maps and institutional affiliations. |
© 2022 by the authors. Licensee MDPI, Basel, Switzerland. This article is an open access article distributed under the terms and conditions of the Creative Commons Attribution (CC BY) license (https://creativecommons.org/licenses/by/4.0/).
Share and Cite
Zhen, P.; Zhang, B.; Xie, C.; Guo, D. A Radio Environment Map Updating Mechanism Based on an Attention Mechanism and Siamese Neural Networks. Sensors 2022, 22, 6797. https://doi.org/10.3390/s22186797
Zhen P, Zhang B, Xie C, Guo D. A Radio Environment Map Updating Mechanism Based on an Attention Mechanism and Siamese Neural Networks. Sensors. 2022; 22(18):6797. https://doi.org/10.3390/s22186797
Chicago/Turabian StyleZhen, Pan, Bangning Zhang, Chen Xie, and Daoxing Guo. 2022. "A Radio Environment Map Updating Mechanism Based on an Attention Mechanism and Siamese Neural Networks" Sensors 22, no. 18: 6797. https://doi.org/10.3390/s22186797
APA StyleZhen, P., Zhang, B., Xie, C., & Guo, D. (2022). A Radio Environment Map Updating Mechanism Based on an Attention Mechanism and Siamese Neural Networks. Sensors, 22(18), 6797. https://doi.org/10.3390/s22186797

