Volatile Organic Compound Monitoring during Extreme Wildfires: Assessing the Potential of Sensors Based on LbL and Sputtering Films
Abstract
1. Introduction
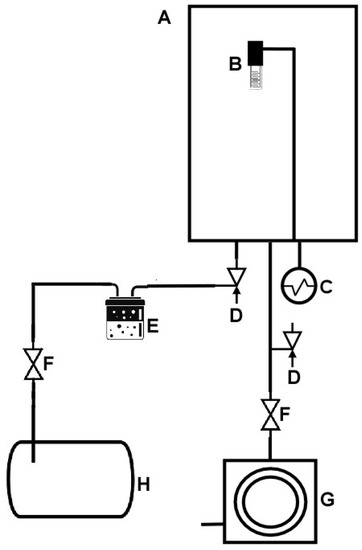
2. Materials and Methods
3. Results and Discussion
3.1. Assessment of the Sensor Responses to VOC in Air: Impedance Spectroscopy
3.2. Principal Component Analysis
4. Conclusions
- The electrical response of the sensors was influenced by the different concentrations of eucalyptol and α-pinene;
- Sensors produced with thin films of metallic oxides showed the best results;
- The detection of different molecules was influenced by the surface morphology of the thin films that were developed;
- The use of PAH as a positive polyelectrolyte may positively influence the adsorption of α-pinene;
- The e-nose system enabled a clear separation of the two target compounds.
Supplementary Materials
Author Contributions
Funding
Institutional Review Board Statement
Informed Consent Statement
Data Availability Statement
Conflicts of Interest
References
- Cramer, W.; Guiot, J.; Fader, M.; Garrabou, J.; Gattuso, J.-P.; Iglesias, A.; Lange, M.A.; Lionello, P.; Llasat, M.C.; Paz, S.; et al. Climate change and interconnected risks to sustainable development in the Mediterranean. Nat. Clim. Change 2018, 8, 972–980. [Google Scholar] [CrossRef]
- Global Wildfire Information System—GWIS. Available online: https://gwis.jrc.ec.europa.eu/ (accessed on 30 May 2022).
- Instituto Nacional de Estatística. Estatísticas do Ambiente; Instituto Nacional de Estatística: Madrid, Sapin, 2019. [Google Scholar]
- Forest Europe. Assessment of Forest Fire Risks and Innovative Strategies for Fire Prevention. In Proceedings of the Workshop on the Assessment of Forest Fire Risks and Innovative Strategies for Fire Prevention, Rhodes, Greece, 4–6 May 2010. [Google Scholar]
- Urbanski, S.P.; Hao, W.M.; Baker, S. Chapter 4 Chemical Composition of Wildland Fire Emissions. In Developments in Environmental Science; Elsevier: Amsterdam, The Netherlands, 2008; pp. 79–107. ISBN 9780080556093. [Google Scholar]
- San-Miguel-Ayanz, J.; Durrant, T.; Boca, R.; Libertà, G.; Branco, A.; de Rigo, D.; Ferrari, D.; Maianti, P.; Vivancos, T.A.; Costa, H.; et al. Forest Fires in Europe, Middle East and North Africa 2017; Publications Office of the European Union: Luxembourg, 2018. [Google Scholar]
- Chetehouna, K.; Courty, L.; Garo, J.P.; Viegas, D.X.; Fernandez-Pello, C. Flammability limits of biogenic volatile organic compounds emitted by fire-heated vegetation (Rosmarinus officinalis) and their potential link with accelerating forest fires in canyons: A Froude-scaling approach. J. Fire Sci. 2014, 32, 316–327. [Google Scholar] [CrossRef]
- Rego, F.C.; Morgan, P.; Fernandes, P.; Hoffman, C. Fire Science; Springer International Publishing: Cham, Switzerland, 2021; ISBN 978-3-030-69814-0. [Google Scholar]
- Xavier Viegas, D. Forest fire propagation. Philos. Trans. R. Soc. Lond. Ser. Math. Phys. Eng. Sci. 1998, 356, 2907–2928. [Google Scholar] [CrossRef]
- Chetehouna, K.; Barboni, T.; Zarguili, I.; Leoni, E.; Simeoni, A.; Fernandez-Pello, A.C. Investigation on the emission of volatile organic compounds from heated vegetation and their potential to cause an accelerating forest fire. Combust. Sci. Technol. 2009, 181, 1273–1288. [Google Scholar] [CrossRef]
- Chatelon, F.-J.; Sauvagnargues, S.; Dusserre, G.; Balbi, J.-H. Generalized Blaze Flash, a “Flashover” Behavior for Forest Fires—Analysis from the Firefighter’s Point of View. Open J. For. 2014, 4, 547–557. [Google Scholar] [CrossRef][Green Version]
- Fernandes, P.M.; Guiomar, N.; Rossa, C.G. Analysing eucalypt expansion in Portugal as a fire-regime modifier. Sci. Total Environ. 2019, 666, 79–88. [Google Scholar] [CrossRef]
- Catry, F.X.; Moreira, F.; Tujeira, R.; Silva, J.S. Post-fire survival and regeneration of Eucalyptus globulus in forest plantations in Portugal. For. Ecol. Manag. 2013, 310, 194–203. [Google Scholar] [CrossRef]
- Hatch, L.E.; Jen, C.N.; Kreisberg, N.M.; Selimovic, V.; Yokelson, R.J.; Stamatis, C.; York, R.A.; Foster, D.; Stephens, S.L.; Goldstein, A.H.; et al. Highly Speciated Measurements of Terpenoids Emitted from Laboratory and Mixed-Conifer Forest Prescribed Fires. Environ. Sci. Technol. 2019, 53, 9418–9428. [Google Scholar] [CrossRef]
- Garcia-Hurtado, E.; Pey, J.; Borrás, E.; Sánchez, P.; Vera, T.; Carratalá, A.; Alastuey, A.; Querol, X.; Vallejo, V.R. Atmospheric PM and volatile organic compounds released from Mediterranean shrubland wildfires. Atmos. Environ. 2014, 89, 85–92. [Google Scholar] [CrossRef]
- Maleknia, S.D.; Bell, T.L.; Adams, M.A. Eucalypt smoke and wildfires: Temperature dependent emissions of biogenic volatile organic compounds. Int. J. Mass Spectrom. 2009, 279, 126–133. [Google Scholar] [CrossRef]
- Saeed, S.H.; Abbas, Z.; Gopal, B. Experimental use of electronic nose for analysis of volatile organic compound (VOC). In Proceedings of the 2009 International Multimedia, Signal Processing and Communication Technologies, Aligarh, India, 14–16 March 2009; pp. 113–115. [Google Scholar]
- Raj, V.B.; Singh, H.; Nimal, A.T.; Sharma, M.U.; Gupta, V. Oxide thin films (ZnO, TeO2, SnO2, and TiO2) based surface acoustic wave (SAW) E-nose for the detection of chemical warfare agents. Sens. Actuators Chem. 2013, 178, 636–647. [Google Scholar] [CrossRef]
- Fernandez, M.; Fontecha, J.; Sayago, I.; Aleixandre, M.; Lozano, J.; Gutierrez, J.; Gracia, I.; Cane, C.; Horrillo, M. Discrimination of volatile compounds through an electronic nose based on ZnO SAW sensors. Sens. Actuators Chem. 2007, 127, 277–283. [Google Scholar] [CrossRef]
- Kauer, J.S.; White, J. Electronic Nose. In Encyclopedia of Neuroscience; Academic Press: Cambridge, MA, USA, 2009; pp. 871–877. [Google Scholar]
- Paczkowski, S.; Pelz, S.; Paczkowska, M. Monitoring of Eucalyptus globulus tissue thermal degradation by semi-conductor metal-oxide sensors for early fire detection in eucalypt forests. Int. J. Wildland Fire 2019, 28, 167–175. [Google Scholar] [CrossRef]
- Park, S.Y.; Kim, Y.; Kim, T.; Eom, T.H.; Kim, S.Y.; Jang, H.W. Chemoresistive materials for electronic nose: Progress, perspectives, and challenges. InfoMat 2019, 1, 289–316. [Google Scholar] [CrossRef]
- Lieberzeit, P.A.; Rehman, A.; Iqbal, N.; Najafi, B.; Dickert, F.L. QCM sensor array for monitoring terpene emissions from odoriferous plants. Mon. Für Chem.—Chem. Mon. 2009, 140, 947–952. [Google Scholar] [CrossRef]
- Iqbal, N.; Mustafa, G.; Rehman, A.; Biedermann, A.; Najafi, B.; Lieberzeit, P.A.; Dickert, F.L. QCM-Arrays for Sensing Terpenes in Fresh and Dried Herbs via Bio-Mimetic MIP Layers. Sensors 2010, 10, 6361–6376. [Google Scholar] [CrossRef]
- Hawari, H.F.; Samsudin, N.M.; Md Shakaff, A.Y.; Ghani, S.A.; Ahmad, M.N.; Wahab, Y.; Hashim, U. Development of Interdigitated Electrode Molecular Imprinted Polymer Sensor for Monitoring Alpha Pinene Emissions from Mango Fruit. Procedia Eng. 2013, 53, 197–202. [Google Scholar] [CrossRef]
- Szulczyński, B.; Gębicki, J. Determination of Odor Intensity of Binary Gas Mixtures Using Perceptual Models and an Electronic Nose Combined with Fuzzy Logic. Sensors 2019, 19, 3473. [Google Scholar] [CrossRef]
- Zhou, Y.; Abbas, F.; Wang, Z.; Yu, Y.; Yue, Y.; Li, X.; Yu, R.; Fan, Y. HS–SPME–GC–MS and Electronic Nose Reveal Differences in the Volatile Profiles of Hedychium Flowers. Molecules 2021, 26, 5425. [Google Scholar] [CrossRef]
- Jońca, J.; Pawnuk, M.; Arsen, A.; Sówka, I. Electronic Noses and Their Applications for Sensory and Analytical Measurements in the Waste Management Plants—A Review. Sensors 2022, 22, 1510. [Google Scholar] [CrossRef]
- Oliveira, O.N.; Raposo, M.; Dhanabalan, A. Langmuir-Blodgett and Self-Assembled Polymeric Films. In Handbook of Surfaces and Interfaces of Materials; Nalwa, H.S., Ed.; Elsevier: Burlington, NJ, USA, 2001; pp. 1–63. ISBN 978-0-12-513910-6. [Google Scholar]
- Magro, C.; Mateus, E.P.; Fátima Raposo, M.; Ribeiro, A.B. Emerging Contaminants in Wastewater: Sensor Potential for Monitoring Electroremediation Systems. In Electrokinetic Remediation for Environmental Security and Sustainability; Wiley: Hoboken, NJ, USA, 2021; pp. 413–432. [Google Scholar]
- Mora, A.S.; Tayouo, R.; Boutevin, B.; David, G.; Caillol, S. A perspective approach on the amine reactivity and the hydrogen bonds effect on epoxy-amine systems. Eur. Polym. J. 2020, 123, 109460. [Google Scholar] [CrossRef]
- Ide, A.H.; Nogueira, J.M.F. New-generation bar adsorptive microextraction (BAμE) devices for a better eco-user-friendly analytical approach–Application for the determination of antidepressant pharmaceuticals in biological fluids. J. Pharm. Biomed. Anal. 2018, 153, 126–134. [Google Scholar] [CrossRef] [PubMed]
- Worch, E. Adsorption Technology in Water Treatment; Walter de Gruyter: Berlin, Germany, 2012; ISBN 978-3-11-024022-1. [Google Scholar]
- Gonçalves Pestana, O.C. Desenvolvimento de Estratégias Analíticas Para Caraterização de VOCs Emitidos por Espécies Florestais Nacionais; Faculdade de Ciências da Universidade de Lisboa: Lisbon, Portugal, 2022. [Google Scholar]
- Magro, C.; Mateus, E.P.; Paz-Garcia, J.M.; Sério, S.; Raposo, M.; Ribeiro, A.B. Electronic Tongue Coupled to an Electrochemical Flow Reactor for Emerging Organic Contaminants Real Time Monitoring. Sensors 2019, 19, 5349. [Google Scholar] [CrossRef]
- Ahmad, Z.; Naseem; Manzoor, S.; Talib, M.; Islam, S.S.; Mishra, P. Self-standing MWCNTs based gas sensor for detection of environmental limit of CO2. Mater. Sci. Eng. B Solid-State Mater. Adv. Technol. 2020, 255, 114528. [Google Scholar] [CrossRef]
- Magro, C.; Moura, T.; Dionísio, J.; Ribeiro, P.A.; Raposo, M.; Sério, S. Nanostructured Metal Oxide Sensors for Antibiotic Monitoring in Mineral and River Water. Nanomaterials 2022, 12, 1858. [Google Scholar] [CrossRef] [PubMed]






| Thin Film * | O2 (%) | Ar (%) | Power (W) | Voltage (V) | Electric Current (A) |
|---|---|---|---|---|---|
| ZnO | 100 | 0 | 300 | 287 | 1.04 |
| ZnO | 50 | 50 | 300 | 380 | 0.80 |
| TiO2 | 100 | 0 | 1000 | 326 | 3.14 |
| TiO2 | 50 | 50 | 1000 | 341 | 3.19 |
Publisher’s Note: MDPI stays neutral with regard to jurisdictional claims in published maps and institutional affiliations. |
© 2022 by the authors. Licensee MDPI, Basel, Switzerland. This article is an open access article distributed under the terms and conditions of the Creative Commons Attribution (CC BY) license (https://creativecommons.org/licenses/by/4.0/).
Share and Cite
Magro, C.; Gonçalves, O.C.; Morais, M.; Ribeiro, P.A.; Sério, S.; Vieira, P.; Raposo, M. Volatile Organic Compound Monitoring during Extreme Wildfires: Assessing the Potential of Sensors Based on LbL and Sputtering Films. Sensors 2022, 22, 6677. https://doi.org/10.3390/s22176677
Magro C, Gonçalves OC, Morais M, Ribeiro PA, Sério S, Vieira P, Raposo M. Volatile Organic Compound Monitoring during Extreme Wildfires: Assessing the Potential of Sensors Based on LbL and Sputtering Films. Sensors. 2022; 22(17):6677. https://doi.org/10.3390/s22176677
Chicago/Turabian StyleMagro, Cátia, Oriana C. Gonçalves, Marcelo Morais, Paulo A. Ribeiro, Susana Sério, Pedro Vieira, and Maria Raposo. 2022. "Volatile Organic Compound Monitoring during Extreme Wildfires: Assessing the Potential of Sensors Based on LbL and Sputtering Films" Sensors 22, no. 17: 6677. https://doi.org/10.3390/s22176677
APA StyleMagro, C., Gonçalves, O. C., Morais, M., Ribeiro, P. A., Sério, S., Vieira, P., & Raposo, M. (2022). Volatile Organic Compound Monitoring during Extreme Wildfires: Assessing the Potential of Sensors Based on LbL and Sputtering Films. Sensors, 22(17), 6677. https://doi.org/10.3390/s22176677

