Non-Contact Detection of Vital Signs Based on Improved Adaptive EEMD Algorithm (July 2022)
Abstract
:1. Introduction
2. Principle of FMCW Radar
3. Proposed Method
3.1. A. Static Clutter Filtering
3.2. Phase Extraction
3.3. Adaptive EEMD Recognition Method
3.4. Estimation of Heart Rate
4. Experimental Results
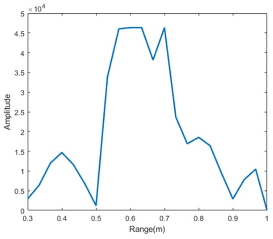
4.1. Identify Target Range
4.2. Results
5. Discussion
6. Conclusions
Author Contributions
Funding
Institutional Review Board Statement
Informed Consent Statement
Conflicts of Interest
References
- Ahmad, A.; Roh, J.C.; Wang, D.; Dubey, A. Vital signs monitoring of multiple people using a FMCW millimeter-wave sensor. In Proceedings of the 2018 IEEE Radar Conference (RadarConf18), Oklahoma City, OK, USA, 23–27 April 2018; pp. 1450–1455. [Google Scholar]
- Prat, A.; Blanch, S.; Aguasca, A.; Romeu, J.; Broquetas, A. Collimated Beam FMCW Radar for Vital Sign Patient Monitoring. IEEE Trans. Antennas Propag. 2019, 67, 5073–5080. [Google Scholar] [CrossRef]
- Tataraidze, A.B.; Anishchenko, L.N.; Korostovtseva, L.S.; Bochkarev, M.V.; Sviryaev, Y.V. Non-contact Respiratory Monitoring of Subjects with Sleep-Disordered Breathing. In Proceedings of the 2018 IEEE International Conference “Quality Management, Transport and Information Security, Information Technologies” (IT&QM&IS), St. Petersburg, Russia, 24–28 September 2018; pp. 736–738. [Google Scholar]
- Antolinos, E.; Garcia, F.; Hernández, C.; Montesano, D.; Godino-Llorente, J.; Grajal, J. Cardiopulmonary Activity Monitoring Using Millimeter Wave Radars. Remote Sens. 2020, 12, 2265. [Google Scholar] [CrossRef]
- Wang, Y.; Wang, W.; Zhou, M.; Ren, A.; Tian, Z. Remote Monitoring of Human Vital Signs Based on 77-GHz mm-Wave FMCW Radar. Sensors 2020, 20, 2999. [Google Scholar] [CrossRef] [PubMed]
- Lee, H.; Kim, B.H.; Park, J.K.; Yook, J.G. A Novel Vital-Sign Sensing Algorithm for Multiple Subjects Based on 24-GHz FMCW Doppler Radar. Remote Sens. 2019, 11, 1237. [Google Scholar] [CrossRef]
- Anitori, L.; de Jong, A.; Nennie, F. FMCW radar for vital -sign detection. In Proceedings of the 2009 IEEE Radar Conference, Pasadena, CA, USA, 4–8 May 2009; pp. 1–6. [Google Scholar]
- Lee, H.; Kim, B.H.; Yook, J.G. Path Loss Compensation Method for Multiple Target Vital Sign Detection with 24-GHz FMCW Radar. In Proceedings of the 2018 IEEE Asia-Pacific Conference on Antennas and Propagation (APCAP), Auckland, New Zealand, 5–8 August 2018; pp. 100–101. [Google Scholar]
- Wei, J.; Zhang, L.; Liu, H. ‘Non-contact vital signal extraction and reconstruction technique based on MAE. IEEE Access 2019, 7, 110826–110834. [Google Scholar] [CrossRef]
- Will, C.; Shi, K.; Schellenberger, S.; Steigleder, T.; Michler, F.; Weigel, R.; Ostgathe, C.; Koelpin, A. Local Pulse Wave Detection Using Continuous Wave Radar Systems. IEEE J. Electromagn. RF Microwaves Med. Biol. 2017, 1, 81–89. [Google Scholar] [CrossRef]
- Park, J.; Ham, J.W.; Park, S.; Kim, D.H.; Park, S.J.; Kang, H.; Park, S.O. Polyphase-Basis Discrete Cosine Transform for Real-Time Measurement of Heart Rate With CW Doppler Radar. IEEE Trans. Microw. Theory Tech. 2018, 66, 1644–1659. [Google Scholar] [CrossRef]
- Tomii, S.; Ohtsuki, T. Heartbeat detection by using Doppler radar with wavelet transform based on scale factor learning. In Proceedings of the 2015 IEEE International Conference on Communications (ICC), London, UK, 8–12 June 2015; pp. 483–488. [Google Scholar]
- Lee, H.; Kim, B.; Park, J.; Kim, S.W.; Yook, J. A Resolution Enhancement Technique for Remote Monitoring of the Vital Signs of Multiple Subjects Using a 24 Ghz Bandwidth-Limited FMCW Radar. IEEE Access 2020, 8, 1240–1248. [Google Scholar] [CrossRef]
- Sacco, G.; Piuzzi, E.; Pittella, E.; Pisa, S. An FMCW Radar for Localization and Vital Signs Measurement for Different Chest Orientations. Sensors 2020, 20, 3489. [Google Scholar] [CrossRef]
- Alizadeh, M.; Shaker, G.; De Almeida, J.C.M.; Morita, P.P.; Safavi-Naeini, S. Remote monitoring of human vital signs using mm-wave FMCW radar. IEEE Access 2019, 7, 54958–54968. [Google Scholar] [CrossRef]
- Choi, C.H.; Park, J.H.; Lee, H.N.; Yang, J.R. Heartbeat detection using a Doppler radar sensor based on the scaling function of wavelet transform. Microw. Opt. Technol. Lett. 2019, 61, 1792–1796. [Google Scholar] [CrossRef]
- Park, B.K.; Boric-Lubecke, O.; Lubecke, V.M. Arctangent demodulation with DC offset compensation in quadrature Doppler radar receiver systems. IEEE Trans. Microw. Theory Tech. 2007, 55, 1073–1079. [Google Scholar] [CrossRef]
- Yang, X.; Zhang, X.; Ding, Y.; Zhang, L. Indoor Activity and Vital Sign Monitoring for Moving People with Multiple Radar Data Fusion. Remote Sens. 2021, 13, 3791. [Google Scholar] [CrossRef]
- Wang, S.; Pohl, A.; Jaeschke, T.; Czaplik, M.; Kony, M.; Leonhardt, S.; Pohl, N. A novel ultra-wideband 80 GHz FMCW radar system for contactless monitoring of vital signs. In Proceedings of the 2015 37th Annual International Conference of the IEEE Engineering in Medicine and Biology Society (EMBC), Milan, Italy, 25–29 August 2015; pp. 4978–4981. [Google Scholar]
- Lv, Q.; Ye, D.; Qiao, S.; Salamin, Y.; Huangfu, J.; Li, C.; Ran, L. High dynamic-range motion imaging based on linearized Doppler radar sensor. IEEE Trans. Microw. Theory Tech. 2014, 62, 1837–1846. [Google Scholar] [CrossRef]
- Donoho, D.L.; Tsaig, Y.; Drori, I.; Starck, J.L. Sparse solution of underdetermined linear equations by stagewise orthogonal matching pursuit. IEEE Trans. Inf. Theory 2012, 58, 1094–1121. [Google Scholar] [CrossRef]
- Pramudita, A.A.; Lin, D.B.; Hsieh, S.N.; Ali, E.; Ryanu, H.H.; Adiprabowo, T.; Purnomo, A.T. Radar System for Detecting Respiration Vital Sign of Live Victim Behind the Wall. IEEE Sens. J. 2022, 22, 14670–14685. [Google Scholar] [CrossRef]
- Cardillo, E.; Caddemi, A. Radar Range-Breathing Separation for the Automatic Detection of Humans in Cluttered Environments. IEEE Sens. J. 2021, 21, 14043–14050. [Google Scholar] [CrossRef]
- Rong, Y.; Gutierrez, R.; Mishra, K.V.; Bliss, D.W. Noncontact Vital Sign Detection With UAV-Borne Radars: An Overview of Recent Advances. IEEE Veh. Technol. Mag. 2021, 16, 118–128. [Google Scholar] [CrossRef]
- Gu, C.; Wang, G.; Inoue, T.; Li, C. Doppler radar vital sign detection with random body movement cancellation based on adaptive phase compensation. In Proceedings of the 2013 IEEE MTT-S International Microwave Symposium Digest (MTT), Seattle, WA, USA, 2–7 June 2013; pp. 1–3. [Google Scholar]
- Dai, T.K.V.; Oleksak, K.; Kvelashvili, T.; Foroughian, F.; Bauder, C.; Theilmann, P.; Kilic, O. Enhancement of Remote Vital Sign Monitoring Detection Accuracy Using Multiple-Input Multiple-Output 77 GHz FMCW Radar. IEEE J. Electromagn. RF Microw. Med. Biol. 2021, 6, 111–122. [Google Scholar] [CrossRef]
- Xu, Z.; Liu, T. Vital sign sensing method based on EMD in terahertz band. EURASIP J. Adv. Signal Processing 2014, 2014, 75. [Google Scholar] [CrossRef] [Green Version]
- Li, H.; Wang, C.; Zhao, D. An Improved EMD and Its Applications to Find the Basis Functions of EMI Signals. Math. Probl. Eng. 2015, 2015, 150127. [Google Scholar] [CrossRef]
- Torres, M.E.; Colominas, M.A.; Schlotthauer, G.; Flandrin, P. A complete ensemble empirical mode decomposition with adaptive noise. In Proceedings of the 2011 IEEE International Conference on Acoustics, Speech and Signal Processing (ICASSP), Prague, Czech Republic, 22–27 May 2011; pp. 4144–4147. [Google Scholar]
- Sun, L.; Huang, S.; Li, Y.; Gu, C.; Pan, H.; Hong, H.; Zhu, X. Remote Measurement of Human Vital Signs Based on Joint-Range Adaptive EEMD. IEEE Access 2020, 8, 68514–68524. [Google Scholar] [CrossRef]
- Huang, W.; Zhang, J.; Liang, S.; Sun, H. Backbone Network Traffic Prediction Based on Modified EEMD and Quantum Neural Network. Wirel. Pers. Commun. 2018, 99, 1569. [Google Scholar] [CrossRef]
- Wu, Z.; Huang, N.E. Ensemble empirical mode decomposition: A noise-assisted data analysis method. Adv. Adapt. Data Anal. 2009, 1, 1–41. [Google Scholar] [CrossRef]
- Brcich, R.F.; Iskander, D.R.; Zoubir, A.M. The stability test for symmetric alpha-stable distributions. IEEE Trans. Signal Processing 2005, 53, 977–986. [Google Scholar] [CrossRef]
- Kalluri, S.; Arce, G.R. Adaptive weighted myriad filter algorithms for robust signal processing in alpha–stable noise environments. IEEE Trans. Signal Processing 1998, 46, 322–334. [Google Scholar] [CrossRef] [Green Version]














| Radar Technology | Frequency (GHz) | Reference Signal | Results | Processing Method | Additional Comments |
|---|---|---|---|---|---|
| FMCW [13] | 24.05–24.25 | Piezoelectric finger sensor | Heart rate | FFT bandpass filter | Simultaneously heart rate detection of multiple subjects. The detection range is less than 1.8 m |
| FMCW [1] | 77–81 | - | Respiratory and heart rate | FFT bandpass filter | Simultaneous vital sign detection of multiple subjects, uses MIMO. SNR > 40 dB, the phase sensitivity is <7 milli-radians which corresponds to a displacement sensitivity of ≈2 microns. |
| FMCW [19] | 75–85 | Philips MP70: ECG + CO2 changes | Respiratory and heart rate | FFT bandpass filter | The best result is achieved with the frontal position at 1 m distance with a median relative error of 8.09% |
| FMCW [4] | 114–130 | ECG | heartbeat waveforms, HRV, and respiratory and heart rate | two-step FFT EMD | Simultaneously vital sign detection of multiple subjects and analysis of coupling between breathing and heartbeat. The detection accuracy is 2 um. There are some problems such as mode mixing and end effect |
| FMCW [22] | 24–24.05 | belt sensor | Respiratory and position | two-step FFT ROl determination and weighting process to minimize the clutter from the debris And other objects under debris | the maximum depth of the radar system is 3.28 m behind the wall material. |
| FMCW [5] | 77–81 | Mi 3 | Heartbeat rate and Breathing rate | CS-OMP RA-DWT | both heartbeat rate and respiration rate were higher than 93% |
| FMCW [this work] | 77–81 | Mi 3 | Heartbeat rate and Breathing rate | DACM improved adaptive EEMD, Clutter filter | The detection range is 0.5–2.5 m, The error with contactor MI3 is less than 4 bpm, and the heartbeat accuracy is more than 95% |
| Vital Signs | Amplitude | Frequency |
|---|---|---|
| breath rate | 1–12 mm | 0.1–0.5 Hz |
| heart rate | 0.1–0.5 mm | 0.8–2 Hz |
| Number of Realizations(I) | Time (s) | ||
|---|---|---|---|
| EEMD | CEEMDAN | Proposed | |
| 100 | 3.4573 | 2.9267 | 2.254648 |
| 200 | 6.065454 | 4.915177 | 3.656145 |
| 400 | 12.043058 | 8.953022 | 6.288670 |
| 800 | 24.211245 | 18.168884 | 14.939640 |
| Parameter. | B | Fc | St | Ft | Sp | Td |
| Value | 4 GHz | 77 GHz | 20 Hz | 5 MHz | 256 | 57 us |
| Subjects | Root-Mean-Square | ||
|---|---|---|---|
| 50 s | 100 s | 150 s | |
| Male1 | 2.34 | 2.06 | 1.79 |
| Male2 | 2.57 | 2.32 | 2.04 |
| Male3 | 2.86 | 2.45 | 2.13 |
| Female1 | 2.14 | 2.06 | 1.79 |
| Female2 | 2.96 | 2.63 | 2.27 |
| Female3 | 2.67 | 2.37 | 2.19 |
| Subjects | Mi 3 (Reference Heartbeat Rate) | IWR1443 Radar Sensor | |||||
|---|---|---|---|---|---|---|---|
| Filtering | RA-DWT | Proposed | |||||
| FFT | Auto-Correlation | FFT | Auto-Correlation | FFT | Auto-Correlation | ||
| Male1 | 85 | 89 | 82 | 92 | 87 | 87 | 85 |
| Male2 | 76 | 84 | 74 | 87 | 81 | 79 | 77 |
| Male3 | 70 | 82 | 72 | 78 | 75 | 72 | 69 |
| Female1 | 73 | 81 | 78 | 81 | 79 | 72 | 70 |
| Female2 | 64 | 77 | 69 | 75 | 71 | 67 | 65 |
| Female3 | 81 | 94 | 90 | 90 | 87 | 85 | 83 |
Publisher’s Note: MDPI stays neutral with regard to jurisdictional claims in published maps and institutional affiliations. |
© 2022 by the authors. Licensee MDPI, Basel, Switzerland. This article is an open access article distributed under the terms and conditions of the Creative Commons Attribution (CC BY) license (https://creativecommons.org/licenses/by/4.0/).
Share and Cite
Xu, D.; Yu, W.; Deng, C.; He, Z.S. Non-Contact Detection of Vital Signs Based on Improved Adaptive EEMD Algorithm (July 2022). Sensors 2022, 22, 6423. https://doi.org/10.3390/s22176423
Xu D, Yu W, Deng C, He ZS. Non-Contact Detection of Vital Signs Based on Improved Adaptive EEMD Algorithm (July 2022). Sensors. 2022; 22(17):6423. https://doi.org/10.3390/s22176423
Chicago/Turabian StyleXu, Didi, Weihua Yu, Changjiang Deng, and Zhongxia Simon He. 2022. "Non-Contact Detection of Vital Signs Based on Improved Adaptive EEMD Algorithm (July 2022)" Sensors 22, no. 17: 6423. https://doi.org/10.3390/s22176423
APA StyleXu, D., Yu, W., Deng, C., & He, Z. S. (2022). Non-Contact Detection of Vital Signs Based on Improved Adaptive EEMD Algorithm (July 2022). Sensors, 22(17), 6423. https://doi.org/10.3390/s22176423

