Calibration of Radar RCS Measurement Errors by Observing the Luneburg Lens Onboard the LEO Satellite
Abstract
:1. Introduction
2. Laboratory RCS Measurement of Spaceborne Luneburg Lens
2.1. RCS Measurement Principle
2.2. RCS Indoor Test Procedure
3. Calibration Method of the RCS Measurement Errors
3.1. Frame and Parameter Definition
3.2. Calculation of Satellite Centroid Position Vector
3.3. Calculation of the Radar Microwave Incident Direction
3.4. Calculation of Referenced RCS
4. Laboratory RCS Measurement Results of the Luneburg Lens
5. Calibration Results of Actual RCS Measurement Errors
6. Conclusions
- (1)
- The referenced RCS of the Luneburg Lens at different incident frequencies and the incident direction of the radar microwave are adequately measured in a point-by-point fashion in a large-scale target-characteristic laboratory in order to build a database. The database covers an incident angle spectrum with a 0–359-degree azimuth and a 0–65-degree elevation. Such an extensive database is enough to provide the referenced RCS to most LEO target tracking.
- (2)
- The RCS calculation method of spatial targets is proposed mainly by calculating the line-of-sight direction from the radar to the Luneburg Lens. Some necessary frame transforms are essentially needed. First, the precise orbit parameters of the LEO satellite at the magnitude of several centimeters and the radar’s location parameters are combined to calculate the line-of-sight parameters in the ECEF frame, followed by the change to its satellite body frame counterpart with the satellite attitude parameters. Then, the incident elevation and azimuth of the radar microwave can be successfully calculated by the line-of-sight components in the satellite’s body frame. Thus, the referenced RCS measurements at different observation epochs are calculated by the bilinear interpolation in the predetermined database.
- (3)
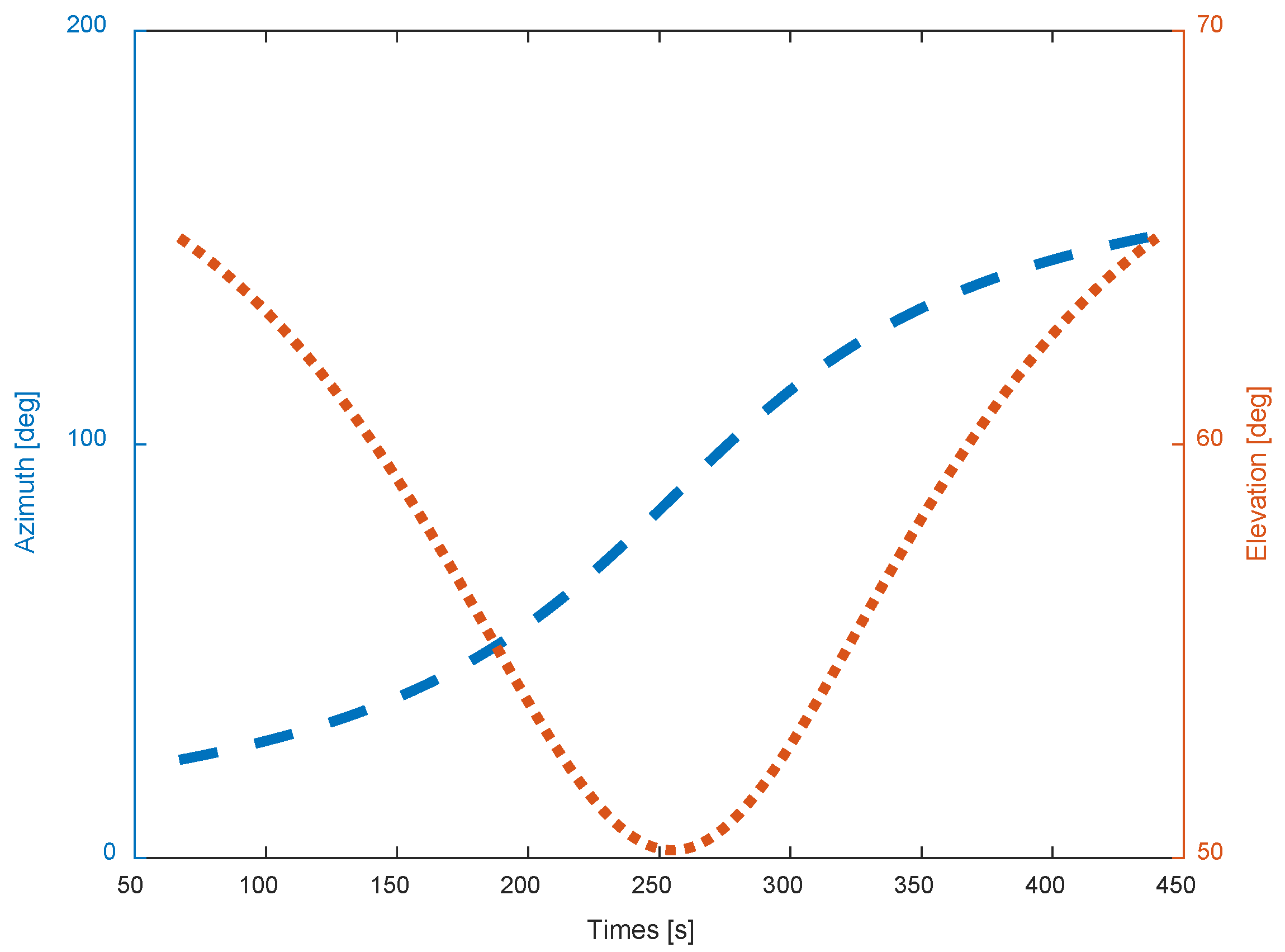
- A radar tracking the Luneburg Lens onboard a LEO satellite is schemed in the timespan of less than 400 s to obtain its actual RCS measurements. The RCS measurement errors at some observation epochs are readily evaluated by comparing the actual RCS measurements with the referenced RCS.
Author Contributions
Funding
Institutional Review Board Statement
Informed Consent Statement
Data Availability Statement
Conflicts of Interest
References
- Akmaykin, D.A.; Bolelov, E.A.; Kozlov, A.I.; Lezhankin, B.V.; Svistunov, A.E.; Shatrakov, Y.G. Theoretical Foundations of Radar Location and Radio Navigation; Springer: Berlin/Heidelberg, Germany, 2021. [Google Scholar]
- Huang, J. The Study on Feature Extraction from RCS of the Space Target. Master’s Thesis, National University of Defense Technology, Changsha, China, 2009. [Google Scholar]
- Xu, Z.; Fu, C.; He, X.; Pan, X. Analysis on the Causes of the Decrease of Transmitting Polarization Isolation of Shipborne Satellite Communication Antenna. In Proceedings of the 2021 International Conference on Communications, Information System and Computer Engineering (CISCE), Beijing, China, 14–16 May 2021. [Google Scholar]
- Miao, Y.; Takada, J.-I.; Saito, K.; Haneda, K.; Glazunov, A.A.; Gong, Y. Comparison of Plane Wave and Spherical Vector Wave Channel Modeling for Characterizing Non-Specular Rough-Surface Wave Scattering. IEEE Antennas Wirel. Propag. Lett. 2018, 17, 1847–1851. [Google Scholar] [CrossRef]
- Fedorenko, S.V. Efficient Syndrome Calculation via the Inverse Cyclotomic Discrete Fourier Transform. IEEE Signal Process. Lett. 2019, 26, 1320–1324. [Google Scholar] [CrossRef]
- Cunxiang, X.; Limin, Z.; Zhaogen, Z. Quasi-LFM radar waveform recognition based on fractional Fourier transform and time-frequency analysis. J. Syst. Eng. Electron. 2021, 32, 1130–1142. [Google Scholar] [CrossRef]
- Tannus, D.D.; Cruz, D.D.G.B.; Sotomayor, O.A.Z. Output-only Based Identification of Modal Parameters of Linear and Nonlinear Structures by Wavelet Transform. IEEE Lat. Am. Trans. 2021, 19, 124–131. [Google Scholar] [CrossRef]
- Ansari, N.; Gupta, A. M-RWTL: Learning Signal-Matched Rational Wavelet Transform in Lifting Framework. IEEE Access 2018, 6, 12213–12227. [Google Scholar] [CrossRef]
- Franques, V.T.; Kerr, D.A. Wavelet-based rotationally invariant target classification. SPIE 1997, 3068, 102–112. [Google Scholar]
- Fathi, A.; Farghal, A.-W.A.; Soliman, A.A. Bayesian and Non-Bayesian Inference for Weibull Inverted Exponential Model under Progressive First-Failure Censoring Data. Mathematics 2022, 10, 1648. [Google Scholar] [CrossRef]
- Ju, Y.; Yang, Y.; Hu, M. Bayesian Influence Analysis of the Skew-Normal Spatial Auto-regression Models. Mathematics 2022, 10, 1306. [Google Scholar] [CrossRef]
- Elbatal, I.; Alotaibi, N.; Alyami, S.A.; Elgarhy, M.; El-Saeed, A.R. Bayesian and Non-Bayesian Estimation of the Nadaraj ah–Haghighi Distribution: Using Progressive Type-1 Censoring Scheme. Mathematics 2022, 10, 760. [Google Scholar] [CrossRef]
- Zhang, H.; Li, X.; Deng, X.; Jiang, W. A Novel Method of Evidential Network Reasoning Based on the Logical Reasoning Rules and Conflict Measure. IEEE Access 2020, 8, 78015–78028. [Google Scholar] [CrossRef]
- Li, Z.; Zhou, Z.; Wang, J.; He, W.; Zhou, X. Health Assessment of Complex System Based on Evidential Reasoning Rule with Transformation Matrix. Machines 2022, 10, 250. [Google Scholar] [CrossRef]
- Ma, Z.; Zhu, J.; Chen, Y. A Probabilistic Linguistic Group Decision-Making Method from a Reliability Perspective Based on Evidential Reasoning. IEEE Trans. Syst. Man Cybern. Syst. 2018, 50, 2421–2435. [Google Scholar] [CrossRef]
- Dunham, J.; Johnson, E.; Feron, E.; German, B. Automatic Updates of Transition Potential Matrices in Dempster-Shafer Networks Based on Evidence Inputs. Sensors 2020, 20, 3727. [Google Scholar] [CrossRef]
- Masich, I.S.; Kulachenko, M.A.; Stanimirović, P.S.; Popov, A.M.; Tovbis, E.M.; Stupina, A.A.; Kazakovtsev, L.A. Formation of Fuzzy Patterns in Logical Analysis of Data Using a Multi-Criteria Genetic Algorithm. Symmetry 2022, 14, 600. [Google Scholar] [CrossRef]
- Nasir, M.; Sadollah, A.; Grzegorzewski, P.; Yoon, J.H.; Geem, Z.W. Harmony Search Algorithm and Fuzzy Logic Theory: An Extensive Review from Theory to Applications. Mathematics 2021, 9, 2665. [Google Scholar] [CrossRef]
- Castillo, O.; Melin, P. A Novel Method for a COVID-19 Classification of Countries Based on an Intelligent Fuzzy Fractal Approach. Healthcare 2021, 9, 196. [Google Scholar] [CrossRef]
- Nair, A.S.; Banerjee, S.; Singh, S. Analysis of various neural network based methods for estimation of longitudinal stability and control derivatives of an Aircraft. In Proceedings of the 2021 8th International Conference on Signal Processing and Integrated Networks (SPIN), Noida, India, 26–27 August 2021; pp. 413–418. [Google Scholar] [CrossRef]
- Heravi, A.R.; Abed Hodtani, G. A New Correntropy-Based Conjugate Gradient Back-propagation Algorithm for Improving Training in Neural Networks. IEEE Trans. Neural Netw. Learn. Syst. 2018, 29, 6252–6263. [Google Scholar] [CrossRef]
- Wang, G.; Li, B.; Zhang, T.; Zhang, S. A Network Combining a Transformer and a Convolutional Neural Network for Remote Sensing Image Change Detection. Remote Sens. 2022, 14, 2228. [Google Scholar] [CrossRef]
- Xin, R.; Zhang, J.; Shao, Y. Complex network classification with convolutional neural network. Tsinghua Sci. Technol. 2020, 25, 447–457. [Google Scholar] [CrossRef]
- Zhou, G.; Zhou, X.; Song, Y.; Xie, D.; Wang, L.; Yan, G.; Hu, M.; Liu, B.; Shang, W.; Gong, C.; et al. Design of supercontinuum laser hyperspectral light detection and ranging (LiDAR) (SCLaHS LiDAR). Int. J. Remote Sens. 2021, 42, 3731–3755. [Google Scholar] [CrossRef]
- Chen, J.S.; Walton, E.K. Comparison of two target classification techniques. IEEE Trans. Aerosp. Electron. Syst. 1986, 22, 15–21. [Google Scholar] [CrossRef]
- Delisle, G.Y.; Sebbani, Z.; Charrier, C. A novel approach to complex target recognition using RCS Wavelet decomposition. IEEE Antennas Propag. Mag. 2005, 47, 35–55. [Google Scholar] [CrossRef]
- Chan, Y.T.; Ho, K.C.; Wong, S.K. Aircraft identification from RCS measurements using an orthogonal transform. IEEE Proc. Radar Sonar Navig. 2000, 147, 93–102. [Google Scholar] [CrossRef]
- Sun, B.; Li, X.; Wang, X.; Moran, B. Target Tracking using Range and RCS Measurements in a MIMO Radar Network. In Proceedings of the IET International Radar Conference 2013, Xi’an, China, 14–16 April 2013. [Google Scholar] [CrossRef]
- Wang, T.; Bi, W.J.; Zhao, Y.L. Radar target recognition algorithm based on RCS observation sequence–set-valued identification method. J. Syst. Sci. Complex. 2016, 29, 573–588. [Google Scholar] [CrossRef]
- Zhou, G.; Li, W.; Zhou, X.; Tan, Y.; Lin, G.; Li, X.; Deng, R. An innovative echo detection system with STM32 gated and PMT adjustable gain for airborne LiDAR. Int. J. Remote Sens. 2021, 42, 9187–9211. [Google Scholar] [CrossRef]
- Arab, H.; Ghaffari, I.; Chioukh, L.; Tatu, S.; Dufour, S. Machine Learning Based Object Classification and Iden-tification Scheme Using an Embedded Millimeter-Wave Radar Sensor. Sensors 2021, 21, 4291. [Google Scholar] [CrossRef]
- Wang, R.; Cai, J.; Hu, C.; Zhou, C.; Zhang, T. A Novel Radar Detection Method for Sensing Tiny and Maneuvering Insect Migrants. Remote Sens. 2020, 12, 3238. [Google Scholar] [CrossRef]
- Li, Y.; Du, L.; Wei, D. Multiscale CNN Based on Component Analysis for SAR ATR. IEEE Trans. Geosci. Remote Sens. 2021, 60, 1–12. [Google Scholar] [CrossRef]
- Wu, Q.; Chen, J.; Lu, Y.; Zhang, Y. A Complete Automatic Target Recognition System of Low Altitude, Small RCS and Slow Speed (LSS) Targets Based on Multi-Dimensional Feature Fusion. Sensors 2019, 19, 5048. [Google Scholar] [CrossRef] [Green Version]
- Liao, L.; Du, L.; Guo, Y. Semi-Supervised SAR Target Detection Based on an Improved Faster R-CNN. Remote Sens. 2021, 14, 143. [Google Scholar] [CrossRef]
- Sakurai, H.; Hashidate, T.; Ohki, M.; Motojima, K.; Kozaki, S. Electromagnetic scattering by the Luneberg lens with reflecting cap. IEEE Trans. Electromagn. Compat. 1998, 40, 94–96. [Google Scholar] [CrossRef]
- Li, M.; Xu, T.; Shi, Y.; Wei, K.; Fei, X.; Wang, D. Adaptive Kalman Filter for Real-Time Precise Orbit Determination of Low Earth Orbit Satellites Based on Pseudorange and Epoch-Differenced Carrier-Phase Measurements. Remote Sens. 2022, 14, 2273. [Google Scholar] [CrossRef]
- Çelikbilek, K.; Saleem, Z.; Morales Ferre, R.; Praks, J.; Lohan, E.S. Survey on Optimization Methods for LEO-Satellite-Based Networks with Applications in Future Autonomous Transportation. Sensors 2022, 22, 1421. [Google Scholar] [CrossRef] [PubMed]
- Sung, J.-B.; Hong, S.-Y. In-Orbit Operational Parameter Calculation and Performance Optimization in KOMPSAT-6 Synthetic Aperture Radar. Remote Sens. 2021, 13, 2342. [Google Scholar] [CrossRef]
- Rudenko, S.; BloBfeld, M.; Muller, H.; Dettmering, D.; Angermann, D.; Seitz, M. Evaluation of DTRF2014, ITRF2014, and JTRF2014 by Precise Orbit Determination of SLR Satellites. IEEE Trans. Geosci. Remote Sens. 2018, 56, 3148–3158. [Google Scholar] [CrossRef]
- Lu, C.; Zhang, Q.; Zhang, K.; Zhu, Y.; Zhang, W. Improving LEO precise orbit determination with BDS PCV calibration. GPS Solut. 2019, 23, 109. [Google Scholar] [CrossRef]
- Szmagliński, J.; Wilk, A.; Koc, W.; Karwowski, K.; Chrostowski, P.; Skibicki, J.; Grulkowski, S.; Judek, S.; Licow, R.; Makowska-Jarosik, K.; et al. Verification of Satellite Railway Track Position Measurements Making Use of Standard Coordinate Determination Techniques. Remote Sens. 2022, 14, 1855. [Google Scholar] [CrossRef]
- Wu, M.; Zhang, B.; Zhou, Y.; Huang, K. A Double-Fold 7 × 8 Butler Matrix-Fed Multibeam Antenna with a Boresight Beam for 5G Applications. IEEE Antennas Wirel. Propag. Lett. 2021, 21, 516–520. [Google Scholar] [CrossRef]
- Shao, K.; Gu, D.; Ju, B.; Wang, W.; Wei, C.; Duan, X.; Wang, Z. Analysis of Tiangong-2 orbit determination and prediction using onboard dual-frequency GNSS data. GPS Solut. 2019, 24, 11. [Google Scholar] [CrossRef]
- Zhao, X.; Zhou, S.; Ci, Y.; Hu, X.; Cao, J.; Chang, Z.; Tang, C.; Guo, D.; Guo, K.; Liao, M. High-precision orbit determination for a LEO nanosatellite using BDS-3. GPS Solut. 2020, 24, 1–14. [Google Scholar] [CrossRef]
- Hu, Y.; Xiang Qing, J.; Liu, Z.H.; Conrad, Z.J.; Cao, J.N.; Zhang, X.P. Hovering efficiency optimization of the ducted propeller with weight penalty taken into account. Aerosp. Sci. Technol. 2021, 117, 106937. [Google Scholar] [CrossRef]














Publisher’s Note: MDPI stays neutral with regard to jurisdictional claims in published maps and institutional affiliations. |
© 2022 by the authors. Licensee MDPI, Basel, Switzerland. This article is an open access article distributed under the terms and conditions of the Creative Commons Attribution (CC BY) license (https://creativecommons.org/licenses/by/4.0/).
Share and Cite
Yang, J.; Li, N.; Ma, P.; Liu, B. Calibration of Radar RCS Measurement Errors by Observing the Luneburg Lens Onboard the LEO Satellite. Sensors 2022, 22, 5421. https://doi.org/10.3390/s22145421
Yang J, Li N, Ma P, Liu B. Calibration of Radar RCS Measurement Errors by Observing the Luneburg Lens Onboard the LEO Satellite. Sensors. 2022; 22(14):5421. https://doi.org/10.3390/s22145421
Chicago/Turabian StyleYang, Jie, Ning Li, Pengbin Ma, and Bin Liu. 2022. "Calibration of Radar RCS Measurement Errors by Observing the Luneburg Lens Onboard the LEO Satellite" Sensors 22, no. 14: 5421. https://doi.org/10.3390/s22145421
APA StyleYang, J., Li, N., Ma, P., & Liu, B. (2022). Calibration of Radar RCS Measurement Errors by Observing the Luneburg Lens Onboard the LEO Satellite. Sensors, 22(14), 5421. https://doi.org/10.3390/s22145421

