Self-Supervised Sidewalk Perception Using Fast Video Semantic Segmentation for Robotic Wheelchairs in Smart Mobility
Abstract
:1. Introduction
2. Related Work
2.1. EPW Smart Assist Features
2.2. Video Semantic Segmentation
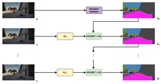
3. Fast Video Semantic Segmentation Method
3.1. GSVNET Semantic Segmentation Approach
3.2. Dilated Convolution
3.3. Pixel Recovery
4. Experimental Results and Analysis
4.1. Dataset Construction
4.2. Evaluation Metrics
4.3. Implementation
4.4. Results and Analysis
5. Conclusions and Outlook
Author Contributions
Funding
Institutional Review Board Statement
Informed Consent Statement
Data Availability Statement
Acknowledgments
Conflicts of Interest
Abbreviations
| EPW | Electric Powered Wheelchair |
| ROS | Robot Operating System |
| ML | Machine Learning |
| DL | Deep Learning |
| RGB-D | Red, Green, Blue—Depth |
| ADAPT | Assistive Devices for disAbled People using robotic Technology |
| VSS | Video Semantic Segmentation |
| FSS | Fast Semantic Segmentation |
| SVC | Spatially Varying Convolution |
| SGD | Stochastic Gradient Descent |
| ResNet | Residual Neural Network |
| BiSeNet | Bilateral Segmentation Network |
| CNN | Conventional Neural Networks |
| GSVNET | Guided Spatially-Varying Convectional Network |
| CamVid | Cambridge-driving labeled Video dataset |
| SGD | Stochastic Gradient Descent |
| mIoU | Mean Intersection Over Union |
| mPA | Mean Pixel Accuracy |
| FPS | Frames Per Second |
| TC | Temporal Consistency |
References
- Eitel, A.; Springenberg, J.T.; Spinello, L.; Riedmiller, M.; Burgard, W. Multimodal deep learning for robust RGB-D object recognition. In Proceedings of the 2015 IEEE/RSJ International Conference on Intelligent Robots and Systems (IROS), Hamburg, Germany, 28 September–2 October 2015. [Google Scholar] [CrossRef] [Green Version]
- Ren, S.; He, K.; Girshick, R.; Sun, J. Faster R-CNN: Towards Real-Time Object Detection with Region Proposal Networks. arXiv 2015, arXiv:1506.01497. [Google Scholar] [CrossRef] [PubMed] [Green Version]
- He, K.; Zhang, X.; Ren, S.; Sun, J. Deep Residual Learning for Image Recognition. arXiv 2015, arXiv:1512.03385. [Google Scholar]
- Russakovsky, O.; Deng, J.; Su, H.; Krause, J.; Satheesh, S.; Ma, S.; Huang, Z.; Karpathy, A.; Khosla, A.; Bernstein, M.; et al. ImageNet Large Scale Visual Recognition Challenge. arXiv 2014, arXiv:1409.0575. [Google Scholar] [CrossRef] [Green Version]
- Simonyan, K.; Zisserman, A. Very Deep Convolutional Networks for Large-Scale Image Recognition. arXiv 2014, arXiv:1409.1556. [Google Scholar]
- Badrinarayanan, V.; Kendall, A.; Cipolla, R. SegNet: A Deep Convolutional Encoder-Decoder Architecture for Image Segmentation. IEEE Trans. Pattern Anal. Mach. Intell. 2017, 39, 2481–2495. [Google Scholar] [CrossRef]
- Long, J.; Shelhamer, E.; Darrell, T. Fully Convolutional Networks for Semantic Segmentation. arXiv 2014, arXiv:1411.4038. [Google Scholar]
- Oliveira, G.L.; Burgard, W.; Brox, T. Efficient deep models for monocular road segmentation. In Proceedings of the 2016 IEEE/RSJ International Conference on Intelligent Robots and Systems (IROS), Daejeon, Korea, 9–14 October 2016. [Google Scholar] [CrossRef]
- Chang, Y.H.; Chung, P.L.; Lin, H.W. Deep learning for object identification in ROS-based mobile robots. In Proceedings of the 2018 IEEE International Conference on Applied System Invention (ICASI), Chiba, Japan, 13–17 April 2018; pp. 66–69. [Google Scholar] [CrossRef]
- Bojarski, M.; Del Testa, D.; Dworakowski, D.; Firner, B.; Flepp, B.; Goyal, P.; Jackel, L.D.; Monfort, M.; Muller, U.; Zhang, J.; et al. End to End Learning for Self-Driving Cars. arXiv 2016, arXiv:1604.07316. [Google Scholar]
- Volpi, R.; Namkoong, H.; Sener, O.; Duchi, J.; Murino, V.; Savarese, S. Generalizing to Unseen Domains via Adversarial Data Augmentation. arXiv 2018, arXiv:1805.12018. [Google Scholar]
- Volpi, R.; Morerio, P.; Savarese, S.; Murino, V. Adversarial Feature Augmentation for Unsupervised Domain Adaptation. In Proceedings of the 2018 IEEE/CVF Conference on Computer Vision and Pattern Recognition, Salt Lake City, UT, USA, 18–23 June 2018. [Google Scholar] [CrossRef] [Green Version]
- Morerio, P.; Cavazza, J.; Murino, V. Minimal-Entropy Correlation Alignment for Unsupervised Deep Domain Adaptation. arXiv 2017, arXiv:1711.10288. [Google Scholar]
- Sun, B.; Saenko, K. Deep CORAL: Correlation Alignment for Deep Domain Adaptation. arXiv 2016, arXiv:1607.01719. [Google Scholar]
- Tzeng, E.; Hoffman, J.; Saenko, K.; Darrell, T. Adversarial Discriminative Domain Adaptation. In Proceedings of the 2017 IEEE Conference on Computer Vision and Pattern Recognition (CVPR), Honolulu, HI, USA, 21–26 July 2017. [Google Scholar] [CrossRef] [Green Version]
- Ganin, Y.; Lempitsky, V. Unsupervised Domain Adaptation by Backpropagation. arXiv 2014, arXiv:1409.7495. [Google Scholar]
- Office Website ADAPT Project. Available online: http://adapt-project.com (accessed on 2 June 2022).
- Wang, H.; Jiang, X.; Ren, H.; Hu, Y.; Bai, S. SwiftNet: Real-time Video Object Segmentation. arXiv 2021, arXiv:2102.04604. [Google Scholar]
- Yu, C.; Wang, J.; Peng, C.; Gao, C.; Yu, G.; Sang, N. BiSeNet: Bilateral Segmentation Network for Real-time Semantic Segmentation. arXiv 2018, arXiv:1808.00897. [Google Scholar]
- Lee, S.P.; Chen, S.C.; Peng, W.H. GSVNet: Guided Spatially-Varying Convolution for Fast Semantic Segmentation on Video. arXiv 2021, arXiv:2103.08834. [Google Scholar]
- Fehr, L.; Langbein, W.E.; Skaar, S.B. Adequacy of power wheelchair control interfaces for persons with severe disabilities a clinical survey. J. Rehabil. Res. Dev. 2000, 37, 353–360. [Google Scholar]
- Jensen, L. User perspectives on assistive technology: A qualitative analysis of 55 letters from citizens applying for assistive technology. World Fed. Occup. Ther. Bull. 2014, 69, 42–45. [Google Scholar] [CrossRef]
- Gong, K.; Green, R. Ground-plane detection using stereo depth values for wheelchair guidance. In Proceedings of the 2009 24th International Conference Image and Vision Computing New Zealand, Wellington, New Zealand, 23–25 November 2009; pp. 97–101. [Google Scholar] [CrossRef]
- Dayangac, E.; Hirtz, G. Object recognition for human behavior analysis. In Proceedings of the 2014 IEEE Fourth International Conference on Consumer Electronics Berlin (ICCE-Berlin), Berlin, Germany, 7–10 September 2014. [Google Scholar] [CrossRef]
- Matsumototi, Y.; Inot, T.; Ogsawara, T. Development of intelligent wheelchair system with face and gaze based interface. In Proceedings of the 10th IEEE International Workshop on Robot and Human Interactive Communication, ROMAN 2001 (Cat. No.01TH8591), Paris, France, 18–21 September 2001. [Google Scholar]
- Manta, L.F.; Cojocaru, D.; Vladu, I.C.; Dragomir, A.; Mariniuc, A.M. Wheelchair control by head motion using a noncontact method in relation to the pacient. In Proceedings of the 2019 20th International Carpathian Control Conference (ICCC), Krakow-Wieliczka, Poland, 26–29 May 2019. [Google Scholar] [CrossRef]
- Arora, P.; Sharma, A.; Soni, A.S.; Garg, A. Control of wheelchair dummy for differently abled patients via iris movement using image processing in MATLAB. In Proceedings of the 2015 Annual IEEE India Conference (INDICON), New Delhi, India, 17–20 December 2015. [Google Scholar] [CrossRef]
- Rascanu, G.C.; Solea, R. Electric wheelchair control for people with locomotor disabilities using eye movements. In Proceedings of the 15th International Conference on System Theory, Control and Computing, Sinaia, Romania, 14–16 October 2011. [Google Scholar]
- Akanto, J.M.; Islam, M.K.; Hakim, A.; Sojun, M.A.H.; Shikder, K. Eye Pupil Controlled Transport Riding Wheelchair. In Proceedings of the 2021 2nd International Conference on Robotics, Electrical and Signal Processing Techniques (ICREST), Dhaka, Bangladesh, 5–7 January 2021. [Google Scholar] [CrossRef]
- Banerjee, C.; Gupta, H.; Sushobhan, K. Low cost speech and vision based wheel chair for physically challenged. In Proceedings of the 2010 The 2nd International Conference on Computer and Automation Engineering (ICCAE), Singapore, 26–28 February 2010. [Google Scholar] [CrossRef]
- Li, Z.; Xiong, Y.; Zhou, L. ROS-Based Indoor Autonomous Exploration and Navigation Wheelchair. In Proceedings of the 2017 10th International Symposium on Computational Intelligence and Design (ISCID), Hangzhou, China, 9–10 December 2017. [Google Scholar] [CrossRef]
- Viswanathan, P.; Little, J.; Mackworth, A.K.; Mihailidis, A. Adaptive navigation assistance for visually-impaired wheelchair users. In Proceedings of the IROS 2011 Workshop on New and Emerging Technologies in Assistive Robotics, San Francisco, CA, USA, 26 September 2011. [Google Scholar]
- Wang, H.; Sun, Y.; Liu, M. Self-Supervised Drivable Area and Road Anomaly Segmentation Using RGB-D Data For Robotic Wheelchairs. IEEE Robot. Autom. Lett. 2019, 4, 4386–4393. [Google Scholar] [CrossRef]
- Shim, S.; Cho, G.C. Lightweight Semantic Segmentation for Road-Surface Damage Recognition Based on Multiscale Learning. IEEE Access 2020, 8, 102680–102690. [Google Scholar] [CrossRef]
- Sakai, Y.; Nakayama, Y.; Lu, H.; Li, Y.; Kim, H. Recognition of Surrounding Environment for Electric Wheelchair Based on WideSeg. In Proceedings of the 2019 19th International Conference on Control, Automation and Systems (ICCAS), Jeju, Korea, 15–18 October 2019; pp. 816–820. [Google Scholar] [CrossRef]
- Zagoruyko, S.; Komodakis, N. Wide Residual Networks. arXiv 2016, arXiv:1605.07146. [Google Scholar]
- He, Y.; Chiu, W.C.; Keuper, M.; Fritz, M. STD2P: RGBD Semantic Segmentation Using Spatio-Temporal Data-Driven Pooling. arXiv 2016, arXiv:1604.02388. [Google Scholar]
- Kundu, A.; Vineet, V.; Koltun, V. Feature Space Optimization for Semantic Video Segmentation. In Proceedings of the 2016 IEEE Conference on Computer Vision and Pattern Recognition (CVPR), Las Vegas, NV, USA, 27–30 June 2016; pp. 3168–3175. [Google Scholar] [CrossRef]
- Tripathi, S.; Belongie, S.; Hwang, Y.; Nguyen, T. Semantic video segmentation: Exploring inference efficiency. In Proceedings of the 2015 International SoC Design Conference (ISOCC), Gyeongju, Korea, 2–5 November 2015; pp. 157–158. [Google Scholar] [CrossRef] [Green Version]
- Gadde, R.; Jampani, V.; Gehler, P.V. Semantic Video CNNs through Representation Warping. arXiv 2017, arXiv:1708.03088. [Google Scholar]
- Jin, X.; Li, X.; Xiao, H.; Shen, X.; Lin, Z.; Yang, J.; Chen, Y.; Dong, J.; Liu, L.; Jie, Z.; et al. Video Scene Parsing with Predictive Feature Learning. arXiv 2016, arXiv:1612.00119. [Google Scholar]
- Nilsson, D.; Sminchisescu, C. Semantic Video Segmentation by Gated Recurrent Flow Propagation. arXiv 2016, arXiv:1409.1556. [Google Scholar]
- Zhu, X.; Xiong, Y.; Dai, J.; Yuan, L.; Wei, Y. Deep Feature Flow for Video Recognition. arXiv 2016, arXiv:1611.07715. [Google Scholar]
- Shelhamer, E.; Rakelly, K.; Hoffman, J.; Darrell, T. Clockwork Convnets for Video Semantic Segmentation. arXiv 2016, arXiv:1608.03609. [Google Scholar]
- Li, Y.; Shi, J.; Lin, D. Low-Latency Video Semantic Segmentation. arXiv 2018, arXiv:1804.00389. [Google Scholar]
- Jain, S.; Wang, X.; Gonzalez, J. Accel: A Corrective Fusion Network for Efficient Semantic Segmentation on Video. arXiv 2018, arXiv:1807.06667. [Google Scholar]
- Carreira, J.; Patraucean, V.; Mazare, L.; Zisserman, A.; Osindero, S. Massively Parallel Video Networks. arXiv 2018, arXiv:1806.03863. [Google Scholar]
- Yu, F.; Koltun, V. Multi-Scale Context Aggregation by Dilated Convolutions. arXiv 2015, arXiv:1511.07122. [Google Scholar]
- Chen, L.C.; Papandreou, G.; Kokkinos, I.; Murphy, K.; Yuille, A.L. DeepLab: Semantic Image Segmentation with Deep Convolutional Nets, Atrous Convolution, and Fully Connected CRFs. IEEE Trans. Pattern Anal. Mach. Intell. 2018, 40, 834–848. [Google Scholar] [CrossRef] [Green Version]
- Chen, L.C.; Papandreou, G.; Schroff, F.; Adam, H. Rethinking Atrous Convolution for Semantic Image Segmentation. arXiv 2017, arXiv:1706.05587. [Google Scholar]
- Cordts, M.; Omran, M.; Ramos, S.; Rehfeld, T.; Enzweiler, M.; Benenson, R.; Franke, U.; Roth, S.; Schiele, B. The Cityscapes Dataset for Semantic Urban Scene Understanding. In Proceedings of the 2016 IEEE Conference on Computer Vision and Pattern Recognition (CVPR), Las Vegas, NV, USA, 27–30 June 2016. [Google Scholar] [CrossRef] [Green Version]
- Brostow, G.J.; Shotton, J.; Fauqueur, J.; Cipolla, R. Segmentation and Recognition Using Structure from Motion Point Clouds. In Proceedings of the ECCV (1), Marseille, France, 12–18 October 2008; pp. 44–57. [Google Scholar]
- Dosovitskiy, A.; Ros, G.; Codevilla, F.; López, A.; Koltun, V. CARLA: An Open Urban Driving Simulator. In Proceedings of the 1st Annual Conference on Robot Learning, Mountain View, CA, USA, 13–15 November 2017. [Google Scholar]
- Everingham, M.; Eslami, S.M.A.; Gool, L.V.; Williams, C.K.I.; Winn, J.M.; Zisserman, A. The Pascal Visual Object Classes Challenge: A Retrospective. Int. J. Comput. Vis. 2015, 111, 98–136. [Google Scholar] [CrossRef]
- Paszke, A.; Gross, S.; Massa, F.; Lerer, A.; Bradbury, J.; Chanan, G.; Killeen, T.; Lin, Z.; Gimelshein, N.; Antiga, L.; et al. PyTorch: An Imperative Style, High-Performance Deep Learning Library. In Advances in Neural Information Processing Systems 32; Wallach, H., Larochelle, H., Beygelzimer, A., d’Alché-Buc, F., Fox, E., Garnett, R., Eds.; Curran Associates, Inc.: Red Hook, NY, USA, 2019; pp. 8024–8035. [Google Scholar]
- CRIANN. Available online: https://www.criann.fr/ (accessed on 2 June 2022).





| Method | Model | Scale Factor | Avg. mIoU | mPA | FPS |
|---|---|---|---|---|---|
| GSVNET | SN-R18 | 0.75 | 38.4 | 65.8 | 65 |
| BN-R18 | 0.75 | 34.2 | 66.7 | 59.5 | |
| Ours | SN-R18 | 0.75 | 46.5 | 78.6 | 52.3 |
| BN-R18 | 0.75 | 43.5 | 72.3 | 49.5 |
Publisher’s Note: MDPI stays neutral with regard to jurisdictional claims in published maps and institutional affiliations. |
© 2022 by the authors. Licensee MDPI, Basel, Switzerland. This article is an open access article distributed under the terms and conditions of the Creative Commons Attribution (CC BY) license (https://creativecommons.org/licenses/by/4.0/).
Share and Cite
Pradeep, V.; Khemmar, R.; Lecrosnier, L.; Duchemin, Y.; Rossi, R.; Decoux, B. Self-Supervised Sidewalk Perception Using Fast Video Semantic Segmentation for Robotic Wheelchairs in Smart Mobility. Sensors 2022, 22, 5241. https://doi.org/10.3390/s22145241
Pradeep V, Khemmar R, Lecrosnier L, Duchemin Y, Rossi R, Decoux B. Self-Supervised Sidewalk Perception Using Fast Video Semantic Segmentation for Robotic Wheelchairs in Smart Mobility. Sensors. 2022; 22(14):5241. https://doi.org/10.3390/s22145241
Chicago/Turabian StylePradeep, Vishnu, Redouane Khemmar, Louis Lecrosnier, Yann Duchemin, Romain Rossi, and Benoit Decoux. 2022. "Self-Supervised Sidewalk Perception Using Fast Video Semantic Segmentation for Robotic Wheelchairs in Smart Mobility" Sensors 22, no. 14: 5241. https://doi.org/10.3390/s22145241
APA StylePradeep, V., Khemmar, R., Lecrosnier, L., Duchemin, Y., Rossi, R., & Decoux, B. (2022). Self-Supervised Sidewalk Perception Using Fast Video Semantic Segmentation for Robotic Wheelchairs in Smart Mobility. Sensors, 22(14), 5241. https://doi.org/10.3390/s22145241

