Damage Diagnosis of Single-Layer Latticed Shell Based on Temperature-Induced Strain under Bayesian Framework
Abstract
:1. Introduction
2. Damage Diagnosis Index and Monitoring Principle
2.1. Damage Diagnosis Index Based on Temperature-Induced Strain
2.2. Principle of Simultaneous Monitoring of Temperature and Temperature-Induced Strain
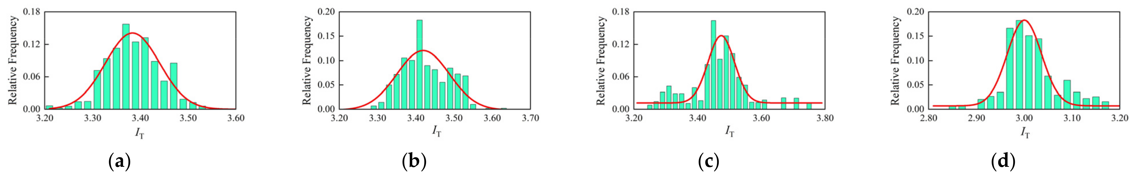
3. Probabilistic Damage Diagnosis Based on Bayesian Theory
4. Single-Layer Spherical Mesh Shell Damage Diagnosis
4.1. Introduction of Engineering Background and Establishment of Finite Element Model
4.2. Monitoring Rod Selection and Temperature Working Condition Setting
4.3. Rod Damage Diagnosis
4.4. Bearing Restraint Failure Diagnosis
5. Conclusions
- The temperature-induced strain is directly related to the rod stiffness and the restraint stiffness of the structure. The damage diagnosis indexes constructed by the temperature-induced response can theoretically diagnose the damage to critical members of the structure and the restraint failure of the support.
- By performing importance analysis and temperature sensitivity analysis on the bars, the bars with high importance to the overall safety of the structure and high-temperature sensitivity can be effectively selected as the key monitoring bars from the many monitoring bars.
- In practical application, the method in this paper is more effective in diagnosing the damage of annular and radially important bars, as well as the failure of horizontal direction support restraint, and less effective in diagnosing the damage of oblique spars, as well as the failure of z-direction support restraints.
- The validity of the method proposed has been initially verified based on the finite element simulation. However, in the field monitoring environment, the measured data are much more complicated than the numerical simulation. In the next work, the effectiveness of the method will be further verified in the application of actual monitoring projects.
Author Contributions
Funding
Institutional Review Board Statement
Informed Consent Statement
Data Availability Statement
Acknowledgments
Conflicts of Interest
References
- Luo, Y.; Chen, Y.; Wan, H.-P.; Yu, F.; Shen, Y. Development of laser-based displacement monitoring system and its application to large-scale spatial structures. J. Civ. Struct. Health Monit. 2021, 11, 381–395. [Google Scholar] [CrossRef]
- Ren, L.; Yuan, C.-L.; Li, H.-N.; Yi, T.-H. Structural health monitoring system developed for Dalian stadium. Int. J. Struct. Stab. Dyn. 2016, 16, 1640018. [Google Scholar] [CrossRef]
- Teng, J.; Lu, W.; Cui, Y.; Zhang, R. Temperature and displacement monitoring to steel roof construction of Shenzhen Bay Stadium. Int. J. Struct. Stab. Dyn. 2016, 16, 1640020. [Google Scholar] [CrossRef]
- Das, S.; Saha, P.; Patro, S.K. Vibration-based damage detection techniques used for health monitoring of structures: A review. J. Civ. Struct. Health Monit. 2016, 6, 477–507. [Google Scholar] [CrossRef]
- Goyal, D.; Pabla, B.S. The vibration monitoring methods and signal processing techniques for structural health monitoring: A review. Arch. Comput. Methods Eng. 2016, 23, 585–594. [Google Scholar] [CrossRef]
- Han, Q.; Ma, Q.; Xu, J.; Liu, M. Structural health monitoring research under varying temperature condition: A review. J. Civ. Struct. Health Monit. 2021, 11, 149–173. [Google Scholar] [CrossRef]
- Wang, H.; Zhang, Y.; Mao, J.-X.; Wan, H.-P.; Tao, T.-Y.; Zhu, Q.-X. Modeling and forecasting of temperature-induced strain of a long-span bridge using an improved Bayesian dynamic linear model. Eng. Struct. 2019, 192, 220–232. [Google Scholar] [CrossRef]
- Jesus, A.; Brommer, P.; Westgate, R.; Koo, K.; Brownjohn, J.; Laory, I. Bayesian structural identification of a long suspension bridge considering temperature and traffic load effects. Struct. Health Monit. 2019, 18, 1310–1323. [Google Scholar] [CrossRef]
- Lin, S.W.; Yi, T.H.; Li, H.N.; Ren, L. Damage detection in the cable structures of a bridge using the virtual distortion method. J. Bridge Eng. 2017, 22, 04017039. [Google Scholar] [CrossRef]
- Zhao, Z.; Liu, H.B.; Chen, Z.H. Field monitoring and numerical analysis of thermal behavior of large span steel structures under solar radiation. Adv. Steel Constr. 2017, 13, 190–205. [Google Scholar] [CrossRef] [Green Version]
- Luo, Y.; Mei, Y.J.; Shen, Y.B.; Yang, P.C.; Jin, L.; Zhang, P.F. Field measurement of temperature and stress on steel structure of the National Stadium and analysis of temperature action. J. Build. Struct. 2013, 34, 24–32. (In Chinese) [Google Scholar] [CrossRef]
- Murphy, B.; Yarnold, M. Temperature-driven structural identification of a steel girder bridge with an integral abutment. Eng. Struct. 2018, 155, 209–221. [Google Scholar] [CrossRef]
- Kromanis, R.; Kripakaran, P. Support vector regression for anomaly detection from measurement histories. Adv. Eng. Inform. 2013, 27, 486–495. [Google Scholar] [CrossRef] [Green Version]
- Han, Q.H.; Ma, Q.; Xu, J. Temperature-driven damage identification method based on cuckoo search. J. Build. Struct. 2021, 42 (Suppl. 1), 473–480. (In Chinese) [Google Scholar] [CrossRef]
- Peng, L.; Jing, G.; Luo, Z.; Yuan, X.; Wang, Y.; Zhang, B. Temperature and strain correlation of bridge parallel structure based on vibrating wire strain sensor. Sensors 2020, 20, 658. [Google Scholar] [CrossRef] [Green Version]
- Kromanis, R.; Kripakaran, P. SHM of bridges: Characterising thermal response and detecting anomaly events using a temperature-based measurement interpretation approach. J. Civ. Struct. Health Monit. 2016, 6, 237–254. [Google Scholar] [CrossRef] [Green Version]
- Zhu, Y.; Ni, Y.-Q.; Jesus, A.; Liu, J.; Laory, I. Thermal strain extraction methodologies for bridge structural condition assessment. Smart Mater. Struct. 2018, 27, 105051. [Google Scholar] [CrossRef] [Green Version]
- Luo, Y.; Fu, W.; Wan, H.-P.; Shen, Y. Load-Effect Separation of a Large-Span Prestressed Structure Based on an Enhanced EEMD-ICA Methodology. J. Struct. Eng. 2022, 148, 04021288. [Google Scholar] [CrossRef]
- Xu, J.; Liu, M.; Ma, Q.; Han, Q. Temperature-based anomaly diagnosis of truss structure using Markov Chain-Monte Carlo method. J. Civ. Struct. Health Monit. 2022, 12, 705–724. [Google Scholar] [CrossRef]
- Yuen, K.V. Bayesian Methods for Structural Dynamics and Civil Engineering; John Wiley & Sons: Hoboken, NJ, USA, 2010. [Google Scholar]
- Metropolis, N.; Rosenbluth, A.W.; Rosenbluth, M.N.; Teller, A.H.; Teller, E. Equation of state calculations by fast computing machines. J. Chem. Phys. 1953, 21, 1087–1092. [Google Scholar] [CrossRef] [Green Version]
- Yue, Y.; Qinghua, H.; Xiliang, L.; Feng, L.; Xiaoguang, C. Analysis and Design of Reticulated Dome of Laoshan Cycling Gymnasium for the Beijing 2008 Olympic Games. J. Tianjin Univ. 2008, 41, 522–528. (In Chinese) [Google Scholar]
- Xu, Y.; Zhang, X.; Han, Q. Research on the progressive collapse resistance of single-layer cylindrical latticed shells with AH joints. Thin-Walled Struct. 2021, 158, 107178. [Google Scholar] [CrossRef]
- Vazna, R.V.; Zarrin, M.J.E.S. Sensitivity analysis of double layer Diamatic dome space structure collapse behavior. Eng. Struct. 2020, 212, 110511. [Google Scholar] [CrossRef]

















| Damage Working Conditions | Rod Number | ||
|---|---|---|---|
| 1 | 146 | 469 | |
| Mild injury | 82.45% | 100% | 24.58% |
| Moderate damage | 100% | 100% | 45.81% |
| Severe injury | 100% | 100% | 99.79% |
| Failure Condition of the Support Restraint | Rod Number | ||
|---|---|---|---|
| 1 | 146 | 469 | |
| x-direction | 100.00% | 100.00% | 100.00% |
| y-direction | 100.00% | 63.11% | 100.00% |
| z-direction | 2.80% | 23.24% | 34.51% |
Publisher’s Note: MDPI stays neutral with regard to jurisdictional claims in published maps and institutional affiliations. |
© 2022 by the authors. Licensee MDPI, Basel, Switzerland. This article is an open access article distributed under the terms and conditions of the Creative Commons Attribution (CC BY) license (https://creativecommons.org/licenses/by/4.0/).
Share and Cite
Xu, J.; Zhao, Z.; Ma, Q.; Liu, M.; Lacidogna, G. Damage Diagnosis of Single-Layer Latticed Shell Based on Temperature-Induced Strain under Bayesian Framework. Sensors 2022, 22, 4251. https://doi.org/10.3390/s22114251
Xu J, Zhao Z, Ma Q, Liu M, Lacidogna G. Damage Diagnosis of Single-Layer Latticed Shell Based on Temperature-Induced Strain under Bayesian Framework. Sensors. 2022; 22(11):4251. https://doi.org/10.3390/s22114251
Chicago/Turabian StyleXu, Jie, Zhengyang Zhao, Qian Ma, Ming Liu, and Giuseppe Lacidogna. 2022. "Damage Diagnosis of Single-Layer Latticed Shell Based on Temperature-Induced Strain under Bayesian Framework" Sensors 22, no. 11: 4251. https://doi.org/10.3390/s22114251
APA StyleXu, J., Zhao, Z., Ma, Q., Liu, M., & Lacidogna, G. (2022). Damage Diagnosis of Single-Layer Latticed Shell Based on Temperature-Induced Strain under Bayesian Framework. Sensors, 22(11), 4251. https://doi.org/10.3390/s22114251

