“Singing” Multilayer Ceramic Capacitors and Mitigation Methods—A Review
Abstract
:1. Introduction
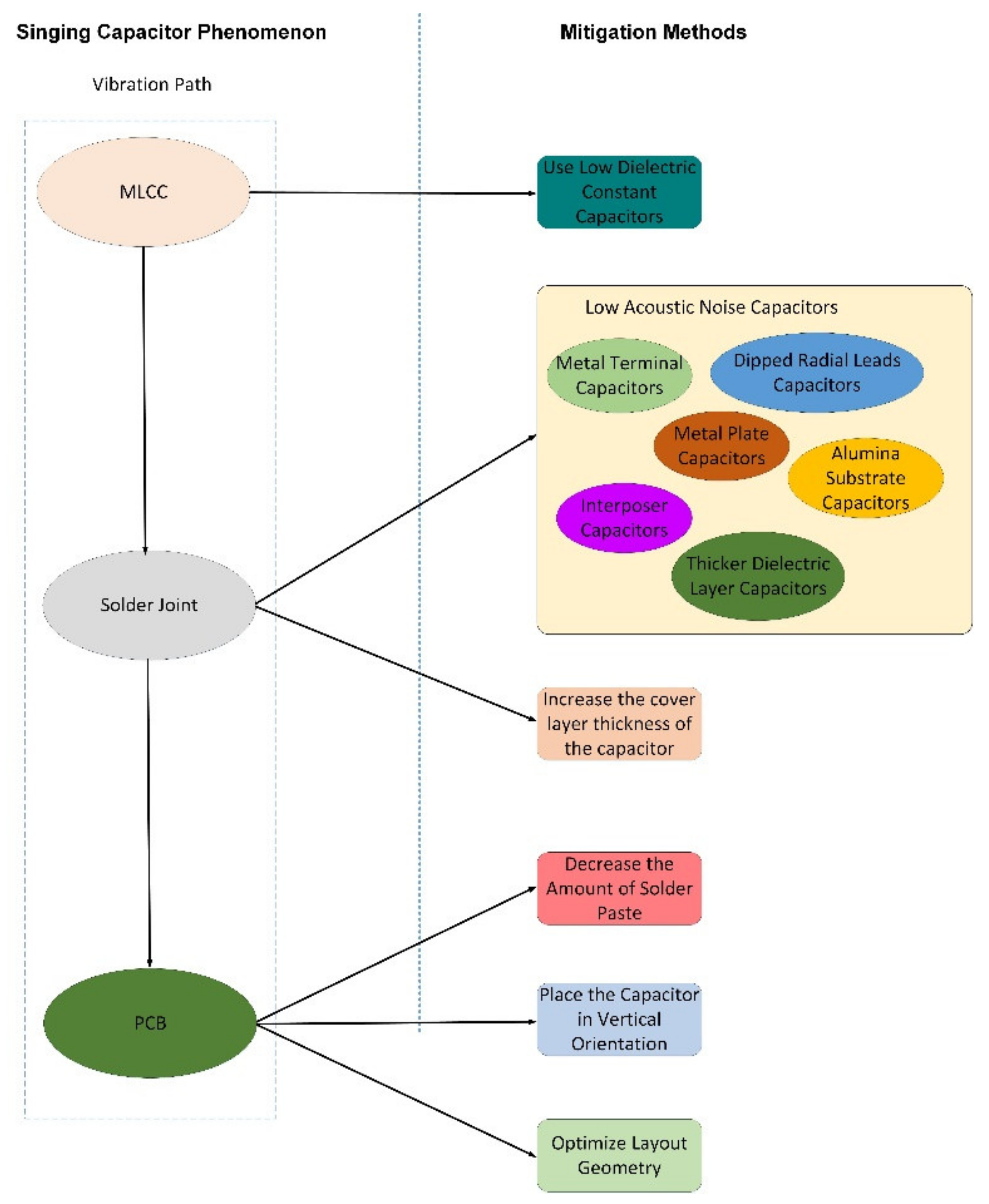
- the MLCC itself—the capacitor acts as an excitation source;
- the mounting situation—the solder joint is the vibration transfer path;
- the PCB—the board is the acoustic noise resonator.
2. Measurement Methodologies
3. Solutions
3.1. MLCC Manufactures Solutions
- KRM series—uses metal terminals to raise the capacitor above the PCB (Figure 4a,b);
- ZRA/ZRB series—the capacitor is mounted on an interposer substrate that absorbs the vibration before reaching the PCB (Figure 5);
- GJ4 series—uses materials with a lower dielectric constant to attenuate the vibration between the inner layers.
3.2. Layout Optimization
- Regular capacitor—standard MLCC shape;
- 3-terminal capacitor—MLCC with an additional terminal, placed between the classical soldering pads;
- Reverse geometry capacitor—MLCC with terminals placed on the longer edge;
- Interposer capacitor—MLCC described in the previous subchapter.
3.3. Other Methodes to Attenute the Singing Capacitors Phenomenon
4. Prevention
5. Discussion
Author Contributions
Funding
Institutional Review Board Statement
Informed Consent Statement
Acknowledgments
Conflicts of Interest
References
- Kim, D.; Kim, W.; Kim, W.-C. Dynamic Analysis of Multilayer Ceramic Capacitor for Vibration Reduction of Printed Circuit Board. J. Mech. Sci. Technol. 2019, 33, 1595–1601. [Google Scholar] [CrossRef]
- Ko, B.-H.; Park, H.-G.; Kim, D.; Park, N.-C.; Park, Y.-P. Reduction of Multilayer Ceramic Capacitor Vibration by Changing the Cover Thickness. Microsyst. Technol. 2016, 22, 1375–1380. [Google Scholar] [CrossRef]
- Johnson, W.L.; Kim, S.A.; Quinn, T.P.; White, G.S. Nonlinear Acoustic Effects in Multilayer Ceramic Capacitors. AIP Conf. Proc. 2013, 1511, 1462–1469. [Google Scholar] [CrossRef]
- Lu, T.; Ding, M.; Wu, K. Simulation and Characterization of Singing Capacitors in Consumer Electronics. In Proceedings of the 2019 IEEE International Symposium on Electromagnetic Compatibility, Signal & Power Integrity (EMC+SIPI), New Orleans, LA, USA, 22–26 July 2019; pp. 522–526. [Google Scholar] [CrossRef]
- Yu, D.; Dai, K.; Zhang, J.; Yang, B.; Zhang, H.; Ma, S. Failure Mechanism of Multilayer Ceramic Capacitors under Transient High Impact. Appl. Sci. 2020, 10, 8435. [Google Scholar] [CrossRef]
- Wang, Y.-Q.; Ko, B.-H.; Jeong, S.-G.; Park, K.-S.; Park, N.-C.; Park, Y.-P. Analysis of the Influence of Soldering Parameters on Multi-Layer Ceramic Capacitor Vibration. Microsyst. Technol. 2015, 21, 2565–2571. [Google Scholar] [CrossRef]
- Ko, B.-H.; Jeong, S.-G.; Ahn, Y.-G.; Park, K.-S.; Park, N.-C.; Park, Y.-P. Analysis of the Correlation between Acoustic Noise and Vibration Generated by a Multi-Layer Ceramic Capacitor. Microsyst. Technol. 2014, 20, 1671–1677. [Google Scholar] [CrossRef]
- Ko, B.; Jeong, S.; Kim, D.; Park, N. Identification of the Electromechanical Material Properties of a Multilayer Ceramic Capacitor. Int. J. Appl. Ceram. Technol. 2017, 14, 424–432. [Google Scholar] [CrossRef]
- Sun, Y.; Zhang, J.; Yang, Z.; Hwang, C.; Wu, S. Measurement Investigation on Acoustic Noise Caused by “Singing” Capacitors on Mobile Devices. In Proceedings of the 2019 IEEE International Symposium on Electromagnetic Compatibility, Signal & Power Integrity (EMC+SIPI), New Orleans, LA, USA, 22–26 July 2019; pp. 505–510. [Google Scholar] [CrossRef]
- Sun, Y.; Wu, S.; Zhang, J.; Hwang, C.; Yang, Z. Measurement Methodologies for Acoustic Noise Induced by Multilayer Ceramic Capacitors of Power Distribution Network in Mobile Systems. IEEE Trans. Electromagn. Compat. 2020, 62, 1515–1523. [Google Scholar] [CrossRef]
- Kim, H.; Kim, D.; Park, N.-C.; Park, Y.-P. Acoustic Noise and Vibration Analysis of Solid State Drive Induced by Multi-Layer Ceramic Capacitors. Microelectron. Reliab. 2018, 83, 136–145. [Google Scholar] [CrossRef]
- Margielewicz, J.; Gąska, D.; Litak, G.; Wolszczak, P.; Trigona, C. Nonlinear Dynamics of a Star-Shaped Structure and Variable Configuration of Elastic Elements for Energy Harvesting Applications. Sensors 2022, 22, 2518. [Google Scholar] [CrossRef]
- Ko, B.-H.; Kim, D.; Park, N.-C.; Park, Y.-P. Study on Effective Piezoelectric Coefficient for Finite Element Analysis of Multi-Layer Ceramic Capacitor. In Proceedings of the 2015 Joint IEEE International Symposium on the Applications of Ferroelectric (ISAF), International Symposium on Integrated Functionalities (ISIF), and Piezoelectric Force Microscopy Workshop (PFM), Singapore, 24–27 May 2015; pp. 64–66. [Google Scholar] [CrossRef]
- Kim, D.; Ko, B.-H.; Jeong, S.; Park, N.-C.; Park, Y.-P. Vibration Reduction of MLCC Considering Piezoelectric and Electrostriction Effect. In Proceedings of the 2015 Joint IEEE International Symposium on the Applications of Ferroelectric (ISAF), International Symposium on Integrated Functionalities (ISIF), and Piezoelectric Force Microscopy Workshop (PFM), Singapore, 24–27 May 2015; pp. 186–189. [Google Scholar] [CrossRef]
- Baek, H.; Yu, D.; Lee, J.; Shim, H.; Kim, J.-H. Electrical Approach to Acoustic Noise for MLCCs of Power Delivery Network in Mobile System. In Proceedings of the 2015 IEEE Electrical Design of Advanced Packaging and Systems Symposium (EDAPS), Seoul, Korea, 14–16 December 2015; pp. 62–66. [Google Scholar] [CrossRef]
- Jia, Y.; Luo, H.; Zhao, X.; Wang, F. Giant Magnetoelectric Response from a Piezoelectric/Magnetostrictive Laminated Composite Combined with a Piezoelectric Transformer. Adv. Mater. 2008, 20, 4776–4779. [Google Scholar] [CrossRef]
- Wu, Z.; Xiang, Z.; Jia, Y.; Zhang, Y.; Luo, H. Electrical Impedance Dependence on the Direct and Converse Magnetoelectric Resonances in Magnetostrictive/Piezoelectric Laminated Composites. J. Appl. Phys. 2012, 112, 106102. [Google Scholar] [CrossRef]
- Kim, D.; Park, N.-C.; Park, Y.-P. Analysis of High-Pitched Noise from Solid-State Drives Generated by Multilayer Ceramic Capacitors. Microsyst. Technol. 2016, 22, 1367–1374. [Google Scholar] [CrossRef]
- Yao, G.; Li, Y.; Yan, J.; Tan, J.; Pei, C.; Jia, Y.; Li, L.; Liu, P. Structure and Microwave Dielectric Properties of NaSr4V5O17 Ceramics for LTCC Applications. Ceram. Int. 2021, 47, 17147–17152. [Google Scholar] [CrossRef]
- Pei, C.; Li, Y.; Tan, J.; Yao, G.; Jia, Y.; Liu, W.; Liu, P.; Zhang, H. Temperature Stable (1-x)NaCa4V5O17-xBaV2O6 Microwave Dielectric Ceramics for ULTCC Applications. Ceram. Int. 2020, 46, 27579–27583. [Google Scholar] [CrossRef]
- Miclea, C.; Tănăsoiu, C.; Amarande, L.; Miclea, C.F.; Plăvițu, C.; Cioangher, M.; Trupina, L.; Miclea, C.T.; David, C. Effect of Temperature on the Main Piezoelectric Parameters of a Soft PZT Ceramic. Rom. J. Inf. Sci. Technol. 2007, 10, 243–250. [Google Scholar]
- Sakayori, K.-I.; Matsui, Y.; Abe, H.; Nakamura, E.; Kenmoku, M.; Hara, T.; Ishikawa, D.; Kokubu, A.; Hirota, K.-I.; Ikeda, T. Curie Temperature ofBaTiO3. Jpn. J. Appl. Phys. 1995, 34, 5443–5445. [Google Scholar] [CrossRef]
- Perrone, G.; Vallan, A. A Low-Cost Optical Sensor for Noncontact Vibration Measurements. IEEE Trans. Instrum. Meas. 2009, 58, 1650–1656. [Google Scholar] [CrossRef] [Green Version]
- Chitnis, V.T.; Kumar, S.; Sen, D. Optical Fiber Sensor for Vibration Amplitude Measurement. J. Light. Technol. 1989, 7, 687–691. [Google Scholar] [CrossRef]
- Yang, C.; Tan, Y.; Liu, Y.; Xia, P.; Cui, Y.; Zheng, B. Modeling and Optimization of Laser Cladding Fixation Process for Optical Fiber Sensors in Harsh Environments. Sensors 2022, 22, 2569. [Google Scholar] [CrossRef]
- Li, H.-Y.; Li, H.; Tzou, H.-S. A Circuit Design in Piezoelectric Vibration Measurement System. In Proceedings of the 2011 Symposium on Piezoelectricity, Acoustic Waves and Device Applications (SPAWDA), Shenzhen, China, 9–11 December 2011; pp. 532–535. [Google Scholar] [CrossRef]
- Murata Manufacturing Co. Ltd. MLCC Solutions for Suppressing Acoustic Noise in the Battery Lines of Laptop Computers: Ceramic Capacitor. Available online: https://www.murata.com/en-global/products/capacitor/ceramiccapacitor/library/apps/notepc (accessed on 13 December 2021).
- How to Reduce Acoustic Noise of MLCCs in Power Applications. Available online: https://e2e.ti.com/blogs_/b/powerhouse/archive/2016/08/09/how-to-reduce-acoustic-noise-of-mlccs-in-power-applications?keyMatch=how to reduce mlcc&tisearch=Search-EN-Everything (accessed on 13 December 2021).
- Reduce the Acoustic Noise Effect from Class II MLCC Vibration. Available online: https://www.electronicdesign.com/technologies/analog/article/21154968/samsung-reduce-the-acoustic-noise-effect-from-class-ii-mlcc-vibration (accessed on 13 December 2021).
- TDK. Guide on Various Solutions Offered by MLCCs with Dipped Radial Leads. Available online: https://product.tdk.com/en/techlibrary/solutionguide/lead-mlcc_pcb-noise-motor.html (accessed on 13 December 2021).
- Sun, Y.; Wu, S.; Zhang, J.; Hwang, C.; Yang, Z. Decoupling Capacitor Layout Design Guidelines for Acoustic Noise Consideration in Power Distribution Network. In Proceedings of the 2020 IEEE International Symposium on Electromagnetic Compatibility & Signal/Power Integrity (EMCSI), Reno, NV, USA, 28 July–28 August 2020; pp. 357–362. [Google Scholar] [CrossRef]
- Sun, Y.; Wu, S.; Zhang, J.; Hwang, C.; Yang, Z. Measurement Investigation of MLCC Mounting Variation Impact on Acoustic Noise in Power Distribution Network. In Proceedings of the 2020 IEEE International Symposium on Electromagnetic Compatibility & Signal/Power Integrity (EMCSI), Reno, NV, USA, 28 July–28 August 2020; pp. 363–368. [Google Scholar] [CrossRef]
- Patel, H.; Levesque, L.; Morales, H.; Dunleavy, L. Addressing Performance Differences in Horizontal and Vertical Orientation Mounting of Multi-Layer Capacitors. In Proceedings of the 2017 IEEE 18th Wireless and Microwave Technology Conference (WAMICON), Cocoa Beach, FL, USA, 24–25 April 2017; pp. 1–3. [Google Scholar] [CrossRef]
- Sun, Y.; Zhang, J.; Yang, Z.; Hwang, C.; Wu, S. Simulation Investigation on Acoustic Noise Caused by “Singing” Capacitors on Mobile Devices. In Proceedings of the 2019 IEEE International Symposium on Electromagnetic Compatibility, Signal & Power Integrity (EMC+SIPI), New Orleans, LA, USA, 22–26 July 2019; pp. 406–410. [Google Scholar] [CrossRef]
- Sun, Y.; Wu, S.; Zhang, J.; Hwang, C.; Yang, Z. Simulation Methodologies for Acoustic Noise Induced by Multilayer Ceramic Capacitors of Power Distribution Network in Mobile Systems. IEEE Trans. Electromagn. Compat. 2020, 63, 589–597. [Google Scholar] [CrossRef]
- Játiva, P.P.; Azurdia-Meza, C.A.; Sánchez, I.; Zabala-Blanco, D.; Firoozabadi, A.D.; Soto, I.; Seguel, F. An Enhanced VLC Channel Model for Underground Mining Environments Considering a 3D Dust Particle Distribution Model. Sensors 2022, 22, 2483. [Google Scholar] [CrossRef] [PubMed]
- Yang, H.; Wang, B.; Grigg, S.; Zhu, L.; Liu, D.; Marks, R. Acoustic Emission Source Location Using Finite Element Generated Delta-T Mapping. Sensors 2022, 22, 2493. [Google Scholar] [CrossRef] [PubMed]













| Layout Geometry | Regular | 3-Terminal | Reverse Geometry | Interposer | ||||
|---|---|---|---|---|---|---|---|---|
| In Phase | Out of Phase | In Phase | Out of Phase | In Phase | Out of Phase | In Phase | Out of Phase | |
| L-shape/T-shape | NO | NO | YES | NO | NO | NO | NO | YES |
| Parallel | NO | YES | NO | YES | NO | YES | NO | YES |
| Back-to-Back | YES | NO | NO | NO | YES | NO | YES | NO |
Publisher’s Note: MDPI stays neutral with regard to jurisdictional claims in published maps and institutional affiliations. |
© 2022 by the authors. Licensee MDPI, Basel, Switzerland. This article is an open access article distributed under the terms and conditions of the Creative Commons Attribution (CC BY) license (https://creativecommons.org/licenses/by/4.0/).
Share and Cite
Covaci, C.; Gontean, A. “Singing” Multilayer Ceramic Capacitors and Mitigation Methods—A Review. Sensors 2022, 22, 3869. https://doi.org/10.3390/s22103869
Covaci C, Gontean A. “Singing” Multilayer Ceramic Capacitors and Mitigation Methods—A Review. Sensors. 2022; 22(10):3869. https://doi.org/10.3390/s22103869
Chicago/Turabian StyleCovaci, Corina, and Aurel Gontean. 2022. "“Singing” Multilayer Ceramic Capacitors and Mitigation Methods—A Review" Sensors 22, no. 10: 3869. https://doi.org/10.3390/s22103869
APA StyleCovaci, C., & Gontean, A. (2022). “Singing” Multilayer Ceramic Capacitors and Mitigation Methods—A Review. Sensors, 22(10), 3869. https://doi.org/10.3390/s22103869

