Vulnerabilities of Live-Streaming Services in Korea
Abstract
:1. Introduction
- We provide a vulnerability discovery framework that can effectively analyze grid-computing-based client software;
- We analyze the vulnerabilities of actual services, which were not performed in previous studies, by using our proposed analysis framework. Several zero-day vulnerabilities were derived, thereby verifying our proposed analysis framework;
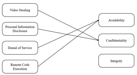
- We find four types of zero-day vulnerabilities, namely video stealing, information disclosure, denial of service, and remote code execution, which were derived by analyzing a live-streaming platform in Korea.
2. Related Work
2.1. Grid Computing
2.1.1. Technology Trends in Grid Computing Systems
2.1.2. Research Trends on Grid Computing System Security
- Identify specific vulnerabilities, threats, and policy issues in the current grid implementation.
- Develop a realistic threat model based on the identified threats.
- Develop countermeasures based on the developed threat model.
- Perform quantitative and qualitative evaluations of the developed solution.
- Authentication: This is the process of validating the claimed individual and identifying the user. It is not limited to users, as it also refers to the authentication of services, applications, and other entities.
- Access Control: This refers to ensuring each user or computer using the service can perform the requested action.
- Data Integrity: This factor prevents unauthorized changes to data.
- Data Confidentiality: This factor ensures sensitive information is not disclosed to unintended users and is often referred to as privacy.
- Key Management: This refers to the secure creation, distribution, authentication, and storage of keys used for encryption. Based on the above factors, it describes the technology managed by the server and client when implementing a grid computing system.
2.2. Live-Streaming Service
2.2.1. Research Trends on Grid Computing System Security
2.2.2. Live-Streaming Platforms in Korea
2.2.3. Security Research Trends
- Authentication: Related studies have determined that fake nodes can be created. Therefore, authenticating the user ID is an additional task, and an appropriate mechanism must exist for this.
- Live communication availability requirements: Live communication applications require low latency and a high constant bandwidth for video. Because of these characteristics, real-time communication (RTC) applications are more vulnerable to availability attacks than other P2P applications. An attacker can severely degrade services by dropping or delaying messages sent over a P2P network.
2.3. Threat Modeling Methodology
2.3.1. Types of Threat Modeling
- Process for Attack Simulation and Threat Analysis (PASTA): PASTA is an attacker-centered methodology that consists of seven steps. It is designed to correlate business objectives with technical requirements, guiding organizations to dynamically identify, calculate, and prioritize threats [16].
- Trike threat modeling: Trike is an integrated conceptual framework for security inspection from a risk management security perspective through threat model creation in a reliable and repeatable manner [17]. This is a threat modeling technique that identifies users and assets in the data and usage flows and derives risks to the asset by analyzing the user’s execution frequency for the four elements of the asset: Create, Read, Update, and Delete. Its features include identifying the vulnerabilities of assets using Attack Tree and Attack Library and managing assets from a risk management perspective.
2.3.2. Study on Vulnerability Analysis Using Threat Modeling
2.3.3. Microsoft STRIDE Threat Modeling
- (1)
- Spoofing: legitimate user, process, or system element;
- (2)
- Tampering: legitimate information modification and editing;
- (3)
- Repudiation: refusal or denial of certain actions performed in the system;
- (4)
- Information disclosure: data breach or unauthorized access to confidential information;
- (5)
- Denial of Service: suspension of service for legitimate users;
- (6)
- Elevation of Privilege: a user with limited privileges can access system elements with higher privileges.
3. Suggested Vulnerability Discovery Framework
3.1. Overview of Vulnerability Discovery Framework
3.2. Structural Analysis
3.3. Threat Modeling
3.4. Vulnerability Analysis
4. Experiments
4.1. Experimental Environment Configuration
4.2. Results
4.2.1. Data Flow Analysis in Tree-Structured Grid Computing Environments
4.2.2. Data Flow Analysis in Mesh-Structured Grid Computing Environment
4.2.3. Threat Modeling Results
4.2.4. Attack Scenario Configuration
4.2.5. Proof-Of-Concept
- Video Stealing
- Personal Information Disclosure
- DoS and RCE
- DoS attack through connection and initial data tampering: A packet analysis confirmed that the user was authenticated using the ticket value received from the server. In addition, if the ticket length value was altered to make it larger than the length defined in the ticket-related structure, the process was confirmed to terminate without exception, and the availability reduced. Therefore, this corresponded to a DoS attack.
- DoS attack through request-based index access: The mesh-structured grid computing environment forms a group to transmit and receive data. As a result of modulating the sequence number according to the attack scenario configured, a crash was confirmed to occur outside the packet range, and the process terminated.
- DoS attack through video data tampering: In the case of image data, a DoS attack was confirmed to be possible in the tree structure. When modulating the header and video data of the protocol, a field responsible for the length of the corresponding packet data existed.
5. Conclusions
Author Contributions
Funding
Institutional Review Board Statement
Informed Consent Statement
Conflicts of Interest
Appendix A
| Element | Element Name | STRIDE | Threat Analysis | Threat Number |
|---|---|---|---|---|
| External Entity | Browser | S | The browser may be spoofed by an attacker, which may lead to unauthorized access to the Management Process. Consider using a standard authentication mechanism to identify the external entity. | T1 |
| E | Cross-site request forgery (CSRF or XSRF) is a type of attack in which an attacker forces a user’s browser to forge requests to a vulnerable site by exploiting an existing trusted relationship between the browser and vulnerable website. | T2 | ||
| Process | Management Process | S | The Management Process may impersonate the context of the browser to obtain additional privilege. | T3 |
| E | The Management Process may impersonate the context of the browser to obtain additional privilege. | T4 | ||
| Update Process | S | The Update Process may be spoofed by an attacker, which may lead to unauthorized access to the Update Server Process. Consider using a standard authentication mechanism to identify the source/destination process. | T5 | |
| R | The Update Process claims it did not receive data from a source outside the trust boundary. Consider using logging or auditing to record the source, time, and summary of the received data. | T6 | ||
| D | The Update Process crashes, halts, stops, or runs slowly, which violates an availability metric in all cases. | T7 | ||
| E | The Update Process may impersonate the context of the Management Process to obtain additional privilege. | T8 | ||
| Streaming Process | S | The Streaming Process may be spoofed by an attacker, which may lead to information disclosure through the Streaming Process. Consider using a standard authentication mechanism to identify the source/destination process. | T9 | |
| R | The Streaming Process claims it did not receive data from a source outside the trust boundary. Consider using logging or auditing to record the source, time, and summary of the received data. | T10 | ||
| D | The Streaming Process crashes, halts, stops, or runs slowly, which violates an availability metric in all cases. | T11 | ||
| E | The Streaming Process may impersonate the context of the Update Process to obtain additional privilege. | T12 | ||
| E | The Streaming Process may remotely execute code for the Streaming Process. | T13 | ||
| E | An attacker may pass data to the Streaming Process to change the flow of program execution within the Streaming Process to the attacker’s choosing. | T14 | ||
| Update Server | S | The Update Server Process may be spoofed by an attacker, which may lead to information disclosure through the Update Process. Consider using a standard authentication mechanism to identify the source/destination process. | T15 | |
| R | The Update Server Process claims it did not receive data from a source outside the trust boundary. Consider using logging or auditing to record the source, time, and summary of the received data. | T16 | ||
| D | The Update Server Process crashes, halts, stops, or runs slowly, which violates an availability metric in all cases. | T17 | ||
| E | The Update Server Process may impersonate the context of the Update Process to obtain additional privilege. | T18 | ||
| E | Update Process may be able to remotely execute code for Update Server Process. | T19 | ||
| E | An attacker may pass data to the Update Server Process to change the flow of program execution within the Update Server Process to the attacker’s choosing. | T20 | ||
| Main Server | S | The Main Server Process may be spoofed by an attacker, which may lead to unauthorized access through the Streaming Process. Consider using a standard authentication mechanism to identify the source/destination process. | T21 | |
| E | The Streaming Process may impersonate the context of the Main Server Process to obtain additional privilege. | T22 | ||
| E | The Main Server Process may remotely execute code for the Streaming Process. | T23 | ||
| E | An attacker may pass data to the Streaming Process to change the flow of program execution within the Streaming Process to the attacker’s choosing. | T24 | ||
| Data Flow | Update File | T | Data flowing through the Update File may be tampered by an attacker. This may lead to a denial-of-service attack against the Update Process, an elevation-of-privilege attack against the Update Process, or information disclosure through the Update Process. | T25 |
| I | Data flowing through the Update File may be sniffed by an attacker. Depending on the type of data an attacker can read, it may be used to attack other parts of the system or simply disclose information, which leads to compliance violations. Consider encrypting the data flow. | T26 | ||
| D | An external agent interrupts data flowing across a trust boundary in either direction. | T27 | ||
| Process Version Info | T | Data flowing across the Process Version Info may be tampered by an attacker. This may lead to a denial-of-service attack against the Update Server Process, an elevation-of-privilege attack against the Update Server Process, or information disclosure through the Update Server Process. | T28 | |
| I | Data flowing across the Process Version info may be sniffed by an attacker. Depending on the type of data an attacker can read, it may be used to attack other parts of the system or simply disclose information, which leads to compliance violations. Consider encrypting the data flow. | T29 | ||
| D | An external agent interrupts data flowing across a trust boundary in either direction. | T30 | ||
| Streaming Data | T | Data flowing across the Streaming Data (sequence) may be tampered by an attacker. This may lead to a denial-of-service attack against the Streaming Process, an elevation-of-privilege attack against the Streaming Process, or information disclosure through the Streaming Process. | T31 | |
| I | Data flowing across the Streaming Data (sequence) may be sniffed by an attacker. Depending on the type of data an attacker can read, it may be used to attack other parts of the system or simply disclose information, which leads to compliance violations. Consider encrypting the data flow. | T32 | ||
| D | An external agent interrupts data flowing across a trust boundary in either direction. | T33 | ||
| Resource Data | T | Data flowing across the Resource Data may be tampered by an attacker. This may lead to a denial-of-service attack against the Main Server Process, an elevation-of-privilege attack against the Main Server Process, or information disclosure through the Main Server Process. | T34 | |
| I | Data flowing across the Resource Data may be sniffed by an attacker. | T35 | ||
| D | An external agent interrupts data flowing across a trust boundary in either direction. | T36 | ||
| IP List Info | T | Data flowing across the IP List Info may be tampered by an attacker. This may lead to a denial-of-service attack against the Streaming Process, an elevation-of-privilege attack against the Streaming Process, or information disclosure through the Streaming Process. | T37 | |
| I | Data flowing across the IP List Info may be sniffed by an attacker. Depending on the type of data an attacker can read, it may be used to attack other parts of the system or simply disclose information, which leads to compliance violations. | T38 | ||
| D | An external agent interrupts data flowing across a trust boundary in either direction. | T39 | ||
| Request Streaming Data | T | Data flowing across the Request Streaming Data may be tampered by an attacker. This may lead to a denial-of-service attack against the Main Server Process, an elevation-of-privilege attack against the Main Server Process, or information disclosure through the Main Server Process. | T40 | |
| I | Data flowing across the Request Streaming Data may be sniffed by an attacker. Depending on the type of data an attacker can read, it may be used to attack other parts of the system or simply disclose information, which leads to compliance violations. Consider encrypting the data flow. | T41 | ||
| D | An external agent interrupts data flowing across a trust boundary in either direction. | T42 | ||
| Response Streaming Data | T | Data flowing across the Response Streaming Data may be tampered by an attacker. This may lead to a denial-of-service attack against the Streaming Process, an elevation-of-privilege attack against Streaming Process, or information disclosure through the Streaming Process. | T43 | |
| I | Data flowing across the Response Streaming Data may be sniffed by an attacker. Depending on the type of data an attacker can read, it may be used to attack other parts of the system or simply disclose information, which leads to compliance violations. Consider encrypting the data flow. | T44 | ||
| D | An external agent interrupts data flowing across a trust boundary in either direction. | T45 | ||
| Initial Data | T | Data flowing across the Initial Data may be tampered by an attacker. This may lead to a denial-of-service attack against the Streaming Process, an elevation-of-privilege attack against the Streaming Process, or information disclosure through the Streaming Process. | T46 | |
| I | Data flowing across the Initial Data may be sniffed by an attacker. Depending on the type of data an attacker can read, it may be used to attack other parts of the system or simply disclose information, which leads to compliance violations. | T47 | ||
| D | An external agent interrupts data flowing across a trust boundary in either direction. | T48 |
Appendix B. Tools Used in the Experiment
| Function | Tools | Description |
|---|---|---|
| Disassembler | IDA Pro | Disassembler for computer software |
| Ghidra | Disassembler framework developed by the U.S. National Security Agency | |
| Binary Ninja | Reverse engineering platform developed by Vector 35 Inc | |
| Debugging | windbg | Versatile debugger for Microsoft Windows |
| x64dbg | Provides a UI (User Interface) that allows step-by-step debugging through the code running as an open-source debugger for Windows and check exactly what you are doing | |
| Cheat Engine | An open-source memory scanner and debugger primarily used for recompilation on Windows operating systems | |
| Hooking | frida | Dynamic Binary Instrumentation (DBI) tool to run and analyze binaries dynamically with a dynamic instrumentation toolkit for developers and reverse engineering and security researchers |
| Network traffic analysis | wireshark | Used to analyze network traffic with an open-source packet analysis program |
| API Monitor | Provides a function to monitor APIs called by programs written in C and C++ and check API call stacks, parameter values, and hex dumps. | |
| Code coverage analysis | lighthouse | Code inspection explorer for IDA Pro and Binary Ninja, it can analyze the execution flow of code and provide it to analysts |
Appendix B.1. Disassembler
Appendix B.2. Debugging
Appendix B.3. Hooking
| Process.enumerateModules(); var recv_address = Module.getExportByName('ws2_32.dll','recv'); var target_ip = ‘10.10.1.X’; var tmp = 1; Interceptor.attach(ptr(recv_address), { onEnter: function(args) { this.fd = args[0]; this.buf = args[1]; var address = Socket.peerAddress(parseInt(this.fd)); var header = Memory.readByteArray(ptr(parseInt(this.buf)), 0x4); var data = new Uint8Array(header); if ( address.ip == target_ip && this.len != 0x40000 && this.len >= 0x40 ) { console.log('========= onEnter ========='); console.log('buf : '+this.buf); console.log('len : '+this.len); console.log(Memory.readByteArray(ptr(parseInt(this.buf)), parseInt(0x40))); } }, onLeave: function(ret) { var address = Socket.peerAddress(parseInt(this.fd)); if ( address.ip == target_ip && this.len != 0x40000 && this.len >= 0x40 ) { console.log('========= onLeave ========='); console.log('buf : '+this.buf); console.log('len : '+this.len); // var mutaion = [0xad, 0xde, 0xef, 0xbe]; var mutaion = [0x41, 0x41]; var mutaion2 = [0x42, 0x42]; if( tmp == 1 ) { tmp = 0; Memory.writeByteArray(ptr(parseInt(this.buf)).add(0x35), mutaion); } else { tmp = 1; Memory.writeByteArray(ptr(parseInt(this.buf)).add(0x35), mutaion2); } console.log(Memory.readByteArray(ptr(parseInt(this.buf)), 0x40)); } } }); |
Appendix B.4. Network Traffic Analysis
Appendix B.5. Code Coverage Analysis

Appendix C. Components of the DFD
| Group | Components | Description |
|---|---|---|
| External Entity | Browser | A medium that expresses encoded streaming data for users of streaming services |
| High-definition Service User | Users who want to use high-quality streaming services | |
| Process | Main Server Process | The server that selects a parent node based on the resource information of a user watching on a streaming channel and connects child nodes |
| Update Server Process | The server where the latest files exist, and is in charge of version management of the three locally existing processes: Streaming, Update, and Management | |
| Management Process | The process responsible for running and managing a process that exists locally | |
| Update Process | When running, the process that communicates with the update server and receives the latest files | |
| Streaming Process | The process that shares data between nodes and transmits the received streaming data through a websocket connection to the browser | |
| Data Flow | Process Start | Data used to execute a process using the ShellExecute() API |
| Update File | Information about the latest file version since connecting to the update server | |
| Process Version Info | Version information of local files sent to the server | |
| Streaming Data (encrypted) | Streaming data encrypted using DTLS when delivered to the browser through a websocket connection | |
| Request High-definition Service | High-definition service request data that the user passes to the browser to receive high-definition streaming data | |
| Resource Data | Resource data transmitted to the main server during node selection process by checking the remaining amount of RAM and CPU | |
| Request Streaming Data | Streaming request data sent to the server or parent node when connecting to a channel | |
| Response Streaming Data | Response streaming data sent from the parent node or server to the child node in response to the streaming data request | |
| Initial Data | Initial data used for the initial connection between nodes | |
| IP List Info | Data about the IP to connect to, which the main server sends to the node | |
| Trust Boundary | Update Server | The boundary where the update server is located |
| Admin Permission | Boundary where processes with administrator privileges, instead of regular user privileges, are located in the local environment | |
| Parent Node | Parent node boundary that receives data from the server or parent node in the streaming process and transmits streaming data to lower nodes | |
| Main Server | Boundary where the main server is located | |
| Internal Node | Child node boundary that receives streaming data through the parent node during streaming |
| Group | Components | Description |
|---|---|---|
| External Entity | Browser | A medium that expresses encoded streaming data to users of streaming services |
| High-definition Service User | Users who want to use high-quality streaming services | |
| Process | Main Server Process | The server that selects a parent node based on the resource information of a user watching a streaming channel and connects child nodes |
| Update Server Process | The server where the latest files exist, and is in charge of version management of the three locally existing processes: Streaming, Update, and Management | |
| Management Process | The process responsible for running and managing a process that exists locally. | |
| Update Process | When running, the process that communicates with the update server and receives the latest files | |
| Streaming Process | The process that shares data between nodes and transmits the received streaming data through a websocket connection to the browser | |
| Data Flow | Start Process | Data used to execute a process using the ShellExecute() API |
| Update File | Information about the latest file version since connecting to the update server | |
| Process Version Info | Version information of local files sent to the server | |
| Streaming Data (encrypted) | Streaming data encrypted using DTLS when delivered to the browser through a websocket connection | |
| Request High-definition Service | High-definition service request data that the user passes to the browser to receive high-definition streaming data | |
| Streaming Data (sequence) | Streaming data with a sequence for sharing streaming data within a group | |
| Trust Boundary | Update Server | The boundary where the update server is located |
| Admin Permission | The boundary where processes with administrator privileges, instead of regular user privileges, are located in the local environment | |
| Nodes 1, 2, 3 | The boundary where each connected node in the group is located | |
| Group A | The group boundary where each node is connected based on the IP information received from the main server for streaming data sharing |
Appendix D. Capturing the Results of the Proof-Of-Concept






References
- Incross, Media Data Clipping-Video Platform Edition. 2020. Available online: https://www.incross.com/insight/?pageid=1&mod=document&keyword=%EB%8F%99%EC%98%81%EC%83%81%20%ED%94%8C%EB%9E%AB%ED%8F%BC&uid=210 (accessed on 11 March 2022).
- Singh, M. An overview of grid computing. In Proceedings of the 2019 International Conference on Computing, Communication, and Intelligent Systems (ICCCIS), Greater Noida, India, 18–19 October 2019; pp. 194–198. [Google Scholar]
- Namane, S.; Goualmi, N. Grid and Cloud Computing Security: A Comparative Survey. Int. J. Comput. Netw. Appl. 2019, 6, 1–12. [Google Scholar] [CrossRef] [PubMed]
- Pagliarecci, F.; Spalazzi, L.; Spegni, F. Model checking grid security. Future Gener. Comput. Syst. 2013, 29, 811–827. [Google Scholar] [CrossRef]
- Chakrabarti, A.; Damodaran, A.; Sengupta, S. Grid Computing Security: A Taxonomy. IEEE Secur. Priv. 2008, 6, 44–51. [Google Scholar] [CrossRef]
- Bart, J.; Michael, B.; Kentaro, F.; Nihar, T. Introduction to Grid Computing, An IBM Redbooks Publication. 2005. Available online: http://www.redbooks.ibm.com/abstracts/sg246778.html?Open (accessed on 11 March 2022).
- Rajkumar, B.; Srikumar, V. A gentle introduction to grid computing and technologies. CSI Commun. 2005, 29. Available online: https://citeseerx.ist.psu.edu/viewdoc/download?doi=10.1.1.67.4243&rep=rep1&type=pdf (accessed on 20 March 2022).
- Marty, H.; Mary, R.T. Security implications of typical grid computing usage scenarios. Clust. Comput. 2002, 5, 257–264. [Google Scholar] [CrossRef]
- Lee, I.W.; Park, H.J. A Trend of P2P-Based Service and Charging Technics. Electron. Telecommun. Trends 2007, 22, 121–129. [Google Scholar]
- Gheorghe, G.; Renato, L.C.; Alberto, M. Security and privacy issues in P2P streaming systems: A survey. Peer-Peer Netw. Appl. 2011, 4, 75–91. [Google Scholar] [CrossRef] [Green Version]
- Jan, S. Security issues for P2P-based voice-and video-streaming applications. In Proceedings of the International Workshop on Open Problems in Network Security, Zurich, Switzerland, 23–24 April 2009; pp. 95–110. [Google Scholar]
- Rafael, V.C.; Jonata, T.P.; Rodolfo, S.A.; Marinho, P.B.; Ingrid, J.P.; Luciano, P.G. Challenging the feasibility of authentication mechanisms for P2P live streaming. In Proceedings of the 6th Latin America Networking Conference, New York, NY, USA, 12–13 October 2011; pp. 55–63. [Google Scholar]
- Torr, P. Demystifying the threat-modeling process. IEEE Secur. Priv. 2005, 3, 66–70. [Google Scholar] [CrossRef]
- Howard, M.; Lipner, S. The Security Development Lifecycle; Microsoft Press: Redmond, WA, USA, 2006. [Google Scholar]
- Adam, S. Threat Modeling: Designing for Security; Wiley: Hoboken, NJ, USA, 2014; ISBN 978-1-118-80999-0. [Google Scholar]
- Tony, U.; Marco, M.M. Risk Centric Threat Modeling: Process for Attack Simulation and Threat Analysis; Wiley: Hoboken, NJ, USA, 2015; ISBN 978-0-470-50096-5. [Google Scholar]
- Paul, S.; Brenda, L.; Michael, E. Trike v.1 Methodology Document [Draft]. 2005. Available online: https://www.octotrike.org/papers/Trike_v1_Methodology_Document-draft.pdf (accessed on 11 March 2022).
- Deng, M.; Wuyts, K.; Scandariato, R.; Bart, P.; Wouter, J. A privacy threat analysis framework: Supporting the elicitation and fulfillment of privacy requirements. Requir. Eng. 2011, 16, 3–32. [Google Scholar] [CrossRef]
- Wuyts, K. Privacy Threats in Software Architectures. Ph.D. Thesis, KU Leuven, Leuven, Belgium, 2015. [Google Scholar]
- Park, E.J. A Study on Smart Factory Security Requirements Based on STRIDE Threat Modeling. Master’s Thesis, Korea University, Seoul, Korea, 2017. [Google Scholar]
- Park, J.H.; Kang, S.Y.; Kim, S.J. Study of Security Requirement of Smart Home Hub through Threat Modeling Analysis and Common Criteria. J. Korea Inst. Inf. Secur. Cryptol. 2018, 28, 513–528. [Google Scholar]
- Lee, J.S.; Kang, S.Y.; Kim, S.J. Study on the AI Speaker Security Evaluations and Countermeasure. J. Korea Inst. Inf. Secur. Cryptol. 2018, 28, 1523–1537. [Google Scholar]
- Lee, J.S.; Kang, S.Y.; Kim, S.J. Study on the Smart Speaker Evaluations and Countermeasures. Adv. Multimed. Ubiquitous Eng. 2019, 590, 50–70. [Google Scholar]
- Kim, H.M.; Kim, H.K. Threat Modeling and Risk Analysis: PS4 Remote Play with PC. J. Korea Inst. Inf. Secur. Cryptol. 2018, 28, 135–143. [Google Scholar]
- Kang, S.I.; Kim, H.M.; Kim, H.K. Trustworthy Smart Band: Security Requirements Analysis with Threat Modeling. J. Korea Inst. Inf. Secur. Cryptol. 2018, 28, 1355–1369. [Google Scholar]
- Cha, Y.S.; Kim, S.J. A Study on Security Requirements of Electric Vehicle Charging Infrastructure Using Threat Modeling. J. Korea Inst. Inf. Secur. Cryptol. 2017, 27, 1441–1455. [Google Scholar]












| Paper Title | Year | Field | |
|---|---|---|---|
| [2] | An Overview of Grid Computing | 2019 | (1) Security overview |
| [3] | Grid and Cloud Computing Security: A Comparative Survey | 2019 | (2) Risks, Access control |
| [4] | Model Checking Grid Security | 2013 | (3) Security by design |
| [5] | Grid Computing Security: A taxonomy | 2008 | (2) Risks, (3) Security by design |
| [6] | Introduction to Grid Computing | 2005 | (1) Security overview, (3) Security by design |
| [7] | A Gentle Introduction to Grid Computing and Technologies | 2005 | (1) Security overview |
| [8] | Security Implications of Typical Grid Computing Usage Scenarios | 2002 | (2) Risks, Scenario |
| No. | Platform Name | Grid Computing Architecture | Main Content |
|---|---|---|---|
| 1 | Afreeca TV | Tree | One-person broadcast contents |
| 2 | Kakao TV | Tree | Original contents |
| 3 | Naver TV | Mesh | Sports |
| Analysis Target | Year | Used Threat Modeling | |
|---|---|---|---|
| [20] | Security Requirements of Smart Factory | 2017 | STRIDE |
| [21] | Security Requirements of Smart Home Hub | 2018 | LINDDUN |
| [22] | AI Speaker | 2018 | STRIDE, LINDDUN |
| [23] | Smart Speaker | 2019 | STRIDE |
| [24] | PS4 Remote Play with PC | 2018 | STRIDE |
| [25] | Smart Band | 2018 | STRIDE |
| [26] | Security Requirements of Electric Vehicle Charging Infrastructure | 2017 | STRIDE |
| Threat | Desired Property |
|---|---|
| Spoofing | Authenticity |
| Tampering | Integrity |
| Repudiation | Non-repudiation |
| Information Disclosure | Confidentiality |
| Denial of Service | Availability |
| Elevation of Privilege | Authorization |
| Components | Description | Figure |
|---|---|---|
| External Entity | External objects create data input and check output | ![]() |
| Data Store | Data stores store data temporarily or permanently | ![]() |
| Process | Processes are responsible for taking data input and generating output | ![]() |
| Data Flow | Data flow refers to the movement of data between objects | ![]() |
| Trust Boundary | Trust boundaries represent changes in privilege levels | ![]() |
| Threat | S | T | R | I | D | E |
|---|---|---|---|---|---|---|
| External Entity | ✓ | |||||
| Process | ✓ | ✓ | ✓ | ✓ | ✓ | |
| Data Flow | ✓ | ✓ | ✓ |
| Vulnerability | Issue Caused by Vulnerability | Countermeasure |
|---|---|---|
| Video Stealing | Stealing video data from unauthorized channels | An authentication process for the sender who sends data and encryption of the data sent by the sender are required. A procedure is required to verify the data that the sender node sends to the lower node through the checksum. |
| DoS | During the live-streaming service, the process is abnormally terminated, or the high-definition service cannot be used | |
| Personal Information Disclosure | Collect private IPs watching a specific channel | Deletes the logic of providing private IP during communication with the main server. |
| RCE | Executes malicious code on the user’s PC watching the same channel in a LAN environment | HTTPS (HTTP Secure) must be used so that DNS spoofing is not possible. A procedure for verifying local files is necessary by introducing file verification and signatures. |
Publisher’s Note: MDPI stays neutral with regard to jurisdictional claims in published maps and institutional affiliations. |
© 2022 by the authors. Licensee MDPI, Basel, Switzerland. This article is an open access article distributed under the terms and conditions of the Creative Commons Attribution (CC BY) license (https://creativecommons.org/licenses/by/4.0/).
Share and Cite
Hwang, S.-H.; Kim, G.-Y.; Myeong, S.-H.; Yun, T.-S.; Yoon, S.-M.; Kim, T.-H.; Euom, I.-C. Vulnerabilities of Live-Streaming Services in Korea. Sensors 2022, 22, 3766. https://doi.org/10.3390/s22103766
Hwang S-H, Kim G-Y, Myeong S-H, Yun T-S, Yoon S-M, Kim T-H, Euom I-C. Vulnerabilities of Live-Streaming Services in Korea. Sensors. 2022; 22(10):3766. https://doi.org/10.3390/s22103766
Chicago/Turabian StyleHwang, Sun-Hong, Ga-Yeong Kim, Su-Hwan Myeong, Tai-Sic Yun, Seung-Min Yoon, Tai-Ho Kim, and Ieck-Chae Euom. 2022. "Vulnerabilities of Live-Streaming Services in Korea" Sensors 22, no. 10: 3766. https://doi.org/10.3390/s22103766
APA StyleHwang, S.-H., Kim, G.-Y., Myeong, S.-H., Yun, T.-S., Yoon, S.-M., Kim, T.-H., & Euom, I.-C. (2022). Vulnerabilities of Live-Streaming Services in Korea. Sensors, 22(10), 3766. https://doi.org/10.3390/s22103766






