Google Earth Engine as Multi-Sensor Open-Source Tool for Supporting the Preservation of Archaeological Areas: The Case Study of Flood and Fire Mapping in Metaponto, Italy
Abstract
1. Introduction
- the use of multisensor and multitemporal satellite data such as declassified optical data [14] and medium-high resolution multispectral data [15,16,17,18,19,20], or SAR (synthetic aperture radar) data [21,22,23,24], for anthropogenic (land use change, destruction, looting) or natural (floods, subsidence, fires, etc.) risk assessment.
2. Materials and Methods
2.1. Study Area
2.1.1. Metaponto and Its Territory
2.1.2. State of the Art: Floods and Fires That Have Affected the Area over the Past Decade
2.2. Flood Mapping and Monitoring Using Google Earth Engine: State of the Art
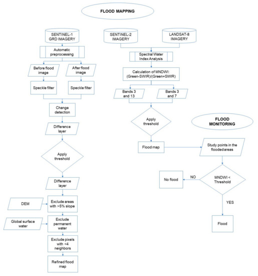
2.3. Flood Mapping and Monitoring Using Google Earth Engine
2.4. Forest Fire Mapping and Monitoring Using Google Earth Engine: State of the Art
2.5. Forest Fire Mapping and Monitoring Using Google Earth Engine Tools
3. Results
3.1. Flood Mapping
3.2. Forest Fire Mapping
4. Discussions
4.1. GEE Based Mapping of Flooding
4.2. GEE Based Mapping of Burnt Areas and Severity
5. Conclusions
Author Contributions
Funding
Institutional Review Board Statement
Informed Consent Statement
Conflicts of Interest
References
- Pedersoli, J.L.; Antomarchi, C.; Michalski, S.; Aslan, Z.; Sabik, A. A Guide to Risk Management of Cultural Heritage; ICCROM—Canadian Conservation Institute: Ottawa, ON, Canada, 2016. [Google Scholar]
- Abate, N.; Elfadaly, A.; Masini, N.; Lasaponara, R. Multitemporal 2016–2018 Sentinel-2 Data Enhancement for Landscape Archaeology: The Case Study of the Foggia Province, Southern Italy. Remote Sens. 2020, 12, 1309. [Google Scholar] [CrossRef]
- Zanni, S.; De Rosa, A. Remote Sensing Analyses on Sentinel-2 Images: Looking for Roman Roads in Srem Region (Serbia). Geosciences 2019, 9, 25. [Google Scholar] [CrossRef]
- Ciminale, M.; Gallo, D.; Lasaponara, R.; Masini, N. A Multiscale approach for reconstructing archaeological landscapes: Applicationsin northern Apulia (Italy). Archaeol. Prospect. 2009, 16, 143–153. [Google Scholar] [CrossRef]
- Masini, N.; Lasaponara, R. Sensing the Past from Space: Approaches to Site Detection. In Sensing the Past from Artifact to Historical Site; Masini, N., Soldovieri, F., Eds.; Springer: Berlin/Heidelberg, Germany, 2017; pp. 23–60. [Google Scholar]
- Agapiou, A.; Hadjimitsis, D.G.; Sarris, A.; Georgopoulos, A.; Alexakis, D.D. Optimum temporal and spectral window for monitoring crop marks over archaeological remains in the Mediterranean region. J. Archaeol. Sci. 2013, 40, 1479–1492. [Google Scholar] [CrossRef]
- Lasaponara, R.; Masini, N. Identification of archaeological buried remains based on Normalized Difference Vegetation Index (NDVI) from Quickbird satellite satellite data. IEEE Geosci. Remote Sens. 2006, 3, 325–328. [Google Scholar] [CrossRef]
- Furlanetto, P.; Bondesan, A. Geomorphological evolution of the plain between the Livenza and Piave Rivers in the sixteenth and seventeenth centuries inferred by historical maps analysis (Mainland of Venice, Northeastern Italy). J. Maps 2015, 11, 261–266. [Google Scholar] [CrossRef][Green Version]
- Nicu, I.C.; Stoleriu, C.C. Land use changes and dynamics over the last century around churches of Moldavia, Bukovina, Northern Romania—Challenges and future perspectives. Habitat Int. 2019, 88, 101979. [Google Scholar] [CrossRef]
- San-Antonio-Gómez, C.; Velilla, C.; Manzano-Agugliaro, F. Urban and landscape changes through historical maps: The Real Sitio of Aranjuez (1775–2005), a case study. Comput. Environ. Urban Syst. 2014, 44, 47–58. [Google Scholar] [CrossRef]
- Riley, D.N. New Aerial Reconnaissance in Apulia; Cambridge University Press: Cambridge, UK, 1992; Volume 60, pp. 291–307. [Google Scholar]
- Nicu, I.C. Tracking natural and anthropic risks from historical maps as a tool for cultural heritage assessment: A case study. Environ. Earth Sci. 2017, 76, 330. [Google Scholar] [CrossRef]
- Schuppert, C.; Dix, A. Reconstructing former features of the cultural landscape near early Celtic princely seats in Southern Germany. A GIS-based application of large-scale historical maps and archival sources as a contribution to archaeological research. Soc. Sci. Comput. Rev. 2009, 27, 420–436. [Google Scholar] [CrossRef]
- Elfadaly, A.; Lasaponara, R.; Murgante, B.; Quelichi, M.M. Cultural Heritage Management Using Analysis of Satellite Images and Advanced GIS Techniques at East Luxor, Egypt and Kangavar, Iran (A Comparison Case Study). In Computational Science and Its Applications, Proceedings of the ICCSA 2017, Proceedings of the 17th International Conference, Trieste, Italy, 3–6 July 2017; Gervasi, O., Murgante, B., Misra, S., Borruso, G., Torre, C.M., Rocha, A.M.A.C., Taniar, D., Apduhan, B.O., Stankova, E., Cuzzocrea, A., Eds.; Springer: Zurich, Switzerland, 2017; pp. 152–168. [Google Scholar]
- Banerjee, R.; Srivastava, P.K. Reconstruction of contested landscape: Detecting land cover transformation hosting cultural heritage sites from Central India using remote sensing. Land Use Policy 2013, 34, 193–203. [Google Scholar] [CrossRef]
- Khalaf, N.; Insoll, T. Monitoring Islamic Archaeological Landscape in Ethiopia Using Open Source Satellite Imagery. J. Field Archaeol. 2019, 44, 401–419. [Google Scholar] [CrossRef]
- Agapiou, A.; Lysandrou, V.; Alexakis, D.D.; Themistocleous, K.; Cuca, B.; Argyriou, A.; Sarris, A.; Hadjimitsis, D.G. Cultural heritage management and monitoring using remote sensing data and GIS: The case study of Paphos area, Cyprus. Comput. Environ. Urban Syst. 2015, 54, 230–239. [Google Scholar] [CrossRef]
- Agapiou, A.; Lysandrou, V.; Hadjimitsis, D.G. Earth Observation Contribution to Cultural Heritage Disaster Risk Management: Case Study of Eastern Mediterranean Open Air Archaeological Monuments and Sites. Remote Sens. 2020, 12, 1330. [Google Scholar] [CrossRef]
- Abate, N.; Lasaponara, R. Preventive Archaeology Based on Open Remote Sensing Data and Tools: The Cases of Sant’Arsenio (SA) and Foggia (FG), Italy. Sustainability 2019, 11, 4145. [Google Scholar] [CrossRef]
- Chyla, J.M. How Can Remote Sensing Help in Detecting the Threats to Archaeological Sites in Upper Egypt? Geosciences 2017, 7, 97. [Google Scholar] [CrossRef]
- Tang, P.; Chen, F.; Zhu, X.; Zhou, W. Monitoring Cultural Heritage Sites with Advanced Multi-Temporal InSAR Technique: The Case Study of the Summer Palace. Remote Sens. 2016, 8, 432. [Google Scholar] [CrossRef]
- Cigna, F.; Lasaponara, R.; Masini, N.; Milillo, P.; Tapete, D. Persistent Scatterer Interferometry Processing of COSMO-SkyMed StripMap HIMAGE Time Series to Depict Deformation of the Historic Centre of Rome, Italy. Remote Sens. 2014, 6, 12593–12618. [Google Scholar] [CrossRef]
- Tapete, D.; Cigna, F. COSMO-SkyMed SAR for Detection and Monitoring of Archaeological and Cultural Heritage Sites. Remote Sens. 2019, 11, 1326. [Google Scholar] [CrossRef]
- Tapete, D.; Cigna, F. Detection of Archaeological Looting from Space: Methods, Achievements and Challenges. Remote Sens. 2019, 11, 2389. [Google Scholar] [CrossRef]
- Earthengine. Available online: https://earthengine.google.com/ (accessed on 28 January 2021).
- Gorelick, N.; Hancher, M.; Dixon, M.; Ilyushchenko, S.; Thau, D.; Moore, R. Google Earth Engine: Planetary-scale geospatial analysis for everyone. Remote. Sens. Environ. 2017, 202, 18–27. [Google Scholar] [CrossRef]
- Developers Earth Engine. Available online: https://developers.google.com/earth-engine/datasets/ (accessed on 28 January 2021).
- Kumar, L.; Mutanga, O. Google Earth Engine Applications since Inception: Usage, Trends, and Potential. Remote Sens. 2018, 10, 1509. [Google Scholar] [CrossRef]
- Wang, L.; Diao, C.; Xian, G.; Yin, D.; Lu, Y.; Zou, S.; Erickson, T.A. A summary of the special issue on remote sensing of land change science with Google earth engine. Remote Sens. Environ. 2020, 248, 112002. [Google Scholar] [CrossRef]
- Tamiminia, H.; Salehi, B.; Mahdianpari, M.; Quackenbush, L.; Adeli, S.; Brisco, B. Google Earth Engine for geo-big data applications: A meta-analysis and systematic review. ISPRS J. Photogramm. Remote Sens. 2000, 164, 152–170. [Google Scholar] [CrossRef]
- Mutanga, O.; Kumar, L. Google Earth Engine Applications. Remote Sens. 2019, 11, 591. [Google Scholar] [CrossRef]
- Gorelick, N. Google Earth Engine. In EGU General Assembly Conference Abstracts; American Geophysical Union: Vienna, Austria, 2013; p. 11997. [Google Scholar]
- Mahdianpari, M.; Salehi, B.; Mohammadimanesh, F.; Homayouni, S.; Gill, E. The FirstWetland Inventory Map of Newfoundland at a Spatial Resolution of 10 m Using Sentinel-1 and Sentinel-2 Data on the Google Earth Engine Cloud Computing Platform. Remote Sens. 2018, 11, 43. [Google Scholar] [CrossRef]
- Campos-Taberner, M.; Moreno-Martínez, Á.; García-Haro, F.J.; Camps-Valls, G.; Robinson, N.P.; Kattge, J.; Running, S.W. Global Estimation of Biophysical Variables from Google Earth Engine Platform. Remote Sens. 2018, 10, 1167. [Google Scholar] [CrossRef]
- Tsai, Y.H.; Stow, D.; Chen, H.L.; Lewison, R.; An, L.; Shi, L. Mapping Vegetation and Land Use Types in Fanjingshan National Nature Reserve Using Google Earth Engine. Remote Sens. 2018, 10, 927. [Google Scholar] [CrossRef]
- Ravanelli, R.; Nascetti, A.; Cirigliano, R.V.; Di Rico, C.; Leuzzi, G.; Monti, P.; Crespi, M. Monitoring the Impact of Land Cover Change on Surface Urban Heat Island through Google Earth Engine: Proposal of a Global Methodology, First Applications and Problems. Remote Sens. 2018, 10, 1488. [Google Scholar] [CrossRef]
- Parente, L.; Mesquita, V.; Miziara, F.; Baumann, L.; Ferreira, L. Assessing the pasturelands and livestock dynamics in Brazil, from 1985 to 2017: A novel approach based on high spatial resolution imagery and Google Earth Engine cloud computing. Remote Sens. Environ. 2019, 232, 111301. [Google Scholar] [CrossRef]
- Hansen, C.H. Google Earth Engine as a Platform for Making Remote Sensing of Water Resources a Reality for Monitoring Inland Waters. Available online: https://www.researchgate.net/profile/Carly_Hansen/publication/277021226_Google_Earth_Engine_as_a_Platform_for_Making_Remote_Sensing_of_Water_Resources_a_Reality_for_Monitoring_Inland_Waters/links/555f8c2a08ae9963a118b3e2.pdf (accessed on 28 January 2021).
- Deines, J.M.; Kendall, A.D.; Crowley, M.A.; Rapp, J.; Cardille, J.A.; Hyndman, D.W. Mapping three decades of annual irrigation across the US High Plains Aquifer using Landsat and Google Earth Engine. Remote Sens. Environ. 2019, 233, 111400. [Google Scholar] [CrossRef]
- DeVries, B.; Huang, C.; Armston, J.; Huang, W.; Jones, J.W.; Lang, M.W. Rapid and robust monitoring of flood events using Sentinel-1 and Landsat data on the Google Earth Engine. Remote Sens. Environ. 2020, 240, 111664. [Google Scholar] [CrossRef]
- Horowitz, F.G. MODIS Daily Land Surface Temperature Estimates in Google Earth Engine as an Aid in Geothermal Energy Siting. In Proceedings of the World Geothermal Congress 2015, Melbourne, Australia, 19–25 April 2015. [Google Scholar]
- Xiong, J.; Thenkabail, P.S.; Gumma, M.K.; Teluguntla, P.; Poehnelt, J.; Congalton, R.G.; Yadav, K.; Thau, D. Automated cropland mapping of continental Africa using Google Earth Engine cloud computing. ISPRS J. Photogramm. Remote. Sens. 2017, 126, 225–244. [Google Scholar] [CrossRef]
- Lemoine, G.; Léo, O. Crop mapping applications at scale: Using Google Earth Engine to enable global crop area and status monitoring using free and open data sources. In Proceedings of the 2015 IEEE International Geoscience and Remote Sensing Symposium (IGARSS), Milan, Italy, 26–31 July 2015; pp. 1496–1499. [Google Scholar]
- Sazib, N.; Mladenova, I.; Bolten, J. Leveraging the Google Earth Engine for Drought Assessment Using Global Soil Moisture Data. Remote Sens. 2018, 10, 1265. [Google Scholar] [CrossRef] [PubMed]
- Bey, A.; Jetimane, J.; Lisboa, S.N.; Ribeiro, N.; Sitoe, A.; Meyfroidt, P. Mapping smallholder and large-scale cropland dynamics with a flexible classification system and pixel-based composites in an emerging frontier of Mozambique. Remote Sens. Environ. 2020, 239, 111611. [Google Scholar] [CrossRef]
- Arévalo, P.; Bullock, E.L.; Woodcock, C.E.; Olofsson, P. A Suite of Tools for Continuous Land Change Monitoring in Google Earth Engine. Front. Clim. 2020, 2, 576740. [Google Scholar] [CrossRef]
- Sidhu, N.; Pebesma, E.; Câmara, G. Using Google Earth Engine to detect land cover change: Singapore as a use case. Eur. J. Remote Sens. 2018, 51, 486–500. [Google Scholar] [CrossRef]
- Crowley, M.A.; Cardille, J.A.; White, J.C.; Wulder, M.A. Generating intra-year metrics of wildfire progression using multiple open-access satellite data streams. Remote Sens. Environ. 2019, 232, 111295. [Google Scholar] [CrossRef]
- Liu, T.; Mickley, L.J.; Marlier, M.E.; DeFries, R.S.; Khan, M.F.; Latif, M.T.; Karambelas, A. Diagnosing spatial biases and uncertainties in global fire emissions inventories: Indonesia as regional case study. Remote Sens. Environ. 2020, 237, 111557. [Google Scholar] [CrossRef]
- Orengo, H.A.; Conesa, F.C.; Garcia-Molsosa, A.; Lobo, A.; Green, A.S.; Madella, M.; Petrie, C.A. Automated detection of archaeological mounds using machine-learning classification of multisensor and multitemporal satellite data. Proc. Natl. Acad. Sci. USA 2020, 117, 18240–18250. [Google Scholar] [CrossRef]
- GEE Examples. Available online: https://earthengine.google.com/case_studies/ (accessed on 28 January 2021).
- GEE S1. Available online: https://developers.google.com/earth-engine/datasets/catalog/COPERNICUS_S1_GRD (accessed on 28 January 2021).
- GEE S2. Available online: https://developers.google.com/earth-engine/datasets/catalog/sentinel-2 (accessed on 28 January 2021).
- GEE L8. Available online: https://developers.google.com/earth-engine/datasets/catalog/LANDSAT_LC08_C01_T1_SR (accessed on 28 January 2021).
- GEE MODIS. Available online: https://developers.google.com/earth-engine/datasets/catalog/modis (accessed on 28 January 2021).
- Lacava, M. Topografia e Storia di Metaponto; A. Morano: Napoli, Italy, 1891. [Google Scholar]
- Adamesteanu, D. Metaponto (Matera): Appunti fotointerpretativi. NSA 1965, XIX, 179–184. [Google Scholar]
- Adamesteanu, D.; Mertens, D.; D’Andria, F. Metaponto I; Accademia Nazionale dei Lincei: Rome, Italy, 1975. [Google Scholar]
- Carter, J.C.; Prieto, A. The Chora of Metaponto 3. Archaeological Field Survey Bradano to Basento; University of Texas: Austin, TX, USA, 2011. [Google Scholar]
- De Siena, A. Scavi in località Incoronata ed a Metaponto: Nuove scoperte. In I Greci sul Basento; di Basilicata, S.A., Ed.; New Press: Como, Italy, 1986; pp. 199–210. [Google Scholar]
- De Siena, A. Termitito e San Vito di Pisticci: Dati archeologici e problemi interpretativi, Siris-Polieion. In Siris-Polieion. Fonti Letterarie e Nuova Documentazione Archeologica; De Siena, A., Tagliente, M., Eds.; Congedo Editore: Galatina, Italy, 1986; pp. 27–34. [Google Scholar]
- De Siena, A. Metaponto. Archeologia di una Colonia Greca; Scorpione: Taranto, Italy, 2001. [Google Scholar]
- Giardino, L. Grumentum e Metaponto. Due esempi di passaggio dal tardoantico all’alto medioevo in Basilicata. Mélanges l’École Française Rome Moyen Age 1991, 103, 827–858. [Google Scholar] [CrossRef]
- Gioia, D.; Bavusi, M.; Di Leo, P.; Giammatteo, T.; Schiattarella, M. Geoarchaeology and geomorphology of the Metaponto area, Ionian coastal belt, Italy. J. Maps 2020, 16, 117–125. [Google Scholar] [CrossRef]
- Bentivenga, M.; Giano, S.I.; Piccarreta, M. Recent Increase of Flood Frequency in the Ionian Belt of Basilicata Region, Southern Italy: Human or Climatic Changes? Water 2020, 12, 2062. [Google Scholar] [CrossRef]
- Lasaponara, R.; Masini, N. Preserving the Past from Space: An Overview of Risk Estimation and Monitoring Tools. In Sensing the Past. From Artifact to Historical Site; Masini, N., Soldovieri, F., Eds.; Springer Nature: Cham, Switzerland, 2017; pp. 61–88. [Google Scholar]
- Guariglia, A.; Buonamassa, A.; Losurdo, A.; Saladino, R.; Trivigno, M.L.; Zaccagnino, A.; Colange, A. A multisource approach for coastline mapping and identification of shoreline changes. Ann. Geophys. 2006, 49, 1. [Google Scholar] [CrossRef]
- Lacava, T.; Ciancia, E.; Faruolo, M.; Pergola, N.; Satriano, V.; Tramutoli, V. Analyzing the December 2013 Metaponto Plain (Southern Italy) Flood Event by Integrating Optical Sensors Satellite Data. Hydrology 2018, 5, 43. [Google Scholar] [CrossRef]
- Masini, N.; Lasaponara, R. Satellite-based recognition of landscape archaeological features related to ancient human transformation. J. Geophys. Eng. 2006, 3, 230–235. [Google Scholar] [CrossRef]
- Gioia, D.; Bavusi, M.; Di Leo, P.; Giammatteo, T.; Schiattarella, M. A Geoarchaeological study of the Metaponto coastal belt, southern Italy, based on geomorphological mapping and GIS-supported classification of landforms. Geogr. Fis. Dinam. Quat. 2016, 39, 137–148. [Google Scholar]
- Cilumbriello, A.; Sabato, L.; Tropeano, M.; Gallicchio, S.; Grippa, A.; Maiorano, P.; Quarta, G. Sedimentology, stratigraphic architecture and preliminary hydrostratigraphy of the Metaponto coastal-plain subsurface (Southern Italy). In Proceedings of the Second National Workshop: Multidisciplinary Approach for Porous Aquifer Characterization; Bersezio, R., Amanti, M., Eds.; Memorie Descrittive Carta Geologica d’Italia; ISPRA Servizio Geologico d’Italia: Rome, Italy, 2010; Volume 90, pp. 67–84. [Google Scholar]
- De Siena, A. Il Metapontino: Insediamenti antichi e bonifiche. In Archeologia dell’Acqua in Basilicata; Soprintendenza Archeologica della Basilicata: Potenza, Italy, 1999; pp. 53–72. [Google Scholar]
- Adamesteanu, D. Incoronata. In Popoli Anellenici in Basilicata; La Buona Stampa: Napoli, Italy, 1971; pp. 18–20. [Google Scholar]
- Chiartano, B. La Necropoli dell’età del Ferro dell’Incoronata e di San Teodoro (Scavi 1986–1987); Congedo Editore: Galatina, Italy, 1996; Volume III. [Google Scholar]
- Greco, E. Siritide e Metapontino. Storia di due Territori Coloniali. Atti dell’Incontro di Studio: Policoro, 31 Ottobre–2 Novembre 1991; Centre Jean Bérard: Napoli, Paestum, Italy, 1998. [Google Scholar]
- Roubis, D. Ricognizioni nfrasito a Santa Maria d’Anglona (Tursi-MT): Primi dati. In ΑΜΦΙ ΣΙΡΙΟΣ ΡΟΑΣ. Nuove Ricerche su Eraclea e la Siritide; Osanna, M., Zuchtriegel, G., Eds.; Osanna Edizioni: Venosa, Italy, 2012; pp. 291–304. [Google Scholar]
- Roubis, D. Archeologia dei paesaggi aΠανδοσία (S. Maria d’Anglona): Una prospettiva dalla chora di Herakleia verso l’eschatià. Siris 2015, 15, 163–176. [Google Scholar]
- Giardino, L.; De Siena, A. Metaponto. In La Città Greca Antica. Istituzioni, Società e Forme Urbane; Greco, E., Ed.; Donzelli: Rome, Italy, 1999; pp. 329–363. [Google Scholar]
- Greco, E. La Città Greca Antica: Istituzioni, Società e Forme Urbane; Donzelli: Rome, Italy, 1999. [Google Scholar]
- Cerchiai, L.; Jannelli, L.; Longo, F. Città Greche della Magna Grecia e Sicilia; Arsenale: San Giovanni Lupato, Italy, 2007; pp. 130–143. [Google Scholar]
- Giuliano, A. Arte Greca: Dall’età Classica all’età Ellenistica; Il Saggiatore: Milan, Italy, 1987; pp. 528–554. [Google Scholar]
- Giardino, L.; De Siena, A. Herakleia e Metaponto. Trasformazioni urbanistiche e produzione agricola tra tarda repubblica e primo impero: I nuovi dati archeologici. In Le Ravitaillement en blé de Rome et des Centres Urbains des Débuts de la République Jusqu’au Haut-Empire, Proceedings of the Actes du Colloque International de Naples, 14–16 February 1991; École Française de Rome: Rome, Italy, 1994; pp. 197–211. [Google Scholar]
- Giardino, L. Herakleia e Metaponto: Dalla Polis italiota all’abitato protoimperiale. In Tramonto della Magna Grecia: Atti del Quarantaquattresimo Convegno di Studi Sulla Magna Grecia: Taranto 24–28 September 2004; Stazio, A., Ceccoli, S., Eds.; Istituto per la storia e l’archeologia della Magna Grecia: Taranto, Italy, 2005; pp. 387–433. [Google Scholar]
- Giardino, L. Metaponto tardo-imperiale e Turiostu: Proposta di identificazione in margine ad un miliarium di Giuliano l’Apostata. Studi di Antichità 1982, 3, 155–173. [Google Scholar]
- Giardino, L. Porti ed Approdi antichi in Basilicata. In Archeologia dell’Acqua in Basilicata; Soprintendenza Archeologica dellaa Basilicata: Potenza, Italy, 1999; pp. 175–187. [Google Scholar]
- Giardino, L. Il porto di Metaponto in età imperiale. Topografia e materiali ceramici. Studi Antich. 1983, 4, 5–36. [Google Scholar]
- Noyé, G. Les enseignements géographiques des fouilles du château de Métaponte. Bull. l’Assoc. Géographes Français 1984, 499, 21–23. [Google Scholar]
- Noyé, G. Quelques Observations sur L’évolution de L’habitat en Calabre du V au XI siècle; Università di Roma: Rome, Italy, 1988; pp. 57–138. [Google Scholar]
- Bertelli, G.; Roubis, D. Torre di Mare 1. Ricerche Archeologiche nell’Insediamento Medievale di Metaponto (1995–1999); M. Adda: Bari, Italy, 2002. [Google Scholar]
- Bertelli, G. L’insediamento medievale di Torre di Mare (Metaponto) e i suoi rapporti con il territorio. Primi dati. In I Congresso Nazionale di Archeologia Medievale: Auditorium del Centro Studi della Cassa di Risparmio di Pisa (ex Benedettine), Pisa, 29–31 May 1997; Gelichi, S., Ed.; All’Insegna del Giglio: Florence, Italy, 2005; pp. 200–205. [Google Scholar]
- Lacava, T.; Ciancia, E.; Faruolo, M.; Pergola, N.; Satriano, V.; Tramutoli, V. On the potential of RST-FLOOD on visible infrared imaging radiometer suite data for flooded areas detection. Remote Sens. 2019, 11, 598. [Google Scholar] [CrossRef]
- Manfreda, S.; Samela, C. A digital elevation model based method for a rapid estimation of flood inundation depth. J. Flood Risk Manag. 2019, 12, 12541. [Google Scholar] [CrossRef]
- Lasaponara, R.; Tucci, B.; Ghermandi, L. On the Use of Satellite Sentinel 2 Data for Automatic Mapping of Burnt Areas and Burn Severity. Sustainability 2018, 10, 3889. [Google Scholar] [CrossRef]
- Du, Y.; Zhang, Y.; Ling, F.; Wang, Q.; Li, W.; Li, X. Water bodies’ mapping from Sentinel-2 imagery with modified normalized difference water index at 10-m spatial resolution produced by sharpening the SWIR band. Remote Sens. 2016, 8, 354. [Google Scholar] [CrossRef]
- Work, E.A.; Gilmer, D.S. Utilization of satellite data for inventorying prairie ponds and lakes. Photogramm. Eng. Remote Sens. 1976, 42, 685–694. [Google Scholar]
- Sivanpillai, R.; Miller, S.N. Improvements in mapping water bodies using ASTER data. Ecol. Inform. 2010, 5, 73–78. [Google Scholar] [CrossRef]
- Huang, C.; Chen, Y.; Wu, J.P. Mapping spatio-temporal flood inundation dynamics at large river basin scale using time-series flow data and MODIS imagery. Int. J. Appl. Earth Obs. Geoinf. 2014, 26, 350–362. [Google Scholar] [CrossRef]
- Li, W.B.; Du, Z.Q.; Ling, F.; Zhou, D.B.; Wang, H.L.; Gui, Y.M.; Sun, B.Y.; Zhang, X.M. A comparison of and surface water mapping using the normalized difference water index from TM, ETM plus and ALI. Remote Sens. 2013, 5, 5530–5549. [Google Scholar] [CrossRef]
- Du, Z.Q.; Li, W.B.; Zhou, D.B.; Tian, L.Q.; Ling, F.; Wang, H.L.; Gui, Y.M.; Sun, B.Y. Analysis of Landsat-8 OLI imagery for land surface water mapping. Remote Sens. Lett. 2014, 5, 672–681. [Google Scholar] [CrossRef]
- Mizuochi, H.; Hiyama, T.; Ohta, T.; Nasahara, K.N. Evaluation of the surface water distribution in north-central Namibia based on MODIS and AMSR series. Remote Sens. 2014, 6, 7660–7682. [Google Scholar] [CrossRef]
- Ryu, J.H.; Won, J.S.; Min, K.D. Waterline extraction from Landsat TM data in a tidal flat. A case study in Gomso Bay, Korea. Remote Sens. Environ. 2002, 83, 442–456. [Google Scholar] [CrossRef]
- McFeeters, S.K. The use of the normalized difference water index (NDWI) in the delineation of open water features. Int. J. Remote Sens. 1996, 17, 1425–1432. [Google Scholar] [CrossRef]
- Xu, H.Q. Modification of normalised difference water index (NDWI) to enhance open water features in remotely sensed imagery. Int. J. Remote Sens. 2006, 27, 3025–3033. [Google Scholar] [CrossRef]
- Singh, K.V.; Setia, R.; Sahoo, S.; Prasad, A.; Pateriya, B. Evaluation of NDWI and MNDWI for assessment of waterlogging by integrating digital elevation model and groundwater level. Geocarto Int. 2015, 30, 650–661. [Google Scholar] [CrossRef]
- Notti, D.; Giordan, D.; Caló, F.; Pepe, A.; Zucca, F.; Galve, J.P. Potential and limitations of open satellite data for flood mapping. Remote Sens. 2018, 10, 1673. [Google Scholar] [CrossRef]
- Pham-Duc, B.; Prigent, C.; Aires, F. Surface water monitoring within Cambodia and the Vietnamese Mekong Delta over a year, with Sentinel-1 SAR observations. Water 2017, 9, 366. [Google Scholar] [CrossRef]
- Brisco, B.; Touzi, R.; Sanden, J.J.V.D.; Charbonneau, F.; Pultz, T.J.; D’Iorio, M. Water resource applications with RADARSAT-2: A preview. Int. J. Digit. Earth 2008, 1, 130–147. [Google Scholar] [CrossRef]
- Amitrano, D.; Martino, G.D.; Iodice, A.; Mitidieri, F.; Papa, M.N.; Riccio, D.; Ruello, G. Sentinel-1 for Monitoring Reservoirs: A Performance Analysis. Remote Sens. 2014, 6, 10676–10693. [Google Scholar] [CrossRef]
- Santoro, M.; Wegmuller, U.; Wiesmann, A.; Lamarche, C.; Bontemps, S.; Defourny, P.; Arino, O. Assessing Envisat ASAR and Sentinel-1 multi-temporal observations to map open water bodies. In Proceedings of the IEEE 5th Asia-Pacific Conference on Synthetic Aperture Radar (APSAR), Marina Bay Sands, Singapore, 1–4 September 2015; Institute of Electrical and Electronics Engineers: Piscataway, NJ, USA, 2015; pp. 614–619. [Google Scholar]
- Vanama, V.S.K.; Mandal, D.; Rao, Y.S. GEE4FLOOD: Rapid mapping of flood areas using temporal Sentinel-1 SAR images with Google Earth Engine cloud platform. J. Appl. Remote Sens. 2020, 14, 034505. [Google Scholar] [CrossRef]
- Singha, M.; Dong, J.; Sarmah, S.; You, N.; Zhou, Y.; Zhang, G.; Doughty, R.; Xiao, X. Identifying floods and flood-affected paddy rice fields in Bangladesh based on Sentinel-1 imagery and Google Earth Engine. ISPRS J. Photogramm. Remote Sens. 2020, 166, 278–293. [Google Scholar] [CrossRef]
- Roteta, E.; Bastarrika, A.; Padilla, M.; Storm, T.; Chuvieco, E. Development of a Sentinel-2 burned area algorithm: Generation of a small fire database for sub-Saharan Africa. Remote Sens. Environ. 2019, 222, 1–17. [Google Scholar] [CrossRef]
- Van Der Werf, G.R.; Randerson, J.T.; Giglio, L.; Van Leeuwen, T.T.; Chen, Y.; Rogers, B.M.; Mu, M.; Van Marle, M.J.E.; Morton, D.C.; Collatz, G.J.; et al. Global fire emissions estimates during 1997–2016. Earth Syst. Sci. 2017, 9, 697–720. [Google Scholar] [CrossRef]
- Gilroy, J.J.; Woodcock, P.; Edwards, F.A.; Wheeler, C.; Baptiste, B.L.G.; Medina Uribe, C.A.; Haugaasen, T.; Edwards, D.P. Cheap carbon and biodiversity co-benefits from forest regeneration in a hotspot of endemism. Nat. Clim. Chang. 2014, 4, 503–507. [Google Scholar] [CrossRef]
- Alonso-Canas, I.; Chuvieco, E. Global burned area mapping from ENVISAT-MERIS and MODIS active fire data. Remote Sens. Environ. 2015, 163, 140–152. [Google Scholar] [CrossRef]
- Quintano, C.; Fernández-Manso, A.; Fernández-Manso, O. Combination of Landsat and Sentinel-2 MSI data for initial assessing of burn severity. Int. J. Appl. Earth Obs. Geoinf. 2018, 64, 221–225. [Google Scholar] [CrossRef]
- Normalized Burn Ratio (NBR). Available online: https://www.frames.gov/catalog/5860 (accessed on 3 March 2021).
- Pepe, M.; Parente, C. Burned Area Recognition by Change Detection Analysis Using Images Derived from Sentinel-2 Satellite: The Case Study of Sorrento Peninsula, Italy. J. Appl. Eng. Sci. 2018, 16, 225–232. [Google Scholar] [CrossRef]
- Filipponi, F. Exploitation of Sentinel-2 Time Series to Map Burned Areas at the National Level: A Case Study on the 2017 Italy Wildfires. Remote Sens. 2019, 11, 622. [Google Scholar] [CrossRef]
- Navarro, G.; Caballero, I.; Silva, G.; Parra, P.C.; Vázquez, Á.; Caldeira, R. Evaluation of forest fire on Madeira Island using Sentinel-2A MSI imagery. Int. J. Appl. Earth Obs. Geoinf. 2017, 58, 97–106. [Google Scholar] [CrossRef]
- Van Wagtendonk, J.W.; Root, R.R.; Key, C.H. Comparison of AVIRIS and Landsat ETM+ detection capabilities for burn severity. Remote Sens. Environ. 2004, 92, 397–408. [Google Scholar] [CrossRef]
- Keeley, J.E. Fire intensity, fire severity and burn severity: A brief review and suggested usage. Int. J. Wildland Fire 2009, 18, 116–126. [Google Scholar] [CrossRef]
- Barboza Castillo, E.; Turpo Cayo, E.Y.; de Almeida, C.M.; Salas López, R.; Rojas Briceño, N.B.; Silva López, J.O.; Barrena Gurbillón, M.Á.; Oliva, M.; Espinoza-Villar, R. Monitoring Wildfires in the Northeastern Peruvian Amazon Using Landsat-8 and Sentinel-2 Imagery in the GEE Platform. ISPRS Int. J. Geo-Inf. 2020, 9, 564. [Google Scholar] [CrossRef]
- Pulvirenti, L.; Squicciarino, G.; Fiori, E.; Fiorucci, P.; Ferraris, L.; Negro, D.; Gollini, A.; Severino, M.; Puca, S. An Automatic Processing Chain for Near Real-Time Mapping of Burned Forest Areas Using Sentinel-2 Data. Remote Sens. 2020, 12, 674. [Google Scholar] [CrossRef]
- Bar, S.; Parida, B.R.; Chandra Pandey, A. Landsat-8 and Sentinel-2 based Forest fire burn area mapping using machine learning algorithms on GEE cloud platform over Uttarakhand, Western Himalaya. Remote Sens. Appl. Soc. Environ. 2020, 18, 100324. [Google Scholar] [CrossRef]
- Long, T.; Zhang, Z.; He, G.; Jiao, W.; Tang, C.; Wu, B.; Zhang, X.; Wang, G.; Yin, R. 30 m Resolution Global Annual Burned Area Mapping Based on Landsat Images and Google Earth Engine. Remote Sens. 2019, 11, 489. [Google Scholar] [CrossRef]
- Govedarica, M.; Jakovljevic, G.; Alvarez-Taboada, F.; Kokeza, Z. Near Real-Time Burned Area Mapping Using Sentinel-2 Data (10759). In Proceedings of the FIG Working Week 2020 Smart Surveyors for Land and Water Management, Amsterdam, The Netherlands, 10–14 May 2020. [Google Scholar]
- Arekhi, M.; Goksel, C.; Sanli, F.B.; Senel, G. Comparative evaluation of the spectral and spatial consistency of Sentinel-2 and Landsat-8 OLI data for Igneada longos forest. ISPRS Int. J. Geo-Inf. 2019, 8, 56. [Google Scholar] [CrossRef]
- ESA. Available online: https://sentinel.esa.int/web/sentinel/missions/sentinel-2 (accessed on 28 January 2021).
- Candra, D.S.; Phinn, S.; Scarth, P. Cloud and cloud shadow masking for Sentinel-2 using multitemporal images in global area. Int. J. Remote Sens. 2020, 41, 2877–2904. [Google Scholar] [CrossRef]
- Stroppiana, D.; Azar, R.; Calo, F.; Pepe, A.; Imperatore, P.; Boschetti, M.; Solva, J.M.N.; Brivio, P.A.; Lanari, R. Integration of Optical and SAR Data for Burned Area Mapping in Mediterranean Regions. Remote Sens. 2015, 7, 1320–1345. [Google Scholar] [CrossRef]
- Miller, J.D.; Thode, A.E. Quantifying burn severity in a heterogeneous landscape with a relative version of the delta Normalized Burn Ratio (dNBR). Remote Sens. Environ. 2007, 109, 66–80. [Google Scholar] [CrossRef]
- Khairani, N.A.; Sutoyo, E. Application of K-Means Clustering Algorithm for Determination of Fire-Prone Areas Utilizing Hotspots in West Kalimantan Province. Data Base Adv. Inf. Syst. 2020, 1, 9–16. [Google Scholar] [CrossRef]
- Arthur, D.; Vassilvitskii, S. K-means++: The advantages of careful seeding. In Proceedings of the Eighteenth Annual ACM-SIAM Symposium on Discrete Algorithms, New Orleans, LA, USA, 7–9 January; Society for Industrial and Applied Mathematics: Philadelphia, PA, USA, 2007; pp. 1027–1035. [Google Scholar]
- Mallinis, G.; Mitsopoulos, I.; Chrysafi, I. Evaluating and comparing Sentinel 2A and landsat-8 operational land imager (OLI) spectral indices for estimating fire severity in a mediterranean pine ecosystem of Greece. GISci. Remote Sens. 2018, 55, 1–18. [Google Scholar] [CrossRef]
- Santana, N.C.; Júnior, O.A.D.C.; Gomes, R.A.T.; Guimarães, R.F. Burned-area detection in Amazonian environments using standardized time series per pixel in MODIS data. Remote Sens. 2018, 10, 1904. [Google Scholar] [CrossRef]
- Oakley, N.S.; Cannon, F.; Munroe, R.; Lancaster, J.T.; Gomberg, D.; Ralph, F.M. Meteorological and climatological conditions associated with the 9 January 2018 post-fire debris flows in Montecito and Carpinteria, California, USA. Nat. Hazards Earth Syst. Sci. 2018, 18, 3037–3043. [Google Scholar] [CrossRef]
- De Luca, G.; Modica, G.; Fattore, C.; Lasaponara, R. Unsupervised Bruned Area Mapping in a Protected Natural Site. An Approach Using SAR Sentinel-1 Data and K-mean Algorithm. In Computational Science and Its Applications, Proceedings of the ICCSA 2020, In Proceedings of the 20th International Conference, Cagliari, Italy, 1–4 July 2020; Gervasi, O., Murgante, B., Misra, S., Garau, C., Blečić, I., Taniar, D., Apduhan, B.O., Rocha, A.M.A.C., Tarantino, E., Torre, C.M., et al., Eds.; Part V; Springer Nature: Zurich, Switzerland, 2020; pp. 63–77. [Google Scholar]














| ∆NBR | Burn Severity |
|---|---|
| ≤−0.25 | High post-fire regrowth |
| −0.25 to −0.1 | Low post-fire regrowth |
| −0.1 to 0.1 | Unburned |
| 0.1 to 0.27 | Low-severity burn |
| 0.27 to 0.44 | Moderate-low severity burn |
| 0.44 to 0.66 | Moderate-high severity burn |
| >0.66 | High-severity burn |
| Date | River Basin | Antecedent Rainfall | |
|---|---|---|---|
| 1 Day | 30 Days | ||
| 6–8 October 2013 | Bradano, Basento | 122 | 139.8 |
| 30 November–2 December 2013 | Bradano, Basento, Cavone, Agri, Sinni | 142 | 325 |
| 4–5 October 2014 | Bradano, Basento, Cavone, Sinni | 96.2 | 121.2 |
| 16–18 March 2016 | Bradano, Basento, Cavone, Agri, Sinni | 12.4 | 101.8 |
| 22–23 October 2018 | Cavone, Agri, Sinni | 20.8 | 239.2 |
| 11–12 November 2019 | Bradano, Basento, Cavone, Agri, Sinni | 37 | 51.8 |
| Classification Type | High Severity | Moderate–High Severity | Moderate–Low Severity | Low Severity |
|---|---|---|---|---|
| Threshold-based | 64.8 ha | 45.55 ha | 44.63 ha | 16.71 ha |
| Unsupervised | 39.23 ha | 47.8 ha | 31.96 ha | 52.7 ha |
Publisher’s Note: MDPI stays neutral with regard to jurisdictional claims in published maps and institutional affiliations. |
© 2021 by the authors. Licensee MDPI, Basel, Switzerland. This article is an open access article distributed under the terms and conditions of the Creative Commons Attribution (CC BY) license (http://creativecommons.org/licenses/by/4.0/).
Share and Cite
Fattore, C.; Abate, N.; Faridani, F.; Masini, N.; Lasaponara, R. Google Earth Engine as Multi-Sensor Open-Source Tool for Supporting the Preservation of Archaeological Areas: The Case Study of Flood and Fire Mapping in Metaponto, Italy. Sensors 2021, 21, 1791. https://doi.org/10.3390/s21051791
Fattore C, Abate N, Faridani F, Masini N, Lasaponara R. Google Earth Engine as Multi-Sensor Open-Source Tool for Supporting the Preservation of Archaeological Areas: The Case Study of Flood and Fire Mapping in Metaponto, Italy. Sensors. 2021; 21(5):1791. https://doi.org/10.3390/s21051791
Chicago/Turabian StyleFattore, Carmen, Nicodemo Abate, Farid Faridani, Nicola Masini, and Rosa Lasaponara. 2021. "Google Earth Engine as Multi-Sensor Open-Source Tool for Supporting the Preservation of Archaeological Areas: The Case Study of Flood and Fire Mapping in Metaponto, Italy" Sensors 21, no. 5: 1791. https://doi.org/10.3390/s21051791
APA StyleFattore, C., Abate, N., Faridani, F., Masini, N., & Lasaponara, R. (2021). Google Earth Engine as Multi-Sensor Open-Source Tool for Supporting the Preservation of Archaeological Areas: The Case Study of Flood and Fire Mapping in Metaponto, Italy. Sensors, 21(5), 1791. https://doi.org/10.3390/s21051791

