A Study of the Recent Trends of Immunology: Key Challenges, Domains, Applications, Datasets, and Future Directions
Abstract
:1. Introduction
2. Recent AI Contributions in Healthcare
2.1. Application of AI in Various Healthcare Domains
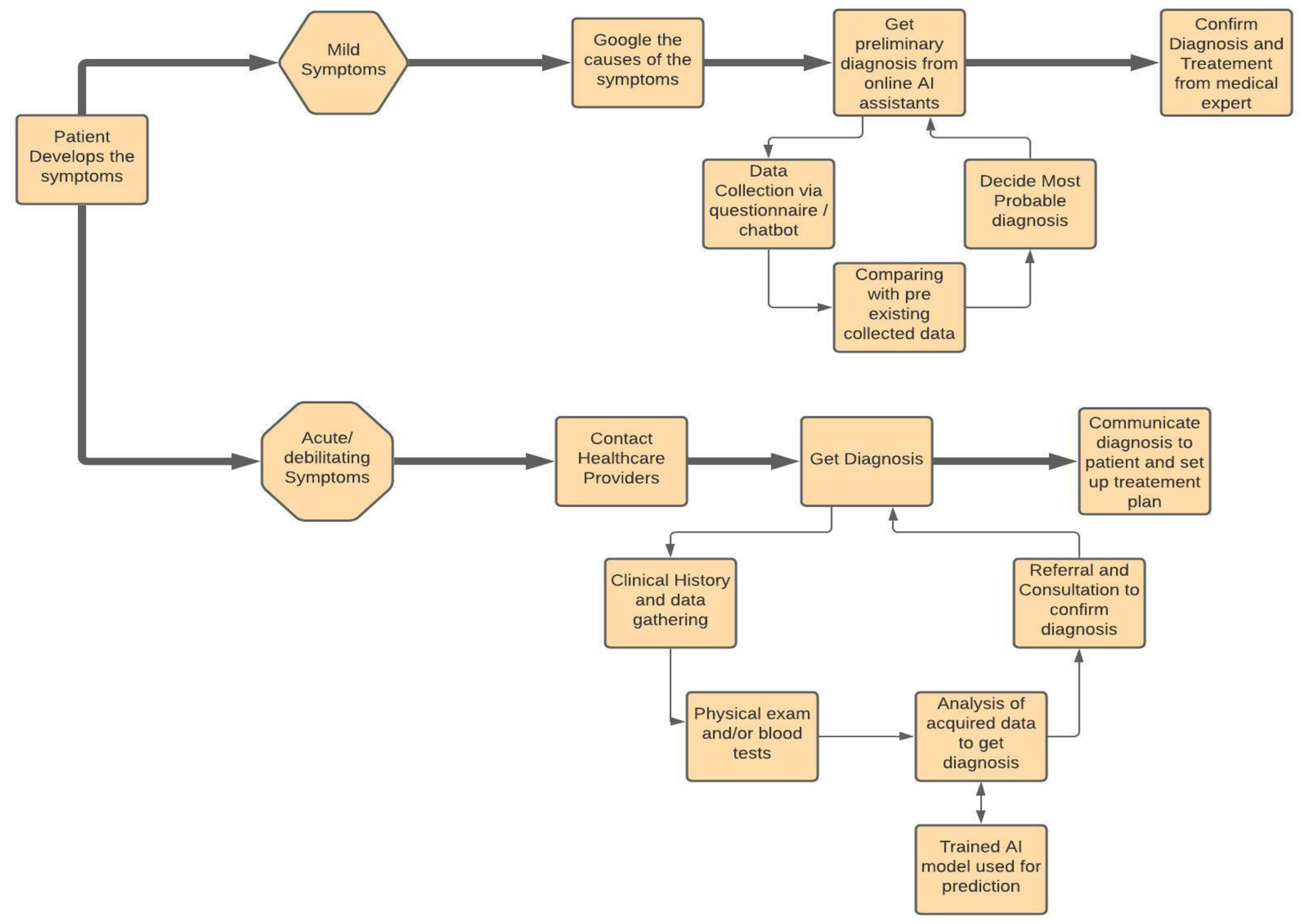
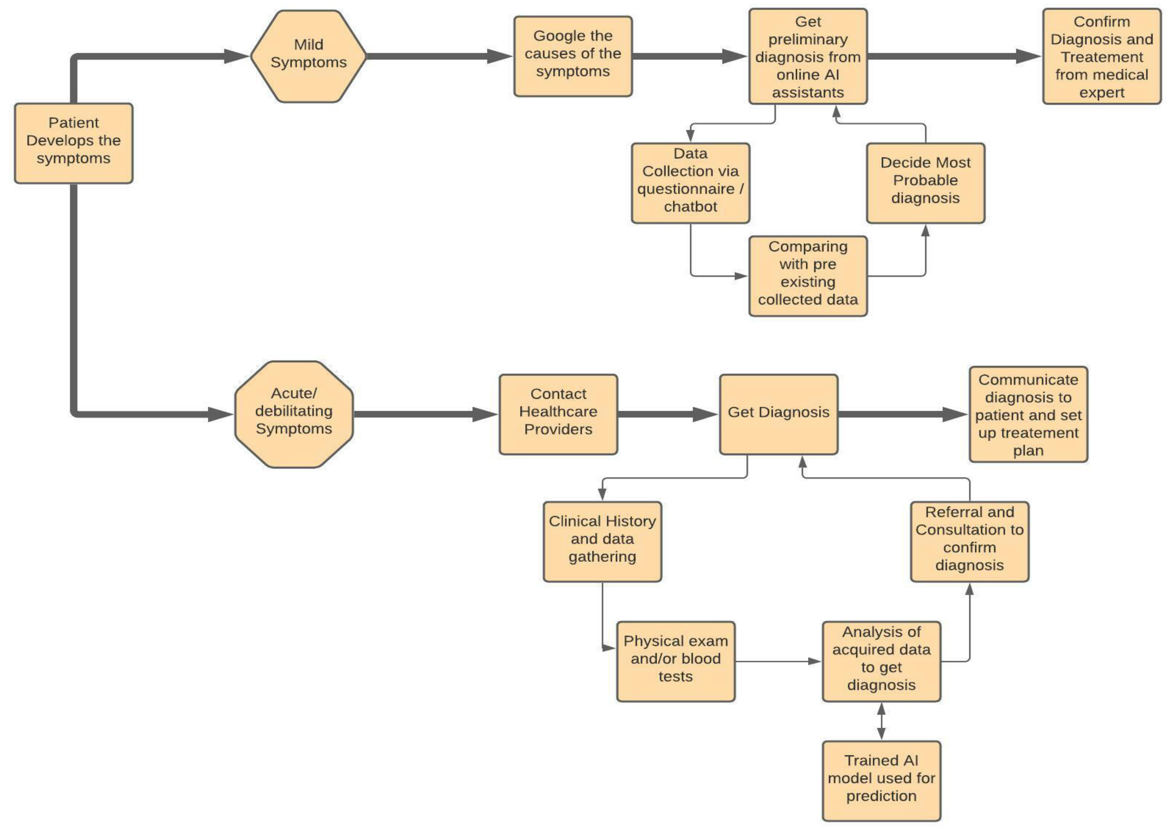
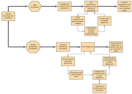
2.1.1. Diagnosis and Treatment of Diseases
2.1.2. Medical Image Diagnosis
2.1.3. Drug Discovery and Manufacturing
2.1.4. Personalized Medicine
2.1.5. Physical Robots
2.1.6. Administrative Tasks and Smart Records Management
2.1.7. AI in Clinical Trials
2.1.8. Predicting Outbreaks
3. Key Challenges of AI in Healthcare
3.1. Lack of Computing Power
3.2. Lack of Consolidated Health Data and Dealing with Biases in the Models
3.3. Patient Data Security and Privacy
3.4. Challenges of Integrating AI Algorithms into Existing Health Infrastructure
3.5. Legal Challenges
- Discussion of the evolution of AI in healthcare, its applications, and the challenges faced in integrating AI into healthcare.
- The different subdomains and subcategorizations of health diseases have been discussed.
- Immunology as a domain of healthcare, as well as its subdomains, have been detailed.
- The different machine learning and deep learning techniques and algorithms available to us currently have also been discussed.
- A detailed review of recent applications of ML and DL in the immunology domain has been conducted.
- Finally, research gaps as understood from the survey and possible solutions for the same are proposed.
4. Classification of Health Diseases
4.1. Disease of Genetic Origin
4.2. Chemical Injury Due to Poison
4.3. Physical Injury
4.4. Disease of Senescence
4.5. Diseases of Immune Origin
4.6. Diseases of Biotic Origin
4.7. Diseases of Nutrition
4.8. Diseases of Abnormal Growth of Cells
4.9. Diseases of Neuropsychiatric Origin
4.10. Diseases of Metabolic-Endocrine Origin
5. Immunology and Its Subdomains
Key Contributions of AI in the Field of Immunology
6. Applications of Machine Learning in Immunology
7. Applications of Deep Learning in Immunology
8. Open Research Issues; Research Challenges; and Future Directions
8.1. Preparation of a Consolidated Dataset
8.2. Application of Multimodal Learning in Immunology
8.3. Securing Immunological Data Using AI Integrated Blockchain Frameworks
8.4. Targeted Healthcare Using Explainable and Interpretable AI
8.5. Augmented Reality/Virtual Reality (AR/VR) Enabled Immunology Disease Analysis
9. Conclusions
Author Contributions
Funding
Institutional Review Board Statement
Informed Consent Statement
Data Availability Statement
Conflicts of Interest
References
- Rehman, M.U.; Andargoli, A.E.; Pousti, H. Healthcare 4.0: Trends, Challenges and Benefits. In Proceedings of the 30th Australasian Conference on Information Systems, Perth, Australia, 9–11 December 2019. [Google Scholar]
- Vogenberg, F.R.; Santilli, J. Key Trends in Healthcare for 2020 and Beyond. Am. Health Drug Benefits 2019, 12, 348–350. [Google Scholar]
- Mulgund, P.; Mulgund, B.P.; Sharman, R.; Singh, R. The implications of the California Consumer Privacy Act (CCPA) on healthcare organizations: Lessons learned from early compliance experiences. Health Policy Technol. 2021, 10, 3. [Google Scholar] [CrossRef]
- Sunarti, S.; Rahman, F.F.; Naufal, M.; Risky, M.; Febriyanto, K.; Masnina, R. Artificial intelligence in healthcare: Opportunities and risk for future. Gac. Sanit. 2021, 35, 567–570. [Google Scholar] [CrossRef] [PubMed]
- Chen, Y.; Argentinis JD, E.; Weber, G. IBM Watson: How Cognitive Computing Can Be Applied to Big Data Challenges in Life Sciences Research. Clin. Ther. 2016, 38, 688–701. [Google Scholar] [CrossRef] [PubMed] [Green Version]
- Itahashi, K.; Kondo, S.; Kubo, T.; Fujiwara, Y.; Kato, M.; Ichikawa, H.; Koyama, T.; Tokumasu, R.; Xu, J.; Huettner, C.S.; et al. Evaluating Clinical Genome Sequence Analysis by Watson for Genomics. Front. Med. 2018, 5, 305. [Google Scholar] [CrossRef] [PubMed] [Green Version]
- Copeland, B.J. Artificial intelligence. In Encyclopedia Britannica; Encyclopedia Britannica Inc.: Scotland, UK, 2021. [Google Scholar]
- Ventola, C.L. The antibiotic resistance crisis: Part 1: Causes and threats. Pharm. Ther. 2015, 40, 277–283. [Google Scholar]
- Kulikowski, C.A.; Weiss, S.M. Representation of Expert Knowledge for Consultation: The CASNET and EXPERT Projects. In Artificial Intelligence in Medicine; Szolovits, P., Ed.; Westview Press: Boulder, CO, USA, 1982; Chapter 2. [Google Scholar]
- Ferrucci, D.; Brown, E.; Chu-Carroll, J.; Fan, J.; Gondek, D.; Kalyanpur, A.A.; Lally, A.; Murdock, J.W.; Nyberg, E.; Prager, J. Building Watson: An Overview of the DeepQA Project. AI Mag. 2010, 31, 59–79. [Google Scholar]
- Ni, L.; Lu, C.; Liu, N.; Liu, J. MANDY: Towards a Smart Primary Care Chatbot Application. Knowledge and Systems Sciences. KSS. In Communications in Computer and Information Science; Springer: Singapore, 2017; Volume 780. [Google Scholar] [CrossRef]
- Ricardo, B.; Rieg, T.; Frick, J. Machine learning based diagnosis of diseases using the unfolded EEG spectra: Towards an intelligent software sensor. In Information Systems and Neuroscience; Springer: Cham, Switzerland, 2020; pp. 165–172. [Google Scholar]
- Yue, W.; Wang, Z.; Chen, H.; Payne, A.; Liu, X. Machine Learning with Applications in Breast Cancer Diagnosis and Prognosis. Designs 2018, 2, 13. [Google Scholar] [CrossRef] [Green Version]
- Vamathevan, J.; Clark, D.; Czodrowski, P.; Dunham, I.; Ferran, E.; Lee, G.; Li, B.; Madabhushi, A.; Shah, P.; Spitzer, M.; et al. Applications of machine learning in drug discovery and development. Nat. Rev. Drug Discov. 2019, 18, 463–477. [Google Scholar] [CrossRef]
- Huang, C.; Clayton, E.A.; Matyunina, L.V.; McDonald, L.D.; Benigno, B.B.; Vannberg, F.; McDonald, J.F. Machine learning predicts individual cancer patient responses to therapeutic drugs with high accuracy. Sci. Rep. 2018, 8, 16444. [Google Scholar] [CrossRef] [Green Version]
- Xu, Z.; Wang, S.; Zhu, F.; Huang, J. Seq2seq Fingerprint: An Unsupervised Deep Molecular Embedding for Drug Discovery. In Proceedings of the 8th ACM International Conference on Bioinformatics, Computational Biology, and Health Informatics, Boston, MA, USA, 20–23 August 2017; Association for Computing Machinery: New York, NY, USA, 2017; pp. 285–294. [Google Scholar] [CrossRef]
- Pandya, S.; Ghayvat, H. Ambient acoustic event assistive framework for identification, detection, and recognition of unknown acoustic events of a residence. Adv. Eng. Inform. 2021, 47, 101238. [Google Scholar] [CrossRef]
- Agrawal, P. Artificial Intelligence in Drug Discovery and Development. J. Pharmacovigil. 2018, 6, 80. [Google Scholar] [CrossRef]
- Ménard, T.; Barmaz, Y.; Koneswarakantha, B.; Bowling, R.; Popko, L. Enabling Data-Driven Clinical Quality Assurance: Predicting Adverse Event Reporting in Clinical Trials Using Machine Learning. Drug Saf. 2019, 42, 1045–1053. [Google Scholar] [CrossRef] [PubMed] [Green Version]
- Lee, D.; Yoon, S.N. Application of Artificial Intelligence-Based Technologies in the Healthcare Industry: Opportunities and Challenges. Int. J. Environ. Res. Public Health 2021, 18, 271. [Google Scholar] [CrossRef]
- Bohr, A.; Memarzadeh, K. Chapter 2—The rise of artificial intelligence in healthcare applications. Artif. Intell. Healthc. 2020, 20, 25–60. [Google Scholar] [CrossRef]
- Nagendran, M.C.; Yang, L.; Chris, G.; Anthony, K.; Matthieu, H.; Hugh, T.; Eric, I.; John, C.; Gary, M. Artificial intelligence versus clinicians: Systematic review of design, reporting standards, and claims of deep learning studies in medical imaging. BMJ 2020, 368, m689. [Google Scholar] [CrossRef] [Green Version]
- Ghayvat, H.; Awais, M.; Gope, P.; Pandya, S.; Majumdar, S. Recognizing suspect and predicting the spread of contagion based on mobile phone location data (counteract): A system of identifying COVID-19 infectious and hazardous sites, detecting disease outbreaks based on the internet of things, edge computing, and artificial intelligence. Sustain. Cities Soc. 2021, 69, 102798. [Google Scholar]
- Bagley, A.F.; Garden, A.S.; Reddy, J.P.; Moreno, A.C.; Frank, S.J.; Rosenthal, D.I. Highly conformal reirradiation in patients with prior oropharyngeal radiation: Clinical efficacy and toxicity outcomes. Head Neck 2020, 42, 3326–3335. [Google Scholar] [CrossRef] [PubMed]
- Bibault, J.-H.; Giraud, P.; Burgun, A. Big Data and machine learning in radiation oncology: State of the art and future prospects. Cancer Lett. 2016, 382, 110–117. [Google Scholar] [CrossRef]
- Zhou, N.; Zhang, C.T.; Lv, H.Y.; Hao, C.X.; Li, T.J.; Zhu, J.J.; Zhu, H.; Jiang, M.; Liu, K.W.; Hou, H.L.; et al. Concordance Study Between IBM Watson for Oncology and Clinical Practice for Patients with Cancer in China. Oncologist 2019, 24, 812–819. [Google Scholar] [CrossRef] [Green Version]
- Kyrarini, M.; Lygerakis, F.; Rajavenkatanarayanan, A.; Sevastopoulos, C.; Nambiappan, H.R.; Chaitanya, K.K.; Badu, A.R.; Mathew, J.; Makedon, F. A Survey of Robots in Healthcare. Technologies 2021, 9, 8. [Google Scholar] [CrossRef]
- Mulfari, D.; Celesti, A.; Fazio, M.; Villari, M.; Puliafito, A. Using google cloud vision in assistive technology scenarios. In Proceedings of the IEEE Symposium on Computers and Communications, Messina, Italy, 27–30 June 2016; pp. 214–219. [Google Scholar] [CrossRef]
- Ghayvat, H.; Awais, M.; Pandya, S.; Ren, H.; Akbarzadeh, S.; Chandra Mukhopadhyay, S.; Chen, C.; Gope, P.; Chouhan, A.; Chen, W. Smart Aging System: Uncovering the Hidden Wellness Parameter for Well-Being Monitoring and Anomaly Detection. Sensors 2019, 19, 766. [Google Scholar] [CrossRef] [PubMed] [Green Version]
- Taleb, N.; Emami, A.; Suppere, C.; Messier, V.; Legault, L.; Chiasson, J.L.; Rabasa-Lhoret, R.; Haidar, A. Comparison of Two Continuous Glucose Monitoring Systems, Dexcom G4 Platinum and Medtronic Paradigm Veo Enlite System, at Rest and During Exercise. Diabetes Technol. Ther. 2016, 18, 561–567. [Google Scholar] [CrossRef] [PubMed]
- Khakharia, A.; Shah, V.; Jain, S.; Shah, J.; Tiwari, A.; Daphal, P.; Warang, M. Mehendale, N. Outbreak Prediction of COVID-19 for Dense and Populated Countries Using Machine Learning. Ann. Data. Sci. 2021, 8, 1–19. [Google Scholar] [CrossRef]
- Madoff, L.C. ProMED-mail: An early warning system for emerging diseases. Clin. Infect. Dis. 2004, 15, 227–232. [Google Scholar] [CrossRef] [Green Version]
- Rong, G.; Mendez, A.; Assi, E.B.; Zhang, B.; Sawan, M. Artificial Intelligence in Healthcare: Review and Prediction Case Studies. Engineering 2020, 6, 291–301. [Google Scholar] [CrossRef]
- Secinaro, S.; Calandra, D.; Secinaro, A.; Muthurangu, V.; Biancone, P. The role of artificial intelligence in healthcare: A structured literature review. BMC Med. Inform. Decis. Mak. 2021, 21, 125. [Google Scholar] [CrossRef]
- Davenport, T.; Kalakota, R. The potential for artificial intelligence in healthcare. Future Healthc. J. 2019, 6, 94–98. [Google Scholar] [CrossRef] [Green Version]
- Esmaeilzadeh, P. Use of AI-based tools for healthcare purposes: A survey study from consumers’ perspectives. BMC Med. Inf. Decis. Mak. 2020, 20, 170. [Google Scholar] [CrossRef]
- Waring, J.; Lindvall, C.; Umeton, R. Automated machine learning: Review of the state-of-the-art and opportunities for healthcare. Artif. Intell. Med. 2020, 104, 101822. [Google Scholar] [CrossRef]
- Asan, O.; Bayrak, A.E.; Choudhury, A. Artificial Intelligence and Human Trust in Healthcare: Focus on Clinicians. J. Med. Internet Res. 2020, 22, e15154. [Google Scholar] [CrossRef]
- Yin, J.; Ngiam, K.Y.; Teo, H.H. Role of Artificial Intelligence Application in Real-Life Clinical Practice: Systematic Review. J. Med. Internet Res. 2021, 23, e15154. [Google Scholar] [CrossRef] [PubMed]
- Bartoletti, I. AI in healthcare: Ethical and privacy challenges. In Proceedings of the Conference on Artificial Intelligence in Medicine in Europe, Poznan, Poland, 26–29 June 2019; pp. 7–10. [Google Scholar]
- Gerke, S.; Minssen, T.; Cohen, G. Chapter 12—Ethical and legal challenges of artificial intelligence-driven healthcare. In Artificial Intelligence in Healthcare; Academic Press: Cambridge, MA, USA, 2010; pp. 295–336. [Google Scholar] [CrossRef]
- Kelly, C.J.; Karthikesalingam, A.; Suleyman, M.; Corrado, G.; King, D. Key challenges for delivering clinical impact with artificial intelligence. BMC Med. 2019, 17, 195. [Google Scholar] [CrossRef] [PubMed] [Green Version]
- Flint, J.; Harding, R.M.; Clegg, J.B.; Boyce, A.J. Why are some genetic diseases common? Hum. Genet. 1993, 91, 91–117. [Google Scholar] [CrossRef] [PubMed]
- Patz, J.A.; Reisen, W.K. Immunology, climate change and vector-borne diseases. Trends Immunol. 2001, 22, 171–172. [Google Scholar] [CrossRef]
- Sinha, A.A.; Lopez, M.T.; McDevitt, H.O. Autoimmune diseases: The failure of self-tolerance. Science 1990, 248, 1380–1388. [Google Scholar] [CrossRef]
- Britannica. Learn about the characteristics and harmful effects of fungi. In Encyclopedia Britannica; Encyclopedia Britannica Inc.: Scotland, UK, 2021. [Google Scholar]
- Mohammad, A.; Naser, J.; Omid, S.; Ruhollah, H.; Talaat, G. A Restrospective Study of Poisoning in Tehran. J. Toxicol. Clin. Toxicol. 1997, 35, 387–393. [Google Scholar] [CrossRef]
- Pollard, K.M.; Hultma, P.; Kono, D.H. Toxicology of autoimmune diseases. Chem. Res. Toxicol. 2010, 23, 455–466. [Google Scholar] [CrossRef] [Green Version]
- Reeves, G.I. Radiation Injuries. Crit. Care Clin. 1999, 15, 457–473. [Google Scholar] [CrossRef]
- Bookwalter, D.B.; Roenfeldt, K.A.; LeardMann, C.A.; Kong, S.Y.; Riddle, M.S.; Rull, R.P. Posttraumatic stress disorder and risk of selected autoimmune diseases among US military personnel. BMC Psychiatry 2020, 20, 23. [Google Scholar] [CrossRef]
- Ray, D.; Yung, R. Immune senescence, epigenetics and autoimmunity. Clin. Immunol. 2018, 196, 59–63. [Google Scholar] [CrossRef]
- Ackerman, M.J. The visible human project. Proc. IEEE 1998, 86, 504–511. [Google Scholar] [CrossRef]
- Meydani, S.N.; Guo, W.; Han, S.N.; Wu, D. Chapter 30—Nutrition and autoimmune diseases. In Present Knowledge in Nutrition, 11th ed.; Academic Press: Cambridge, MA, USA, 2020; pp. 549–568. [Google Scholar] [CrossRef]
- Chaplin, D.D. Overview of the immune response. J. Allergy Clin. Immunol. 2010, 125, S3–S23. [Google Scholar] [CrossRef]
- Jeppesen, R.; Benros, M.E. Autoimmune Diseases and Psychotic Disorders. Front. Psychiatry 2019, 10, 131. [Google Scholar] [CrossRef] [Green Version]
- Tomasulo, P. Lactmed: New NLM database on drugs and lactation. Med. Ref. Serv. Q. 2007, 26, 51–58. [Google Scholar] [CrossRef] [PubMed]
- Schultheisz, R.J. TOXLINE: Evolution of an online interactive bibliographic database. J. Am. Soc. Inf. Sci. 1981, 32, 421–429. [Google Scholar] [CrossRef]
- Cameron, P.T.; Stump, J.M.; Schofield, L. Chemical Carcinogenesis Research Information System (Ccris) Data Bank; National Cancer Inst.: Bethesda, MD, USA, 1986.
- Fatima, M.; Pasha, M. Survey of Machine Learning Algorithms for Disease Diagnostic. J. Intell. Learn. Syst. Appl. 2017, 9, 1–16. [Google Scholar] [CrossRef] [Green Version]
- Yu, J.; Hu, Y.; Xu, Y.; Wang, J.; Kuang, J.; Zhang, W.; Shao, J.; Guo, D.; Wang, Y. LUAD pp: An effective prediction model on prognosis of lung adenocarcinomas based on somatic mutational features. BMC Cancer 2019, 19, 263. [Google Scholar] [CrossRef]
- Hepler, N.L.; Scheffler, K.; Weaver, S.; Murrell, B.; Richman, D.D.; Burton, D.R.; Poignard, P.; Smith, D.M.; Kosakovsky Pond, S.L. IDEPI: Rapid prediction of HIV-1 antibody epitopes and other phenotypic features from sequence data using a flexible machine learning platform. PLoS Comput. Biol. 2014, 10, e1003842. [Google Scholar] [CrossRef]
- Jabbari, P.; Rezaei, N. Artificial intelligence and immunotherapy. Expert Rev. Clin. Immunol. 2019, 15, 689–691. [Google Scholar] [CrossRef]
- Moghram, B.A.; Nabil, E.; Badr, A. Ab-initio conformational epitope structure prediction using genetic algorithm and SVM for vaccine design. Comput. Methods Programs Biomed. 2018, 153, 161–170. [Google Scholar] [CrossRef] [PubMed]
- Yaniv, Z.; Faruque, J.; Howe, S.; Dunn, K.; Sharlip, D.; Bond, A.; Perillan, P.; Bodenreider, O.; Ackerman, M.J.; Yoo, T.S. The national library of medicine pill image recognition challenge: An initial report. In Proceedings of the 2016 IEEE Applied Imagery Pattern Recognition Workshop (AIPR), Washington, DC, USA, 18–20 October 2016; pp. 1–9. [Google Scholar] [CrossRef]
- Singh, A.; Thakur, N.; Sharma, A. A review of supervised machine learning algorithms. In Proceedings of the 2016 3rd International Conference on Computing for Sustainable Global Development, New Delhi, India, 16–18 March 2016; pp. 1310–1315. [Google Scholar]
- Akinsola, J.E. Supervised Machine Learning Algorithms: Classification and Comparison. Int. J. Comput. Trends Technol. 2017, 48, 128–138. [Google Scholar] [CrossRef]
- Abdellatif, A.A.; Mhaisen, N.; Chkirbene, Z.; Mohamed, A.; Erbad, A.; Guizani, M. Reinforcement Learning for Intelligent Healthcare Systems: A Comprehensive Survey. arXiv 2021, arXiv:2108.04087. [Google Scholar]
- Quinlan, J.R. Decision Trees as Probabilistic Classifiers. In Proceedings of the Fourth International Workshop on MACHINE LEARNING, Morgan Kaufmann, MA, USA, 22–25 June 1987; pp. 31–37. [Google Scholar] [CrossRef]
- Chao, Y.; Liu, J.; Nemati, S. Reinforcement learning in healthcare: A survey. arXiv 2019, arXiv:1908.08796. [Google Scholar]
- Zhu, X.; Goldberg, A. Introduction to semi-supervised learning. Synth. Lect. Artif. Intell. Mach. Learn. 2009, 3, 1–130. [Google Scholar] [CrossRef] [Green Version]
- Hastie, T.; Tibshirani, R.; Friedman, J. Unsupervised Learning. In The Elements of Statistical Learning; Springer Series in Statistics Springer: New York, NY, USA, 2009. [Google Scholar] [CrossRef]
- Li, M.J.; Ng, M.; Cheung, Y.-M.; Huang, J.Z. Agglomerative Fuzzy K-Means Clustering Algorithm with Selection of Number of Clusters. IEEE Trans. Knowl. Data Eng. 2008, 20, 1519–1534. [Google Scholar] [CrossRef] [Green Version]
- Khan, K.; Rehman, S.U.; Aziz, K.; Fong, S.; Sarasvady, S. DBSCAN: Past, present and future. In Proceedings of the Fifth International Conference on the Applications of Digital Information and Web Technologies (ICADIWT 2014), Bengalura, India, 17–19 February 2014; pp. 232–238. [Google Scholar] [CrossRef]
- Szepesvari, C. Algorithms for Reinforcement Learning; Morgan and Claypool: San Mateo, CA, USA, 2010. [Google Scholar]
- Sweatt, A.J.; Hedlin, H.K.; Balasubramanian, V.; Hsi, A.; Blum, L.K.; Robinson, W.H.; Zamanian, R.T. Discovery of distinct immune phenotypes using machine learning in pulmonary arterial hypertension. Circ. Res. 2019, 124, 904–919. [Google Scholar] [CrossRef] [Green Version]
- Chaudhury, S.; Duncan, E.H.; Atre, T.; Dutta, S.; Spring, M.D.; Leitner, W.W.; Bergmann-Leitner, E.S. Combining immunoprofiling with machine learning to assess the effects of adjuvant formulation on human vaccine-induced immunity. Hum. Vaccines Immunother. 2020, 16, 400–411. [Google Scholar] [CrossRef]
- Andrés-Rodríguez, L.; Borràs, X.; Feliu-Soler, A.; Pérez-Aranda, A.; Rozadilla-Sacanell, A.; Arranz, B.; Montero-Marin, J.; García-Campayo, J.; Angarita-Osorio, N.; Maes, M.; et al. Machine Learning to Understand the Immune-Inflammatory Pathways in Fibromyalgia. Int. J. Mol. Sci. 2020, 20, 4231. [Google Scholar] [CrossRef] [Green Version]
- Zhang, J.; Friberg, I.M.; Kift-Morgan, A.; Parekh, G.; Morgan, M.P.; Liuzzi, A.R.; Lin, C.Y.; Donovan, K.L.; Colmont, C.S.; Morgan, P.H.; et al. Machine-learning algorithms define pathogen-specific local immune fingerprints in peritoneal dialysis patients with bacterial infections. Kidney Int. 2017, 92, 179–191. [Google Scholar] [CrossRef] [Green Version]
- Chaudhury, S.; Duncan, E.H.; Atre, T.; Storme, C.K.; Beck, K.; Kaba, S.A.; Lanar, D.E.; Bergmann-Leitner, E.S. Identification of Immune Signatures of Novel Adjuvant Formulations Using Machine Learning. Sci. Rep. 2018, 8, 17508. [Google Scholar] [CrossRef] [PubMed] [Green Version]
- Patrick, M.T.; Raja, K.; Miller, K.; Sotzen, J.; Gudjonsson, J.E.; Elder, J.T.; Tsoi, L.C. Drug Repurposing Prediction for Immune-Mediated Cutaneous Diseases using a Word-Embedding–Based Machine Learning Approach. J. Investig. Dermatol. 2019, 139, 683–691. [Google Scholar] [CrossRef] [Green Version]
- Arevalillo, J.M.; Sztein, M.B.; Kotloff, K.L.; Levine, M.M.; Simon, J.K. Identification of immune correlates of protection in Shigella infection by application of machine learning. J. Biomed. Inform. 2017, 74, 1–9. [Google Scholar] [CrossRef]
- Polano, M.; Chierici, M.; Dal Bo, M.; Gentilini, D.; Di Cintio, F.; Baboci, L.; Gibbs, D.L.; Furlanello, C.; Toffoli, G. A Pan-Cancer Approach to Predict Responsiveness to Immune Checkpoint Inhibitors by Machine Learning. Cancers 2019, 11, 1562. [Google Scholar] [CrossRef] [PubMed] [Green Version]
- Meier, N.R.; Sutter, T.M.; Jacobsen, M.; Ottenhoff, T.H.M.; Vogt, J.E.; Ritz, N. Machine Learning Algorithms Evaluate Immune Response to Novel Mycobacterium tuberculosis Antigens for Diagnosis of Tuberculosis. Front. Cell Infect. Microbiol. 2021, 10, 594030. [Google Scholar] [CrossRef] [PubMed]
- Malta, T.M.; Sokolov, A.; Gentles, A.J.; Burzykowski, T.; Poisson, L.; Weinstein, J.N.; Kamińska, B.; Huelsken, J.; Omberg, L.; Gevaert, O.; et al. Machine Learning Identifies Stemness Features Associated with Oncogenic Dedifferentiation. Cell 2018, 173, 338–354.e15. [Google Scholar] [CrossRef] [Green Version]
- Kanchanatawan, B.; Sriswasdi, S.; Maes, M. Supervised machine learning to decipher the complex associations between neuro-immune biomarkers and quality of life in schizophrenia. Metab. Brain Dis. 2019, 34, 267–282. [Google Scholar] [CrossRef]
- Väyrynen, J.P.; Lau, M.C.; Haruki, K.; Väyrynen, S.A.; Costa, A.D.; Borowsky, J.; Zhao, M.; Fujiyoshi, K.; Arima, K.; Twombly, T.S.; et al. Prognostic Significance of Immune Cell Populations Identified by Machine Learning in Colorectal Cancer Using Routine Hematoxylin and Eosin–Stained Sections. Clin. Cancer Res. 2020, 26, 4326–4338. [Google Scholar] [CrossRef]
- Greiff, V.; Yaari, G.; Cowell, L.G. Mining adaptive immune receptor repertoires for biological and clinical information using machine learning. Curr. Opin. Syst. Biol. 2020, 24, 109–119. [Google Scholar] [CrossRef]
- Tennenhouse, L.G.; Marrie, R.A.; Bernstein, C.N.; Lix, L.M. Machine-learning models for depression and anxiety in individuals with immune-mediated inflammatory disease. J. Psychosom. Res. 2020, 134, 110126. [Google Scholar] [CrossRef]
- Qazmooz, H.A.; Smeism, H.N.; Mousa, R.F.; Al-Hakeim, H.K.; Maes, M. Trace element immune and opioid biomarkers of unstable angina, increased atherogenicity and insulin resistance: Results of machine learning. J. Trace Elem. Med. Biol. 2021, 64, 126703. [Google Scholar] [CrossRef] [PubMed]
- Rostam, H.M.; Reynolds, P.M.; Alexander, M.R.; Gadegaard, N.; Ghaemmaghami, A.M. Image based Machine Learning for identification of macrophage subsets. Sci. Rep. 2017, 7, 3521. [Google Scholar] [CrossRef] [PubMed]
- Konishi, H.; Komura, D.; Katoh, H.; Atsumi, S.; Koda, H.; Yamamoto, A.; Seto, Y.; Fukayama, M.; Yamaguchi, R.; Imoto, S.; et al. Capturing the differences between humoral immunity in the normal and tumor environments from repertoire-seq of B-cell receptors using supervised machine learning. BMC Bioinform. 2019, 20, 267. [Google Scholar] [CrossRef] [PubMed] [Green Version]
- Ren, E.-H.; Deng, Y.-J.; Yuan, W.-H.; Wu, Z.-L.; Zhang, G.-Z.; Xie, Q.-Q. An immune-related gene signature for determining Ewing sarcoma prognosis based on machine learning. J. Cancer Res. Clin. Oncol. 2021, 147, 153–165. [Google Scholar] [CrossRef] [PubMed]
- Robinson, G.A.; Peng, J.; Dönnes, P.; Coelewij, L.; Naja, M.; Radziszewska, A.; Wincup, C.; Peckham, H.; Isenberg, D.A.; Ioannou, Y.; et al. Disease-associated and patient-specific immune cell signatures in juvenile-onset systemic lupus erythematosus: Patient stratification using a machine-learning approach. Lancet Rheumatol. 2020, 2, e485–e496. [Google Scholar] [CrossRef]
- Adriana, T.; Ivan, T.; Rosenberg-Hasson, Y.; Cornelia, L.; Holden, T.D.; Maecker, M.; Davis, M. SIMON. an Automated Machine Learning System, Reveals Immune Signatures of Influenza Vaccine Responses. J. Immunol. 2019, 203, 749–759. [Google Scholar] [CrossRef] [Green Version]
- Xue, L.; Bi, G.; Zhan, C.; Zhang, Y.; Yuan, Y.; Fan, H. Development and Validation of a 12-Gene Immune Relevant Prognostic Signature for Lung Adenocarcinoma Through Machine Learning Strategies. Front. Oncol. 2020, 10, 835. [Google Scholar] [CrossRef]
- Mekki, A.; Dercle, L.; Lichtenstein, P.; Nasser, G.; Marabelle, A.; Champiat, S.; Chouzenoux, E.; Balleyguier, C.; Ammari, S. Machine learning defined diagnostic criteria for differentiating pituitary metastasis from autoimmune hypophysitis in patients undergoing immune checkpoint blockade therapy. Eur. J. Cancer 2019, 119, 44–56. [Google Scholar] [CrossRef]
- Ono, A.; Terada, Y.; Kawata, T.; Serizawa, M.; Isaka, M.; Kawabata, T.; Imai, T.; Mori, K.; Muramatsu, K.; Hayashi, I.; et al. Assessment of associations between clinical and immune microenvironmental factors and tumor mutation burden in resected nonsmall cell lung cancer by applying machine learning to whole-slide images. Cancer Med. 2020, 9, 4864–4875. [Google Scholar] [CrossRef] [PubMed]
- Banerjee, S.; Mohammed, A.; Wong, H.R.; Palaniyar, N.; Kamaleswaran, R. Machine Learning Identifies Complicated Sepsis Course and Subsequent Mortality Based on 20 Genes in Peripheral Blood Immune Cells at 24 H Post-ICU Admission. Front. Immunol. 2021, 12, 361. [Google Scholar] [CrossRef]
- Peng, B.; Gong, H.; Tian, H.; Zhuang, Q.; Li, J.; Cheng, K.; Ming, Y. The study of the association between immune monitoring and pneumonia in kidney transplant recipients through machine learning models. J. Transl. Med. 2020, 18, 370. [Google Scholar] [CrossRef] [PubMed]
- Abuhelwa, A.Y.; Kichenadasse, G.; McKinnon, R.A.; Rowland, A.; Hopkins, A.M.; Sorich, M.J. Machine Learning for Prediction of Survival Outcomes with Immune-Checkpoint Inhibitors in Urothelial Cancer. Cancers 2021, 13, 2001. [Google Scholar] [CrossRef] [PubMed]
- Ji, G.W.; Wang, K.; Xia, Y.X.; Wang, J.S.; Wang, X.H.; Li, X.C. Integrating Machine Learning and Tumor Immune Signature to Predict Oncologic Outcomes in Resected Biliary Tract Cancer. Ann. Surg. Oncol. 2020, 28, 4018–4029. [Google Scholar] [CrossRef] [PubMed]
- Wübbolding, M.; Lopez Alfonso, J.C.; Lin, C.Y.; Binder, S.; Falk, C.; Debarry, J.; Gineste, P.; Kraft, A.R.; Chien, R.N.; Maasoumy, B.; et al. Pilot Study Using Machine Learning to Identify Immune Profiles for the Prediction of Early Virological Relapse After Stopping Nucleos(t)ide Analogues in HBeAg-Negative CHB. Hepatol. Commun. 2021, 5, 97–111. [Google Scholar] [CrossRef] [PubMed]
- Poletti, S.; Vai, B.; Mazza, M.G.; Zanardi, R.; Lorenzi, C.; Calesella, F.; Cazzetta, S.; Branchi, I.; Colombo, C.; Furlan, R.; et al. A peripheral inflammatory signature discriminates bipolar from unipolar depression: A machine learning approach. Prog. Neuro-Psychopharmacol. Biol. Psychiatry 2021, 105, 110136. [Google Scholar] [CrossRef]
- Hooiveld-Noeken, J.S.; Fehrmann, R.S.N.; Vries, E.G.E.; Jalving, M. Driving innovation for rare skin cancers: Utilizing common tumours and machine learning to predict immune checkpoint inhibitor response. Immuno-Oncol. Technol. 2019, 4, 1–7. [Google Scholar] [CrossRef]
- Awais, M.; Ghayvat, H.; Pandarathodiyil, A.K.; Ghani, W.M.N.; Ramanathan, A.; Pandya, S.; Walter, N.; Saad, M.N.; Zain, R.B.; Faye, I. Healthcare Professional in the Loop (HPIL): Classification of Standard and Oral Cancer-Causing Anomalous Regions of Oral Cavity Using Textural Analysis Technique in Autofluorescence Imaging. Sensors 2020, 20, 5780. [Google Scholar] [CrossRef]
- Liu, X.; Deng, R.; Choo, K.K.R.; Yang, Y. Privacy-preserving reinforcement learning design for patient-centric dynamic treatment regimes. IEEE Trans. Emerg. Top. Comput. 2019, 9, 456–470. [Google Scholar] [CrossRef]
- Rusk, N. Deep learning. Nat. Methods 2016, 13, 35. [Google Scholar] [CrossRef]
- Geoffrey, H. Deep learning—A technology with the potential to transform health care. JAMA 2018, 320, 1101–1102. [Google Scholar] [CrossRef]
- Shin, H.C.; Roth, H.R.; Gao, M.; Lu, L.; Xu, Z.; Nogues, I.; Yao, J.; Mollura, D.; Summers, R.M. Deep Convolutional Neural Networks for Computer-Aided Detection: CNN Architectures, Dataset Characteristics and Transfer Learning. IEEE Trans. Med. Imaging 2016, 35, 1285–1298. [Google Scholar] [CrossRef] [PubMed] [Green Version]
- Sherstinsky, A. Fundamentals of Recurrent Neural Network (RNN) and Long Short-Term Memory (LSTM) network. Phys. D Nonlinear Phenom. 2020, 404, 132306. [Google Scholar] [CrossRef] [Green Version]
- Pan, Z.; Yu, W.; Yi, X.; Khan, A.; Yuan, F.; Zheng, Y. Recent Progress on Generative Adversarial Networks (GANs): A Survey. IEEE Access 2019, 7, 36322–36333. [Google Scholar] [CrossRef]
- Hung, J.; Goodman, A.; Ravel, D.; Lopes, S.C.; Rangel, G.W.; Nery, O.A.; Malleret, B.; Nosten, F.; Lacerda, M.V.; Ferreira, M.U.; et al. Keras R-CNN: Library for cell detection in biological images using deep neural networks. BMC Bioinform. 2020, 21, 300. [Google Scholar] [CrossRef] [PubMed]
- Naylor, P.; Lae, M.; Reyal, F.; Walter, T. Nuclei segmentation in histopathology images using deep neural networks. In Proceedings of the 2017 IEEE 14th international symposium on biomedical imaging (ISBI 2017), Melbourne, Australia, 18–21 April 2017; pp. 933–936. [Google Scholar]
- Isildak, U.; Alessandro, S.; Matteo, F. Distinguishing between recent balancing selection and incomplete sweep using deep neural networks. Mol. Ecol. Resour. 2021, 21, 2706–2718. [Google Scholar] [CrossRef]
- Wnuk, K.; Sudol, J.; Givechian, K.B.; Soon-Shiong, P.; Rabizadeh, S.; Szeto, C.; Vaske, C. Deep Learning Implicitly Handles Tissue Specific Phenomena to Predict Tumor DNA Accessibility and Immune Activity. iScience 2019, 20, 119–136. [Google Scholar] [CrossRef] [PubMed] [Green Version]
- Wu, J.; Wang, W.; Zhang, J.; Zhou, B.; Zhao, W.; Su, Z.; Gu, X.; Wu, J.; Zhou, Z.; Chen, S. DeepHLApan: A Deep Learning Approach for Neoantigen Prediction Considering Both HLA-Peptide Binding and Immunogenicity. Front. Immunol. 2019, 10, 2559. [Google Scholar] [CrossRef] [PubMed] [Green Version]
- Aprupe, L.; Litjens, G.; Brinker, T.J.; van der Laak, J.; Grabe, N. Robust and accurate quantification of biomarkers of immune cells in lung cancer micro-environment using deep convolutional neural networks. PeerJ 2019, 7, 6335. [Google Scholar] [CrossRef] [PubMed]
- Keren, L.; Bosse, M.; Marquez, D.; Angoshtari, R.; Jain, S.; Varma, S.; Yang, S.R.; Kurian, A.; Van Valen, D.; West, R. A Structured Tumor-Immune Microenvironment in Triple Negative Breast Cancer Revealed by Multiplexed Ion Beam Imaging. Cell 2018, 174, 1373–1387. [Google Scholar] [CrossRef] [Green Version]
- Widrich, M.; Schäfl, B.; Ramsauer, H.; Pavlović, M.; Gruber, L.; Holzleitner, M.; Brandstetter, J.; Sandve, G.K.; Greiff, V.; Hochreiter, S.; et al. Modern hopfield networks and attention for immune repertoire classification. arXiv 2007, arXiv:2007.13505. [Google Scholar] [CrossRef] [Green Version]
- Li, G.; Iyer, B.; Prasath, V.S.; Ni, Y.; Salomonis, N. DeepImmuno: Deep learning-empowered prediction and generation of immunogenic peptides for T cell immunity. Brief. Bioinform. 2021, 22, bbab160. [Google Scholar] [CrossRef] [PubMed]
- Han, Y.; Kim, D. Deep convolutional neural networks for pan-specific peptide-MHC class I binding prediction. BMC Bioinform. 2017, 18, 585. [Google Scholar] [CrossRef] [PubMed]
- Ghayvat, H.; Pandya, S.; Bhattacharya, P.; Mohammad, Z.; Mamoon, R.; Saqib, H.; Kapal, D. CP-BDHCA: Blockchain-based Confidentiality-Privacy preserving Big Data scheme for healthcare clouds and applications. IEEE J. Biomed. Health Inform. 2021, 25, 1–22. [Google Scholar] [CrossRef]
- Zhu, Y.; Ferri-Borgogno, S.; Jianting, Y.; Tsz-Lun, B.; Jared, C. Deep learning on image-omics data in identifying prognostic immune biomarkers for ovarian cancer. Res. Sq. 2020. [Google Scholar] [CrossRef]
- Jia, M.; Li, Z.; Pan, M.; Tao, M.; Lu, X.; Liu, Y. Evaluation of immune infiltrating of thyroid cancer based on the intrinsic correlation between pair-wise immune genes. Life Sci. 2020, 259, 118248. [Google Scholar] [CrossRef]
- Li, Z.-Z.; Liu, P.-F.; An, T.-T.; Yang, H.-C.; Zhang, W.; Wang, J.-X. Construction of a prognostic immune signature for lower grade glioma that can be recognized by MRI radiomics features to predict survival in LGG patients. Transl. Oncol. 2021, 14, 101065. [Google Scholar] [CrossRef] [PubMed]
- Klein, S.; Mauch, C.; Brinker, K.; Noh, K.W.; Knez, S.; Büttner, R.; Quaas, A.; Helbig, D. Tumor infiltrating lymphocyte clusters are associated with response to immune checkpoint inhibition in BRAF V600E/K mutated malignant melanomas. Nature 2021, 11, 1834. [Google Scholar] [CrossRef]
- Isakov, O.; Dotan, I.; Ben-Shachar, S. Machine Learning–Based Gene Prioritization Identifies Novel Candidate Risk Genes for Inflammatory Bowel Disease. Inflamm. Bowel Dis. 2017, 23, 1516–1523. [Google Scholar] [CrossRef] [Green Version]
- Ning, W.; Acharya, A.; Sun, Z.; Ogbuehi, A.C.; Li, C.; Hua, S.; Ou, Q.; Zeng, M.; Liu, X.; Deng, Y.; et al. Deep Learning Reveals Key Immunosuppression Genes and Distinct Immunotypes in Periodontitis. Front. Genet. 2021, 12, 648329. [Google Scholar] [CrossRef]
- Turkki, R.; Nina, L.; Panu, E.K.; Teijo, P.; Johan, L. Assessing PD-L1 expression in non-small cell lung cancer and predicting responses to immune checkpoint inhibitors using deep learning on computed tomography images. Theranostics 2021, 11, 2098–2107. [Google Scholar] [CrossRef] [PubMed]
- Mallio, C.A.; Napolitano, A.; Castiello, G.; Giordano, F.M.; D’Alessio, P.; Iozzino, M.; Sun, Y.; Angeletti, S.; Russano, M.; Santini, D.; et al. Deep Learning Algorithm Trained with COVID-19 Pneumonia Also Identifies Immune Checkpoint Inhibitor Therapy-Related Pneumonitis. Cancers 2021, 13, 652. [Google Scholar] [CrossRef] [PubMed]
- Turkki, R.; Linder, N.; Kovanen, P.E.; Pellinen, T.; Lundin, J. Antibody-supervised deep learning for quantification of tumor-infiltrating immune cells in hematoxylin and eosin stained breast cancer samples. J. Pathol. Inform. 2016, 7, 38. [Google Scholar] [CrossRef] [PubMed]
- Park, C.; Na, K.J.; Choi, H.; Ock, C.Y.; Ha, S.; Kim, M.; Park, S.; Keam, B.; Kim, T.M.; Paeng, J.C.; et al. Tumor immune profiles noninvasively estimated by FDG PET with deep learning correlate with immunotherapy response in lung adenocarcinoma. Theranostics 2020, 10, 10838. [Google Scholar] [CrossRef]
- Huang, C.; Xiang, Z.; Zhang, Y.; Tan, D.S.; Yip, C.K.; Liu, Z.; Li, Y.; Yu, S.; Diao, L.; Wong, L.Y.; et al. Using Deep Learning in a Monocentric Study to Characterize Maternal Immune Environment for Predicting Pregnancy Outcomes in the Recurrent Reproductive Failure Patients. Front. Immunol. 2021, 12, 642167. [Google Scholar] [CrossRef] [PubMed]
- Huang, X.; Liu, J.; Yao, J.; Wei, M.; Han, W.; Chen, J.; Sun, L. Deep-Learning Based Label-Free Classification of Activated and Inactivated Neutrophils for Rapid Immune State Monitoring. Sensors 2021, 21, 512. [Google Scholar] [CrossRef]
- Narayanan, P.L.; Raza, S.E.A.; Hall, A.H.; Marks, J.R.; King, L.; West, R.B.; Hernandez, L.; Guppy, N.; Dowsett, M.; Gusterson, B.; et al. Unmasking the immune microecology of ductal carcinoma in situ with deep learning. NPJ Breast Cancer 2021, 7, 19. [Google Scholar] [CrossRef]
- Hussain, S.; Das, A.; Nguyen, B.P.; Marzuki, M.; Lin, S.; Kumar, A.; Wright, G.; Singhal, A. DeLHCA: Deep transfer learning for high-content analysis of the effects of drugs on immune cells. In Proceedings of the TENCON 2019-2019 IEEE Region 10 Conference (TENCON), Kochi, India, 17–20 October 2019; pp. 796–801. [Google Scholar] [CrossRef]
- Mishra, N.; Pandya, S. Internet of Things Applications, Security Challenges, Attacks, Intrusion Detection, and Future Visions: A Systematic Review. IEEE Access 2021, 9, 59353–59377. [Google Scholar] [CrossRef]














| Terminology | Description |
|---|---|
| SL | Supervised Learning |
| UL | Unsupervised Learning |
| RNN | Recurrent Neural Network |
| SVM | Support Vector Machine |
| KNN | K-Nearest Neighbours |
| DBSCAN | Density-Based Spatial Clustering of Applications with Noise |
| CNN | Convolutional Neural Network |
| LSTM | Long Short-Term Memory |
| MLP | Multi-Layer Perceptron |
| GANs | Generative Adversarial Networks |
| DBN | Deep Belief Network |
| Authors | Year | Contribution |
|---|---|---|
| Guoguang Rong et al. [33] | 2020 | The paper focuses on AI developments in disease diagnostics and prediction, living assistance, biomedicine, biomedical research, etc. The major area covered by the reviewers is biomedicine. |
| Silvana Secinaro et al. [34] | 2021 | The review focuses on health services management, predictive medicine, patient data and diagnostics, and clinical decision-making. It gives an overview of how AI is being used in these areas and briefs about the developments that need to be carried out. |
| Thomas Davenport et al. [35] | 2019 | This review paper showcases how AI is being used in healthcare, the relevance between AI and healthcare, various applications, and the implications related to the same. |
| Pouyan Esmaeilzadeh et al. [36] | 2020 | This study examines AI medical devices’ perceived benefits and risks with clinical decision support (CDS) features from consumers’ perspectives, sheds more light on factors affecting perceived risks, and proposes recommendations to practically reduce these concerns. |
| Jonathan Waring et al. [37] | 2020 | A state of the art review of 101 papers identifies the potential opportunities and barriers to using AutoML in healthcare and the existing applications of AutoML in healthcare. |
| Onus Asan et al. [38] | 2019 | This paper shows the clinician’s point of view: how AI is helping their work and domain, the challenges that usually arise, and the possible future scope of AI in healthcare. |
| Jiamin Yin et al. [39] | 2021 | Fifty-one healthcare studies were reviewed, targeting clinical tasks, disease diagnosis, risk analysis, and treatment. |
| DonHee Lee et al. [20] | 2021 | Reviews the current state of artificial intelligence [AI]-based technology applications and their impact on the healthcare industry, the details of those opportunities and challenges to provide a balanced view of the value of AI applications in healthcare. It is clear that rapid advances in AI and related technologies will help care providers create new value for their patients and improve the efficiency of their operational processes. |
| Adam Bohr et al. [21] | 2020 | Applications that are directly associated with healthcare and those in the healthcare value chain such as drug development and ambient assisted living are discussed in this review. |
| Nagendra et al. [22] | 2020 | This review compares the performance of diagnostic deep learning algorithms for medical imaging with that of expert clinicians. |
| Key Reference | Year | Research Challenges | Discussion |
|---|---|---|---|
| Ghayvat et al. [23] | 2021 | Integration, Legal, Data collection |
|
| Kelly et al. [42] | 2019 | Integration, Data Veracity |
|
| Flint et al. [43] | Accuracy |
|
| Dataset | Year | Nature of Data | Public | Labelled | Balanced | Updating |
|---|---|---|---|---|---|---|
| Visible Human Project [64] | 1995 | Supervised | √ | √ | √ | × |
| Phil Image Data [53] | 2018 | Supervised | √ | √ | √ | × |
| Clinical Questions Collection [58] | 2003 | Supervised | √ | √ | × | × |
| NLM Meeting Abstracts Data [55] | 2010 | Supervised | √ | √ | √ | × |
| CCRIS Database [54] | 2011 | Supervised | √ | √ | √ | × |
| ChemlDplus [56] | 2007 | Supervised | √ | √ | × | √ |
| GENE-TOX [57] | 1998 | Supervised | √ | √ | √ | × |
| Hazardous Substances Data Bank (HSDB) [59] | 2021 | Supervised | √ | √ | × | × |
| LactMed Database [65] | 2006 | Supervised | √ | √ | √ | × |
| TOXLINE [66] | 2006 | Supervised | √ | √ | √ | × |
| Authors | Disease | Methodology | Sub Methodology | Evaluation Metrics | Summary |
|---|---|---|---|---|---|
| Andrew J. Sweatt et al. [84] | Pulmonary Arterial Hypertension | Machine Learning | Unsupervised Learning (Clustering algorithm) | Gaussian graphical modelling | Classification of PAH Concerning 4 clusters With the help of clustering algorithm |
| Sidhartha Chaudhury et al. [76] | effects of adjuvant formulation on human vaccine-induced immunity | Machine Learning | Unsupervised Learning (Hierarchical Clustering) | Evaluation is done on the basis of difference in the responses concerning truth table | Clustering on the samples concerning the effect of effects of adjuvant formulation on human vaccine-induced immunity |
| Laura Andrés-Rodríguez et al. [77] | Fibromyalgia (FM) | Machine Learning + Deep Learning | Logistic Regression and NN | Sensitivity | Machine learning and deep learning models was created to classify the value of FM |
| Jingjing Zhang et al. [78] | bacterial infections | Machine Learning + Deep Learning | Supervised Learning (SVM, NN) | 1—Specificity, AUC | Machine learning and deep the learning model is used to classify whether the patients have infection or not |
| Sidhartha Chaudhury et al. [79] | immune signature of adjuvant formulations in vaccines | Machine Learning | Unsupervised Learning (Hierarchical Clustering) | Evaluation is done on the basis of difference in the responses concerning truth table | Machine learning is used to predict the clusters on the basis of vaccine and body parts |
| Matthew T. Patrick et al. [80] | Cutaneous Diseases | Machine Learning | Supervised Learning (Classification algorithm) | Precision, Recall, F1-Score | Machine learning classification the algorithm is used for drug repurposing in immune-mediated cutaneous diseases using a Word-Embedding |
| Jorge M. Arevalillo et al. [81] | Shigella infection | Machine Learning | Supervised Learning (Classification algorithm) | p-value and various other parameters | In machine learning the classification algorithm is used to predict the immunity with respect to protection of shigella infection. |
| Maurizio Polano et al. [82] | Immune checkpoint inhibitors in cancer | Machine Learning | Supervised Learning (Classification algorithm) | ACC [CI] ACC Test MCC [CI] MCC Test | Machine learning method is used to predict responsive immunity conducted in pan-cancer experiment |
| Noëmi Rebecca Meier et al. [83] | Tuberculosis | Machine Learning | Supervised Learning (Classification algorithm) | ROC-AUC Curve | Machine learning is used to predict the immune responses and classify the Mycobacterium tuberculosis antigens for diagnosis of tuberculosis. |
| Buranee Kanchanatawan1 et al. [85] | schizophrenia | Machine Learning + Deep Learning | ANN + Supervised Learning | Accuracy, p-value and many more | An ANN approach is used to predict the complex association between the neurone in the immunity for quality life in schizophrenia |
| Juha P. Väyrynen et al. [86] | Colorectal Cancer | Machine Learning | Supervised Learning (Classification algorithm) | p-value, AUC | Machine learning algorithms is used to classify the colorectal cancer with the the help of immune cell populations. |
| Victor Greiff et al. [87] | N/A | Machine Learning | Supervised Learning (Classification algorithm) | Accuracy | Machine learning algorithm for classification is used to predict the development of antibody. Except that the analysis is also focused with sequencing. |
| Lana G. Tennenhouse et al. [88] | Depression and anxiety (for people suffering from immune-mediated inflammatory diseases) | Machine Learning + Deep Learning | Logistic Regression, Random Forests, Neural Networks | AUC, Sensitivity, Specificity and corresponding 95% CIs | Machine learning and statistical algorithms were used to identify the PROM items that could predict MDD and anxiety disorders with high accuracy. These were assessed via a semi-structured psychiatric interview conducted for a portion of the IMID population. |
| Hasan AbbasQazmooza et al. [89] | angina, increased atherogenicity and insulin resistance | Machine Learning | Logistic Regression | ROC Curve. | Machine learning algorithm is used for classifying unstable, increased atherogenicity and insulin resistance |
| Hassan M. Rostam et al. [90] | immune response (macrophage) | Machine Learning | Supervised Learning (Classification algorithm) | p-value | Machine learning approach is used to classify the level of disease with respect to images |
| Hiroki Konishi et al. [91] | Tumor | Machine Learning | Supervised Learning (Classification algorithm) | ROC and AUC | The aim is to this study was to explore the possibility of discriminating BCRs/Igs in tumor and in normal tissues, by capturing these differences using supervised machine learning methods applied to RNA sequences of BCRs/Igs. |
| Tathiane M.Malta et al. [84] | Cancer | Machine Learning | One class Logistic Regression | Correlation | OCLR was used to identify a set of novel stemness indices in the case of cancer. It was used to identify features based on non-transformed pluripotent stem cells and their differentiated progeny and also to identify till now unknown biological mechanisms involved in the dedifferentiated oncogenic state |
| En-hui Ren et al. [92] | Ewing sarcoma | Machine Learning | univariate and multivariate iterative Lasso Cox regression | Correlation | Cox regression was used to create an optimal signature which can be used for the determination of ES patient prognosis and is based on the immune-related gene |
| George A Robinson et al. [93] | juvenile-onset systemic lupus erythematosus | ||||
| Adriana Tomic et al. [94] | Influenza Vaccine Responses | machine Learning | Supervised Learning (Classification algorithm) | Confusion matrix | Machine learning classification algorithms are used to predict the labels for vaccine responses |
| Liang Xue et al. [95] | Lung Adenocarcinoma | Machine Learning | Statistical analysis | Accuracy | Statistical analysis is done on LAUD dataset |
| Ahmed Mekki et al. [96] | Cancer | Machine Learning | Supervised Learning (Classification algorithm) | AUC, p-value, | A machine learning-based approach is used for classification in autoimmune hypophysis in patients. |
| Naoya Nezu et al. [95] | Intraocular Disease | Machine Learning | Supervised Learning (Classification algorithm) | Precision, Recall, Accuracy, F1 score | A machine learning approach is used to classify labels from Intraocular Disease. |
| Akira Ono Yukihiro Terada et al. [97] | Lung cancer | Machine Learning | Supervised Learning | Multivariant, p-value | Machine learning approach is used for lung cancer concerning immunity |
| Shayantan Banerjee et al. [98] | sepsis | Machine Learning | Supervised Learning (Classification algorithm) | sensitivity, specificity, false-positive rate, MCC | In machine learning, a classification approach is used to classify complicated species course and mortality rate with respect to 20 genes of immunity in blood. |
| Bo Peng et al. [99] | pneumonia | Machine Learning | Supervised Learning (Classification algorithm) | ROC, AUC curve | A machine learning, classification based approach is used to classify immune association, pneumonia |
| Ahmad Y. Abuhelwa et al. [100] | Urothelial Cancer | Machine Learning | GBM | Kaplan–Meier | A machine learning approach is used to solve the survival the outcome with immune checkpoint inhibitors. The disease is urothelial cancer |
| Gu-Wei Ji et al. [101] | Biliary Tract Cancer | Machine Learning | Clustering | p-value | A machine learning approach is used to predict oncologic outcomes for biliary tract cancer |
| Maximilian Wübbolding et al. [102] | HBeAg-Negative CHB | Machine learning | Supervised Learning (Classification algorithm) | sensitivity, specificity, p-value | A machine learning approach is used for early virological relapse after stopping nucleos(t)ide analogues in HBeAg-Negative CHB |
| Sara Poletti et al. [103] | bipolar and unipolar depression | Machine Learning | Supervised Learning (Regression algorithm) | p-value, t-value | A machine learning approach is used to predict HC and BD and many other parameters in depression. |
| J.S. Hooiveld-Noeken et al. [104] | skin cancers | Machine Learning/Deep Learning | ANN | Accuracy | An artificial neural network is used to classify whether the person is responder or not |
| Awais et al. [105] | Prediction of teeth, skin, and cavity cancer | Machine Learning | Supervised Learning (Regression algorithm) | p-value | A machine learning approach is used to predict cavity cancer. |
| Authors | Disease | Methodology | Sub Methodology | Evaluation Metrics | Summary |
|---|---|---|---|---|---|
| Kamil Wnuk et al. [115] | Tumor | Deep Learning | CNN | HR, Log-rank P | A deep learning approach is used to predict tumors using DNA and immune activity. |
| Jingcheng Wu et al. [116] | Neoantigen | Deep Learning | RNN | Fivefold cross-validation | A deep learning approach is used for the prediction of neoantigen with the help of HLA-peptide binding and immunogenicity. |
| Lilija Aprupe et al. [117] | Lung cancer | Deep learning | Deep CNN | Confusion matrix | A deep learning approach is used to classify the labels of lung cancer on the basis of immune cells in lungs. |
| Leeat Keren et al. [118] | Breast cancer | Deep learning | Neural network | Sensitivity, specificity | A deep learning approach is used to classify breast cancer based on immune cell images. |
| Michael Widrich et al. [119] | N/A | NLP | Attention model | AUC | An attention-based model is used to predict the labels concerning immune repertoire. |
| Guangyuan Li et al. [120] | Dengue virus, cancer neoantigen and SARS-Cov-2 | Deep Learning | Classification | sensitivity, ten-fold cross-validation | Presented DeepImmuno-CNN model outperformed another prediction workflow when applied to diverse real-world immunogenic antigen datasets, including cancer and COVID-19 infection. |
| Han, Y et al. [121] | Lung adenocarcinoma | Machine Learning & Deep Learning | naive Bayes, random forest, support vector machine, and neural network-based deep learning | F1 Score, Confusion matrix | Optimized model for personalized management of early-stage LUAD patients. |
| Zhu et al. [122] | Ovarian Cancer | Deep Learning | mask-R-CNN (MRCNN) | leave-one-out cross-validation | Novel analytic and modelling pipeline of IMC images using deep learning and applied it to predict patient survival rates using IMC data generated from patient samples of treatment-naïve HGSC tumor tissues. |
| Meng Jiaa et al. [123] | Thyroid Cancer | Machine Learning | Supervised Learning (Classification algorithm) | ROC, AUC | A machine learning approach is used to classify thyroid cancer based on immune infiltration |
| Zi-zhuo Li et al. [124] | LGG | Deep Learning | Neural network | Confusion matrix | A neural network is used to classify LGG patients based on immunity. |
| Shaista Hussain et al. [125] | N/A | Deep Learning | Transfer learning | Ground truth | A transfer learning analysis is done for drug anomaly detection. |
| Sebastian Klein et al. [126] | Tumor | Deep Learning | CNN | AUC | A deep learning approach is used to predict the tumor infiltrating lymphocyte clusters |
| Ofer Isakov et al. [127] | Inflammatory bowel diseases (IBDs) | Machine Learning | Random forest, simply, xgbTree and glmnet | AUC | A machine learning method was created, which differentiated IBD-risk genes from non-IBD genes using information from expression data and many gene annotations. |
| When Ning et al. [128] | Periodontitis | Deep Learning and Machine Learning | K-means clustering and ANOVA, support vector machine | cross-validation (CV), accuracy, and area under the curve (AUC) | A deep learning based Autoencoder was applied to identify immune subtypes and key immunosuppression genes. Key factors for the mediation of immune suppression in periodontitis were also identified. |
| Panwen Tian, Bingxi He et al. [129] | non-small cell lung cancer | Deep Learning | deep convolutional neural network | receiver operating characteristic curve (ROC), Kaplan-Meier curves and Log-rank test | A deep CNN model was created to work with CT images to assess the levels of PD-L1 in a non-small cell Lung Cancer. Furthermore, the response to immunotherapy was also predicted |
| Carlo Augusto Mallio et al. [130] | COVID-19 | Deep Learning | deep convolutional neural network | sensitivity, specificity, AUC, ROC and Mann–Whitney U test | A deep CNN model was applied to CT images of Pneumonia, COVID-19 and ICI pneumonitis to differentiate between the three. |
| Riku Terrki et al. [131] | Breast Cancer | Deep Learning | convolutional neural network | F-score, an area under receiver operating characteristics curve (AUC), and with accuracy, sensitivity, specificity, precision, pairwise Pearson’s linear (two-tailed) correlation coefficient (r), 3-fold cross-validation and leave-one-out cross-validation | A CNN model was proposed and evaluated based on the antibody-guided annotation to identify and quantify the areas with high immune cell concentration in the case of Breast Cancer using samples stained in haematoxylin and eosin (H&E) |
| Changhee Park et al. [132] | lung adenocarcinoma | Deep Learning | Supervised Learning (Classification algorithm) | P-value, rho, ROC AUC. | A deep learning approach is used to classify lung adenocarcinoma using LAUD dataset |
| Chunyu Huang et al. [133] | Pregnancy Outcomes | Deep Learning | Supervised Learning (Classification algorithm) | Accuracy, specificity, Sensitivity | A deep learning approach is used to classify the pregnancy outputs |
| Xiwei Huang et al. [134] | WBC Counting | Deep Learning | Resnet-50 Neural network | Precision, Recall, and F1_Score | a label-free three-type WBC classification method using the transfer learning technique based on the Resnet-50 neural network. |
| Priya Lakshmi Narayanan et al. [135] | Ductal carcinoma in situ | Deep Learning | Resnet 101-based RCNN network15, UNet16, MicroNet17 | Accuracy (F1_Score), cross-validation | A deep computational framework to [1] to develop and validate a computational pipeline that accurately detects and segments individual DCIS ducts; [2] to characterise the immune microecology for each DCIS duct using spatial statistics on H&E and IHC for TILs; [3] to test the difference in DCIS microecology between samples with pure DCIS and DCIS samples derived from IDC patients (adjacent DCIS, as a surrogate for poor prognosis DCIS). |
Publisher’s Note: MDPI stays neutral with regard to jurisdictional claims in published maps and institutional affiliations. |
© 2021 by the authors. Licensee MDPI, Basel, Switzerland. This article is an open access article distributed under the terms and conditions of the Creative Commons Attribution (CC BY) license (https://creativecommons.org/licenses/by/4.0/).
Share and Cite
Pandya, S.; Thakur, A.; Saxena, S.; Jassal, N.; Patel, C.; Modi, K.; Shah, P.; Joshi, R.; Gonge, S.; Kadam, K.; et al. A Study of the Recent Trends of Immunology: Key Challenges, Domains, Applications, Datasets, and Future Directions. Sensors 2021, 21, 7786. https://doi.org/10.3390/s21237786
Pandya S, Thakur A, Saxena S, Jassal N, Patel C, Modi K, Shah P, Joshi R, Gonge S, Kadam K, et al. A Study of the Recent Trends of Immunology: Key Challenges, Domains, Applications, Datasets, and Future Directions. Sensors. 2021; 21(23):7786. https://doi.org/10.3390/s21237786
Chicago/Turabian StylePandya, Sharnil, Aanchal Thakur, Santosh Saxena, Nandita Jassal, Chirag Patel, Kirit Modi, Pooja Shah, Rahul Joshi, Sudhanshu Gonge, Kalyani Kadam, and et al. 2021. "A Study of the Recent Trends of Immunology: Key Challenges, Domains, Applications, Datasets, and Future Directions" Sensors 21, no. 23: 7786. https://doi.org/10.3390/s21237786
APA StylePandya, S., Thakur, A., Saxena, S., Jassal, N., Patel, C., Modi, K., Shah, P., Joshi, R., Gonge, S., Kadam, K., & Kadam, P. (2021). A Study of the Recent Trends of Immunology: Key Challenges, Domains, Applications, Datasets, and Future Directions. Sensors, 21(23), 7786. https://doi.org/10.3390/s21237786

