Increase in Fast Response Time of the Resistance-to-Voltage Converter When Monitoring the Cable Products’ Insulation Resistance
Abstract
:1. Introduction
- −
- the impact of the capacitance of cable products on the fast response time of measurement instruments (teraohmmeters);
- −
- sensitivity of the teraohmmeter output chain to low frequency noise.
2. Materials and Methods
3. Results
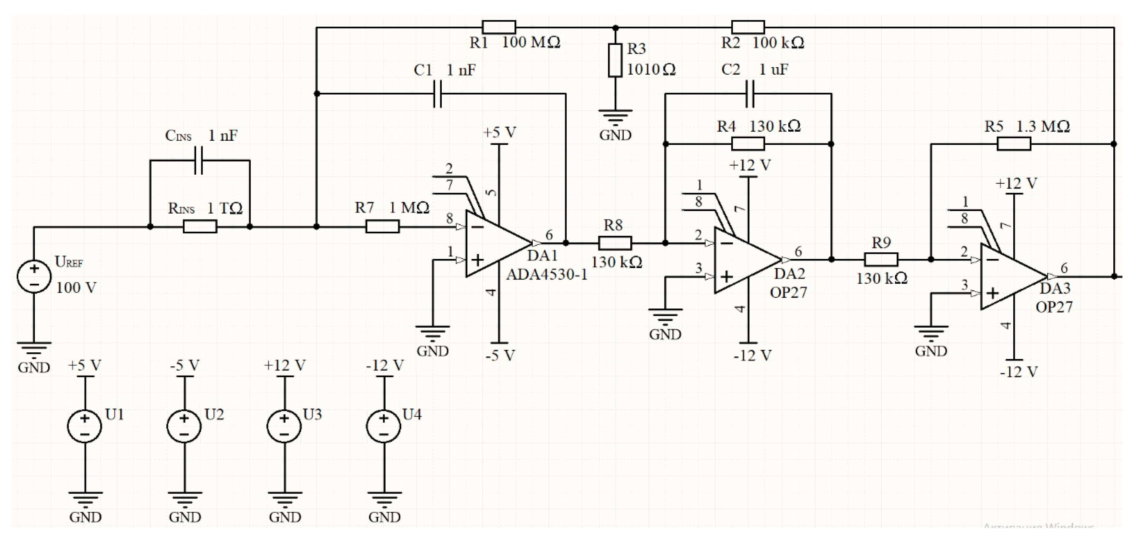
3.1. Theoretical Studies of Fast Response Time of the Resistance-to-Voltage Converter with T-Shaped Feedback
- (1)
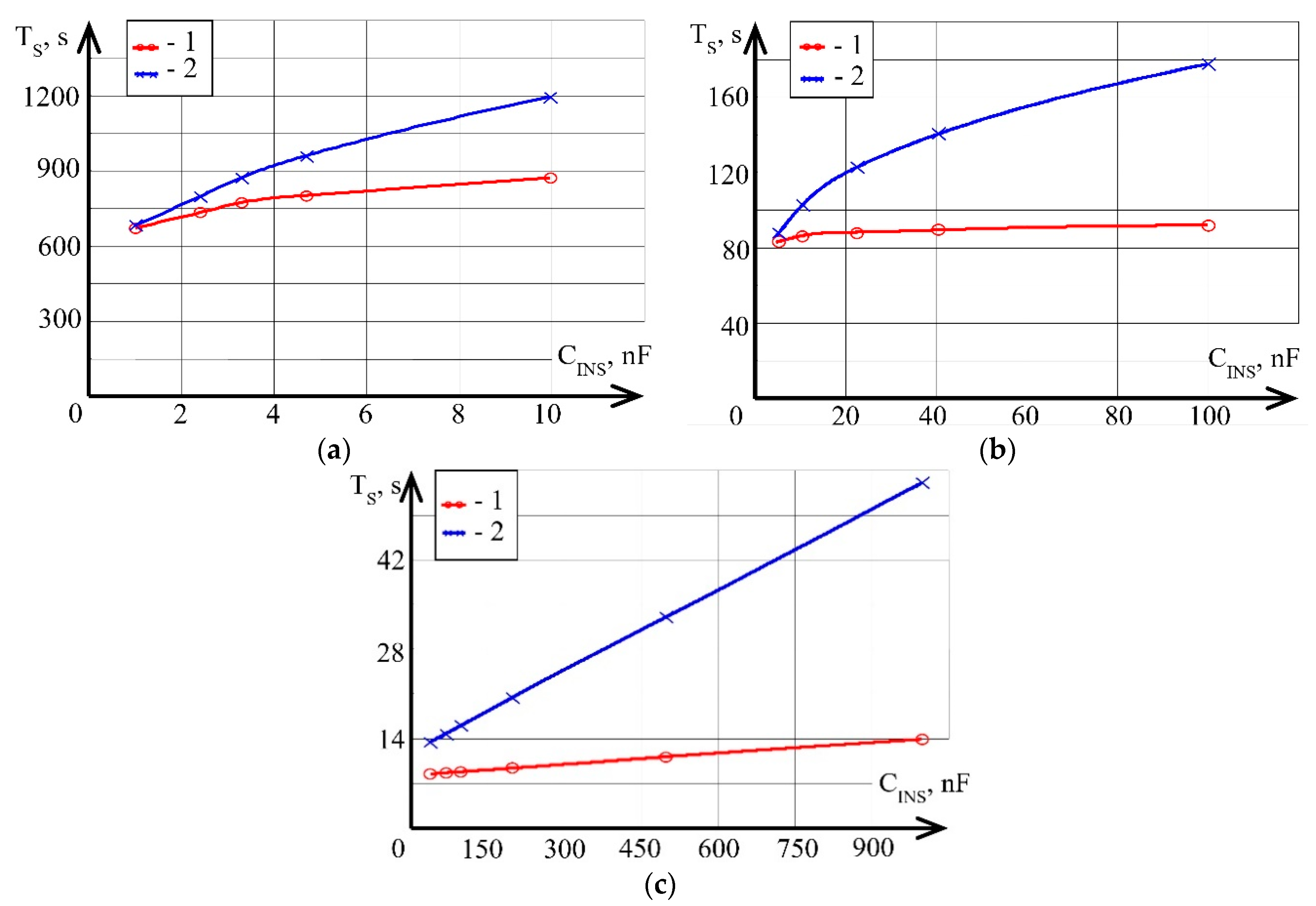
- RINS not less 500 GΩ and CINS less 10 nF when l = 100 m.
- (2)
- RINS not less 50 GΩ and CINS less 100 nF when l = 1000 m.
- (3)
- RINS not less 5 GΩ and CINS less 1000 nF when l = 10,000 m.
- −
- the settling time depends to a lesser degree on the capacitive component of the object under control, and at the range of measurements of 1 TΩ it has practically a steady-state value (about 10 s) within the whole capacitance range under study;
- −
- fast response time is 1.5–6 times better, depending on the range of measurements of resistance and capacitance value.
3.2. Experimental Studies of Fast Response Time of the Resistance-to-Voltage Converter with T-Shaped Feedback
3.2.1. The Usage of the Simplified Circuit of the Cable Substitution as the Object of Measurements
3.2.2. The Usage of the Real Cable as the Object of Measurement
4. Conclusions
- The characteristics of the dependencies of the settling time of the resistance under measurement on capacitance are similar to the analogous characteristics of electronic components of the resistance-to-voltage converter.
- The fast response time of the resistance-to-voltage converter with T-shaped feedback is better than that of the resistance-to-voltage converter with a classical feedback system.
- The simulation results of the fast response time of the resistance-to-voltage converter were experimentally verified. Insignificant differences of experimental results from the simulation data are caused by large departures of the components RINS and CINS from the nominal values.
- With minor capacitance of the object of measurement, there are no advantages in the fast response time of the resistance-to-voltage converter with T-shaped feedback in comparison to the resistance-to-voltage converter with the classical feedback system.
- There is no optimal value for the capacitance of the C1 capacitor, for all the ranges of measurements of insulation resistance for cable products under study, simultaneously. To provide for the converter operability combined with maximum fast response time, it is necessary to change the capacitance of C1 capacitor and the range of measurement:
- (1)
- when REQ = 0.1 GΩ, C1 = 100 nF;
- (2)
- when REQ = 1 GΩ, C1 = 10 nF;
- (3)
- when REQ = 10 GΩ, C1 = 1 nF.
Author Contributions
Funding
Institutional Review Board Statement
Informed Consent Statement
Data Availability Statement
Conflicts of Interest
References
- Moore, A.B. Electric Cables Handbook, 3rd ed.; BICC Cables Ltd.: Bristol, UK, 2006; p. 1098. [Google Scholar]
- Black, R.M. The History of Electric Wires and Cables; Peter Peregrinus Ltd.: London, UK, 1983; p. 304. [Google Scholar]
- RG6/U Coaxial Cable. Available online: http://www.telesenner.com/otherfile/ziRaV4VMon13914.pdf (accessed on 6 December 2020).
- 6517B Electrometer/High Resistance Meter. Available online: https://www.tek.com/datasheet/model-6517b-electrometer-high-r (accessed on 10 July 2020).
- Sawhney, A.K. A Course in Electrical and Electronic Measurements and Instrumentation; Dhanpat Rai & Sons: Delhi, India, 1985; p. 1075. [Google Scholar]
- Yermoshin, N.I.; Yakimov, E.V.; Goldshtein, A.E. Study of the effect of low-frequency interference on Resistance-to-Voltage Converter in cable insulation testing. Mater. Sci. Forum 2019, 970, 297–304. [Google Scholar] [CrossRef]
- UL 2556 Standard for Safety. Wire and Cable Test Methods; Underwriters Laboratories Inc.: Northbrook, IL, USA, 2015. [Google Scholar]
- Malaric, R. Instrumentation and Measurement in Electrical Engineering; BrownWalker Press: New York, NY, USA, 2011; p. 253. [Google Scholar]
- Tumanski, S. Principles of Electrical Measurement; Taylor & Francis: London, UK, 2006; p. 472. [Google Scholar]
- Honig, R. Practical Aspects of High Resistance Measurements. Cal Lab Int. J. Metrol. 2010, 17, 22–28. [Google Scholar]
- Kim, K.-T.; Yu, K.-M. A new method for insulation resistance measurement at low voltage level using change of effective resistance. In Proceedings of the XIX IMECO World Congress Fundamental and Applied Metrology, Lisbon, Portugal, 6–11 September 2009; pp. 958–959. [Google Scholar]
- Jarret, D.G. Automated guarded bridge for calibration of multimegohm standard resistor from 10 MΩ to 1 TΩ. IEEE Trans. Instrum. Meas. 1997, 46, 325–328. [Google Scholar] [CrossRef]
- Rietveld, G.; Van der Beek, J. Active-arm resistance bridge with voltage null-detection for precision measurement of resistances above 1 MΩ. In Proceedings of the Conference on Precision Electromagnetic Measurement (CPEM), Washington, DC, USA, 1–6 July 2012; pp. 199–200. [Google Scholar] [CrossRef]
- Keithley Instruments. Low Level Measurements Handbook. In Precision DC Current, Voltage and Resistance Measurements, 7th ed.; Keithley Instruments Inc.: Cleveland, OH, USA, 2013; p. 245. [Google Scholar]
- Fluke 1555 FC 10 kV Insulation Tester. Available online: https://www.fluke.com/en-gb/product/electrical-testing/insulation-testers/fluke-1555 (accessed on 19 July 2020).
- Yakimov, E.V.; Zhukov, V.K. The Noise Immunity of Teraohmmeters Based on Current Measuring Instruments. Meas. Tech. 2003, 46, 371–376. [Google Scholar] [CrossRef]
- Yermoshin, N.I.; Yakimov, E.V.; Goldshtein, A.E. Double-channel resistance-to-voltage converter for cable teraohmmeters. Bull. Karaganda Univ. Phys. Ser. 2020, 97, 105–114. [Google Scholar] [CrossRef]
- Whitaker, J.C. The Electronics Handbook; Taylor & Francis: London, UK, 2005; p. 2561. [Google Scholar]
- Jung, W.G. Op Amp Applications Handbook; Newnes: Burlington, MA, USA, 2005; p. 895. [Google Scholar]
- Yermoshin, N.I.; Yakimov, E.V. Feasibility of using T-shaped feedback in teraohmmeters. IOP Conf. Ser. Mater. Sci. Eng. 2018, 289, 1–6. [Google Scholar] [CrossRef]
- Low Input Bias Current Op Amps. Available online: https://www.analog.com/en/products/amplifiers/operational-amplifiers/low-input-bias-current-op-amps.html (accessed on 12 July 2020).
- Precision op Amps. Available online: https://www.ti.com/amplifier-circuit/op-amps/precision/products.html (accessed on 12 July 2020).
- Helukabel GmbH. Selection Table for UL/CSA Cables & Wires; Helukabel: Hemmingen, Germany, 2015; p. 511. [Google Scholar]
- Helukabel GmbH. Cables, Wires & Accessories; Helukabel: Hemmingen, Germany, 2015; p. 76. [Google Scholar]
- Technokabel. Cable Catalogue; Technikabel: Warszawa, Poland, 2017; p. 634. [Google Scholar]
- Wilkens, W.D. Wire and Cable Technical Information Handbook, 3rd ed.; Anixter Inc.: Glenview, IL, USA, 1996; p. 338. [Google Scholar]
- Wire and Cable Products. Available online: https://www.te.com/usa-en/products/wire-cable.html (accessed on 7 July 2020).
- Vershina, H.A.; Zharin, A.L.; Tiavlovsky, A.K. Study of Static Electricity Charge Accumulation on Surface of Fluoropolymer-4 Products Using Vibrating Capacitor Method. Sci. Tech. 2012, 1, 26–32. [Google Scholar]
- Fixed Resistors KVM, KIM, KLM. Available online: http://www.quartz1.com/price/PIC/480Q0717900.pdf (accessed on 28 July 2020).
- Precision Polystyrene Capacitors K71-7. Available online: http://imgs.elgrad.net/Upload/sub-3/19641.pdf (accessed on 28 July 2020).
- ADS-5304 Digital Storage Oscilloscope. Available online: http://www.aktakom.com/products/index.php?SECTION_ID=414&ELEMENT_ID=29216 (accessed on 29 July 2020).
















| Operational Amplifier | IIN, fA 1 | UOF, μV 2 | RIN, TΩ 3 | CIN, pF 4 | USUP, V 5 | GBP, MHz 6 | AD7 |
|---|---|---|---|---|---|---|---|
| AD549L | ±60 | ±500 | 1000 | 0,8 | ±15 | 1 | ˃0.1 × 106 |
| ADA4530-1 | ±20 | ±40 | ˃100 | 8 | ±8 | 2 | ˃3.16 × 106 |
| LTC6268 | ±20 | ±700 | ˃1 | 0,1 | +5 | 4000 | ˃0.125 × 106 |
| OPA128LM | ±75 | ±500 | 1000 | 2 | +15 | 1 | ˃3.16 × 105 |
| LMP7721 | ±20 | ±150 | ˃1 | 15 | +5 | 15 | ˃40 × 103 |
| Cable Type | RINS Not Less, GΩ·km | CINS Less, nF/km | Nominal Voltage, kV |
|---|---|---|---|
| Submarine coaxial cable (PE core insulation, PE outer sheath) | 50 | 100 | 3.5 |
| Instrumentation cable (polyethylene (PE) core insulation, pairs individually foiled, Polyvinyl chloride (PVC) outer sheath) | 2 | 370 | 0.3 |
| Instrumentation cable (PVC, overall screened, unarmored) | 25 | 450 | 0.3/0.5 |
| Data transmission cable (PE core insulation, PVC outer sheath) | 10 | 52 | 0.15 |
| Cable for drag chains, halogen-free | 0.1 | 60 | 0.3 |
| Cross-linked polyethylene (XLPE) insulated and PVC sheathed power cables | 0.1 | 800 | 0.6/1.0 |
| Intrinsically safe cables (Sheathing PVC of high oxygen index is UV radiation and weather resistant, is self-extinguishing and flame retardant) | 0.02 | 140 | 0.6/1.0 |
| Local area network cables (PE core insulation, PVC outer sheath) | 5 | 50 | 0.15 |
| Coaxial television cable (PE core insulation, PVC outer sheath) | 10 | 67 | 3.5 |
| PVC insulated and sheathed cables | 0.02 | 200 | 0.6/1.0 |
| Specification Name | K71-7 | KVM |
|---|---|---|
| Nominal voltage | 250 V | 100 V |
| Insulation resistance lead–lead, not less | 50 GΩ | - |
| Insulation resistance lead–sheath, not less | 70 GΩ | - |
| Loss tangent, not exceeding | 0.001 | - |
| Permissible error of nominal value | ±0.5%, ±1%, ±2% | ±10%, ±20% |
Publisher’s Note: MDPI stays neutral with regard to jurisdictional claims in published maps and institutional affiliations. |
© 2021 by the authors. Licensee MDPI, Basel, Switzerland. This article is an open access article distributed under the terms and conditions of the Creative Commons Attribution (CC BY) license (http://creativecommons.org/licenses/by/4.0/).
Share and Cite
Yermoshin, N.I.; Yakimov, E.V.; Goldshtein, A.E.; Sednev, D.A. Increase in Fast Response Time of the Resistance-to-Voltage Converter When Monitoring the Cable Products’ Insulation Resistance. Sensors 2021, 21, 368. https://doi.org/10.3390/s21020368
Yermoshin NI, Yakimov EV, Goldshtein AE, Sednev DA. Increase in Fast Response Time of the Resistance-to-Voltage Converter When Monitoring the Cable Products’ Insulation Resistance. Sensors. 2021; 21(2):368. https://doi.org/10.3390/s21020368
Chicago/Turabian StyleYermoshin, Nikolay I., Evgeny V. Yakimov, Aleksandr E. Goldshtein, and Dmitry A. Sednev. 2021. "Increase in Fast Response Time of the Resistance-to-Voltage Converter When Monitoring the Cable Products’ Insulation Resistance" Sensors 21, no. 2: 368. https://doi.org/10.3390/s21020368
APA StyleYermoshin, N. I., Yakimov, E. V., Goldshtein, A. E., & Sednev, D. A. (2021). Increase in Fast Response Time of the Resistance-to-Voltage Converter When Monitoring the Cable Products’ Insulation Resistance. Sensors, 21(2), 368. https://doi.org/10.3390/s21020368

