iBeacon Indoor Positioning Method Combined with Real-Time Anomaly Rate to Determine Weight Matrix
Abstract
1. Introduction
2. Materials and Methods
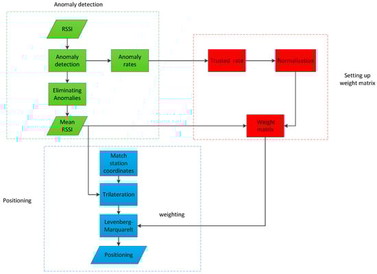
2.1. Overview
2.2. BLE-Based and Trilateration
2.3. Anomaly Detection and Isolation Forest
2.4. LM Optimization with Weighted Anomaly Rate
3. Experiment
4. Discussion
5. Conclusions
Author Contributions
Funding
Institutional Review Board Statement
Informed Consent Statement
Data Availability Statement
Acknowledgments
Conflicts of Interest
References
- Xiao, H.; Zhang, H.; Wang, Z.; Gulliver, T. An RSSI based DV-hop algorithm for wireless sensor networks. In Proceedings of the IEEE Pacific Rim Conference on Communications, Computers, and Signal Processing (PACRIM), Victoria, BC, Canada, 21–23 August 2017; pp. 1–6. [Google Scholar]
- He, S.; Chan, S.H.G. Wi-Fi Fingerprint-Based Indoor Positioning: Recent Advances and Comparisons. IEEE Commun. Surv. Tutor. 2016, 18, 466–490. [Google Scholar] [CrossRef]
- Chen Ruizhi, C.L. Indoor Positioning with Smartphones: The State-of-the-art and the Challenges. Acta Geod. Cartogr. Sin. 2017, 46, 1316. [Google Scholar]
- Alarifi, A.; Al-Salman, A.; Alsaleh, M.; Alnafessah, A.; Al-Hadhrami, S.; Al-Ammar, M.A.; Al-Khalifa, H.S. Ultra wideband indoor positioning technologies: Analysis and recent advances. Sensors 2016, 16, 707. [Google Scholar] [CrossRef] [PubMed]
- Fard, H.K.; Chen, Y.; Son, K.K. Indoor positioning of mobile devices with agile iBeacon deployment. In Proceedings of the 2015 IEEE 28th Canadian Conference on Electrical and Computer Engineering (CCECE), Halifax, NS, Canada, 3–6 May 2015; pp. 275–279. [Google Scholar]
- Dogan, O.; Bayo-Monton, J.L.; Fernandez-Llatas, C.; Oztaysi, B. Analyzing of gender behaviors from paths using process mining: A shopping mall application. Sensors 2019, 19, 557. [Google Scholar] [CrossRef] [PubMed]
- Lin, X.Y.; Ho, T.W.; Fang, C.C.; Yen, Z.S.; Lai, F. A mobile indoor positioning system based on iBeacon technology. In Proceedings of the 37th Annual International Conference of the IEEE Engineering in Medicine and Biology Society (EMBC), Milan, Italy, 31 October–4 November 2015; pp. 4970–4973. [Google Scholar]
- Pivato, P.; Palopoli, L.; Petri, D. Accuracy of RSS-Based Centroid Localization Algorithms in an Indoor Environment. IEEE Trans. Instrum. Meas. 2011, 60, 3451–3460. [Google Scholar] [CrossRef]
- Yang, Z.; Liu, Y. Quality of Trilateration: Confidence-Based Iterative Localization. IEEE Trans. Parallel Distrib. Syst. 2010, 21, 631–640. [Google Scholar] [CrossRef]
- Yan, L.; Hoeber, O.; Chen, Y. Enhancing WiFi fingerprinting for indoor positioning using human-centric collaborative feedback. Hum. Centric Comput. Inf. Sci. 2013, 3, 2. [Google Scholar]
- Tapie, J.; Monnier, J.; Garipuy, J.; Delaude, A.; Bouissou, H. WLAN Positioning Systems: Principles and Applications in Location-Based Services; Cambridge University Press: Cambridge, UK, 2012. [Google Scholar]
- Jang, B.; Kim, H. Indoor positioning technologies without offline fingerprinting map: A survey. IEEE Commun. Surv. Tutor. 2019, 21, 508–525. [Google Scholar] [CrossRef]
- Cui, X.; Yu, K.; Lu, S. Approximate closed-form tdoa-based estimator for acoustic direction finding via constrained optimization. IEEE Sens. J. 2018, 18, 3360–3371. [Google Scholar] [CrossRef]
- Li, H. Low-cost 3D bluetooth indoor positioning with least square. Wirel. Pers. Commun. 2014, 78, 1331–1344. [Google Scholar] [CrossRef]
- Jondhale, S.R.; Deshpande, R.S. Modified Kalman filtering framework based real time target tracking against environmental dynamicity in wireless sensor networks. Ad Hoc Sens. Wirel. Netw. 2018, 40, 119–143. [Google Scholar]
- Nan, Z.; Hongbo, Z.; Wenquan, F.; Zulin, W. A novel particle filter approach for indoor positioning by fusing wifi and inertial sensors. Chin. J. Aeronaut. 2015, 28, 1725–1734. [Google Scholar]
- Liu, J.H.; Xu, D.P.; Yang, X.Y. Multi-objective power control of a variable speed wind turbine based H∞ on theory. In Proceedings of the 2008 International Conference on Machine Learning and Cybernetics, Kunming, China, 12–15 July 2008. [Google Scholar]
- Liu, F.T.; Ting, K.M.; Zhou, Z.H. Isolation-based anomaly detection. ACM Trans. Know Disc. Data 2012, 6, 1–39. [Google Scholar] [CrossRef]
- Marquardt, D.W. An algorithm for least-squares estimation of nonlinear parameters. J. Soc. Ind. Appl. Math. 1963, 11, 431–441. [Google Scholar] [CrossRef]
- Rida, M.E.; Liu, F.; Jadi, Y.; Algawhari, A.A.; Askourih, A. Indoor location position based on bluetooth signal strength. In Proceedings of the 2015 2nd International Conference on Information Science and Control Engineering, ICISCE 2015, Shanghai, China, 24–26 April 2015; pp. 769–773. [Google Scholar]
- Akl, R.; Tummala, D.; Li, X. Indoor propagation modeling at 2.4 GHz for IEEE 802.11 networks. In Proceedings of the Sixth IASTED International Multi-Conference on Wireless and Optical Communications: Conference on Wireless Networks and Emerging Technologies, Banff, AB, Canada, 3–5 July 2006. [Google Scholar]
- Gwon, Y.; Jain, R.; Kawahara, T. Robust indoor location estimation of stationary and mobile users. In Proceedings of the IEEE INFOCOM 2004, Hong Kong, China, 7–11 March 2004; Volume 2, pp. 1032–1043. [Google Scholar]
- Sotenga, P.Z.; Djouani, K.; Kurien, A.M.; Mwila, M.M. Indoor localization of wireless sensor nodes towards internet of things. Procedia Comput. Sci. 2017, 109, 92–99. [Google Scholar] [CrossRef]
- Zhang, R.; Zhong, W.D.; Kemao, Q. In A singular value decomposition-based positioning algorithm for indoor visible light positioning system. In Proceedings of the 2017 Conference on Lasers and Electro-Optics Pacific Rim (CLEO-PR), Singapore, 31 July–4 August 2017. [Google Scholar]
- Subedi, S.; Kwon, G.-R.; Shin, S.; Hwang, S.; Pyun, J.-Y. Beacon based indoor positioning system using weighted centroid localization approach. In Proceedings of the 2016 Eighth International Conference on Ubiquitous and Future Networks (ICUFN), Vienna, Austria, 5–8 July 2016; pp. 1016–1019. [Google Scholar]












| Features | Trilateration | Fingerprinting |
|---|---|---|
| iBeacon collaboration | Yes | Yes |
| Fingerprint database and coordinate matching | No | Yes |
| Distance estimation mode | Yes | No |
| Implementation complexity and cost | Low | High |
| Stability | Low | High |
| Parameter | Setting |
|---|---|
| Size | 39 mm × 39 mm |
| Time interval | 100 ms |
| Coverage radius | 80 m |
| Nominal signal at 1 m | −65 dBm |
| Battery life | 2–3 years |
| Number | MAC | Y | X |
|---|---|---|---|
| B1 | EB:CF:D1:9D:98:9F | 7.580 | 0.000 |
| B2 | FB:27:18:EB:98:F9 | 7.580 | 6.000 |
| B3 | C8:63:B7:72:11:B4 | 3.380 | 6.000 |
| B4 | EC:77:40:64:B5:6B | 3.380 | 0.000 |
| B5 | EF:C8:4A:A0:29:E5 | 0.000 | 8.090 |
| B6 | FA:33:CD:CC:1D:DD | 2.400 | 16.120 |
| B7 | FC:6A:5F:6B:4A:3C | 0.000 | 21.520 |
| B8 | C4:FA:05:7F:81:CF | 2.400 | 29.920 |
| B9 | DC:FC:82:05:CE:5E | 0.000 | 37.120 |
| B10 | F9:46:D7:AA:7F:BE | 2.400 | 44.320 |
| B11 | E1:69:1B:75:32:F4 | 0.000 | 49.720 |
| B12 | DC:29:58:B5:B4:53 | 2.400 | 56.320 |
| B13 | DE:0A:44:B5:84:C4 | 0.000 | 64.720 |
| B14 | C4:C5:B0:F9:2A:95 | 2.400 | 68.920 |
| B15 | F2:AE:CA:44:3F:30 | 0.000 | 76.120 |
| Error (m) | |
|---|---|
| Max Error S | 3.527 |
| Mean Error S | 1.540 |
| RMSE S | 1.748 |
| Max Error |Y| | 2.346 |
| Mean Error |Y| | 0.579 |
| RMSE Y | 0.766 |
| Max Error |X| | 3.570 |
| Mean Error |X| | 1.290 |
| RMSE X | 1.571 |
| Mthod in This Paper (m) | Error of A (m) | Error of B (m) | Error of C (m) | |
|---|---|---|---|---|
| Max Error S | 3.527 | 6.61 | 6.592 | 5.755 |
| Mean Error S | 1.540 | 2.422 | 2.329 | 2.098 |
| RMSE S | 1.748 | 2.851 | 2.757 | 2.480 |
| Max Error |Y| | 2.346 | 3.747 | 3.713 | 5.560 |
| Mean Error |Y| | 0.579 | 0.593 | 0.564 | 1.758 |
| RMSE |Y| | 0.766 | 0.902 | 0.865 | 2.193 |
| Max Error |X| | 3.570 | 6.480 | 6.570 | 4.916 |
| Mean Error |X| | 1.290 | 2.225 | 2.153 | 0.670 |
| RMSE |X| | 1.571 | 2.704 | 2.618 | 1.034 |
Publisher’s Note: MDPI stays neutral with regard to jurisdictional claims in published maps and institutional affiliations. |
© 2020 by the authors. Licensee MDPI, Basel, Switzerland. This article is an open access article distributed under the terms and conditions of the Creative Commons Attribution (CC BY) license (http://creativecommons.org/licenses/by/4.0/).
Share and Cite
Guo, Y.; Zheng, J.; Zhu, W.; Xiang, G.; Di, S. iBeacon Indoor Positioning Method Combined with Real-Time Anomaly Rate to Determine Weight Matrix. Sensors 2021, 21, 120. https://doi.org/10.3390/s21010120
Guo Y, Zheng J, Zhu W, Xiang G, Di S. iBeacon Indoor Positioning Method Combined with Real-Time Anomaly Rate to Determine Weight Matrix. Sensors. 2021; 21(1):120. https://doi.org/10.3390/s21010120
Chicago/Turabian StyleGuo, Yu, Jiazhu Zheng, Weizhu Zhu, Guiqiu Xiang, and Shaoning Di. 2021. "iBeacon Indoor Positioning Method Combined with Real-Time Anomaly Rate to Determine Weight Matrix" Sensors 21, no. 1: 120. https://doi.org/10.3390/s21010120
APA StyleGuo, Y., Zheng, J., Zhu, W., Xiang, G., & Di, S. (2021). iBeacon Indoor Positioning Method Combined with Real-Time Anomaly Rate to Determine Weight Matrix. Sensors, 21(1), 120. https://doi.org/10.3390/s21010120
