Sign in to use this feature.

Years

Between: -

Subjects

remove_circle_outline
remove_circle_outline
remove_circle_outline
remove_circle_outline
remove_circle_outline

Journals

Article Types

Countries / Regions

Search Results (2)

Search Parameters:
Keywords = iBeacon-based positioning

Order results
Result details
Results per page
Select all
Export citation of selected articles as:
16 pages, 4526 KB  
Article
iBeacon Indoor Positioning Method Combined with Real-Time Anomaly Rate to Determine Weight Matrix
by Yu Guo, Jiazhu Zheng, Weizhu Zhu, Guiqiu Xiang and Shaoning Di
Sensors 2021, 21(1), 120; https://doi.org/10.3390/s21010120 - 27 Dec 2020
Cited by 7 | Viewed by 3207
Abstract
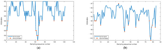
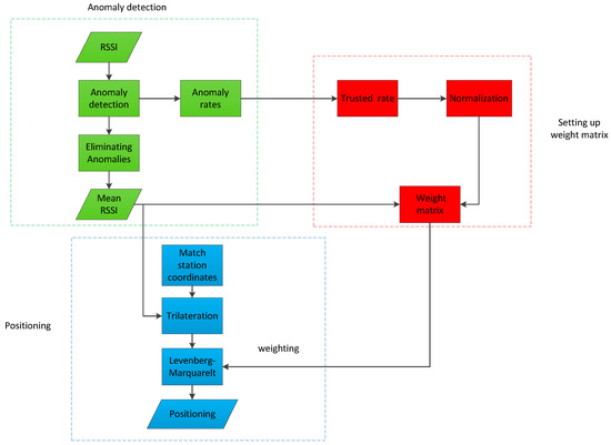
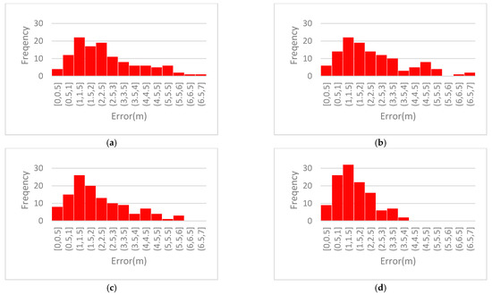
This paper proposes an indoor positioning method based on iBeacon technology that combines anomaly detection and a weighted Levenberg-Marquadt (LM) algorithm. The proposed solution uses the isolation forest algorithm for anomaly detection on the collected Received Signal Strength Indicator (RSSI) data from different [...] Read more.
This paper proposes an indoor positioning method based on iBeacon technology that combines anomaly detection and a weighted Levenberg-Marquadt (LM) algorithm. The proposed solution uses the isolation forest algorithm for anomaly detection on the collected Received Signal Strength Indicator (RSSI) data from different iBeacon base stations, and calculates the anomaly rate of each signal source while eliminating abnormal signals. Then, a weight matrix is set by using each anomaly ratio and the RSSI value after eliminating the abnormal signal. Finally, the constructed weight matrix and the weighted LM algorithm are combined to solve the positioning coordinates. An Android smartphone was used to verify the positioning method proposed in this paper in an indoor scene. This experimental scenario revealed an average positioning error of 1.540 m and a root mean square error (RMSE) of 1.748 m. A large majority (85.71%) of the positioning point errors were less than 3 m. Furthermore, the RMSE of the method proposed in this paper was, respectively, 38.69%, 36.60%, and 29.52% lower than the RMSE of three other methods used for comparison. The experimental results show that the iBeacon-based indoor positioning method proposed in this paper can improve the precision of indoor positioning and has strong practicability. Full article
(This article belongs to the Section Intelligent Sensors)
Show Figures

Figure 1

20 pages, 2269 KB  
Article
Real-Time Indoor Positioning Approach Using iBeacons and Smartphone Sensors
by Liu Liu, Bofeng Li, Ling Yang and Tianxia Liu
Appl. Sci. 2020, 10(6), 2003; https://doi.org/10.3390/app10062003 - 15 Mar 2020
Cited by 40 | Viewed by 5899
Abstract
For localization in daily life, low-cost indoor positioning systems should provide real-time locations with a reasonable accuracy. Considering the flexibility of deployment and low price of iBeacon technique, we develop a real-time fusion workflow to improve localization accuracy of smartphone. First, we propose [...] Read more.
For localization in daily life, low-cost indoor positioning systems should provide real-time locations with a reasonable accuracy. Considering the flexibility of deployment and low price of iBeacon technique, we develop a real-time fusion workflow to improve localization accuracy of smartphone. First, we propose an iBeacon-based method by integrating a trilateration algorithm with a specific fingerprinting method to resist RSS fluctuations, and obtain accurate locations as the baseline result. Second, as turns are pivotal for positioning, we segment pedestrian trajectories according to turns. Then, we apply a Kalman filter (KF) to heading measurements in each segment, which improves the locations derived by pedestrian dead reckoning (PDR). Finally, we devise another KF to fuse the iBeacon-based approach with the PDR to overcome orientation noises. We implemented this fusion workflow in an Android smartphone and conducted real-time experiments in a building floor. Two different routes with sharp turns were selected. The positioning accuracy of the iBeacon-based method is RMSE 2.75 m. When the smartphone is held steadily, the fusion positioning tests result in RMSE of 2.39 and 2.22 m for the two routes. In addition, the other tests with orientation noises can still result in RMSE of 3.48 and 3.66 m. These results demonstrate our fusion workflow can improve the accuracy of iBeacon positioning and alleviate the influence of PDR drifting. Full article
(This article belongs to the Section Earth Sciences)
Show Figures

Figure 1

Back to TopTop