Lead-Wire-Resistance Compensation Technique Using a Single Zener Diode for Two-Wire Resistance Temperature Detectors (RTDs)
Abstract
1. Introduction
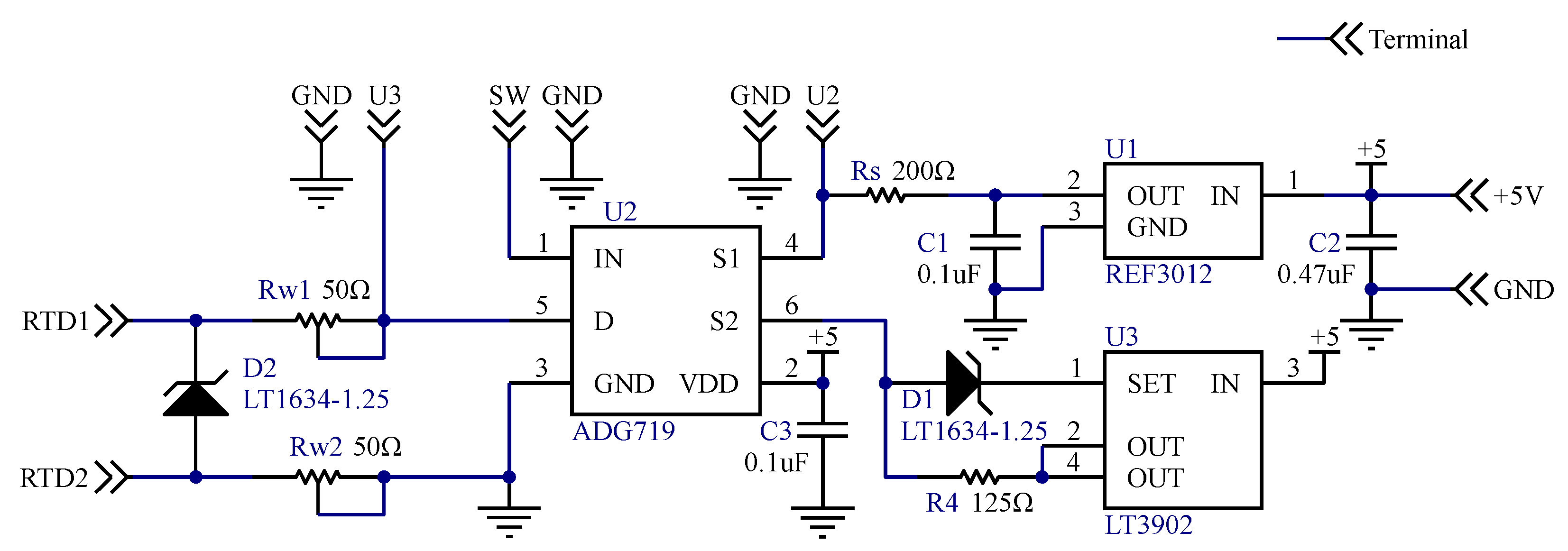
2. Materials and Methods
2.1. Principle
- 1.
- Measurement of lead wire resistance.
- 2.
- Measurement of working current.
- 3.
- Calculation of RTD resistance.
- Stability of Ud and Id
- Stability of Uc and Ic
- Measurement accuracy of U2, U3 and U3’
- Accuracy and Stability of Rs
2.2. Simulation
2.3. Experiment
- Set the values of the resistance box for RTD and adjustable resistors for the lead wires.
- Enable the digital output port of VB8012 to be high to switch on the CCS and shut off the CVS.
- Measure and record the voltage of U3 by VB8012.
- Set the digital output port of VB8012 to be low to switch on the CVS and shut off the CCS.
- Measure and record the voltage of U3’ by VB8012 and the voltage of U2 by 34461A.
3. Results and Discussion
4. Conclusions
Author Contributions
Funding
Conflicts of Interest
References
- Maxim, RTD Measurement System Design Essentials. Available online: https://www.maximintegrated.com/cn/design/technical-documents/app-notes/6/6262.html (accessed on 15 February 2020).
- Maiti, T.K.; Kar, A. Novel Remote Measurement Technique Using Resistive Sensor as Grounded Load in an Opamp Based V-to-I Converter. IEEE Sens. J. 2009, 9, 244–245. [Google Scholar] [CrossRef]
- Tipparat, J. Interface Circuit for Three-Wire Resistance Temperature Detector with Lead Wire Resistance Compensation. In Proceedings of the 2019 Research, Invention, and Innovation Congress (RI2C), Bangkok, Thailand, 11–13 December 2019; IEEE: New York, NY, USA, 2020. [Google Scholar]
- Erkan, K.; Akkoyunlu, B.; Balkan, E.; Tayanc, M. A portable borehole temperature logging system using the four-wire resistance method. J. Geophys. Eng. 2017, 14, 1413–1419. [Google Scholar] [CrossRef]
- Maiti, T.K. A novel lead-wire-resistance compensation technique using two-wire resistance temperature detector. IEEE Sens. J. 2006, 6, 1454–1458. [Google Scholar] [CrossRef]
- Vishal, J.; Boby, G. An efficient digitization scheme for resistive sensors interfaced through quarter bridge. In Proceedings of the 2017 Eleventh International Conference on Sensing Technology (ICST), Sydney, Australia, 4–6 December 2017; IEEE: New York, NY, USA, 2018. [Google Scholar]
- Vishal, J.; Boby, G. Self-balancing digitizer for resistive half-bridge. In Proceedings of the 2018 IEEE International Instrumentation and Measurement Technology Conference (I2MTC), Houston, TX, USA, 14–17 May 2018; IEEE: New York, NY, USA, 2018. [Google Scholar]
- Pradhan, S.; Sen, S. An Improved Lead Compensation Technique for Three-Wire Resistance Temperature Detectors. IEEE Trans. Instrum. Meas. 1999, 48, 903–905. [Google Scholar] [CrossRef]
- Lai, L.; Feng, J.; Shi, L.B. Quasi-Balance Four-Terminal Resistance Bridge. IEEE Trans. Instrum. Meas. 2015, 64, 1636–1641. [Google Scholar] [CrossRef]
- Kishore, K.; Malik, S.; Baghini, M.S.; Akbar, S.A. A Dual-Differential Subtractor-Based Auto-Nulling Signal Conditioning Circuit for Wide-Range Resistive Sensors. IEEE Sens. J. 2020, 20, 3047–3056. [Google Scholar] [CrossRef]
- Sen, S.K. An improved lead wire compensation technique for conventional two wire resistance temperature detectors (RTDs). Measurement 2006, 39, 477–480. [Google Scholar] [CrossRef]
- Elangovan, K.; Anoop, C.S. Simple and Efficient Relaxation-Oscillator Based Digital Techniques for Resistive Sensors—Design and Performance Evaluation. IEEE Trans. Instrum. Meas. 2020, in press. [Google Scholar]
- Petchmaneelumka, W.; Julsereewong, P.; Julsereewong, A.; Tongpakpanang, J. Simple Interface Circuit with Lead-Wire-Resistance Compensation for Single Resistive Sensors. In Proceedings of the 12th International Conference on Control, Automation and Systems (ICCAS), ICC, Jeju, Korea, 17–21 October 2012; IEEE: New York, NY, USA, 2012; pp. 1076–1079. [Google Scholar]
- Prasit, J.; Amphawan, J.; Apinai, R.; Nakorn, P. Simple resistance-to-time converter with lead-wire-resistance compensation. In Proceedings of the SICE Annual Conference 2011, Tokyo, Japan, 13–18 September 2011. [Google Scholar]
- Philip, V.N. Direct Microcontroller Interface based Digital Readout Circuit for Single-Element Resistive Sensors. In Proceedings of the IEEE International Conference on Power, Control, Signals and Instrumentation Engineering (IEEE ICPCSI), Chennai, India, 21–22 September 2017; IEEE: New York, NY, USA, 2018; pp. 2480–2483. [Google Scholar]
- Philip, V.N. Digital readout circuit with direct microcontroller interface for bridge-connected resistive sensors. In Proceedings of the 2017 IEEE International Conference on Circuits and Systems (ICCS), Thiruvananthapuram, India, 20–21 December 2017; IEEE: New York, NY, USA, 2018. [Google Scholar]
- Ramya, A.; Umapathy, M.; Uma, G. Enhanced Microcontroller Interface of Resistive Sensors through Resistance-to-Time Converter. IEEE Trans. Instrum. Meas. 2020, in press. [Google Scholar]
- Nagarajan, P.R.; George, B.; Kumar, V.J. Improved Single-Element Resistive Sensor-to-Microcontroller Interface. IEEE Trans. Instrum. 2017, 66, 2736–2744. [Google Scholar] [CrossRef]
- Analog Devices, Micropower Precision Shunt Voltage Reference, Datasheet LT1634. Available online: https://www.analog.com/media/en/technical-documentation/data-sheets/1634ff.pdf (accessed on 12 April 2020).
- Heraeus, Resistance Value According to DIN EN 60751. Available online: https://www.heraeus.cn/media/media/hne/datasheets/usa_only/technical_information/Resistance_Table_DIN_EN_60751_1000_Ohm_02-2001_EN.pdf (accessed on 12 April 2020).
- Zhong, L.; Yuan, F. Study on the Influence on Temperature Field by Thermal Characteristics of Sensor in High Precision Temperature Measurement. Available online: http://en.cnki.com.cn/Article_en/CJFDTotal-YQXB2004S2051.htm (accessed on 31 December 2004).
- Li, C.Y.; Wu, P.M.; Wu, Z.Z.; Ahn, C.H.; Hartings, J.A.; Narayan, R.K. Smart catheter flow sensor for continuous regional cerebral blood flow monitoring. In Proceedings of the 10th IEEE Conference on Sensors, Limerick, Ireland, 28–31 October 2011; IEEE: New York, NY, USA, 2011; pp. 1417–1420. [Google Scholar]
- Gaikar, S.V.; Deshmukh, N.N. Effect of Excitation Voltage and Lead wire Resistance on Strain Measurement. In Proceedings of the 2nd International Conference for Convergence in Technology (I2CT), Mumbai, India, 7–9 April 2017; IEEE: New York, NY, USA, 2017; pp. 747–752. [Google Scholar]






| Parameters | Breakdown Voltage of Zener Diode | Output Current of CCS | Output Voltage of CVS | On-State Resistance of Analog Switch | Temperature |
|---|---|---|---|---|---|
| Value | 2.4 V | 10.00 mA | 1.250 V | 0.5 Ω | 27 °C |
| Set Points of RTD Resistance (Ω) | 848.0 | 1060.0 | 1272.0 | 1484.0 | 1696.0 | 1908.0 | 2120.0 | |
| Set Points of Lead Wire Resistance (Ω) | 0.5 | 2.410 | 2.412 | 2.414 | 2.415 | 2.415 | 2.416 | 2.416 |
| 5 | 2.410 | 2.412 | 2.414 | 2.415 | 2.415 | 2.416 | 2.416 | |
| 20 | 2.410 | 2.412 | 2.414 | 2.415 | 2.415 | 2.416 | 2.416 | |
| 50 | 2.410 | 2.412 | 2.414 | 2.415 | 2.415 | 2.416 | 2.416 | |
| Number | 1 | 2 | 3 | 4 | 5 | 6 | 7 | 8 | 9 | 10 | 11 | 12 | 13 | ||
|---|---|---|---|---|---|---|---|---|---|---|---|---|---|---|---|
| Set Points | Resistance/Ω | 848.00 | 954.00 | 1060.00 | 1166.00 | 1272.00 | 1378.00 | 1484.00 | 1590.00 | 1696.00 | 1802.00 | 1908.00 | 2014.00 | 2120.00 | |
| Temperature/°C | −38.67 | −11.75 | 15.39 | 42.74 | 70.33 | 98.14 | 126.19 | 154.49 | 183.03 | 211.84 | 240.90 | 270.24 | 299.86 | ||
| Observed Values | Rw =0.5 Ω | Res./Ω | 849.00 | 955.03 | 1061.01 | 1166.99 | 1272.96 | 1378.94 | 1484.90 | 1590.87 | 1696.82 | 1802.78 | 1908.73 | 2014.69 | 2120.62 |
| Temp./°C | −38.42 | −11.49 | 15.65 | 43.00 | 70.58 | 98.39 | 126.43 | 154.72 | 183.26 | 212.05 | 241.10 | 270.43 | 300.03 | ||
| Rw =1 Ω | Res./Ω | 850.04 | 956.03 | 1062.02 | 1168.00 | 1273.97 | 1379.95 | 1485.91 | 1591.87 | 1697.83 | 1803.79 | 1909.75 | 2015.69 | 2121.64 | |
| Temp./°C | −38.15 | −11.23 | 15.91 | 43.26 | 70.84 | 98.65 | 126.70 | 154.99 | 183.53 | 212.32 | 241.38 | 270.71 | 300.32 | ||
| Rw =5 Ω | Res./Ω | 848.36 | 954.22 | 1060.11 | 1166.01 | 1271.92 | 1377.84 | 1483.76 | 1589.68 | 1695.61 | 1801.53 | 1907.45 | 2013.39 | 2119.32 | |
| Temp./°C | −38.58 | −11.69 | 15.41 | 42.75 | 70.31 | 98.10 | 126.13 | 154.40 | 182.93 | 211.71 | 240.75 | 270.07 | 299.66 | ||
| Rw =20 Ω | Res./Ω | 848.39 | 954.25 | 1060.14 | 1166.05 | 1271.96 | 1377.87 | 1483.78 | 1589.73 | 1695.66 | 1801.58 | 1907.52 | 2013.44 | 2119.37 | |
| Temp./°C | −38.57 | −11.68 | 15.42 | 42.76 | 70.32 | 98.11 | 126.13 | 154.41 | 182.94 | 211.72 | 240.77 | 270.08 | 299.68 | ||
| Rw =50 Ω | Res./Ω | 848.44 | 954.31 | 1060.20 | 1166.11 | 1272.03 | 1377.95 | 1483.89 | 1589.82 | 1695.75 | 1801.68 | 1907.62 | 2013.56 | 2119.49 | |
| Temp./°C | −38.56 | −11.67 | 15.44 | 42.77 | 70.33 | 98.13 | 126.16 | 154.44 | 182.97 | 211.75 | 240.80 | 270.12 | 299.71 | ||
| Parameters | Reference Voltage of CVS | Output Current of CCS | Voltage Drop of Zener Diode | Leakage Current of Zener Diode | Sampling Resistance |
|---|---|---|---|---|---|
| Value | 1.2468 V | 10.005 mA | 1.2514 V | 1.75 μA | 200.03 Ω |
© 2020 by the authors. Licensee MDPI, Basel, Switzerland. This article is an open access article distributed under the terms and conditions of the Creative Commons Attribution (CC BY) license (http://creativecommons.org/licenses/by/4.0/).
Share and Cite
Li, W.; Xiong, S.; Zhou, X. Lead-Wire-Resistance Compensation Technique Using a Single Zener Diode for Two-Wire Resistance Temperature Detectors (RTDs). Sensors 2020, 20, 2742. https://doi.org/10.3390/s20092742
Li W, Xiong S, Zhou X. Lead-Wire-Resistance Compensation Technique Using a Single Zener Diode for Two-Wire Resistance Temperature Detectors (RTDs). Sensors. 2020; 20(9):2742. https://doi.org/10.3390/s20092742
Chicago/Turabian StyleLi, Wei, Shusheng Xiong, and Xiaojun Zhou. 2020. "Lead-Wire-Resistance Compensation Technique Using a Single Zener Diode for Two-Wire Resistance Temperature Detectors (RTDs)" Sensors 20, no. 9: 2742. https://doi.org/10.3390/s20092742
APA StyleLi, W., Xiong, S., & Zhou, X. (2020). Lead-Wire-Resistance Compensation Technique Using a Single Zener Diode for Two-Wire Resistance Temperature Detectors (RTDs). Sensors, 20(9), 2742. https://doi.org/10.3390/s20092742
