A Routing Algorithm Based on Real-Time Information Traffic in Sparse Environment for VANETs
Abstract
1. Introduction
- We propose a link utility algorithm in VANETs, which is used to minimize the number of hops while ensuring communication quality. In this algorithm, both the vehicle’s speed, direction, and position are taken into account.
- We propose an effective information traffic algorithm in VANETs, which is used to count the effective historical transmission information of each node, and indicate the connectivity of the node. In the algorithm, we define a function that can automatically attenuate to adapt to the change of connectivity caused by vehicle movement.
- Based on 1 and 2, we propose a weight-based vehicle’s utility algorithm, and the weights are the variances of effective information traffic and link utility. In the relay selection process, the node with the highest vehicle utility is selected as the relay node.
2. Related Work
2.1. Topology-Based Routing Protocols
2.2. Clustering-Based Routing Protocol
2.3. Position-Based Routing Protocols
3. Effective Information Traffic
3.1. Node Connectivity
3.2. Effective Information Traffic
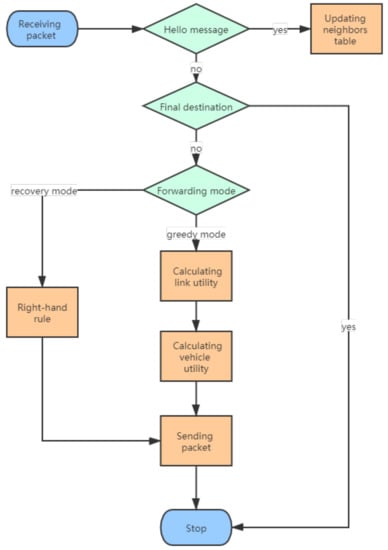
4. Routing Algorithm
4.1. Link Utility
4.2. Vehicle Utility
4.3. Routing Process
| Algorithm 1 Real-Time Effective Information Traffic Routing (RTEIT) Algorithm |
Notations:: Current node. : Destination node. P: Packet. : Neighbor table. : Distance between neighbor and destination. : Distance between current node and destination.
|
4.4. Complexity Analysis
5. Simulation and Results
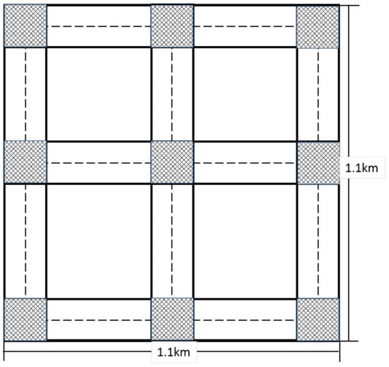
5.1. Network Configuration
5.2. Performance Metrics
- Packet loss rate: This represents the ratio of the number of data packets that are lost to the total number of data packets sent at the source node.
- End-to-end delay: This represents the average delay of packets that are generated at the source node and received successfully at the destination.
- Network yield: This represents the comprehensive performance of the network. Defined as the ratio of the total packets received at the destination to the total number of packets sent by all nodes of the network.
5.3. Packet Loss Rate
5.4. End-to-End Delay
5.5. Network Yield
6. Conclusions
Author Contributions
Funding
Conflicts of Interest
References
- Andrisano, O.; Verdone, R.; Nakagawa, M. Intelligent transportation systems: The role of third generation mobile radio networks. IEEE Commun. Mag. 2000, 38, 144–151. [Google Scholar] [CrossRef]
- Li, F.; Wang, Y. Routing in vehicular ad hoc networks: A survey. IEEE Veh. Technol. Mag. 2007, 2, 12–22. [Google Scholar] [CrossRef]
- Yan, L.; Shen, H.; Chen, K. MobiT: Distributed and Congestion-Resilient Trajectory-Based Routing for Vehicular Delay Tolerant Networks. IEEE ACM Trans. Netw. 2018, 26, 1078–1091. [Google Scholar] [CrossRef]
- Ghazal, A.; Wang, C.; Ai, B.; Yuan, D.; Haas, H. A Nonstationary Wideband MIMO Channel Model for High-Mobility Intelligent Transportation Systems. IEEE Trans. Intell. Transp. Syst. 2015, 16, 885–897. [Google Scholar] [CrossRef]
- Ahmad, F.; Adnane, A.; Franqueira, V. A Systematic Approach for Cyber Security in Vehicular Networks. IEEE Trans. Intell. Transp. Syst. 2017, 04, 38–62. [Google Scholar] [CrossRef]
- Chen, W.; Guha, R.K.; Kwon, T.J.; Lee, J.; Hsu, I.Y. A survey and challenges in routing and data dissemination in vehicular ad-hoc networks. In Proceedings of the IEEE International Conference on Vehicular Electronics and Safety, Columbus, OH, USA, 22–24 September 2008; pp. 328–333. [Google Scholar]
- Yousefi, S.; Mousavi, M.S.; Fathy, M. Vehicular Ad Hoc Networks (VANETs): Challenges and Perspectives. In Proceedings of the 6th International Conference on ITS Telecommunications, Chengdu, China, 21–23 June 2006; pp. 761–766. [Google Scholar] [CrossRef]
- Kerrache, C.A.; Lagraa, N.; Calafate, C.T.; Lakas, A. TROUVE: A trusted routing protocol for urban vehicular environments. In Proceedings of the IEEE 11th International Conference on Wireless and Mobile Computing, Networking and Communications (WiMob), Abu Dhabi, UAE, 19–21 October 2015; pp. 260–267. [Google Scholar] [CrossRef]
- Qureshi, K.; Abdullah, H.; Lloret, J.; Altameem, A. Road-Aware Routing Strategies for Vehicular Ad Hoc Networks: Characteristics and Comparisons. Int. J. Distrib. Sens. Netw. 2016, 2016, 1605734. [Google Scholar] [CrossRef]
- Rasheed, C.M.A.; Gilani, S.; Ajmal, S.; Qayyum, A. Vehicular Ad Hoc Network (VANET): A Survey, Challenges, and Applications. Veh. Ad-Hoc Netw. Smart Cities 2017, 548, 39–51. [Google Scholar] [CrossRef]
- Ghafoor, K.; Mohammed, M.; Lloret, J.; Abu Bakar, K.; Zainuddin, Z. Routing Protocols in Vehicular Ad hoc Networks: Survey and Research Challenges. Electron. Lett. 2013, 5, 39. [Google Scholar] [CrossRef][Green Version]
- Karimi, R.; Shokrollahi, S. PGRP: Predictive geographic routing protocol for VANETs. Comput. Netw. 2018, 141, 67–81. [Google Scholar] [CrossRef]
- Khan, A.A.; Abolhasan, M.; Ni, W.; Lipman, J.; Jamalipour, A. A Hybrid-Fuzzy Logic Guided Genetic Algorithm (H-FLGA) Approach for Resource Optimization in 5G VANETs. IEEE Trans. Veh. Technol. 2019, 68, 6964–6974. [Google Scholar] [CrossRef]
- Lin, D.; Kang, J.; Squicciarini, A.; Wu, Y.; Gurung, S.; Tonguz, O. MoZo: A Moving Zone Based Routing Protocol Using Pure V2V Communication in VANETs. IEEE Trans. Veh. Technol. 2017, 16, 1357–1370. [Google Scholar] [CrossRef]
- Abbas, F.; Fan, P.; Khan, Z. A Novel Low-Latency V2V Resource Allocation Scheme Based on Cellular V2X Communications. IEEE Trans. Intell. Transp. Syst. 2019, 20, 2185–2197. [Google Scholar] [CrossRef]
- Yao, L.; Wang, J.; Wang, X.; Chen, A.; Wang, Y. V2X Routing in a VANET Based on the Hidden Markov Model. IEEE Trans. Intell. Transp. Syst. 2018, 19, 889–899. [Google Scholar] [CrossRef]
- Tang, Y.; Cheng, N.; Wu, W.; Wang, M.; Dai, Y.; Shen, X. Delay-Minimization Routing for Heterogeneous VANETs With Machine Learning Based Mobility Prediction. IEEE Trans. Veh. Technol. 2019, 68, 3967–3979. [Google Scholar] [CrossRef]
- Perkins, C.; Bhagwat, P. Highly dynamic destination-sequenced distance vector (DSDV) for mobile computers. ACM SIGCOMM Comp. Commun. Rev. 1994, 2, 234–244. [Google Scholar] [CrossRef]
- Perkins, C.; Belding, E. Ad-hoc On-Demand Distance Vector Routing. In Proceedings of the Second IEEE Workshop on Mobile Computing Systems and Applications, New Orleans, LA, USA, 25–26 February 1999. [Google Scholar] [CrossRef]
- Chen, J.; Lai, C.; Meng, X.; Xu, J.; Hu, H. Clustering Moving Objects in Spatial Networks. Advances in Databases: Concepts, Systems and Applications; Kotagiri, R., Krishna, P.R., Mohania, M., Nantajeewarawat, E., Eds.; Springer: Berlin/Heidelberg, Germany, 2007; pp. 611–623. [Google Scholar]
- Tal, I.; Muntean, G. User-oriented cluster-based solution for multimedia content delivery over VANETs. In Proceedings of the IEEE International Symposium on Broadband Multimedia Systems and Broadcasting, Seoul, Korea, 27–29 June 2012; pp. 1–5. [Google Scholar] [CrossRef]
- Kayis, O.; Acarman, T. Clustering Formation for Inter-Vehicle Communication. In Proceedings of the 2007 IEEE Intelligent Transportation Systems Conference, Seattle, WA, USA, 30 September–3 October 2007; pp. 636–641. [Google Scholar] [CrossRef]
- Guo, X.; He, Y.; Zheng, X.; Yu, Z.; Liu, Y. LEGO-Fi: Transmitter-Transparent CTC with Cross-Demapping. In Proceedings of the IEEE INFOCOM 2019—IEEE Conference on Computer Communications, Paris, France, 29 April–2 May 2019; pp. 2125–2133. [Google Scholar] [CrossRef]
- Karp, B.; Kung, H. GPSR: Greedy Perimeter Stateless Routing for Wireless Networks. In Proceedings of the MobiCom ’00: The 6th Annual International Conference on Mobile Computing and Networking, Boston, MA, USA, 6–11 August 2000; pp. 243–254. [Google Scholar] [CrossRef]
- Setiabudi, A.; Pratiwi, A.; Ardiansyah, A.; Perdana, D.; Sari, R. Performance comparison of GPSR and ZRP routing protocols in VANET environment. In Proceedings of the IEEE Region 10 Symposium (TENSYMP), Bali, Indonesia, 9–11 May 2016; pp. 42–47. [Google Scholar] [CrossRef]
- Ullah, A.; Yao, X.; Shaheen, S.; Ning, H. Advances in Position Based Routing Towards ITS Enabled FoG-Oriented VANET–A Survey. IEEE Trans. Intell. Transp. Syst. 2020, 21, 828–840. [Google Scholar] [CrossRef]
- Lochert, C.; Mauve, M.; Füßler, H.; Hartenstein, H. Geographic Routing in City Scenarios. ACM SIGCOMM Comp. Commun. Rev. 2005, 9, 69–72. [Google Scholar] [CrossRef]
- Yang, X.; Li, M.; Qian, Z.; Di, T. Improvement of GPSR protocol in Vehicular Ad hoc Network. IEEE Access 2018, 6, 39515–39524. [Google Scholar] [CrossRef]
- Yang, Q.; Lim, A.; Agrawal, P. Connectivity Aware Routing in Vehicular Networks. In Proceedings of the 2008 IEEE Wireless Communications and Networking Conference, Las Vegas, NV, USA, 31 March–3 April 2008; pp. 2218–2223. [Google Scholar]
- Rao, S.; Pai, M.; Boussedjra, M.; Boussedjra, M.; Mouzna, J. GPSR-L: Greedy perimeter stateless routing with lifetime for VANETS. In Proceedings of the 2008 8th International Conference on ITS Telecommunications, Phuket, Thailand, 22–24 October 2008; pp. 299–304. [Google Scholar] [CrossRef]
- Zhang, X.; Cao, X.; Yan, L.; Sung, D. A Street-centric Opportunistic Routing Protocol Based on Link Correlation for Urban VANETs. IEEE. Trans. Mob. Comput. 2016, 15, 1586–1599. [Google Scholar] [CrossRef]
- Sarin, R.K. Multi-attribute Utility Theory. In Encyclopedia of Operations Research and Management Science; Gass, S.I., Fu, M.C., Eds.; Springer: Boston, MA, USA, 2013; pp. 1004–1006. [Google Scholar] [CrossRef]
- Kasana, R.; Kumar, S.; Kaiwartya, O.; Yan, W.; Cao, Y.; Abdullah, A.H. Location error resilient geographical routing for vehicular ad-hoc networks. IET Intell. Transp. Syst. 2017, 11, 450–458. [Google Scholar] [CrossRef]












| Node 1 | Node 2 | Node 3 | Node 4 | Variance | |
|---|---|---|---|---|---|
| 0.4 | 0.56 | 0.86 | 1 | 0.075 | |
| 1 | 0.81 | 0.75 | 0.93 | 0.012 |
| GPSR | RTEIT | |
|---|---|---|
| Greedy forwarding | ||
| Recovery forwarding |
| Simulation Parameter | Value | |
|---|---|---|
| Simulation area | 1100 m × 1100 m | |
| Number of streets | 12 | |
| Number of vehicles | 30, 40, 50, 60, 70 | |
| Transmission range | 250 m | |
| Packet size | 512 byte | |
| Simultaion time | 200 s | |
| MAC layer | IEEE 802.11p | |
| Simulation tool | Ns3 | |
| Number of CBR connections | 5, 10, 15, 20 | |
| Max speed | 15 m/s | |
| Propagation model | Two-ray ground | |
| Beacon Interval | 1 s |
Publisher’s Note: MDPI stays neutral with regard to jurisdictional claims in published maps and institutional affiliations. |
© 2020 by the authors. Licensee MDPI, Basel, Switzerland. This article is an open access article distributed under the terms and conditions of the Creative Commons Attribution (CC BY) license (http://creativecommons.org/licenses/by/4.0/).
Share and Cite
Liu, J.; Bai, F.; Weng, H.; Li, S.; Cui, X.; Zhang, Y. A Routing Algorithm Based on Real-Time Information Traffic in Sparse Environment for VANETs. Sensors 2020, 20, 7018. https://doi.org/10.3390/s20247018
Liu J, Bai F, Weng H, Li S, Cui X, Zhang Y. A Routing Algorithm Based on Real-Time Information Traffic in Sparse Environment for VANETs. Sensors. 2020; 20(24):7018. https://doi.org/10.3390/s20247018
Chicago/Turabian StyleLiu, Jianhang, Fan Bai, Haonan Weng, Shibao Li, Xuerong Cui, and Yucheng Zhang. 2020. "A Routing Algorithm Based on Real-Time Information Traffic in Sparse Environment for VANETs" Sensors 20, no. 24: 7018. https://doi.org/10.3390/s20247018
APA StyleLiu, J., Bai, F., Weng, H., Li, S., Cui, X., & Zhang, Y. (2020). A Routing Algorithm Based on Real-Time Information Traffic in Sparse Environment for VANETs. Sensors, 20(24), 7018. https://doi.org/10.3390/s20247018

