Head-Mounted Display-Based Application for Cognitive Training
Abstract
1. Introduction
2. Materials and Methods
2.1. Formulation
2.2. Components
2.3. IVR Game Design
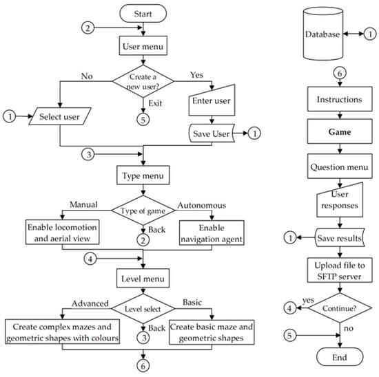
2.4. Development of the VR Application
2.5. Activities and Participants
- The text was not very legible at certain distances due to the small size, so text font in menus and game instructions was enlarged.
- The menus were located below the level of the horizontal line of sight, requiring tilting the head to see all the option, so the menus were located in a higher position.
- The textures on the walls of the maze had a kind of discordance that affected aesthetics. Textures were configured to eliminate such errors.
- The aerial view changed very quickly and did not present a good angle of vision. For that reason, time was corrected and a better position for aerial view was established.
- The speed (both linear and angular) of locomotion (both autonomous and manual modes) were producing dizziness in the user; speed was reduced for the sake of comfortless.
2.6. Statistical Analysis
3. Results
3.1. Virtual Environment
3.2. Experimentation
3.2.1. Autonomous Mode
3.2.2. User-Controlled Mode
3.3. User Evaluation
4. Discussion
5. Conclusions and Future Work
Author Contributions
Funding
Acknowledgments
Conflicts of Interest
References
- Farshid, M.; Paschen, J.; Eriksson, T.; Kietzmann, J. Go boldly!: Explore augmented reality (AR), virtual reality (VR), and mixed reality (MR) for business. Bus. Horiz. 2018, 61, 657–663. [Google Scholar] [CrossRef]
- Wolfartsberger, J. Analyzing the potential of Virtual Reality for engineering design review. Autom. Constr. 2019, 104, 27–37. [Google Scholar] [CrossRef]
- Yung, R.; Khoo-Lattimore, C. New realities: A systematic literature review on virtual reality and augmented reality in tourism research. Curr. Issues Tour. 2019, 22, 2056–2081. [Google Scholar] [CrossRef]
- Alcañiz, M.; Bigné, E.; Guixeres, J. Virtual Reality in Marketing: A Framework, Review, and Research Agenda. Front. Psychol. 2019, 10, 1530. [Google Scholar] [CrossRef]
- Kim, Y.; Kim, H.; Kim, Y.O. Virtual Reality and Augmented Reality in Plastic Surgery: A Review. Arch. Plast. Surg. 2017, 44, 179–187. [Google Scholar] [CrossRef]
- Dunn, J.; Yeo, E.; Moghaddampour, P.; Chau, B.; Humbert, S. Virtual and augmented reality in the treatment of phantom limb pain: A literature review. NeuroRehabilitation 2017, 40, 595–601. [Google Scholar] [CrossRef]
- Nilsson, N.C.; Serafin, S.; Steinicke, F.; Nordahl, R. Natural walking in virtual reality: A review. Comput. Entertain. 2018, 16, 1–22. [Google Scholar] [CrossRef]
- Loureiro, S.M.C.; Guerreiro, J.; Eloy, S.; Langaro, D.; Panchapakesan, P. Understanding the use of Virtual Reality in Marketing: A text mining-based review. J. Bus. Res. 2019, 100, 514–530. [Google Scholar] [CrossRef]
- Román-Ibáñez, V.; Pujol, F.A.; Mora, H.; Pertegal-Felices, M.L.; Jimeno-Morenilla, A. A Low-Cost Immersive Virtual Reality System for Teaching Robotic Manipulators Programming. Sustainability 2018, 10, 1102. [Google Scholar] [CrossRef]
- Eslater, M. Immersion and the illusion of presence in virtual reality. Br. J. Psychol. 2018, 109, 431–433. [Google Scholar] [CrossRef] [PubMed]
- Cheng, K.; Tsai, C.-C. A case study of immersive virtual field trips in an elementary classroom: Students’ learning experience and teacher-student interaction behaviors. Comput. Educ. 2019, 140, 103600. [Google Scholar] [CrossRef]
- Parong, J.; Mayer, R.E. Learning science in immersive virtual reality. J. Educ. Psychol. 2018, 110, 785–797. [Google Scholar] [CrossRef]
- Park, S.H.; Ryu, J. Exploring Preservice Teachers’ Emotional Experiences in an Immersive Virtual Teaching Simulation through Facial Expression Recognition. Int. J. Hum. Comput. Interact. 2018, 35, 521–533. [Google Scholar] [CrossRef]
- Stepan, K.; Zeiger, J.; Hanchuk, S.; Del Signore, A.; Shrivastava, R.; Govindaraj, S.; Iloreta, A. Immersive virtual reality as a teaching tool for neuroanatomy. Int. Forum Allergy Rhinol. 2017, 7, 1006–1013. [Google Scholar] [CrossRef] [PubMed]
- Wiederhold, B.K.; Riva, G. Virtual Reality Therapy: Emerging Topics and Future Challenges. Cyberpsychol. Behav. Soc. Netw. 2019, 22, 3–6. [Google Scholar] [CrossRef] [PubMed]
- Kim, A.; Darakjian, N.; Finley, J.M. Walking in fully immersive virtual environments: An evaluation of potential adverse effects in older adults and individuals with Parkinson’s disease. J. Neuroeng. Rehabil. 2017, 14, 1–12. [Google Scholar] [CrossRef] [PubMed]
- Cikajlo, I.; Potisk, K.P. Advantages of using 3D virtual reality based training in persons with Parkinson’s disease: A parallel study. J. Neuroeng. Rehabil. 2019, 16, 119. [Google Scholar] [CrossRef]
- Sánchez-Herrera-Baeza, P.; Cano-De-La-Cuerda, R.; Oña-Simbaña, E.D.; Palacios-Ceña, D.; Pérez-Corrales, J.; Cuenca-Zaldivar, J.N.; Güeita-Rodríguez, J.; Carlos, B.; Alberto, J.; Cuesta-Gomez, A. The Impact of a Novel Immersive Virtual Reality Technology Associated with Serious Games in Parkinson’s Disease Patients on Upper Limb Rehabilitation: A Mixed Methods Intervention Study. Sensors 2020, 20, 2168. [Google Scholar] [CrossRef]
- Sokolov, A.A.; Collignon, A.; Bieler-Aeschlimann, M. Serious video games and virtual reality for prevention and neurorehabilitation of cognitive decline because of aging and neurodegeneration. Curr. Opin. Neurol. 2020, 33, 239–248. [Google Scholar] [CrossRef]
- Aida, J.; Chau, B.; Dunn, J. Immersive virtual reality in traumatic brain injury rehabilitation: A literature review. NeuroRehabilitation 2018, 42, 441–448. [Google Scholar] [CrossRef]
- Almousa, M.; Al-Khalifa, H.S.; Al-Sobayel, H. Requirements Elicitation and Prototyping of a Fully Immersive Virtual Reality Gaming System for Upper Limb Stroke Rehabilitation in Saudi Arabia. Mob. Inf. Syst. 2017, 2017, 1–12. [Google Scholar] [CrossRef]
- Ronchi, R.; Perez-Marcos, D.; Giroux, A.; Thomasson, M.; Serino, A.; Saj, A.; Blanke, O. Use of immersive virtual reality to detect unilateral spatial neglect in chronic stroke. Ann. Phys. Rehabil. Med. 2018, 61, e90–e91. [Google Scholar] [CrossRef]
- Weber, L.M.; Nilsen, D.M.; Gillen, G.; Yoon, J.; Stein, J. Immersive Virtual Reality Mirror Therapy for Upper Limb Recovery after Stroke: A Pilot Study. Am. J. Phys. Med. Rehabil. 2019, 98, 783–788. [Google Scholar] [CrossRef] [PubMed]
- Huang, Q.; Wu, W.; Chen, X.; Wu, B.; Wu, L.; Huang, X.; Jiang, S.; Huang, L. Evaluating the effect and mechanism of upper limb motor function recovery induced by immersive virtual-reality-based rehabilitation for subacute stroke subjects: Study protocol for a randomized controlled trial. Trials 2019, 20, 1–9. [Google Scholar] [CrossRef]
- De Luca, R.; Buono, V.L.; Leo, A.; Russo, M.; Aragona, B.; Leonardi, S.; Buda, A.; Naro, A.; Calabrò, R.S. Use of virtual reality in improving poststroke neglect: Promising neuropsychological and neurophysiological findings from a case study. Appl. Neuropsychol. Adult 2017, 26, 96–100. [Google Scholar] [CrossRef]
- Appel, L.; Appel, E.; Bogler, O.; Wiseman, M.; Cohen, L.; Ein, N.; Abrams, H.B.; Campos, J.L. Older Adults With Cognitive and/or Physical Impairments Can Benefit From Immersive Virtual Reality Experiences: A Feasibility Study. Front. Med. 2020, 6, 329. [Google Scholar] [CrossRef]
- Crescentini, C.; Chittaro, L.; Capurso, V.; Sioni, R.; Fabbro, F. Psychological and physiological responses to stressful situations in immersive virtual reality: Differences between users who practice mindfulness meditation and controls. Comput. Hum. Behav. 2016, 59, 304–316. [Google Scholar] [CrossRef]
- Lanier, M.; Waddell, T.F.; Elson, M.; Tamul, D.J.; Ivory, J.D.; Przybylski, A.K. Virtual reality check: Statistical power, reported results, and the validity of research on the psychology of virtual reality and immersive environments. Comput. Hum. Behav. 2019, 100, 70–78. [Google Scholar] [CrossRef]
- Chessa, M.; Maiello, G.; Borsari, A.; Bex, P.J. The Perceptual Quality of the Oculus Rift for Immersive Virtual Reality. Hum. Comput. Interact. 2019, 34, 51–82. [Google Scholar] [CrossRef]
- Sobhani, A.; Farooq, B. Impact of smartphone distraction on pedestrians’ crossing behaviour: An application of head-mounted immersive virtual reality. Transp. Res. Part F Traffic Psychol. Behav. 2018, 58, 228–241. [Google Scholar] [CrossRef]
- Hudak, J.; Blume, F.; Dresler, T.; Haeussinger, F.B.; Renner, T.J.; Fallgatter, A.J.; Gawrilow, C.; Ehlis, A.-C. Near-Infrared Spectroscopy-Based Frontal Lobe Neurofeedback Integrated in Virtual Reality Modulates Brain and Behavior in Highly Impulsive Adults. Front. Hum. Neurosci. 2017, 11, 425. [Google Scholar] [CrossRef] [PubMed]
- Detez, L.; Greenwood, L.-M.; Segrave, R.; Wilson, E.; Chandler, T.; Ries, T.; Stevenson, M.; Lee, R.S.C.; Yücel, M. A Psychophysiological and Behavioural Study of Slot Machine Near-Misses Using Immersive Virtual Reality. J. Gambl. Stud. 2019, 35, 929–944. [Google Scholar] [CrossRef] [PubMed]
- Kyrlitsias, C.; Michael-Grigoriou, D. Asch conformity experiment using immersive virtual reality. Comput. Animat. Virtual Worlds 2018, 29, e1804. [Google Scholar] [CrossRef]
- Kroes, M.C.W.; Dunsmoor, J.E.; Mackey, W.E.; McClay, M.; Phelps, E.A. Context conditioning in humans using commercially available immersive Virtual Reality. Sci. Rep. 2017, 7, 8640. [Google Scholar] [CrossRef]
- Gerber, S.M.; Jeitziner, M.-M.; Knobel, S.E.J.; Mosimann, U.P.; Müri, R.M.; Jakob, S.M.; Nef, T. Perception and Performance on a Virtual Reality Cognitive Stimulation for Use in the Intensive Care Unit: A Non-randomized Trial in Critically Ill Patients. Front. Med. 2019, 6, 287. [Google Scholar] [CrossRef] [PubMed]
- Sayma, M.; Tuijt, R.; Cooper, C.; Walters, K. Are We There Yet? Immersive Virtual Reality to Improve Cognitive Function in Dementia and Mild Cognitive Impairment. Gerontologist 2019, 60, e502–e512. [Google Scholar] [CrossRef]
- De Luca, R.; Portaro, S.; Le Cause, M.; De Domenico, C.; Maggio, M.G.; Ferrera, M.C.; Giuffrè, G.; Bramanti, A.; Calabrò, R.S. Cognitive rehabilitation using immersive virtual reality at young age: A case report on traumatic brain injury. Appl. Neuropsychol. Child 2019, 9, 282–287. [Google Scholar] [CrossRef]
- De Luca, R.; Maggio, M.G.; Maresca, G.; Latella, D.; Cannavò, A.; Sciarrone, F.; Voi, E.L.; Accorinti, M.; Bramanti, P.; Calabrò, R.S. Improving Cognitive Function after Traumatic Brain Injury: A Clinical Trial on the Potential Use of the Semi-Immersive Virtual Reality. Behav. Neurol. 2019, 2019, 1–7. [Google Scholar] [CrossRef]
- Gamito, P.; Oliveira, J.; Morais, D.; Coelho, C.; Santos, N.; Alves, C.; Galamba, A.; Soeiro, M.; Yerra, M.; French, H.; et al. Cognitive Stimulation of Elderly Individuals with Instrumental Virtual Reality-Based Activities of Daily Life: Pre-Post Treatment Study. Cyberpsychol. Behav. Soc. Netw. 2019, 22, 69–75. [Google Scholar] [CrossRef]
- Liu, Y.; Tan, W.; Chen, C.; Liu, C.; Yang, J.; Zhang, Y. A Review of the Application of Virtual Reality Technology in the Diagnosis and Treatment of Cognitive Impairment. Front. Aging Neurosci. 2019, 11, 280. [Google Scholar] [CrossRef]
- Sakhare, A.R.; Yang, V.; Stradford, J.; Tsang, I.; Ravichandran, R.; Pa, J. Cycling and Spatial Navigation in an Enriched, Immersive 3D Virtual Park Environment: A Feasibility Study in Younger and Older Adults. Front. Aging Neurosci. 2019, 11, 218. [Google Scholar] [CrossRef] [PubMed]
- Pflueger, M.O.; Stieglitz, R.-D.; Lemoine, P.; Leyhe, T. Ecologically relevant episodic memory assessment indicates an attenuated age-related memory loss—A virtual reality study. Neuropsychology 2018, 32, 680–689. [Google Scholar] [CrossRef] [PubMed]
- Lecouvey, G.; Morand, A.; Gonneaud, J.; Piolino, P.; Orriols, E.; Pélerin, A.; Da Silva, L.F.; De La Sayette, V.; Eustache, F.; Desgranges, B. An Impairment of Prospective Memory in Mild Alzheimer’s Disease: A Ride in a Virtual Town. Front. Psychol. 2019, 10, 241. [Google Scholar] [CrossRef] [PubMed]
- La Corte, V.; Sperduti, M.; Abichou, K.; Piolino, P. Episodic Memory Assessment and Remediation in Normal and Pathological Aging Using Virtual Reality: A Mini Review. Front. Psychol. 2019, 10, 173. [Google Scholar] [CrossRef]
- Dietrichkeit, M.; Grzella, K.; Nagel, M.; Moritz, S. Using virtual reality to explore differences in memory biases and cognitive insight in people with psychosis and healthy controls. Psychiatry Res. 2020, 285, 112787. [Google Scholar] [CrossRef]
- Mitrovic, A.; Mathews, M.; Ohlsson, S.; Holland, J.; McKinlay, A. Computer-Based Post-Stroke Rehabilitation of Prospective Memory. J. Appl. Res. Mem. Cogn. 2016, 5, 204–214. [Google Scholar] [CrossRef]
- Krokos, E.; Plaisant, C.; Varshney, A. Virtual memory palaces: Immersion aids recall. Virtual Real. 2019, 23, 1–15. [Google Scholar] [CrossRef]
- Ventura, S.; Brivio, E.; Riva, G.; Baños, R.M. Immersive Versus Non-immersive Experience: Exploring the Feasibility of Memory Assessment through 360° Technology. Front. Psychol. 2019, 10, 2509. [Google Scholar] [CrossRef]
- Corriveau Lecavalier, N.; Ouellet, É.; Boller, B.; Belleville, S. Use of immersive virtual reality to assess episodic memory: A validation study in older adults. Neuropsychol. Rehabil. 2018, 30, 462–480. [Google Scholar] [CrossRef]
- Bréchet, L.; Mange, R.; Herbelin, B.; Theillaud, Q.; Gauthier, B.; Serino, A.; Blanke, O. First-person view of one’s body in immersive virtual reality: Influence on episodic memory. PLoS ONE 2019, 14, e0197763. [Google Scholar] [CrossRef]
- Ouellet, E.; Boller, B.; Corriveau-Lecavalier, N.; Cloutier, S.; Belleville, S. The Virtual Shop: A new immersive virtual reality environment and scenario for the assessment of everyday memory. J. Neurosci. Methods 2018, 303, 126–135. [Google Scholar] [CrossRef] [PubMed]
- Koné, Z. Adaptation of Mini Mental State Examination within a Population of Healthy Subjects in Mali: The Mamse. Arch. Neurol. Neurosci. 2019, 4, 1–8. [Google Scholar] [CrossRef]
- Gonzalez-Landero, F.; García-Magariño, I.; Amariglio, R.E.; Lacuesta, R. Smart Cupboard for Assessing Memory in Home Environment. Sensors 2019, 19, 2552. [Google Scholar] [CrossRef] [PubMed]
- Hampstead, B.M.; Sathian, K.; Moore, A.B.; Nalisnick, C.; Stringer, A.Y. Explicit memory training leads to improved memory for face–name pairs in patients with mild cognitive impairment: Results of a pilot investigation. J. Int. Neuropsychol. Soc. 2008, 14, 883–889. [Google Scholar] [CrossRef]
- Cohen, J. Statistical Power Analysis for the Behavioral Sciences, 2nd ed.; Lawrence Erlbaum Associates: Hillsdale, NJ, USA, 1988. [Google Scholar]
- Gil-Gómez, J.-A.; Manzano-Hernández, P.; Albiol-Pérez, S.; Aula-Valero, C.; Gil-Gómez, H.; Lozano, J.A. USEQ: A Short Questionnaire for Satisfaction Evaluation of Virtual Rehabilitation Systems. Sensors 2017, 17, 1589. [Google Scholar] [CrossRef]
- Riva, G.; Alcañiz, M.; Anolli, L.; Bacchetta, M.; Baños, R.; Beltrame, F.; Botella, C.; Galimberti, C.; Gamberini, L.; Gaggioli, A.; et al. The VEPSY Updated Project: Virtual Reality in Clinical Psychology. CyberPsychol. Behav. 2001, 4, 449–455. [Google Scholar] [CrossRef]
- Estévez-González, A.; García-Sánchez, C.; Junqué, C. Attention: A complex cerebral function. Revista de Neurología 1997, 25, 1989–1997. [Google Scholar]
- Perry, R.J. Attention and executive deficits in Alzheimer’s disease: A critical review. Brain 1999, 122, 383–404. [Google Scholar] [CrossRef]
- Murray, A.M.; Nobre, A.C.; Stokes, M.G. Markers of preparatory attention predict visual short-term memory performance. Neuropsychologia 2011, 49, 1458–1465. [Google Scholar] [CrossRef]
- Zhang, W.; Luck, S.J. Discrete fixed-resolution representations in visual working memory. Nat. Cell Biol. 2008, 453, 233–235. [Google Scholar] [CrossRef]
- Matsukura, M.; Luck, S.J.; Vecera, S. Attention effects during visual short-term memory maintenance: Protection or prioritization? Percept. Psychophys. 2007, 69, 1422–1434. [Google Scholar] [CrossRef] [PubMed]
- Regan, E.C.; Price, K.R. The frequency of occurrence and severity of side-effects of immersion virtual reality. Aviat. Space Environ. Med. 1994, 65, 527–530. [Google Scholar] [PubMed]
- Hettinger, L.J.; Riccio, G.E. Visually Induced Motion Sickness in Virtual Environments. Presence Teleoperators Virtual Environ. 1992, 1, 306–310. [Google Scholar] [CrossRef]
- García-Betances, R.I.; Jimenez-Mixco, V.; Arredondo, M.T.; Cabrera-Umpiérrez, M.F. Using Virtual Reality for Cognitive Training of the Elderly. Am. J. Alzheimer’s Dis. Other Dement. 2014, 30, 49–54. [Google Scholar] [CrossRef]
- Kang, Y.J.; Ku, J.; Han, K.; Kim, S.I.; Yu, T.W.; Lee, J.H.; Park, C. Il Development and clinical trial of virtual reality-based cognitive assessment in people with stroke: Preliminary study. Cyberpsychol. Behav. 2008, 11, 329–339. [Google Scholar] [CrossRef]
- Ericsson, K.A.; Chase, W.G.; Faloon, S. Acquisition of a Memory Skill. Science 1980, 208, 1181–1182. [Google Scholar] [CrossRef]














| Item | MMSE (Adaptation) | Score |
|---|---|---|
| 1. Orientation in time | Year, date, Month, day, time of day | /5 |
| 2. Orientation in space | Place, floor, city, region, country | /5 |
| 3. Memory fixation | Apple, car, cow | /3 |
| 4. Attention—Calculation | Subtract 3 from 20 up to 5 times, or quote the 7 days of the week but upside down | /5 |
| 5. Reminder | Three objects learned instead | /3 |
| 6. Denomination | Pencil, shoe | /2 |
| 7. Repetition | “no, no, no, and no” | /1 |
| 8. Language | Read and do what is written: “close your eyes” | /1 |
| 9. Orders | Each individual is asked to follow the orders: ‘take this leaf, fold it in half, throw it on the ground‘ | /3 |
| 10. Writing | Each individual is asked to write a sentence | /1 |
| 11. Copy | Each individual is asked to draw the figure of two pentagons using 10 sticks | /1 |
| Demographics | Data | Demographics | Data |
|---|---|---|---|
| Gender | Education | ||
| Male | 15 | University | 18 |
| Female | 14 | Non-university | 11 |
| Age | MMSE | ||
| Mean | 31 | Mean | 29.07 |
| SD | 10 | SD | 0.87 |
| Experience VR | Family history | ||
| None | 12 | Yes | 4 |
| Some | 12 | No | 25 |
| Full | 5 | Cognitive exercise | |
| Yes | 16 | ||
| No | 13 |
| Maze Task | Face–Name Pair Test | ||
|---|---|---|---|
| Maze Task | Pearson Correlation | 1 | 0.435 * |
| Sig. (2-tailed) | 0.018 | ||
| N | 29 | 29 | |
| Face–Name Pair Test | Pearson Correlation | 0.435 * | 1 |
| Sig. (2-tailed) | 0.018 | ||
| N | 29 | 29 | |
| Maze Task | Face–Name Pair Test | ||
|---|---|---|---|
| Maze Task | Pearson Correlation | 1 | 0.577 ** |
| Sig. (2-tailed) | 0.001 | ||
| N | 29 | 29 | |
| Face–name pair Test | Pearson Correlation | 0.577 ** | 1 |
| Sig. (2-tailed) | 0.001 | ||
| N | 29 | 29 | |
| Question | Mean | SD |
|---|---|---|
| Q1. Did you enjoy your experience with the system? | 4.91 | 0.26 |
| Q2. Were you successful using the system? | 4.79 | 0.41 |
| Q3. Were you able to control the system? | 4.52 | 0.62 |
| Q4. Is the information provided by the system clear? | 4.97 | 0.18 |
| Q5. Did you feel discomfort during your experience with the system? | 4.45 | 0.85 |
| Q6. Do you think that this system will be helpful for rehabilitation? | 4.72 | 0.45 |
| 28.36 | 0.46 |
Publisher’s Note: MDPI stays neutral with regard to jurisdictional claims in published maps and institutional affiliations. |
© 2020 by the authors. Licensee MDPI, Basel, Switzerland. This article is an open access article distributed under the terms and conditions of the Creative Commons Attribution (CC BY) license (http://creativecommons.org/licenses/by/4.0/).
Share and Cite
Varela-Aldás, J.; Palacios-Navarro, G.; Amariglio, R.; García-Magariño, I. Head-Mounted Display-Based Application for Cognitive Training. Sensors 2020, 20, 6552. https://doi.org/10.3390/s20226552
Varela-Aldás J, Palacios-Navarro G, Amariglio R, García-Magariño I. Head-Mounted Display-Based Application for Cognitive Training. Sensors. 2020; 20(22):6552. https://doi.org/10.3390/s20226552
Chicago/Turabian StyleVarela-Aldás, José, Guillermo Palacios-Navarro, Rebecca Amariglio, and Iván García-Magariño. 2020. "Head-Mounted Display-Based Application for Cognitive Training" Sensors 20, no. 22: 6552. https://doi.org/10.3390/s20226552
APA StyleVarela-Aldás, J., Palacios-Navarro, G., Amariglio, R., & García-Magariño, I. (2020). Head-Mounted Display-Based Application for Cognitive Training. Sensors, 20(22), 6552. https://doi.org/10.3390/s20226552

