Edge-Computing Architectures for Internet of Things Applications: A Survey
Abstract
1. Introduction
- Challenge-based: an ECA-IoT that handles different challenges such as optimizing data placement, task and service allocation, service orchestration, and big-data analysis.
- Technology-based: an ECA-IoT is selected based on the technology it employs, such as software-defined networking (SDN) and machine learning (ML).
- A new important term (ECA-IoT) that relates key computing technologies (edge, cloud, and IoT) is introduced and defined.
- Existing ECAs-IoT are reviewed in detail. To the best of our knowledge, this is the first survey that classifies them based on IoT challenges. This classification is a starting point for studies that aim to propose new ECAs-IoT.
- Classified ECAs-IoT is mapped to two IoT layered models that are currently used in the literature. This standardization and mapping effort helps in identifying the capabilities, features, and gaps of every architecture.
- Taxonomy is presented for IoT applications that are based on several categories such as the application function, the structure of IoT application, the traffic amount, sensitivity to delay, and the need for data processing at the edge of the network or in the cloud.
- Four new different scenarios for using the ECAs-IoT by IoT applications are recommended. The proposed scenarios are referred to as Use, Modify, Merge, and New.
2. Methodology
2.1. Research Questions
- RQ1: How can edge computing serve IoT applications?
- RQ2: What are the ECAs-IoT that handle IoT challenges and serve IoT applications? (Section 5)
- RQ3: What is the most appropriate network architecture that can be adopted in ECAs-IoT? (Section 6)
- RQ4: What are the main challenges that ECAS-IoT face? (Section 7)
2.2. Data Sources
2.3. Search Process
- edge computing for IoT applications;
- edge-computing architectures for IoT;
- fog-computing architectures for IoT;
- IoT challenges;
- edge-computing challenges; and,
- IoT application.
2.4. Screening Process
2.5. Reviewing Process
- C1: Is the contribution of this article significant?
- C2: Is this article well-structured?
- C3: Are the techniques in the article well-presented?
2.6. Findings Documentation
3. Key Survey Topics
3.1. Internet of Things (IoT)
- Radio-frequency identification (RFID): RFID is a wireless communication technology that automatically identifies and traces objects that are attached to RFID enabled tags [26]. RFID tags vary in storage capabilities according to application requirements. RFID tags have larger storage capabilities when compared with other tracking technologies such as barcode technology [25].
- Wireless-sensor networks (WSNs): a WSN is an infrastructure-less network that consists of scattered devices that are equipped with sensing capabilities to monitor physical and environmental conditions [23].
- Middleware: is an intermediary software that lies between IoT applications and IoT devices [27]. It acts as the bridge between IoT devices and IoT applications. It links various IoT applications with heterogeneous IoT devices for developing, integrating, managing, and communicating over various network interfaces [28].
- Cloud computing: a technology that transforms various services, such as storage, management, and data processing to remote servers [29]. Cloud computing enhances IoT networks by providing efficient online management, storage, and data processing. Cloud computing is further discussed in this paper.
- Scalability: the capability of a network, process, or system to deal with an expanding amount of work in a skillful manner. This is a serious issue in the IoT due to the variety of applications accessing raw data [30]. Additionally, many IoT applications involve a large number of IoT devices that continuously change and grow according to need such as smart cities IoT enabled environment.
- Data size: the generated data from IoT devices are huge and heterogeneous; therefore, there is a need for an adequate storage mechanism and effective data-transmission protocols in IoT networks [33].
- Timely data analysis: for real-time applications, immediate data analysis is required. Therefore, new technologies, such as edge computing, should be fused with IoT networks [34].
- Interoperability: the heterogeneity and the large number of IoT devices with different functionalities and applications, produced by different trademarks with their own proprietary standards, is a clear challenge. Therefore, IoT networks must be able to deal with heterogeneity and variety.
- Bandwidth scarcity: IoT devices consume bandwidth to collect and transmit data and the increasing number of IoT devices increases the demand for bandwidth; in addition, bandwidth must be available to deal with IoT application requirements [35].
3.2. Cloud Computing
- Storage: cloud computing provides low-cost secure storage and computing services for IoT data [40], and provides customers with the ability to access their data anytime and anywhere and pay only for what they store.
- Performance: cloud computing could enhance the performance by processing IoT data in the cloud and reduce the burden on IoT devices, in addition to the high processing resources of cloud computing better than IoT devices [17].
- Latency: many IoT applications interacted with the real environment through sensing and actuation, which makes these applications latency-critical applications, such as e-health applications. Integrating IoT applications with cloud computing alone is not enough due to the distance of cloud computing resources of IoT devices, therefore, integrating cloud with edge computing solves this issue as discussed in the next subsection [44,45].
- Data size: the increasing number of IoT devices means more bandwidth needed to transmit IoT data to the cloud especially when smartphones are capable to send streaming videos and photos to the cloud, which leads to bringing cloud-like services near to the end-user to reduce the bandwidth required to transmit IoT data [46].
- Constrained resources: IoT devices e.g sensors are constrained with resources such as a limited battery. Transmitting IoT data to cloud servers consumes battery; therefore, bringing cloud services near to IoT devices is a requirement for resource-constrained devices to ensure the quality of service in IoT networks [47].
- Availability: IoT devices must be connected to the cloud, especially in time-critical applications, and to obtain this condition IoT devices should be always connected to the internet, which is a burden on IoT devices, especially with constrained resources [48].
3.3. Edge Computing
3.3.1. Definition of Edge Computing
- Efficiency: an edge device takes full advantage of the available resources by allocating storage, computing, and control functions to available resources in any place between the end-user and cloud [19]. This allows for IoT devices to efficiently utilize the shared edge-computing resources.
- Agility: it is quicker and inexpensive to experiment with edge devices and clients, because data processing and storage are done close to the end user [51].
- Latency: edge computing supports time-critical applications by enabling data analysis and data processing near the end-user, which grants IoT applications the ability to make decisions faster and better [52].
3.3.2. Edge-Computing Implementation
- Cloudlet is a group of computers that represent a small data center referring to cloudlet nodes dedicated to providing services to IoT devices located within the same geographical area [54].
- Fog computing was first introduced by Bonomi et al. [55] in 2012. Fog terminology comes from the fact that fog is closer to the end-user than to the cloud [56]. Fog computing is a decentralized infrastructure of computing nodes in which the services provided to end-users are located between end-users and the cloud [57]. Fog-computing nodes are heterogeneous; thus, various types of devices could be fog-computing devices: switches [58], industrial controllers [59], and access points [60]. This leads to the flexibility of fog computing because fog-computing nodes could be located anywhere between end-users and the cloud [61]. Fog-computing nodes also transfer small payloads faster than cloudlets do. However, it is four times slower than cloudlet is when transferring larger payloads [62].
- Mobile edge computing (MEC) or multiaccess edge computing is a network that provides cloud-computing services to mobile devices at the edge of a mobile network to reduce latency [63,64]. On the other hand, MEC enhances cellular network services with low latency [65] and high bandwidth [66] analyzes huge amounts of data before sending them to the cloud [67], and provides context-aware services [68]. Unlike fog-computing nodes, MEC servers could be deployed at a 3G radio controller or an LTE macro base station [69].
3.3.3. Edge Intelligence
- Security: when IoT data are transmitted to cloud servers for analysis, this can cause security and privacy issues when using public and private infrastructures. Processing data near the end-user protects user privacy [72].
- Performance: in time-critical IoT applications, such as in vehicular communications, any small delay in latency is noticeable [73]; therefore, edge processing is desirable.
- Bandwidth: the increasing number of devices that continuously generate data consumes bandwidth, such as cameras that keep sending videos and photos [35]. Processing data at the edge reduces the Internet bandwidth consumption.
- Data integrity: transmitting data to edge devices does not require compression or modifying the data format. Data are also not exposed to noise during the transmission process [35].
- Complexity: ML algorithms usually run on powerful devices with good resources such as computing power and memory. On the other hand, edge-computing devices may vary in terms of resources. Thus, low-complexity ML techniques are required [74].
- Memory constraints: artificial-intelligence (AI) techniques, such as neural networks, require much memory space to save the parameters of the AI model and the weight vectors that describe the classification model. Therefore, there is a need to design AI techniques that can run on resource-constrained devices [74].
- Most deep-learning techniques need cloud assistance [75].
- Edge-computing nodes are distributed over the network, and each edge device may have specific analytic capabilities; therefore, a service-discovery approach is needed in order to identify an appropriate edge device [76].
- Distributing streaming data to ideal edge devices and dividing tasks among them requires special algorithms and careful considerations [76].
3.4. Large-Scale IoT Deployments
3.4.1. Smart Cities
3.4.2. Smart Industry
3.4.3. Smart Agriculture
3.4.4. E-Health
4. Related Work
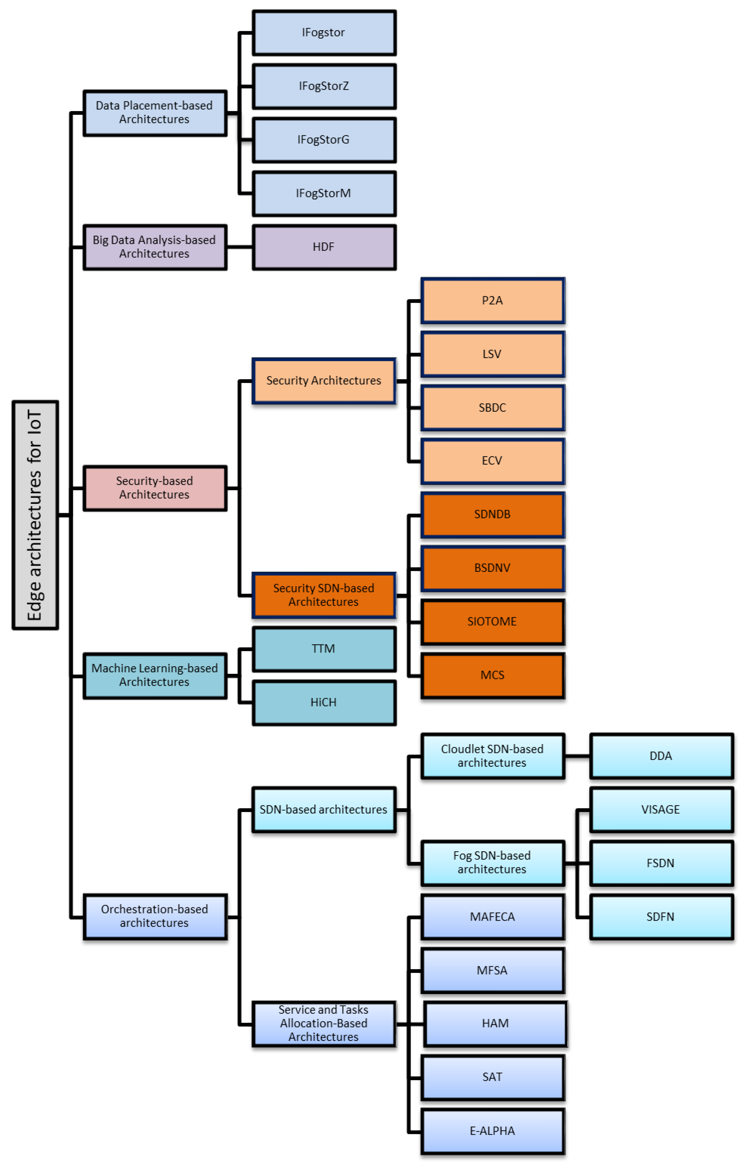
5. Classifications of ECAs-IoT
5.1. Data-Placement-Based Architectures to Reduce Latency
5.1.1. IFogStor and IFogStorZ
- IFogStor: an exact approach that solves the problem of data placement like a single integer program. It finds the optimal placement for small-scale applications; however, for large-scale applications, its performance is unacceptable.
- IFogStorZ: a divide-and-conquer heuristic approach that divides geographical locations using regional points of presence (RPoPs) as points of partitioning. Each location is a subproblem, and solutions are then aggregated in order to provide a global solution. However, this solution does not find the optimal placement, but it drastically improves data latency.
5.1.2. IFogStorG
5.1.3. Multireplica Data-Placement Strategy (IFogStorM)
5.2. Orchestration-Based ECAs-IoT
5.2.1. Service- and Task-Allocation-Based Architectures
Mobile Fog Service Allocation (MFSA)
Multiagent-Based Flexible ECA-IoT (MAFECA)
Hierarchical Architecture to Place Mobile Workloads (HAM)
Scalable IoT Architecture Based on Transparent Computing (SAT)
Edge-Based Assisted Living Platform for Home Care (E-ALPHA)
5.2.2. SDN-Based Fog Architectures
Multilevel SDN-Based 5G Vehicular Architecture with Vehicles as Fog Computing Infrastructures (VISAGE)
SDN-Based VANET Architecture (FSDN)
Software Defined Fog-Computing Network Architectures for IoT (SDFN)
5.2.3. SDN-Based Cloudlet Architectures
Dynamic Distribution of IoT Analysis (DDA)
5.3. Big-Data-Analysis-Based Architectures
Hierarchical Distributed Fog Computing Platform for Smart Cities (HDF)
5.4. Security-Based Architectures
5.4.1. Security Architecture
Privacy Preservation While Aggregating the Data (P2A)
Lightweight Security Architecture Based on Embedded Virtualization and Trust Mechanisms for IoT Edge Devices (LSV)
A Secure IoT Service Architecture with Efficient Balance Dynamics Based on Cloud and Edge Computing (SBDC)
SIOTOME: Edge-ISP Collaborative Architecture for IoT Security
Edge-Computing Architecture for Mobile Crowd Sensing (MCS)
ECA-IoT Integrating Virtual IoT Devices (ECV)
5.4.2. Security SDN-Based Architectures
Software-Defined Fog-Node-Based Distributed Blockchain Cloud Architecture (SDNDB)
Blockchain-SDN-Enabled Internet-of-Vehicles Environment for Fog Computing and 5G Networks (BSDNV)
5.5. Machine-Learning-Based Architectures
5.5.1. Hierarchical Fog-Assisted Computing Architecture (HiCH)
5.5.2. Transferring Trained Models (TTM)
5.6. Value of Proposed ECAs-IoT Classifications
- Deploying edge-computing technology to store IoT data in an appropriate node is considered a hot research area to reduce latency, especially for critical IoT applications.
- SDN with edge-computing technology is a hot research area to enhance IoT data placement, because an SDN could act as a centralized controller to the entire network.
- SDNs with edge technology could improve fog computing in the matter of network orchestration.
- SDNs with edge-computing technology can help in making IoT networks more secure.
- Integrating blockchain, SDN, and fog computing is a promising research area.
- Using edge-computing technologies could enhance machine-learning models, such as TTM architectures.
6. ECAs-IoT Mapping to IoT 5/3-Layer/ Models
6.1. Existing IoT Layer Models
6.2. Mapping ECAs-IoTs to IoT Layer Models
6.3. Layer-Mapping Analysis
- Allows researchers to identify the capabilities and features of every ECA-IoT in terms of their support to the IoT layered models.
- allows for identifying gaps inside each ECA-IoT in terms of their support of layered IoT models. For instance, when an IoT model layer is not supported by one ECA-IoT, this implies the need to cover that functionality by adding additional components, such as employing an additional protocol inside that ECA-IoT or expecting the IoT application to include that capability.
- Existing IoT layered models do not reference the concept of edge computing. This section connects edge computing with IoT layered models.
7. Current ECAs-IoT Limitations
7.1. Security
7.1.1. Data Confidentiality and Privacy
- IFogStor [117], iFogStorZ [117], and iFogStorG [118] architectures lack the ability to keep IoT data private because data are stored as plain text in data hosts. A privacy procedure must be performed to protect IoT data from breaches. Some security procedures can be considered, such as adding another layer of security to encrypt confidential data and apply the key management process [154].
- The MFSA [122] architecture focuses on managing task allocation. This architecture has a controller that has the entire knowledge about the whole network. Information that is stored in this controller must be kept secure and not revealed to normal users. Northbound communication should also be encrypted, and applications should be securely coded because any breach in these applications can affect the entire network. Besides, the connection between controller and IoT devices should be encrypted.
- The HDF [133] architecture aims to handle huge amounts of data generated from LSD-IoT, such as smart cities. Data that are generated from smart cities are transmitted to fog nodes to be analyzed. No privacy procedures are taken to preserve user data privacy. To address this limitation, a lightweight encryption algorithm should be applied to encrypt the transmitted data.
- In the HiCH [145] architecture, IoT data are immediately extracted from fog devices without considering IoT data privacy. To handle this issue, the extracted data should be encrypted when transferring data from fog devices.
7.1.2. Data Integrity
- In the P2A architecture, IoT data privacy is considered; however, the integrity of the data is not. A lightweight constrained application protocol (CoAP) proposed in [156] could be used in communication between IoT devices and fog nodes, handling the integrity of the transmitted message without affecting performance.
7.1.3. Availability
- MFSA [76] consists of a controller that has the entire knowledge about the network. A backup procedure must be designed in order to ensure the continuity of allocating tasks, even if the controller is down.
7.1.4. Other Security Challenges
- Sybil attack: this is a type of impersonation attack in which a malicious node pretends to be a legitimate node. This attack could harm IoT networks, because it causes various types of attacks such as the denial of service and breaching personal data [158]. Many solutions were proposed to handle such attacks, such as the algorithm proposed in [159].
- Intrusion detection: a defense mechanism must be insured in ECAs-IoT because any entity can be hacked by external and internal intruders.
7.2. Scalability
- The MFSA [76] architecture consists of a controller that knows the entire network. Another layer must be added in order to extend the network orchestration to support LSD-IoT and improve scalability.
- VISAGE [129] is suitable for small- and medium-scale deployment; however, in LSD-IoT, another layer of the controller must be added in order to orchestrate the number of geographical locations.
7.3. Management
7.3.1. Data Management
7.3.2. Power Management
7.3.3. Device Management
- LSV: this architecture focuses on securing edge devices without re-engineering them, and it does not focus on managing IoT devices.
- TTM: this architecture is an ML-based architecture that focuses on transferring pre-trained models from one location to another. This architecture requires another layer of orchestration to manage the training models in order to avoid outlier model parameters to enhance model accuracy.
7.3.4. Cybersecurity-Management Challenges
7.4. Interoperability
7.5. Ignorance of Essential Metrics
- SIOTOME: although this architecture acts as an IDS for IoT networks, it does not handle data or resource management. Using evolutionary algorithms to optimize IoT service scheduling could enhance latency in IoT networks, such as the solution that was proposed in [44] that employs genetic algorithms to optimize IoT service scheduling.
- P2A: the long process of securing data performed by this architecture introduces extra latency that could impact certain applications.
8. IoT Applications in ECAs-IoT
8.1. IoT Application Taxonomy
8.1.1. Function
8.1.2. Structure
8.1.3. Traffic Size
8.1.4. Delay Sensitivity
8.1.5. Security
8.1.6. Data Processing
8.2. ECAs-IoT Applications
8.2.1. Smart City
- IFogStor [117], IFogStorZ [117], and IFogStorM [119] were simulated using smart-city use cases. A generic smart-city use case was considered in which different types of sensors generated and sent data to IoT applications installed over fog nodes and data centers. The infrastructure consisted of sensors, fog nodes, and data centers. GW, LPoP, and RPoP were considered to be fog nodes organized hierarchically. Sensors collected and generated data from a real-world environment, and then sent it to an application instance installed in the fog node located in GW. Subsequently, each application instance sent the result of processing data to one or more application instance(s) located in LPoP based on the number of data consumers and producers. Thereafter, LPoP sent the result of processing data to application instances installed in RPoP and data centers. Lastly, data centers stored processed data for archiving IoT data. The Ifogsim tool was used for simulation. The dataset used for simulation was generated from sensors.
- HDF [133] focuses on pipeline systems in smart cities; the used dataset was real-time by building a real prototype of the pipeline system.
- LSV [137] was applied to several IoT applications such as smart cities, e-health, and smart-home applications to prove that the architecture works on all types. The experimental results showed that the LSV architecture improved system service efficiency and ensured data integrity.
8.2.2. Smart Home
8.2.3. E-Health
- P2A [136]: focuses on preserving e-health data while aggregating them. The data used to evaluate the system architecture are the MHEALTH dataset [136], which consists of one million records that were generated from 24 sensors with 24 signals. In evaluation, only one signal was used to evaluate the architecture.
8.2.4. Intertransportation System
- VISAGE [129] focuses on orchestrating inter-transportation systems to benefit from vehicles as fog nodes and employ cloud centers as SDN controllers to control the entire system. No simulation was performed in order to test this architecture.
9. Recommendations and Future Work
9.1. Use of Existing ECAs-IoT for New Scenarios
- SIOTOME [139] is suitable for smart cities because it helps in detecting vulnerabilities in LSD-IoT because this architecture acts like an IDS system. The IDS is also up-to-date, because this architecture employs ML techniques to update it. Besides, this architecture is based on SDN technology that can orchestrate the heterogeneous nature of the network.
- MFSA [122] reduces the required cost to allocate tasks to appropriate nodes, and this enhances inter-transportation systems.
- MAFECA [123] enhances task assignment, which is mandatory in inter-transportation systems.
- SBDC [138] acts as an IDS system in an IoT network. This architecture could enhance inter-transportation systems by handling services while resisting IoT attacks.
- TTM [147] is recommended for inter-transportation systems, because the nature of transportation systems requires more knowledge than what could be attained from pre-trained models.
- SDNDB [142] is a security SDN and blockchain-based architecture that securely enhances latency. Latency and security are important requirements in inter-transportation systems.
- The P2A [136] architecture could preserve privacy for home applications that usually deal with confidential data.
9.1.1. Revised ECA-IoT
- TTM [147] uses a transfer-learning aspect to transfer intelligence from one system to another. Therefore, using this architecture is very useful in smart cities to make IoT applications more aware of new and rare incidents by transferring intelligence and trained models from one city to another. However, another layer of security should be added in order to ensure the authenticity of transferred models and to prevent intruders from modifying the transferred models.
9.1.2. Hybrid ECA-IoT
- E-health applications require an architecture that provides the following functions: data analysis, monitoring, detection, latency, data privacy, integrity, and network availability. In order to improve e-health applications, using a hybrid architecture can enhance the quality of service of e-health applications. This hybrid architecture includes SDNDB, because it handles the required functionalities of the e-health application, IFogStorM handles the latency requirement, and the P2A application ensures E-health data privacy.
9.1.3. New ECA-IoTs
10. Conclusions
Author Contributions
Funding
Conflicts of Interest
Abbreviations
| IoT | Internet of Things |
| SDN | Software-defined network |
| ML | Machine learning |
| RFID | Radio-frequency identification |
| WSN | Wireless-sensor network |
| LSD-IoT | Large-scale IoT deployments |
| MEC | Mobile edge computing |
| Apps | Applications |
| GW | Gateway |
| LSDNC | Local SDN controller |
| CSDNC | Central SDN controller |
| DC | Data center |
| RSU | Road-side units |
| TSDNO | Transport SDN controller |
| GSO | Global service orchestrator |
| NA | Not applicable |
References
- Aazam, M.; Zeadally, S.; Harras, K.A. Fog computing architecture, evaluation, and future research directions. IEEE Commun. Mag. 2018, 56, 46–52. [Google Scholar] [CrossRef]
- Sarkar, S.; Chatterjee, S.; Misra, S. Assessment of the Suitability of Fog Computing in the Context of Internet of Things. IEEE Trans. Cloud Comput. 2015, 6, 46–59. [Google Scholar] [CrossRef]
- Talwar, S.; Choudhury, D.; Dimou, K.; Aryafar, E.; Bangerter, B.; Stewart, K. Enabling technologies and architectures for 5G wireless. In Proceedings of the 2014 IEEE MTT-S International Microwave Symposium (IMS2014), Tampa, FL, USA, 1–6 June 2014; pp. 1–4. [Google Scholar]
- Botta, A.; De Donato, W.; Persico, V.; Pescapé, A. Integration of cloud computing and internet of things: A survey. Future Gener. Comput. Syst. 2016, 56, 684–700. [Google Scholar] [CrossRef]
- Babu, S.M.; Lakshmi, A.J.; Rao, B.T. A study on cloud based Internet of Things: CloudIoT. In Proceedings of the 2015 Global Conference on Communication Technologies (GCCT), Thuckalay, India, 23–24 April 2015; pp. 60–65. [Google Scholar]
- Yang, Z.; Zhou, Q.; Lei, L.; Zheng, K.; Xiang, W. An IoT-cloud based wearable ECG monitoring system for smart healthcare. J. Med. Syst. 2016, 40, 286. [Google Scholar] [CrossRef] [PubMed]
- Doukas, C.; Maglogiannis, I. Bringing IoT and cloud computing towards pervasive healthcare. In Proceedings of the 2012 Sixth International Conference on Innovative Mobile and Internet Services in Ubiquitous Computing, Palermo, Italy, 4–6 July 2012; pp. 922–926. [Google Scholar]
- Hossain, M.S.; Muhammad, G. Cloud-assisted industrial internet of things (iiot)–enabled framework for health monitoring. Comput. Netw. 2016, 101, 192–202. [Google Scholar] [CrossRef]
- Petrolo, R.; Loscri, V.; Mitton, N. Towards a smart city based on cloud of things, a survey on the smart city vision and paradigms. Trans. Emerg. Telecommun. Technol. 2017, 28, e2931. [Google Scholar] [CrossRef]
- Mitton, N.; Papavassiliou, S.; Puliafito, A.; Trivedi, K.S. Combining Cloud and sensors in a smart city environment. EURASIP J. Wirel. Commun. Netw. 2012, 2012, 247. [Google Scholar] [CrossRef]
- Chen, S.Y.; Lai, C.F.; Huang, Y.M.; Jeng, Y.L. Intelligent home-appliance recognition over IoT cloud network. In Proceedings of the 2013 9th International Wireless Communications and Mobile Computing Conference (IWCMC), Sardinia, Italy, 1–5 July 2013; pp. 639–643. [Google Scholar]
- Chen, N.; Chen, Y.; You, Y.; Ling, H.; Liang, P.; Zimmermann, R. Dynamic urban surveillance video stream processing using fog computing. In Proceedings of the 2016 IEEE Second International Conference on Multimedia Big Data (BigMM), Taipei, Taiwan, 20–22 April 2016; pp. 105–112. [Google Scholar]
- TongKe, F. Smart agriculture based on cloud computing and IOT. J. Converg. Inf. Technol. 2013, 8, 210–216. [Google Scholar]
- Dan, L.; Xin, C.; Chongwei, H.; Liangliang, J. Intelligent agriculture greenhouse environment monitoring system based on IOT technology. In Proceedings of the 2015 International Conference on Intelligent Transportation, Big Data and Smart City, Halong Bay, Vietnam, 19–20 December 2015; pp. 487–490. [Google Scholar]
- Kantarci, B.; Mouftah, H.T. Mobility-aware trustworthy crowdsourcing in cloud-centric Internet of Things. In Proceedings of the 2014 IEEE Symposium on Computers and Communications (ISCC), Funchal, Portugal, 23–26 June 2014; pp. 1–6. [Google Scholar]
- Buhalis, D.; Amaranggana, A. Smart tourism destinations. In Information and Communication Technologies in Tourism 2014; Springer: Berlin/Heidelberg, Germany, 2013; pp. 553–564. [Google Scholar]
- Biswas, A.R.; Giaffreda, R. IoT and cloud convergence: Opportunities and challenges. In Proceedings of the 2014 IEEE World Forum on Internet of Things (WF-IoT), Seoul, Korea, 6–8 March 2014; pp. 375–376. [Google Scholar]
- Almajali, S.; Salameh, H.B.; Ayyash, M.; Elgala, H. A framework for efficient and secured mobility of IoT devices in mobile edge computing. In Proceedings of the 2018 Third International Conference on Fog and Mobile Edge Computing (FMEC), Barcelona, Spain, 23–26 April 2018; pp. 58–62. [Google Scholar]
- Shi, W.; Cao, J.; Zhang, Q.; Li, Y.; Xu, L. Edge computing: Vision and challenges. IEEE Internet Things J. 2016, 3, 637–646. [Google Scholar] [CrossRef]
- Roman, R.; Lopez, J.; Mambo, M. Mobile edge computing, fog et al.: A survey and analysis of security threats and challenges. Future Gener. Comput. Syst. 2018, 78, 680–698. [Google Scholar] [CrossRef]
- Al-Fuqaha, A.; Guizani, M.; Mohammadi, M.; Aledhari, M.; Ayyash, M. Internet of things: A survey on enabling technologies, protocols, and applications. IEEE Commun. Surv. Tutor. 2015, 17, 2347–2376. [Google Scholar] [CrossRef]
- Morgan, J. A Simple Explanation of ‘the Internet of Things’; Forbes/Leadership: New York, NY, USA, 2014. [Google Scholar]
- Gubbi, J.; Buyya, R.; Marusic, S.; Palaniswami, M. Internet of Things (IoT): A vision, architectural elements, and future directions. Future Gener. Comput. Syst. 2013, 29, 1645–1660. [Google Scholar] [CrossRef]
- Catarinucci, L.; De Donno, D.; Mainetti, L.; Palano, L.; Patrono, L.; Stefanizzi, M.L.; Tarricone, L. An IoT-aware architecture for smart healthcare systems. IEEE Internet Things J. 2015, 2, 515–526. [Google Scholar] [CrossRef]
- Lee, I.; Lee, K. The Internet of Things (IoT): Applications, investments, and challenges for enterprises. Bus. Horiz. 2015, 58, 431–440. [Google Scholar] [CrossRef]
- Nath, B.; Reynolds, F.; Want, R. RFID technology and applications. IEEE Pervasive Comput. 2006, 5, 22–24. [Google Scholar] [CrossRef]
- Ngu, A.H.; Gutierrez, M.; Metsis, V.; Nepal, S.; Sheng, Q.Z. IoT middleware: A survey on issues and enabling technologies. IEEE Internet Things J. 2016, 4, 1–20. [Google Scholar] [CrossRef]
- Amaral, L.A.; de Matos, E.; Tiburski, R.T.; Hessel, F.; Lunardi, W.T.; Marczak, S. Middleware Technology for IoT Systems: Challenges and Perspectives Toward 5G. In Internet of Things (IoT) in 5G Mobile Technologies; Springer: Berlin/Heidelberg, Germany, 2016; pp. 333–367. [Google Scholar]
- JoSEP, A.D.; KAtz, R.; KonWinSKi, A.; Gunho, L.; PAttERSon, D.; RABKin, A. A view of cloud computing. Commun. Acm 2010, 53. [Google Scholar] [CrossRef]
- Gomes, M.; da Rosa Righi, R.; da Costa, C.A. Internet of things scalability: Analyzing the bottlenecks and proposing alternatives. In Proceedings of the 2014 6th International Congress on Ultra Modern Telecommunications and Control Systems and Workshops (ICUMT), St. Petersburg, Russia, 6–8 October 2014; pp. 269–276. [Google Scholar]
- Anjana, A.; Chand, G.G.; Kiran, K.S.; Bhpathi, J.S. On improving fault tolerance of IoT networks through Butterfly Networks implemented at Services Layer. Int. J. 2020, 9, 2096–2115. [Google Scholar] [CrossRef]
- Athreya, A.P.; Tague, P. Network self-organization in the internet of things. In Proceedings of the 2013 IEEE International Workshop of Internet-of-Things Networking and Control (IoT-NC), New Orleans, LA, USA, 24 June 2013; pp. 25–33. [Google Scholar]
- Li, T.; Liu, Y.; Tian, Y.; Shen, S.; Mao, W. A storage solution for massive iot data based on nosql. In Proceedings of the 2012 IEEE International Conference on Green Computing and Communications, Besancon, France, 20–23 November 2012; pp. 50–57. [Google Scholar]
- Hromic, H.; Le Phuoc, D.; Serrano, M.; Antonić, A.; Žarko, I.P.; Hayes, C.; Decker, S. Real time analysis of sensor data for the internet of things by means of clustering and event processing. In Proceedings of the 2015 IEEE International Conference on Communications (ICC), London, UK, 8–12 June 2015; pp. 685–691. [Google Scholar]
- Alrawais, A.; Alhothaily, A.; Hu, C.; Cheng, X. Fog computing for the internet of things: Security and privacy issues. IEEE Internet Comput. 2017, 21, 34–42. [Google Scholar] [CrossRef]
- Mell, P.; Grance, T. The NIST Definition of Cloud Computing; NIST: Gaithersburg, MD, USA, 2011.
- Jula, A.; Sundararajan, E.; Othman, Z. Cloud computing service composition: A systematic literature review. Expert Syst. Appl. 2014, 41, 3809–3824. [Google Scholar] [CrossRef]
- Lawton, G. Developing software online with platform-as-a-service technology. Computer 2008, 41, 13–15. [Google Scholar] [CrossRef]
- Manvi, S.S.; Shyam, G.K. Resource management for Infrastructure as a Service (IaaS) in cloud computing: A survey. J. Netw. Comput. Appl. 2014, 41, 424–440. [Google Scholar] [CrossRef]
- Atlam, H.F.; Alenezi, A.; Alharthi, A.; Walters, R.J.; Wills, G.B. Integration of cloud computing with internet of things: Challenges and open issues. In Proceedings of the 2017 IEEE International Conference on Internet of Things (iThings) and IEEE Green Computing and Communications (GreenCom) and IEEE Cyber, Physical and Social Computing (CPSCom) and IEEE Smart Data (SmartData), Exeter, UK, 21–23 June 2017; pp. 670–675. [Google Scholar]
- Taherkordi, A.; Eliassen, F. Scalable modeling of cloud-based IoT services for smart cities. In Proceedings of the 2016 IEEE International Conference on Pervasive Computing and Communication Workshops (PerCom Workshops), Sydney, Australia, 14–18 March 2016; pp. 1–6. [Google Scholar]
- Belgaum, M.R.; Soomro, S.; Alansari, Z.; Musa, S.; Alam, M.; Su’ud, M.M. Challenges: Bridge between cloud and IoT. In Proceedings of the 2017 4th IEEE International Conference on Engineering Technologies and Applied Sciences (ICETAS), Salmabad, Bahrain, 29 November–1 December 2017; pp. 1–5. [Google Scholar]
- Li, F.; Vögler, M.; Claeßens, M.; Dustdar, S. Efficient and scalable IoT service delivery on cloud. In Proceedings of the 2013 IEEE Sixth International Conference on Cloud Computing, Santa Clara, CA, USA, 28 June–3 July 2013; pp. 740–747. [Google Scholar]
- Aburukba, R.O.; AliKarrar, M.; Landolsi, T.; El-Fakih, K. Scheduling Internet of Things requests to minimize latency in hybrid Fog–Cloud computing. Future Gener. Comput. Syst. 2020, 111, 539–551. [Google Scholar] [CrossRef]
- Breivold, H.P.; Sandström, K. Internet of things for industrial automation–challenges and technical solutions. In Proceedings of the 2015 IEEE International Conference on Data Science and Data Intensive Systems, Sydney, Australia, 11–13 December 2015; pp. 532–539. [Google Scholar]
- Singh, D.; Tripathi, G.; Jara, A.J. A survey of Internet-of-Things: Future vision, architecture, challenges and services. In Proceedings of the 2014 IEEE world forum on Internet of Things (WF-IoT), Seoul, Korea, 6–8 March 2014; pp. 287–292. [Google Scholar]
- Zhou, J.; Cao, Z.; Dong, X.; Vasilakos, A.V. Security and privacy for cloud-based IoT: Challenges. IEEE Commun. Mag. 2017, 55, 26–33. [Google Scholar] [CrossRef]
- Gazis, V.; Goertz, M.; Huber, M.; Leonardi, A.; Mathioudakis, K.; Wiesmaier, A.; Zeiger, F. Short paper: IoT: Challenges, projects, architectures. In Proceedings of the 2015 18th International Conference on Intelligence in Next Generation Networks, Paris, France, 17–19 February 2015; pp. 145–147. [Google Scholar]
- Mao, Y.; You, C.; Zhang, J.; Huang, K.; Letaief, K. Mobile edge computing: Survey and research outlook. arXiv 2017, arXiv:1701.01090. [Google Scholar]
- Chen, M.; Li, W.; Hao, Y.; Qian, Y.; Humar, I. Edge cognitive computing based smart healthcare system. Future Gener. Comput. Syst. 2018, 86, 403–411. [Google Scholar] [CrossRef]
- Yi, S.; Qin, Z.; Li, Q. Security and privacy issues of fog computing: A survey. In Proceedings of the International Conference on Wireless Algorithms, Systems, and Applications, Qufu, China, 10–12 August 2015; pp. 685–695. [Google Scholar]
- Shi, W.; Dustdar, S. The promise of edge computing. Computer 2016, 49, 78–81. [Google Scholar] [CrossRef]
- Dolui, K.; Datta, S.K. Comparison of edge computing implementations: Fog computing, cloudlet and mobile edge computing. In Proceedings of the 2017 Global Internet of Things Summit (GIoTS), Geneva, Switzerland, 6–9 June 2017; pp. 1–6. [Google Scholar]
- Li, Y.; Wang, W. Can mobile cloudlets support mobile applications? In Proceedings of the IEEE INFOCOM 2014—IEEE Conference on Computer Communications, Toronto, ON, Canada, 27 April–2 May 2014; pp. 1060–1068. [Google Scholar]
- Bonomi, F.; Milito, R.; Zhu, J.; Addepalli, S. Fog computing and its role in the internet of things. In Proceedings of the First Edition of the MCC Workshop on Mobile Cloud Computing, Helsinki, Finland, 17 August 2012; pp. 13–16. [Google Scholar]
- Wang, S.; Zhang, X.; Zhang, Y.; Wang, L.; Yang, J.; Wang, W. A survey on mobile edge networks: Convergence of computing, caching and communications. IEEE Access 2017, 5, 6757–6779. [Google Scholar] [CrossRef]
- Satyanarayanan, M. The emergence of edge computing. Computer 2017, 50, 30–39. [Google Scholar] [CrossRef]
- Yi, S.; Li, C.; Li, Q. A survey of fog computing: Concepts, applications and issues. In Proceedings of the 2015 Workshop on Mobile Big Data, Hangzhou China, 22–25 June 2015; pp. 37–42. [Google Scholar]
- O’Donovan, P.; Gallagher, C.; Bruton, K.; O’Sullivan, D.T. A fog computing industrial cyber-physical system for embedded low-latency machine learning Industry 4.0 applications. Manuf. Lett. 2018, 15, 139–142. [Google Scholar] [CrossRef]
- Peter, N. Fog computing and its real time applications. Int. J. Emerg. Technol. Adv. Eng. 2015, 5, 266–269. [Google Scholar]
- Yi, S.; Hao, Z.; Qin, Z.; Li, Q. Fog computing: Platform and applications. In Proceedings of the 2015 Third IEEE Workshop on Hot Topics in Web Systems and Technologies (HotWeb), Washington, DC, USA, 12–13 November 2015; pp. 73–78. [Google Scholar]
- Fernandez, D.M.; Kleingartner, J.; Oliphant, A.; Bowman, M.; Torregrosa, A.; Weiss-Penzias, P.S.; Zhang, B.J.; Sorensen, D.; Cohen, R.E.; McKinley, G.H. Fog Water Collection Effectiveness: Mesh Intercomparisons. Aerosol Air Qual. Res. 2018, 18, 270–283. [Google Scholar] [CrossRef]
- Mach, P.; Becvar, Z. Mobile edge computing: A survey on architecture and computation offloading. IEEE Commun. Surv. Tutor. 2017, 19, 1628–1656. [Google Scholar] [CrossRef]
- Mao, Y.; You, C.; Zhang, J.; Huang, K.; Letaief, K.B. A survey on mobile edge computing: The communication perspective. IEEE Commun. Surv. Tutor. 2017, 19, 2322–2358. [Google Scholar] [CrossRef]
- Salman, O.; Elhajj, I.; Kayssi, A.; Chehab, A. Edge computing enabling the Internet of Things. In Proceedings of the 2015 IEEE 2nd World Forum on Internet of Things (WF-IoT), Milan, Italy, 14–16 December 2015; pp. 603–608. [Google Scholar]
- Tran, T.X.; Hajisami, A.; Pandey, P.; Pompili, D. Collaborative mobile edge computing in 5G networks: New paradigms, scenarios, and challenges. IEEE Commun. Mag. 2017, 55, 54–61. [Google Scholar] [CrossRef]
- Cao, Y.; Song, H.; Kaiwartya, O.; Zhou, B.; Zhuang, Y.; Cao, Y.; Zhang, X. Mobile edge computing for big-data-enabled electric vehicle charging. IEEE Commun. Mag. 2018, 56, 150–156. [Google Scholar] [CrossRef]
- Nunna, S.; Kousaridas, A.; Ibrahim, M.; Dillinger, M.; Thuemmler, C.; Feussner, H.; Schneider, A. Enabling real-time context-aware collaboration through 5G and mobile edge computing. In Proceedings of the 2015 12th International Conference on Information Technology-New Generations, Las Vegas, NV, USA, 13–15 April 2015; pp. 601–605. [Google Scholar]
- Hu, Y.C.; Patel, M.; Sabella, D.; Sprecher, N.; Young, V. Mobile edge computing—A key technology towards 5G. ETSI White Pap. 2015, 11, 1–16. [Google Scholar]
- El-Sayed, H.; Sankar, S.; Prasad, M.; Puthal, D.; Gupta, A.; Mohanty, M.; Lin, C.T. Edge of things: The big picture on the integration of edge, IoT and the cloud in a distributed computing environment. IEEE Access 2017, 6, 1706–1717. [Google Scholar] [CrossRef]
- Cao, Y.; Hou, P.; Brown, D.; Wang, J.; Chen, S. Distributed analytics and edge intelligence: Pervasive health monitoring at the era of fog computing. In Proceedings of the 2015 Workshop on Mobile Big Data, Hangzhou, China, 22–25 June 2015; pp. 43–48. [Google Scholar]
- Hassan, N.; Gillani, S.; Ahmed, E.; Yaqoob, I.; Imran, M. The role of edge computing in internet of things. IEEE Commun. Mag. 2018, 56, 110–115. [Google Scholar] [CrossRef]
- Bonomi, F.; Milito, R.; Natarajan, P.; Zhu, J. Fog computing: A platform for internet of things and analytics. In Big Data and Internet of Things: A Roadmap for Smart Environments; Springer: Berlin/Heidelberg, Germany, 2014; pp. 169–186. [Google Scholar]
- Plastiras, G.; Terzi, M.; Kyrkou, C.; Theocharidcs, T. Edge Intelligence: Challenges and Opportunities of Near-Sensor Machine Learning Applications. In Proceedings of the 2018 IEEE 29th International Conference on Application-Specific Systems, Architectures and Processors (ASAP), Milano, Italy, 10–12 July 2018; pp. 1–7. [Google Scholar]
- Li, H.; Ota, K.; Dong, M. Learning IoT in edge: Deep learning for the Internet of Things with edge computing. IEEE Netw. 2018, 32, 96–101. [Google Scholar] [CrossRef]
- Mohammadi, M.; Al-Fuqaha, A.; Sorour, S.; Guizani, M. Deep learning for IoT big data and streaming analytics: A survey. IEEE Commun. Surv. Tutor. 2018, 20, 2923–2960. [Google Scholar] [CrossRef]
- Fortino, G.; Guerrieri, A.; Russo, W.; Savaglio, C. Integration of agent-based and cloud computing for the smart objects-oriented IoT. In Proceedings of the 2014 IEEE 18th International Conference on Computer Supported Cooperative Work in Design (CSCWD), Hsinchu, Taiwan, 21–23 May 2014; pp. 493–498. [Google Scholar]
- Guo, B.; Zhang, D.; Yu, Z.; Liang, Y.; Wang, Z.; Zhou, X. From the internet of things to embedded intelligence. World Wide Web 2013, 16, 399–420. [Google Scholar] [CrossRef]
- Brambilla, G.; Picone, M.; Cirani, S.; Amoretti, M.; Zanichelli, F. A simulation platform for large-scale internet of things scenarios in urban environments. In Proceedings of the First International Conference on IoT in Urban Space, Rome, Italy, 27–28 October 2014; pp. 50–55. [Google Scholar]
- Dar, K.; Taherkordi, A.; Rouvoy, R.; Eliassen, F. Adaptable service composition for very-large-scale internet of things systems. In Proceedings of the 8th Middleware Doctoral Symposium, Lisbon, Portugal, 12–16 December 2011; pp. 1–6. [Google Scholar]
- Vögler, M.; Schleicher, J.; Inzinger, C.; Nastic, S.; Sehic, S.; Dustdar, S. LEONORE–large-scale provisioning of resource-constrained IoT deployments. In Proceedings of the 2015 IEEE Symposium on Service-Oriented System Engineering, San Francisco, CA, USA, 30 March–3 April 2015; pp. 78–87. [Google Scholar]
- Bedhief, I.; Kassar, M.; Aguili, T. SDN-based architecture challenging the IoT heterogeneity. In Proceedings of the 2016 3rd Smart Cloud Networks & Systems (SCNS), Dubai, UAE, 19–21 December 2016; pp. 1–3. [Google Scholar]
- Lynggaard, P.; Skouby, K.E. Deploying 5G-technologies in smart city and smart home wireless sensor networks with interferences. Wirel. Pers. Commun. 2015, 81, 1399–1413. [Google Scholar] [CrossRef]
- Ullah, I.; Baharom, M.; Ahmad, H.; Wahid, F.; Luqman, H.; Zainal, Z.; Das, B. Smart lightning detection system for smart-city infrastructure using artificial neural network. Wirel. Pers. Commun. 2019, 106, 1743–1766. [Google Scholar] [CrossRef]
- Neirotti, P.; De Marco, A.; Cagliano, A.C.; Mangano, G.; Scorrano, F. Current trends in Smart City initiatives: Some stylised facts. Cities 2014, 38, 25–36. [Google Scholar] [CrossRef]
- Morello, R.; Mukhopadhyay, S.C.; Liu, Z.; Slomovitz, D.; Samantaray, S.R. Advances on sensing technologies for smart cities and power grids: A review. IEEE Sens. J. 2017, 17, 7596–7610. [Google Scholar] [CrossRef]
- Mainetti, L.; Patrono, L.; Stefanizzi, M.L.; Vergallo, R. A Smart Parking System based on IoT protocols and emerging enabling technologies. In Proceedings of the 2015 IEEE 2nd World Forum on Internet of Things (WF-IoT), Milan, Italy, 14–16 December 2015; pp. 764–769. [Google Scholar]
- Kaur, N.; Sood, S.K. Cognitive decision making in smart industry. Comput. Ind. 2015, 74, 151–161. [Google Scholar] [CrossRef]
- Gia, T.N.; Sarker, V.K.; Tcarenko, I.; Rahmani, A.M.; Westerlund, T.; Liljeberg, P.; Tenhunen, H. Energy efficient wearable sensor node for IoT-based fall detection systems. Microprocess. Microsystems 2018, 56, 34–46. [Google Scholar]
- Gia, T.N.; Tcarenko, I.; Sarker, V.K.; Rahmani, A.M.; Westerlund, T.; Liljeberg, P.; Tenhunen, H. IoT-based fall detection system with energy efficient sensor nodes. In Proceedings of the 2016 IEEE Nordic Circuits and Systems Conference (NORCAS), Copenhagen, Denmark, 1–2 November 2016; pp. 1–6. [Google Scholar]
- Hsieh, Y.Z.; Jeng, Y.L. Development of home intelligent fall detection IoT system based on feedback optical flow convolutional neural network. IEEE Access 2017, 6, 6048–6057. [Google Scholar] [CrossRef]
- Mohammed, J.; Lung, C.H.; Ocneanu, A.; Thakral, A.; Jones, C.; Adler, A. Internet of Things: Remote patient monitoring using web services and cloud computing. In Proceedings of the 2014 IEEE International Conference on Internet of Things (iThings), and IEEE Green Computing and Communications (GreenCom) and IEEE Cyber, Physical and Social Computing (CPSCom), Taipei, Taiwan, 1–3 September 2014; pp. 256–263. [Google Scholar]
- Verma, P.; Sood, S.K. Fog assisted-IoT enabled patient health monitoring in smart homes. IEEE Internet Things J. 2018, 5, 1789–1796. [Google Scholar] [CrossRef]
- Lin, J.; Yu, W.; Zhang, N.; Yang, X.; Zhang, H.; Zhao, W. A survey on internet of things: Architecture, enabling technologies, security and privacy, and applications. IEEE Internet Things J. 2017, 4, 1125–1142. [Google Scholar] [CrossRef]
- Maier, M.V. The Internet of Things (IoT): What Is the Potential of Internet of Things Applications for Consumer Marketing? Bachelor’s Thesis, University of Twente, Enschede, The Netherlands, 2016. [Google Scholar]
- Pflanzner, T.; Kertész, A. A taxonomy and survey of IoT cloud applications. EAI Endorsed Trans. Internet Things 2018, 3, Terjedelem-14. [Google Scholar] [CrossRef]
- Atzori, L.; Iera, A.; Morabito, G. The internet of things: A survey. Comput. Netw. 2010, 54, 2787–2805. [Google Scholar] [CrossRef]
- Asghari, P.; Rahmani, A.M.; Javadi, H.H.S. Internet of Things applications: A systematic review. Comput. Netw. 2019, 148, 241–261. [Google Scholar] [CrossRef]
- Ray, P.P. A survey on Internet of Things architectures. J. King Saud-Univ.-Comput. Inf. Sci. 2018, 30, 291–319. [Google Scholar]
- Razzaque, M.A.; Milojevic-Jevric, M.; Palade, A.; Clarke, S. Middleware for internet of things: A survey. IEEE Internet Things J. 2015, 3, 70–95. [Google Scholar] [CrossRef]
- Lao, L.; Li, Z.; Hou, S.; Xiao, B.; Guo, S.; Yang, Y. A Survey of IoT Applications in Blockchain Systems: Architecture, Consensus, and Traffic Modeling. ACM Comput. Surv. (CSUR) 2020, 53, 1–32. [Google Scholar] [CrossRef]
- Farahzadi, A.; Shams, P.; Rezazadeh, J.; Farahbakhsh, R. Middleware technologies for cloud of things: A survey. Digit. Commun. Netw. 2018, 4, 176–188. [Google Scholar] [CrossRef]
- Pallavi, S.; Smruti, R.S. Internet of things: Architectures protocols and applications. J. Electr. Comput. Eng. 2017, 2017, 1–0147. [Google Scholar]
- Abbas, N.; Zhang, Y.; Taherkordi, A.; Skeie, T. Mobile edge computing: A survey. IEEE Internet Things J. 2017, 5, 450–465. [Google Scholar] [CrossRef]
- Miorandi, D.; Sicari, S.; De Pellegrini, F.; Chlamtac, I. Internet of things: Vision, applications and research challenges. Ad Hoc Netw. 2012, 10, 1497–1516. [Google Scholar] [CrossRef]
- Dastjerdi, A.V.; Gupta, H.; Calheiros, R.N.; Ghosh, S.K.; Buyya, R. Fog computing: Principles, architectures, and applications. In Internet of Things; Elsevier: Amsterdam, The Netherlands, 2016; pp. 61–75. [Google Scholar]
- Mahmud, R.; Kotagiri, R.; Buyya, R. Fog computing: A taxonomy, survey and future directions. In Internet of Everything; Springer: Berlin/Heidelberg, Germany, 2018; pp. 103–130. [Google Scholar]
- Markus, A.; Kertesz, A. A Survey and Taxonomy of Simulation Environments Modelling Fog Computing. In Simulation Modelling Practice and Theory; Springer: Berlin/Heidelberg, Germany, 2019; p. 102042. [Google Scholar]
- Mouradian, C.; Naboulsi, D.; Yangui, S.; Glitho, R.H.; Morrow, M.J.; Polakos, P.A. A comprehensive survey on fog computing: State-of-the-art and research challenges. IEEE Commun. Surv. Tutor. 2017, 20, 416–464. [Google Scholar] [CrossRef]
- Atlam, H.; Walters, R.; Wills, G. Fog computing and the internet of things: A review. Big Data Cogn. Comput. 2018, 2, 10. [Google Scholar] [CrossRef]
- Bellavista, P.; Berrocal, J.; Corradi, A.; Das, S.K.; Foschini, L.; Zanni, A. A survey on fog computing for the Internet of Things. Pervasive Mob. Comput. 2019, 52, 71–99. [Google Scholar] [CrossRef]
- Puliafito, C.; Mingozzi, E.; Longo, F.; Puliafito, A.; Rana, O. Fog computing for the internet of things: A Survey. ACM Trans. Internet Technol. (TOIT) 2019, 19, 18. [Google Scholar] [CrossRef]
- Xu, X.; Fu, S.; Qi, L.; Zhang, X.; Liu, Q.; He, Q.; Li, S. An IoT-oriented data placement method with privacy preservation in cloud environment. J. Netw. Comput. Appl. 2018, 124, 148–157. [Google Scholar] [CrossRef]
- Rahmani, A.M.; Gia, T.N.; Negash, B.; Anzanpour, A.; Azimi, I.; Jiang, M.; Liljeberg, P. Exploiting smart e-Health gateways at the edge of healthcare Internet-of-Things: A fog computing approach. Future Gener. Comput. Syst. 2018, 78, 641–658. [Google Scholar] [CrossRef]
- Bhandari, S.; Sharma, S.K.; Wang, X. Latency minimization in wireless iot using prioritized channel access and data aggregation. In Proceedings of the GLOBECOM 2017—2017 IEEE Global Communications Conference, Singapore, 4–8 December 2017; pp. 1–6. [Google Scholar]
- Farahani, B.; Firouzi, F.; Chang, V.; Badaroglu, M.; Constant, N.; Mankodiya, K. Towards fog-driven IoT eHealth: Promises and challenges of IoT in medicine and healthcare. Future Gener. Comput. Syst. 2018, 78, 659–676. [Google Scholar] [CrossRef]
- Naas, M.I.; Parvedy, P.R.; Boukhobza, J.; Lemarchand, L. iFogStor: An IoT data placement strategy for fog infrastructure. In Proceedings of the 2017 IEEE 1st International Conference on Fog and Edge Computing (ICFEC), Madrid, Spain, 14–15 May 2017; pp. 97–104. [Google Scholar]
- Naas, M.I.; Lemarchand, L.; Boukhobza, J.; Raipin, P. A graph partitioning-based heuristic for runtime iot data placement strategies in a fog infrastructure. In Proceedings of the 33rd Annual ACM Symposium on Applied Computing, Pau, France, 9–13 April 2018; pp. 767–774. [Google Scholar]
- Huang, T.; Lin, W.; Li, Y.; He, L.; Peng, S. A Latency-Aware Multiple Data Replicas Placement Strategy for Fog Computing. J. Signal Process. Syst. 2019, 91, 1191–1204. [Google Scholar] [CrossRef]
- Wen, Z.; Yang, R.; Garraghan, P.; Lin, T.; Xu, J.; Rovatsos, M. Fog orchestration for internet of things services. IEEE Internet Comput. 2017, 21, 16–24. [Google Scholar] [CrossRef]
- Jiang, Y.; Huang, Z.; Tsang, D.H. Challenges and solutions in fog computing orchestration. IEEE Netw. 2017, 32, 122–129. [Google Scholar] [CrossRef]
- Daneshfar, N.; Pappas, N.; Polishchuk, V.; Angelakis, V. Service allocation in a mobile fog infrastructure under availability and qos constraints. In Proceedings of the 2018 IEEE Global Communications Conference (GLOBECOM), Abu Dhabi, UAE, 9–13 November 2018; pp. 1–6. [Google Scholar]
- Suganuma, T.; Oide, T.; Kitagami, S.; Sugawara, K.; Shiratori, N. Multiagent-based flexible edge computing architecture for IoT. IEEE Netw. 2018, 32, 16–23. [Google Scholar] [CrossRef]
- Tong, L.; Li, Y.; Gao, W. A hierarchical edge cloud architecture for mobile computing. In Proceedings of the IEEE INFOCOM 2016—The 35th Annual IEEE International Conference on Computer Communications, San Francisco, CA, USA, 10–15 April 2016; pp. 1–9. [Google Scholar]
- Ren, J.; Guo, H.; Xu, C.; Zhang, Y. Serving at the edge: A scalable IoT architecture based on transparent computing. IEEE Netw. 2017, 31, 96–105. [Google Scholar] [CrossRef]
- Aloi, G.; Fortino, G.; Gravina, R.; Pace, P.; Savaglio, C. Simulation-driven platform for Edge-based AAL systems. IEEE J. Sel. Areas Commun. 2020. [Google Scholar] [CrossRef]
- Sonmez, C.; Ozgovde, A.; Ersoy, C. EdgeCloudSim: An environment for performance evaluation of Edge Computing systems. In Proceedings of the 2017 Second International Conference on Fog and Mobile Edge Computing (FMEC), Valencia, Spain, 8–11 May 2017; pp. 39–44. [Google Scholar]
- Carnevale, L.; Celesti, A.; Galletta, A.; Dustdar, S.; Villari, M. From the cloud to edge and IoT: A smart orchestration architecture for enabling osmotic computing. In Proceedings of the 2018 32nd International Conference on Advanced Information Networking and Applications Workshops (WAINA), Cracow, Poland, 16–18 May 2018; pp. 419–424. [Google Scholar]
- Soua, A.; Tohme, S. Multi-level SDN with vehicles as fog computing infrastructures: A new integrated architecture for 5G-VANETs. In Proceedings of the 2018 21st Conference on Innovation in Clouds, Internet and Networks and Workshops (ICIN), Paris, France, 20–22 February 2018; pp. 1–8. [Google Scholar]
- Truong, N.B.; Lee, G.M.; Ghamri-Doudane, Y. Software defined networking-based vehicular adhoc network with fog computing. In Proceedings of the 2015 IFIP/IEEE International Symposium on Integrated Network Management (IM), Ottawa, ON, Canada, 11–15 May 2015; pp. 1202–1207. [Google Scholar]
- Tomovic, S.; Yoshigoe, K.; Maljevic, I.; Radusinovic, I. Software-defined fog network architecture for IoT. Wirel. Pers. Commun. 2017, 92, 181–196. [Google Scholar] [CrossRef]
- Muñoz, R.; Vilalta, R.; Yoshikane, N.; Casellas, R.; Martínez, R.; Tsuritani, T.; Morita, I. Integration of IoT, transport SDN, and edge/cloud computing for dynamic distribution of IoT analytics and efficient use of network resources. J. Light. Technol. 2018, 36, 1420–1428. [Google Scholar] [CrossRef]
- Tang, B.; Chen, Z.; Hefferman, G.; Wei, T.; He, H.; Yang, Q. A hierarchical distributed fog computing architecture for big data analysis in smart cities. In Proceedings of the ASE BigData & SocialInformatics 2015, Kaohsiung, Taiwan, 7–9 October 2015; p. 28. [Google Scholar]
- Almajali, S.; el Diehn, I.; Abou-Tair, D. Cloud based intelligent extensible shared context services. In Proceedings of the 2017 Second International Conference on Fog and Mobile Edge Computing (FMEC), Valencia, Spain, 8–11 May 2017. [Google Scholar] [CrossRef]
- Almajali, S.; el Diehn, I.; Abou-Tair, D.; Salameh, H.B.; Ayyash, M.; Elgala, H. A distributed multi-layer MEC-cloud architecture for processing large scale IoT-based multimedia applications. Multimed. Tools Appl. 2018, 78, 24617–24638. [Google Scholar] [CrossRef]
- Yang, M.; Zhu, T.; Liu, B.; Xiang, Y.; Zhou, W. Machine learning differential privacy with multifunctional aggregation in a fog computing architecture. IEEE Access 2018, 6, 17119–17129. [Google Scholar] [CrossRef]
- Tiburski, R.T.; Moratelli, C.R.; Johann, S.F.; Neves, M.V.; de Matos, E.; Amaral, L.A.; Hessel, F. Lightweight Security Architecture Based on Embedded Virtualization and Trust Mechanisms for IoT Edge Devices. IEEE Commun. Mag. 2019, 57, 67–73. [Google Scholar] [CrossRef]
- Wang, T.; Zhang, G.; Liu, A.; Bhuiyan, M.Z.A.; Jin, Q. A secure IoT service architecture with an efficient balance dynamics based on cloud and edge computing. IEEE Internet Things J. 2018. [Google Scholar] [CrossRef]
- Haddadi, H.; Christophides, V.; Teixeira, R.; Cho, K.; Suzuki, S.; Perrig, A. SIOTOME: An edge-ISP collaborative architecture for IoT security. In Proceedings of the IoTSec, Orlando, FL, USA, 17 April 2018. [Google Scholar]
- Marjanović, M.; Antonić, A.; Žarko, I.P. Edge computing architecture for mobile crowdsensing. IEEE Access 2018, 6, 10662–10674. [Google Scholar] [CrossRef]
- Datta, S.K.; Bonnet, C. An edge computing architecture integrating virtual iot devices. In Proceedings of the 2017 IEEE 6th Global Conference on Consumer Electronics (GCCE), Nagoya, Japan, 24–27 October 2017; pp. 1–3. [Google Scholar]
- Sharma, P.K.; Chen, M.Y.; Park, J.H. A software defined fog node based distributed blockchain cloud architecture for IoT. IEEE Access 2017, 6, 115–124. [Google Scholar] [CrossRef]
- Lucks, S. The saturation attack—A bait for Twofish. In Proceedings of the International Workshop on Fast Software Encryption, Yokohama, Japan, 2–4 April 2001; pp. 1–15. [Google Scholar]
- Gao, J.; Agyekum, K.O.B.O.; Sifah, E.B.; Acheampong, K.N.; Xia, Q.; Du, X.; Guizani, M.; Xia, H. A Blockchain-SDN enabled Internet of Vehicles Environment for Fog Computing and 5G Networks. IEEE Internet Things J. 2019, 7, 4278–4291. [Google Scholar] [CrossRef]
- Azimi, I.; Anzanpour, A.; Rahmani, A.M.; Pahikkala, T.; Levorato, M.; Liljeberg, P.; Dutt, N. Hich: Hierarchical fog-assisted computing architecture for healthcare iot. ACM Trans. Embed. Comput. Syst. (TECS) 2017, 16, 174. [Google Scholar] [CrossRef]
- Arcaini, P.; Riccobene, E.; Scandurra, P. Modeling and analyzing MAPE-K feedback loops for self-adaptation. In Proceedings of the 10th International Symposium on Software Engineering for Adaptive and Self-Managing Systems, Firenze, Italy, 18–19 May 2015; pp. 13–23. [Google Scholar]
- Samarah, S.; Zamil, M.G.A.; Rawashdeh, M.; Hossain, M.S.; Muhammad, G.; Alamri, A. Transferring activity recognition models in FOG computing architecture. J. Parallel Distrib. Comput. 2018, 122, 122–130. [Google Scholar] [CrossRef]
- Carrez, F.; Bauer, M.; Boussard, M.; Bui, N.; Jardak, C.; Loof, J.; Magerkurth, C.; Meissner, S.; Nettsträter, A.; Olivereau, A.; et al. Internet of Things–Architecture IoT-A, Deliverable D1. 5–Final Architectural Reference Model for the IoT v3. 0; European Commission: Brussels, Belgium, 2013. [Google Scholar]
- Abdmeziem, M.R.; Tandjaoui, D.; Romdhani, I. Architecting the internet of things: State of the art. In Robots and Sensor Clouds; Springer: Berlin/Heidelberg, Germany, 2016; pp. 55–75. [Google Scholar]
- Wang, Y.; Uehara, T.; Sasaki, R. Fog computing: Issues and challenges in security and forensics. In Proceedings of the 2015 IEEE 39th Annual Computer Software and Applications Conference, Taichung, Taiwan, 1–5 July 2015; Volume 3, pp. 53–59. [Google Scholar]
- Ma, M.; Wang, P.; Chu, C.H. Data management for internet of things: Challenges, approaches and opportunities. In Proceedings of the 2013 IEEE International Conference on Green Computing and Communications and IEEE Internet of Things and IEEE Cyber, Physical and Social Computing, Beijing, China, 20–23 August 2013; pp. 1144–1151. [Google Scholar]
- Shekhar, S.; Gokhale, A. Enabling IoT Applications via Dynamic Cloud-Edge Resource Management. In Proceedings of the 2017 IEEE/ACM Second International Conference on Internet-of-Things Design and Implementation (IoTDI), Pittsburgh, PA, USA, 18–21 April 2017; pp. 331–332. [Google Scholar]
- Chiang, M.; Zhang, T. Fog and IoT: An overview of research opportunities. IEEE Internet Things J. 2016, 3, 854–864. [Google Scholar] [CrossRef]
- Eschenauer, L.; Gligor, V.D. A key-management scheme for distributed sensor networks. In Proceedings of the 9th ACM Conference on Computer and Communications Security, Washington, DC, USA, 18–22 November 2002; pp. 41–47. [Google Scholar]
- Pawar, C.S.; Patil, P.R.; Chaudhari, S.V. Providing security and integrity for data stored in cloud storage. In Proceedings of the International Conference on Information Communication and Embedded Systems (ICICES2014), Chennai, India, 27–28 February 2014; pp. 1–5. [Google Scholar]
- Halabi, D.; Hamdan, S.; Almajali, S. Enhance the security in smart home applications based on IOT-CoAP protocol. In Proceedings of the 2018 Sixth International Conference on Digital Information, Networking, and Wireless Communications (DINWC), Beirut, Lebanon, 25–27 April 2018; pp. 81–85. [Google Scholar]
- Ni, J.; Zhang, K.; Lin, X.; Shen, X.S. Securing fog computing for internet of things applications: Challenges and solutions. IEEE Commun. Surv. Tutor. 2017, 20, 601–628. [Google Scholar] [CrossRef]
- Hamdan, S.; Hudaib, A.; Awajan, A. Detecting Sybil attacks in vehicular ad hoc networks. Int. J. Parallel Emerg. Distrib. Syst. 2019, 1–11. [Google Scholar] [CrossRef]
- Wang, C.; Zhu, L.; Gong, L.; Zhao, Z.; Yang, L.; Liu, Z.; Cheng, X. Accurate sybil attack detection based on fine-grained physical channel information. Sensors 2018, 18, 878. [Google Scholar] [CrossRef]
- Prakash, P.; Darshaun, K.; Yaazhlene, P.; Ganesh, M.V.; Vasudha, B. Fog computing: Issues, challenges and future directions. Int. J. Electr. Comput. Eng. 2017, 7, 3669. [Google Scholar]
- Konduru, V.R.; Bharamagoudra, M.R. Challenges and solutions of interoperability on IoT: How far have we come in resolving the IoT interoperability issues. In Proceedings of the 2017 International Conference on Smart Technologies For Smart Nation (SmartTechCon), Bangalore, India, 17–19 August 2017; pp. 572–576. [Google Scholar]
- Schulz, P.; Matthe, M.; Klessig, H.; Simsek, M.; Fettweis, G.; Ansari, J.; Ashraf, S.A.; Almeroth, B.; Voigt, J.; Riedel, I.; et al. Latency critical IoT applications in 5G: Perspective on the design of radio interface and network architecture. IEEE Commun. Mag. 2017, 55, 70–78. [Google Scholar] [CrossRef]
- Fazio, M.; Celesti, A.; Marquez, F.G.; Glikson, A.; Villari, M. Exploiting the FIWARE cloud platform to develop a remote patient monitoring system. In Proceedings of the 2015 IEEE Symposium on Computers and Communication (ISCC), Larnaca, Cyprus, 6–9 July 2015; pp. 264–270. [Google Scholar]
- Jager, F.; Taddei, A.; Moody, G.B.; Emdin, M.; Antolič, G.; Dorn, R.; Smrdel, A.; Marchesi, C.; Mark, R.G. Long-term ST database: A reference for the development and evaluation of automated ischaemia detectors and for the study of the dynamics of myocardial ischaemia. Med. Biol. Eng. Comput. 2003, 41, 172–182. [Google Scholar] [CrossRef]
















| Survey Paper | IoT Arch | IoT Apps | IoT Chall | IoT Tech | FC Chall | FC-IoT Apps | FCA-IoT | FC-IoT Challenges | FC-Algo | FC-IoT Platforms |
|---|---|---|---|---|---|---|---|---|---|---|
| Maier in [95] | ✔ | |||||||||
| Al-Fuqaha et al. in [21] | ✔ | |||||||||
| Pflanzner et al. [96] | ✔ | |||||||||
| Asghari et al. [98] | ✔ | |||||||||
| Ray [99] | ✔ | |||||||||
| Razzarue et al. [100] | ✔ | |||||||||
| Lao et al. in [101] | ✔ | |||||||||
| Lin et al. [94] | ✔ | ✔ | ✔ | ✔ | ||||||
| Farahzadi et al. [102] | ✔ | ✔ | ||||||||
| Sethi et al. [103] | ✔ | ✔ | ||||||||
| Atzori et al. [97] | ✔ | ✔ | ||||||||
| Abbas et al. [104] | ✔ | ✔ | ||||||||
| Miorandi et al. [105] | ✔ | ✔ | ✔ | |||||||
| Dastjerdi et al. [106] | ✔ | |||||||||
| Mahmud et al. [107] | ✔ | |||||||||
| Mouradian et al. [109] | ✔ | ✔ | ✔ | ✔ | ||||||
| Atlam et al. [110] | ✔ | ✔ | ||||||||
| Bellavista et al. [111] | ✔ | ✔ | ||||||||
| Puliafito et al. [112] | ✔ | ✔ | ✔ | ✔ |
| Architecture | Deployed Techniques | Improvement | Weakness |
|---|---|---|---|
| IFogStor [117] | Exact solution | Latency | Not suitable for LSD-IoT |
| IFogStorZ [117] | Divide and concur | Latency | Loss of optimally occurs |
| IFogStorG [118] | Graph partitioning and Floyd’s algorithm strategy | Latency | Not simple to implement |
| IFogStorM [119] | Greedy algorithms | Latency | Network overhead in LSD-IoT |
| Architecture | Technique | Enhancement | Weakness |
|---|---|---|---|
| VISAGE [129] | Clustering, multilevel SDN and 5G | Network orchestration | Does not fit LSD-IoT |
| DDA [132] | SDN and cloudlet | Reducing latency and big data analysis | - |
| FSDN [130] | SDN | Network orchestration | No resource management |
| SDFN [131] | SDN and fog computing | Network orchestration | No centralized control of the entire network |
| MFSA [122] | Integer-programming formulation | Minimize cost of service allocation | Not suitable for large-scale deployment |
| MAFECA [123] | Multiagent framework | Task assignment between cloud and edge devices | Affected by environment-adaptation ability, not suitable for large-scale deployment, and difficult to dynamically assign tasks |
| HAM [124] | Workload-placement algorithm | Enhances service allocation for small- and large-scale employment | - |
| SAT [125] | Transparent computing | Enhances scalability and reduce response tome | Heterogeneity |
| E-ALPHA [126] | - | Enhances scalability and interoperability | Heterogeneity |
| Architecture | Technique | Enhancement | Weakness |
|---|---|---|---|
| P2A [136] | Machine-learning techniques | Sensory-data privacy | Does not consider data integrity |
| LSV [137] | Embedded virtualization and trust mechanisms | Secure edge devices without re-engineering IoT applications | Vulnerable to run-time attacks |
| SBDC [138] | Trust mechanisms and service templates | Data integrity and service efficiency | Not suitable for LSD-IoT |
| SIOTOME [139] | IDS and machine-learning techniques | Threat and vulnerability detection | - |
| SDNDB [142] | SDN and blockchain | Reducing latency in a secure manner and enhancing security | - |
| MCS [140] | - | Reducing privacy threats and enhancing latency | Interoperability |
| ECV [141] | VID | Latency, privacy, and integrity | Does not fit LSD-IoT |
| BSDNV | Blockchain and SDN | Trust within system components | Not supporting big-data analysis |
| Architecture | Technique | Enhancement | Weakness |
|---|---|---|---|
| HiCH [145] | MAPE-K models | Latency and response time | - |
| TTM [147] | Embedded virtualization and trust mechanisms | Secure edge devices | Vulnerable to runtime attacks |
| Architecture | Techniques | Implementation | Focus | Use case | Year |
|---|---|---|---|---|---|
| IFogStor [117] | Exact solution | Simulation | Data placement | Smart city | 2017 |
| IFogStorZ [117] | Divide and conquer, heuristic approach | Simulation | Data placement | Smart city | 2017 |
| IFogStorG [118] | Divide and conquer, graph theory | Simulation | Data placement | Smart city | 2018 |
| IFogstorM [119] | greedy algorithm | Simulation | Data placement | Smart city | 2019 |
| MFSA [122] | Integer program | Simulation | Service allocation | Real-world scenarios | 2017 |
| MAFECA [123] | Multiagent framework | Simulation | Task assignment between cloud and edge devices | e-health | 2018 |
| HAM [124] | Workload placement algorithm | simulation | network management | smart city | 2016 |
| SAT [125] | Transparent computing | emulation | Network orchestration | E-health | 2017 |
| E-ALPHA [126] | - | Simulation | Network management | E-health | 2020 |
| VISAGE [129] | Clustering, multilevel SDN, and 5G | No implementation | Network orchestration | VANET | 2018 |
| FSDN [130] | SDN | No implementation | Resource management | VANET | 2015 |
| SDFN [131] | SDN and fog computing | - | Orchestrate the network | Intertransportation system, video surveillance, and precision agriculture | 2017 |
| DDA [132] | SDN | Testbed | Latency, big data analysis | Big-data analysis (video analytics) | 2018 |
| HDF [133] | Hidden Markov model | Simulation | Big-data analysis | Pipeline system | 2015 |
| P2A [133] | Machine learning | Testbed and Simulation | Privacy preserving | E-health | 2018 |
| LSV [137] | Embedded virtualization and trust mechanisms | Simulation | Secure edge devices without re-engineering IoT application | Smart city | 2018 |
| SBDC [138] | Trust mechanisms and service templates | Simulation | Data integrity and services efficiency | Smart transportation system | 2018 |
| SIOTOME [139] | IDS and machine-learning techniques | - | Threat and vulnerability detection | Smart home | 2018 |
| MCS [140] | - | Simulation | Privacy and latency | Mobile crowd sensing | 2017 |
| ECV [141] | VID | Simulation | latency, privacy, and integrity | Smart city | 2017 |
| SDNDB [142] | SDN and blockchain | Testbed | Network orchestration and security | No application | 2017 |
| BSDNV [144] | SDN and blockchain | Simulation | Enhances trust in networking platforms | Intertransportation system | 2019 |
| HiCH [145] | MAPE-K model | Simulation | Latency and response time | e-health | 2017 |
| TTM [147] | Feature analysis, hidden Markov model and machine learning | Testbed | Simulation | Smart home | 2018 |
| ECA Name | Architecture Component | Task Done by Component | Corresponding 3-Layer (Model Layer) | Corresponding 5-Layer (Model Layer) |
|---|---|---|---|---|
| IFogStorZ | Sensors | Sensing the environment | Layer 1 | Layer 1 |
| Higher-level application instances | Offer a higher level of services | Layer 3 | Layer 4 | |
| IFogStorG | Sensors | Collect data from the environment | Layer 1 | Layer 1 |
| GW | Responsible for transferring data | Layer 2 | Layer 2 | |
| Application instance | Processes the incoming requests | Layer 3 | Layer 4 | |
| IFogStorM | Sensors | Collect data from the environment | Layer 1 | Layer 1 |
| GW | Responsible for transferring data | Layer 2 | Layer 2 | |
| Fog nodes | Provide services to local geographical area | Layer 3 | Layer 4 | |
| MFSA | IoT devices | Collect data from the environment | Layer 1 | Layer 1 |
| GW | Responsible for transmission | Layer 2 | Layer 2 | |
| controller | Controls the entire network | Layer 2 | Layer 5 | |
| MAFECA | IoT devices and sensors | Sensing the environment | Layer 1 | Layer 1 |
| fog nodes | Provide application services | Layer 3 | Layer 4 | |
| VISAGE | Mobile devices and sensors | Sensing the environment | Layer 1 | Layer 1 |
| Base stations | Responsible for connectivity | Layer 2 | Layer 2 | |
| LSDNC and CSDNC | Controlling the network | Layer 2 | Layer 5 | |
| Vehicles | Act as fog nodes that provide services to end users | Layer 3 | Layer 4 | |
| FSDN | Vehicles | Acting as sensors to sense the environment | Layer 1 | Layer 1 |
| Base stations | Responsible for connectivity | Layer 2 | Layer 2 | |
| RSUC | Responsible for controlling on a group of RSUs | Layer 2 | Layer 5 | |
| RSUs | Act as fog nodes that provide services to end-users | Layer 3 | Layer 4 | |
| SDN controller | Responsible for managing the entire network | NA | Layer 5 | |
| SDFN | IoT devices | Responsible for collecting data from the environment | Layer 1 | Layer 1 |
| SDN controller | Responsible for managing the entire network | NA | Layer 5 | |
| DDA | IoT devices and sensors | Sensing the environment | Layer 1 | Layer 1 |
| DCs | Connectivity and monitoring bandwidth flow | Layer 2 | Layer 2 | |
| DC controller, TSDNO, and GSO | Orchestrating the network | NA | Layer 5 | |
| SDNB | Mobile devices and sensors | Sensing the environment | Layer 1 | Layer 1 |
| Base stations | Responsible for wireless communication and acting as a forwarding plan for the SDN controller | Layer 2 | Layer 2 | |
| SDN controller | Responsible for providing programming interfaces to network management operators | NA | Layer 2 | |
| HDF | Sensors | Sensing the environment and provide timely analysis for IoT data | Layer 1 and Layer 3 | Layer 1 and Layer 4 |
| Group of edge devices | Responsible for covering a small group of sensors | Layer 3 | Layer 3 | |
| P2A | Sensors | Sensing the environment | Layer 1 | Layer 1 |
| GW | Transmitting media | Layer 2 | Layer 2 | |
| Fog nodes | Answering queries | Layer 3 | Layer 4 | |
| Fog centers | Processing queries | Layer 3 | Layer 4 | |
| Cloud servers | Responsible for the aggregation process | Layer 3 | Layer 4 | |
| HiCH | Sensors | Collect data from the environment | Layer 1 | Layer 1 |
| System management component | Transmit data | Layer 2 | Layer 2 | |
| Execute part | Sending updates to parts | Layer 3 | Layer 4 | |
| LSV | IoT devices | Collect data from the environment | Layer 1 | Layer 1 |
| Secured edge devices | Provide secured edge applications without reengineering them | Layer 3 | Layer 4 | |
| SBDC | IoT devices | These devices are vulnerable to attacks | Layer 1 | Layer 1 |
| Edge platform | Establish services templates | Layer 2 | Layer 3 | |
| SIOTOME | Smart Home sensors | Collect data from the environment | Layer 1 | Layer 1 |
| GWs | Provides connectivity between smart home sensors with ISP | Layer 2 | Layer 2 | |
| Edge analyzer | Analyse data for further analysis | Layer 2 | Layer 3 | |
| Cloud controller | Collecting reports and control the communication | Layer 2 | Layer 5 | |
| ECV | IoT devices | Generate IoT data | Layer 1 | Layer 1 |
| Proxy servers | Responsible for connectivity | Layer 2 | Layer 2 | |
| Data validation item | Responsible for security | Layer 2 | Layer 3 | |
| Virtual IoT devices | Process, validate, and annotate IoT data | Layer 2 | Layer 3 | |
| BSDNV | Smart Vehicles | Collect data from the environment | Layer 1 | Layer 1 |
| RSUs and base stations | Responsible for connectivity | Layer 2 | Layer 2 | |
| Fog nodes | Provide services to vehicles | Layer 3 | Layer 4 | |
| RSUH | Controls the overhead between RSUs and vehicles | NA | Layer 5 | |
| SDN controller | Controls the entire network | NA | Layer 5 | |
| TTM | Sensors | Collect data from the environment | Layer 1 | Layer 1 |
| Edge nodes | Transfer trained to other edge nodes | Layer 2 | Layer 2 |
| App | Storage | Analysis | Data Mining | Monitoring | Detection |
|---|---|---|---|---|---|
| Smart home | ✔ | ✔ | ✔ | ||
| Smart lighting | ✔ | ||||
| Smart road | ✔ | ✔ | |||
| Smart industry | ✔ | ✔ | ✔ | ✔ | ✔ |
| Green house | ✔ | ✔ | |||
| E-health | ✔ | ✔ | ✔ | ✔ | ✔ |
| App | Storage | Analysis | Data mining | Monitoring | Detection |
|---|---|---|---|---|---|
| IFogStor [117] | ✔ | ||||
| IFogStorZ [117] | ✔ | ||||
| IFogStorG [118] | ✔ | ||||
| IFogstorM | ✔ | ||||
| MFSA [122] | ✔ | ||||
| MAFECA [123] | ✔ | ||||
| VISAGE [129] | ✔ | ✔ | ✔ | ||
| FSDN [130] | ✔ | ✔ | ✔ | ||
| SDFN [131] | ✔ | ✔ | ✔ | ✔ | ✔ |
| DDA [132] | ✔ | ||||
| HDF [133] | ✔ | ||||
| P2A [133] | ✔ | ✔ | |||
| LSV [137] | ✔ | ||||
| SBDC [138] | ✔ | ||||
| SIOTOME [139] | ✔ | ||||
| ECV [141] | ✔ | ✔ | ✔ | ||
| SDNDB [142] | ✔ | ✔ | ✔ | ||
| BSDNV [144] | ✔ | ✔ | ✔ | ✔ | |
| HiCH [145] | ✔ | ✔ | |||
| TTM [147] | ✔ |
| App | Low | Moderate | High |
|---|---|---|---|
| Smart home | ✔ | ||
| Smart lighting | ✔ | ||
| Smart road | ✔ | ||
| Smart industry | ✔ | ||
| Green house | ✔ | ||
| E-health | ✔ |
| App | Low | Moderate | High |
|---|---|---|---|
| IFogStor [117] | ✔ | ||
| IFogStorZ [117] | ✔ | ||
| IFogStorG [118] | ✔ | ||
| IFogstorM | ✔ | ||
| MFSA [122] | ✔ | ||
| MAFECA [123] | ✔ | ||
| VISAGE [129] | ✔ | ||
| FSDN [130] | ✔ | ||
| SDFN [131] | ✔ | ||
| DDA [132] | ✔ | ||
| HDF [133] | ✔ | ||
| P2A [133] | ✔ | ||
| LSV [137] | ✔ | ||
| SBDC [138] | ✔ | ||
| SIOTOME [139] | ✔ | ||
| ECV [141] | ✔ | ||
| SDNDB [142] | ✔ | ||
| BSDNV [144] | ✔ | ||
| HiCH [145] | ✔ | ||
| TTM [147] | ✔ |
| App | Low | Moderate | High |
|---|---|---|---|
| Smart home | ✔ | ✔ | |
| Smart lighting | ✔ | ||
| Smart road | ✔ | ||
| Smart industry | ✔ | ||
| Green house | ✔ | ||
| E-health | ✔ |
| App | Low | Moderate | High |
|---|---|---|---|
| IFogStor [117] | ✔ | ||
| IFogStorZ [117] | ✔ | ||
| FogStorG [118] | ✔ | ||
| IFogstorM | ✔ | ||
| MFSA [122] | ✔ | ||
| MAFECA [123] | ✔ | ||
| VISAGE [129] | ✔ | ||
| FSDN [130] | ✔ | ||
| SDFN [131] | ✔ | ||
| DDA [132] | ✔ | ||
| HDF [133] | ✔ | ||
| P2A [133] | ✔ | ||
| LSV [137] | ✔ | ||
| SBDC [138] | ✔ | ||
| SIOTOME [139] | ✔ | ||
| ECV [141] | ✔ | ||
| SDNDB [142] | ✔ | ||
| BSDNV [144] | ✔ | ||
| HiCH [145] | ✔ | ||
| TTM [147] | ✔ |
| ECA-IoT | Confidentiality and Privacy | Integrity | Availability |
|---|---|---|---|
| Smart home | ✔ | ✔ | |
| Smart lighting | |||
| Smart road | ✔ | ✔ | ✔ |
| Smart industry | ✔ | ✔ | |
| Green house | ✔ | ||
| E-health | ✔ | ✔ | ✔ |
| App | Confidentiality | Integrity | Availability |
|---|---|---|---|
| IFogStor [117] | ✔ | ✔ | ✔ |
| IFogStorZ [117] | ✔ | ✔ | ✔ |
| IFogStorG [118] | ✔ | ✔ | ✔ |
| IFogstorM | ✔ | ✔ | ✔ |
| MFSA [122] | ✔ | ||
| MAFECA [123] | ✔ | ||
| VISAGE [129] | ✔ | ✔ | ✔ |
| FSDN [130] | ✔ | ✔ | ✔ |
| SDFN [131] | ✔ | ✔ | ✔ |
| DDA [132] | ✔ | ||
| HDF [133] | ✔ | ✔ | |
| P2A [133] | ✔ | ✔ | ✔ |
| LSV [137] | ✔ | ||
| SBDC [138] | ✔ | ✔ | ✔ |
| SIOTOME [139] | ✔ | ||
| ECV [141] | ✔ | ||
| SDNDB [142] | ✔ | ||
| BSDNV [144] | ✔ | ✔ | ✔ |
| HiCH [145] | ✔ | ✔ | ✔ |
| TTM [147] | ✔ |
| App | At the Edge | At the Cloud |
|---|---|---|
| Smart home | ✔ | ✔ |
| Smart lighting | ✔ | |
| Smart road | ✔ | ✔ |
| Smart industry | ✔ | ✔ |
| Green house | ✔ | |
| E-health | ✔ | ✔ |
| ECAs-IoT | At the Edge | At Cloud |
|---|---|---|
| IFogStor [117] | ✔ | |
| IFogStorZ [117] | ✔ | |
| IFogStorG [118] | ✔ | |
| IFogstorM | ✔ | |
| MFSA [122] | ✔ | |
| MAFECA [123] | ✔ | |
| VISAGE [129] | ✔ | ✔ |
| FSDN [130] | ✔ | ✔ |
| SDFN [131] | ✔ | ✔ |
| DDA [132] | ✔ | ✔ |
| HDF [133] | ✔ | ✔ |
| P2A [133] | ✔ | ✔ |
| LSV [137] | ✔ | ✔ |
| SBDC [138] | ✔ | ✔ |
| SIOTOME [139] | ✔ | ✔ |
| ECV [141] | ✔ | |
| SDNDB [142] | ✔ | ✔ |
| BSDNV [144] | ✔ | |
| HiCH [145] | ✔ | |
| TTM [147] | ✔ |
Publisher’s Note: MDPI stays neutral with regard to jurisdictional claims in published maps and institutional affiliations. |
© 2020 by the authors. Licensee MDPI, Basel, Switzerland. This article is an open access article distributed under the terms and conditions of the Creative Commons Attribution (CC BY) license (http://creativecommons.org/licenses/by/4.0/).
Share and Cite
Hamdan, S.; Ayyash, M.; Almajali, S. Edge-Computing Architectures for Internet of Things Applications: A Survey. Sensors 2020, 20, 6441. https://doi.org/10.3390/s20226441
Hamdan S, Ayyash M, Almajali S. Edge-Computing Architectures for Internet of Things Applications: A Survey. Sensors. 2020; 20(22):6441. https://doi.org/10.3390/s20226441
Chicago/Turabian StyleHamdan, Salam, Moussa Ayyash, and Sufyan Almajali. 2020. "Edge-Computing Architectures for Internet of Things Applications: A Survey" Sensors 20, no. 22: 6441. https://doi.org/10.3390/s20226441
APA StyleHamdan, S., Ayyash, M., & Almajali, S. (2020). Edge-Computing Architectures for Internet of Things Applications: A Survey. Sensors, 20(22), 6441. https://doi.org/10.3390/s20226441

