Prediction of Satellite Shadowing in Smart Cities with Application to IoT
Abstract
1. Introduction
- Direct access: satellite-capable UE (User Equipment) has a direct access to the 5G network through a satellite link.
- Indirect access: UE accesses to RAN that is connected to the 5G core through a satellite link.
2. Background
2.1. Satellites for IoT
- GEO satellites provide high-bandwidth and high-reliability. Furthermore, a single GEO satellite can broadcast communications over wide areas, including remote rural zones where terrestrial infrastructure is unavailable. However, they are not suitable for applications that require a low latency, as the altitude of GEO satellites above sea level is about 36,000 km, and therefore the propagation delay from the satellite to the earth is budgeted at approximately 125 ms.
- LEO and MEO satellites can deliver delay-sensitive services due to their lower orbit altitude, and the signal losses in the radio link power are also smaller for the same reason. Unlike GEO satellites, which remain static to the ground stations, LEO and MEO satellites move at a higher speed, completing their orbits in a short time (about 100 min for LEO satellites). Therefore, they can avoid obstacles near the terminal that might otherwise hinder the communication. The downside is that a constellation of many satellites is required to ensure the global coverage of the Earth surface, increasing the complexity of the system. In addition, handover mechanisms are required as the satellite that disappears over the horizon must be seamlessly replaced with other to maintain the communication.
2.2. Satellite Coverage Estimation
- 1.
- Deterministic ray-tracing coverage approaches.
- 2.
- Techniques based on Masking Functions.
- 3.
- Statistical approaches, which describe the channel in terms of statistical distributions.
- 4.
- Empirical models, which fit mathematical expressions to measured attenuation data.
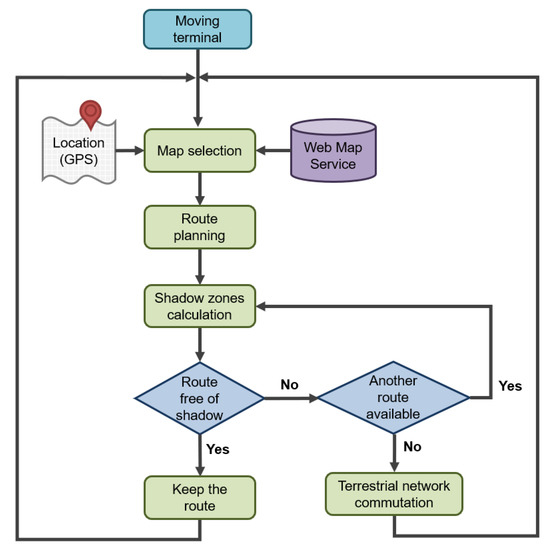
3. Geometrical LOS-NLOS Approach
4. Experimental Validation
5. Discussion
6. Conclusions
Author Contributions
Funding
Acknowledgments
Conflicts of Interest
Abbreviations
| 3GPP | 3rd Generation Partnership Project |
| eMBB | Enhanced Mobile Broadband |
| GEO | Geostationary Earth Orbit |
| GPS | Global Positioning System |
| HPAS | High Altitude Platform System |
| HTS | High-Throughput Satellites |
| IoT | Internet of Things |
| ITU-R | International Telecommunications Union-Radiocommunication Sector |
| LEO | Low Earth Orbit |
| LoRa | Long Range |
| LoRaWANs | LoRa Wide Area Networks |
| LOS | Line-Of-Sight |
| M2M | Machine-to-Machine |
| MEO | Medium Earth Orbit |
| MKF | Masking Function |
| mMTC | Massive Machine Type Communications |
| NB-IoT | Narrowband IoT |
| NLOS | Non-Line-Of-Sight |
| QZO | Quasi-Zenith Orbit |
| QZSS | Quasi-Zenith Satellite System |
| RAN | Radio Access Network |
| UAV | Unmanned Aerial Vehicles |
| UE | User Equipment |
| URLLC | Ultra-Reliable and Low Latency Communications |
References
- Liolis, K.; Geurtz, A.; Sperber, R.; Schulz, D.; Watts, S.; Poziopoulou, G.; Evans, B.; Wang, N.; Vidal, O.; Tiomela Jou, B.; et al. Use cases and scenarios of 5G integrated satellite-terrestrial networks for enhanced mobile broadband: The SaT5G approach. Int. J. Satell. Commun. Netw. 2019, 37, 91–112. [Google Scholar] [CrossRef]
- ITU-R. IMT Vision—Framework and Overall Objectives of the Future Deployment of IMT for 2020 and Beyond. Recommendation ITU-R M.2083-0. 2015. Available online: https://www.itu.int/dms_pubrec/itu-r/rec/m/R-REC-M.2083-0-201509-I!!PDF-E.pdf (accessed on 13 January 2020).
- Lin, J.; Yu, W.; Zhang, N.; Yang, X.; Zhang, H.; Zhao, W. A Survey on Internet of Things: Architecture, Enabling Technologies, Security and Privacy, and Applications. IEEE Internet Things J. 2017, 4, 1125–1142. [Google Scholar] [CrossRef]
- Palattella, M.R.; Dohler, M.; Grieco, A.; Rizzo, G.; Torsner, J.; Engel, T.; Ladid, L. Internet of Things in the 5G Era: Enablers, Architecture, and Business Models. IEEE J. Sel. Areas Commun. 2016, 34, 510–527. [Google Scholar] [CrossRef]
- Marchese, M.; Moheddine, A.; Patrone, F. IoT and UAV Integration in 5G Hybrid Terrestrial-Satellite Networks. Sensors 2019, 19, 3704. [Google Scholar] [CrossRef]
- ETSI. Satellite Earth Stations and Systems (SES); Combined Satellite and Terrestrial Networks Scenarios; Technical Report ETSI TR 103 124 V1.1.1; ETSI: Sophia Antipolis, France, 2013; Available online: https://www.etsi.org/deliver/etsi_tr/103100_103199/103124/01.01.01_60/tr_103124v010101p.pdf (accessed on 13 January 2020).
- ETSI. 5G; Study on Scenarios and Requirements for Next Generation Access Technologies; Technical Report ETSI TR 138 913 V14.2.0; ETSI: Sophia Antipolis, France, 2017; Available online: https://www.etsi.org/deliver/etsi_tr/138900_138999/138913/14.02.00_60/tr_138913v140200p.pdf (accessed on 13 January 2020).
- Sanctis, M.D.; Cianca, E.; Araniti, G.; Bisio, I.; Prasad, R. Satellite Communications Supporting Internet of Remote Things. IEEEInternet Things J. 2016, 3, 113–123. [Google Scholar] [CrossRef]
- European Commission. European Commission H2020 5G PPP Project SaT5G (Satellite and Terrestrial Network for 5G). Integrated SaT5G General Network Architecture; Technical Report; European Commission: Brussels, Belgium, 2018; Available online: https://www.sat5g-project.eu/wp-content/uploads/2019/04/SaT5G_D6.6_Exploitation-Plan.SES_.v01.00_S.pdf (accessed on 13 January 2020).
- Kota, S.; Giambene, G. Satellite 5G: IoT Use Case for Rural Areas Applications. In Proceedings of the Eleventh International Conference on Advances in Satellite and Space Communications (SPACOMM 2019), Valencia, Spain, 24–28 March 2019; pp. 24–28. [Google Scholar]
- Zhao, J.; Gao, F.; Wu, Q.; Jin, S.; Wu, Y.; Jia, W. Beam Tracking for UAV Mounted SatCom on-the-Move With Massive Antenna Array. IEEE J. Sel. Areas Commun. 2018, 36, 363–375. [Google Scholar] [CrossRef]
- Inmarsat and Actility Deploy City-Wide Internet of Things Network in Kigali to Support Smart City Initiative. Available online: https://www.inmarsat.com/press-release/inmarsat-actility-deploy-city-wide-internet-things-network-kigali-support-smart-city-initiative/ (accessed on 13 January 2020).
- Palattella, M.R.; Accettura, N. Enabling Internet of Everything Everywhere: LPWAN with Satellite Backhaul. In Proceedings of the 2018 Global Information Infrastructure and Networking Symposium (GIIS), Thessaloniki, Greece, 23–25 October 2018. [Google Scholar] [CrossRef]
- Qu, Z.; Zhang, G.; Cao, H.; Xie, J. LEO Satellite Constellation for Internet of Things. IEEE Access 2017, 5, 18391–18401. [Google Scholar] [CrossRef]
- Guidotti, A.; Vanelli-Coralli, A.; Conti, M.; Andrenacci, S.; Chatzinotas, S.; Maturo, N.; Evans, B.; Awoseyila, A.; Ugolini, A.; Foggi, T.; et al. Architectures and Key Technical Challenges for 5G Systems Incorporating Satellites. IEEE Trans. Veh. Technol. 2019, 68, 2624–2639. [Google Scholar] [CrossRef]
- Alazab, M.; Rieche, M.; Galdo, G.D.; Felber, W.; Raschke, F.; Siegert, G.; Landmann, M. On-Earth Performance Evaluation of SatCom On-the-Move (SOTM) Terminals. In Proceedings of the 2013 IEEE Military Communications Conference (MILCOM 2013), San Diego, CA, USA, 18–20 November 2013. [Google Scholar] [CrossRef]
- Völk, F.; Liolis, K.; Corici, M.; Cahill, J.; Schwarz, R.T.; Schlichter, T.; Troudt, E.; Knopp, A. Satellite Integration into 5G: Accent on First Over-The-Air Tests of an Edge Node Concept with Integrated Satellite Backhaul. Future Internet 2019, 11, 193. [Google Scholar] [CrossRef]
- Rieche, M.; Ihlow, A.; Arndt, D.; Pérez-Fontán, F.; Galdo, G.D. Modeling of the Land Mobile Satellite Channel considering the Terminal’s Driving Direction. Int. J. Antennas Propag. 2015, 2015. [Google Scholar] [CrossRef]
- Moody, J.; Bailey, N.; Zhao, J. Public perceptions of autonomous vehicle safety: An international comparison. Saf. Sci. 2020, 121, 634–650. [Google Scholar] [CrossRef]
- Vineetha, P.V.; Kirthiga, S. Analysis of polarization diversity for land mobile satellite system. In Proceedings of the 2017 International Conference on Wireless Communications, Signal Processing and Networking (WiSPNET), Chennai, India, 22–24 March 2017; pp. 1268–1271. [Google Scholar] [CrossRef]
- Pérez-Fontán, F. Channel modeling for land mobile satellite services. In Proceedings of the Fourth European Conference on Antennas and Propagation, Barcelona, Spain, 12–16 April 2010; pp. 1–5. [Google Scholar]
- Cabinet Office. Quasi-Zenith Satellite System (QZSS). Available online: https://qzss.go.jp/en/ (accessed on 13 January 2020).
- Satellites of the International Charter ‘Space and Major Disasters’. Available online: https://disasterscharter.org/documents/10180/897997/Charter-Satellites-Poster.pdf (accessed on 13 January 2020).
- SES. O3b mPOWER Engineering Freedom to Deliver Differentiated Network Services. Available online: https://www.ses.com/networks/networks-and-platforms/o3b-mpower (accessed on 13 January 2020).
- Tirkas, P.; Wangsvick, C.; Balanis, C. Propagation model for building blockage in satellite mobile communications systems. IEEE Trans. Antennas Propag. 1998, 46, 991–997. [Google Scholar] [CrossRef]
- Blazevic, Z.; Zanchi, I.; Marinovic, I. Deterministic wideband modeling of satellite propagation channel with buildings blockage. IEEE Trans. Veh. Technol. 2005, 54, 1225–1234. [Google Scholar] [CrossRef]
- Pérez-Fontán, F.; Vázquez-Castro, M.; Enjamio-Cabado, C.; Pita, J. Simplified multi-satellite system availability calculations using street masking functions. In Proceedings of the IEEE 55th Vehicular Technology Conference, Birmingham, AL, USA, 6–9 May 2002; Volume 4, pp. 1864–1868. [Google Scholar] [CrossRef]
- Pérez-Fontán, F.; Vázquez-Castro, M.A.; Enjamio, C.; Mariño, P.; Pita, J. Approximate urban area call drop-out probability estimation in mobile multi-satellite systems. Int. J. Satell. Commun. Netw. 2003, 21, 183–197. [Google Scholar] [CrossRef]
- Pérez-Fontán, F.; Martínez, S.; Sanmartín, B.; Enjamio, C.; Mariño, P.; Machado, F. An enhanced Markov chain based model for the narrowband LMS channel in built-up areas. Int. J. Satell. Commun. Netw. 2005, 23, 111–128. [Google Scholar] [CrossRef]
- Tzaras, C.; Saunders, S.R.; Evans, B.G. A physical-statistical time-series model for the mobile-satellite channel. In Proceedings of the 1998 IEEE-APS Conference on Antennas and Propagation for Wireless Communications, Waltham, MA, USA, 1–4 November1998; pp. 1–4. [Google Scholar] [CrossRef]
- Oestges, C.; Vanhoenacker-Janvier, D. A physical-statistical shadowing correlation model and its application to low-Earth-orbit systems. IEEE Trans. Veh. Technol. 2001, 50, 416–421. [Google Scholar] [CrossRef]
- Hadidianmoghadam, H.; Kouki, A.B. New Modified Urban Canyon Models for Satellite Signal Propagation Prediction. IEEE Access 2019, 7, 25298–25307. [Google Scholar] [CrossRef]
- ITU-R. Propagation Data Required for The Design Systems in the Land Mobile-Satellite Service. Recommendation ITU-R P.681-11. 2019. Available online: https://www.itu.int/dms_pubrec/itu-r/rec/p/R-REC-P.681-11-201908-I!!PDF-E.pdf (accessed on 13 January 2020).
- Prieto-Cerdeira, R.; Pérez-Fontán, F.; Burzigotti, P.; Bolea-Alamañac, A.; Sánchez-Lago, I. Versatile two-state land mobile satellite channel model with first application to DVB-SH analysis. Int. J. Satell. Commun. Netw. 2010, 28, 291–315. [Google Scholar] [CrossRef]
- Loo, C. A statistical model for a land mobile satellite link. IEEE Trans. Veh. Technol. 1985, vt-34, 122–127. [Google Scholar]
- Lutz, E.; Cygan, D.; Dippold, M.; Dolainsky, F.; Papke, W. The land mobile satellite communication channel-recording, statistics, and channel model. IEEE Trans. Veh. Technol. 1991, 40, 375–386. [Google Scholar] [CrossRef]
- Suzuki, H. A statistical model of mobile radio reception. IEEE Trans. Commun. 1977, 25, 673–680. [Google Scholar] [CrossRef]
- Andersen, J.B. Statistical distributions in mobile communications using multiple scattering. In Proceedings of the 27th URSI General Assembly, Maastricht, The Netherlands, 17–24 August 2002. [Google Scholar]
- Corazza, G.E.; Vatalaro, F. A statistical model for land mobile satellite channels and its application to nongeostationary orbit systems. IEEE Trans. Veh. Technol. 1994, 43, 738–742. [Google Scholar] [CrossRef]
- Patzold, M.; Killat, U.; Laue, F. An extended Suzuki model for land mobile satellite channels and its statistical properties. IEEE Trans. Veh. Technol. 1998, 47, 617–630. [Google Scholar] [CrossRef]
- Arndt, D.; Heynz, T.; König, J.; Ihlow, A.; Heubergerz, A.; Prieto-Cerdeira, R.; Eberlein, E. Extended Two-State Narrowband LMS Propagation Model for S-Band. In Proceedings of the IEEE international Symposium on Broadband Multimedia Systems and Broadcasting, Seoul, South Korea, 27–29 June 2012; pp. 1–6. [Google Scholar]
- Pérez-Fontán, F.; Vázquez-Castro, M.; Enjamio-Cabado, C.; Pita, J.; Kubista, E. Statistical modeling of the LMS channel. IEEE Trans. Veh. Technol. 2001, 50, 1549–1567. [Google Scholar] [CrossRef]
- Moraitis, N.; Milas, V.; Constantinou, P. On the Empirical Model Comparison for the Land Mobile Satellite Channel. In Proceedings of the 2007 IEEE 65th Vehicular Technology Conference—VTC2007-Spring, Dublin, Ireland, 22–25 April 2007. [Google Scholar] [CrossRef]
- Lehner, A.; Steingass, A. Time series multipath modeling of suburban environments in landmobile satellite navigation. In Proceedings of the Second European Conference on Antennas and Propagation (EuCAP 2007), Edinburgh, UK, 11–16 November 2007; pp. 1–7. [Google Scholar]
- ITU-R. Propagation by Diffraction. Recommendation ITU-R P.526-14. 2018. Available online: https://www.itu.int/dms_pubrec/itu-r/rec/p/R-REC-P.526-14-201801-I!!PDF-E.pdf (accessed on 13 January 2020).
- European Commission. Manual of Standard Building Specifications. 2011. Available online: https://ec.europa.eu/oib/pdf/mit-standard-building-specs_en.pdf (accessed on 13 January 2020).
- Crowe, K.; Raines, R. A model to describe the distribution of transmission path elevation angles to the Iridium and Globalstar satellite systems. IEEE Commun. Lett. 1999, 3, 242–244. [Google Scholar] [CrossRef]
- ETSI; Digital Video Broadcasting (DVB). Framing Structure, Channel Coding and Modulation for Satellite Services to Hand-Held Devices (SH) Below 3 GHz. EN302-583V.1.1.1. 2008. Available online: https://www.etsi.org/deliver/etsi_en/302500_302599/302583/01.02.01_40/en_302583v010201o.pdf (accessed on 13 January 2020).
- Ministerio de Hacienda. Spanish Cadastre. Available online: http://www.catastro.meh.es (accessed on 13 January 2020).
- Lee, W. Mobile Communications Engineering: Theory and Applications; McGraw-Hill: New York, NY, USA, 1997. [Google Scholar]
- Iridium. Available online: https://www.iridium.com (accessed on 13 January 2020).
- LoRaWAN Specification v1.1. Available online: https://lora-alliance.org/resource-hub/lorawanr-specification-v11 (accessed on 13 January 2020).
- Li, Y.; Bartos, R. A survey of protocols for Intermittently Connected Delay-Tolerant Wireless Sensor Networks. J. Netw. Comput. Appl. 2014, 41, 411–423. [Google Scholar] [CrossRef]
- Schütz, S.; Eggert, L.; Schmid, S.; Brunner, M. Protocol enhancements for intermittently connected hosts. ACM SIGCOMM Comput. Commun. Rev. 2005, 35, 5. [Google Scholar] [CrossRef]













© 2020 by the authors. Licensee MDPI, Basel, Switzerland. This article is an open access article distributed under the terms and conditions of the Creative Commons Attribution (CC BY) license (http://creativecommons.org/licenses/by/4.0/).
Share and Cite
Hornillo-Mellado, S.; Martín-Clemente, R.; Baena-Lecuyer, V. Prediction of Satellite Shadowing in Smart Cities with Application to IoT. Sensors 2020, 20, 475. https://doi.org/10.3390/s20020475
Hornillo-Mellado S, Martín-Clemente R, Baena-Lecuyer V. Prediction of Satellite Shadowing in Smart Cities with Application to IoT. Sensors. 2020; 20(2):475. https://doi.org/10.3390/s20020475
Chicago/Turabian StyleHornillo-Mellado, Susana, Rubén Martín-Clemente, and Vicente Baena-Lecuyer. 2020. "Prediction of Satellite Shadowing in Smart Cities with Application to IoT" Sensors 20, no. 2: 475. https://doi.org/10.3390/s20020475
APA StyleHornillo-Mellado, S., Martín-Clemente, R., & Baena-Lecuyer, V. (2020). Prediction of Satellite Shadowing in Smart Cities with Application to IoT. Sensors, 20(2), 475. https://doi.org/10.3390/s20020475

