A Robust Multilevel DWT Densely Network for Cardiovascular Disease Classification
Abstract
1. Introduction
2. Related Works
2.1. Evaluation Paradigms
2.2. Existing Methods
2.3. Proposed Method and Arrangement
3. Materials and Methodology
3.1. Data Used
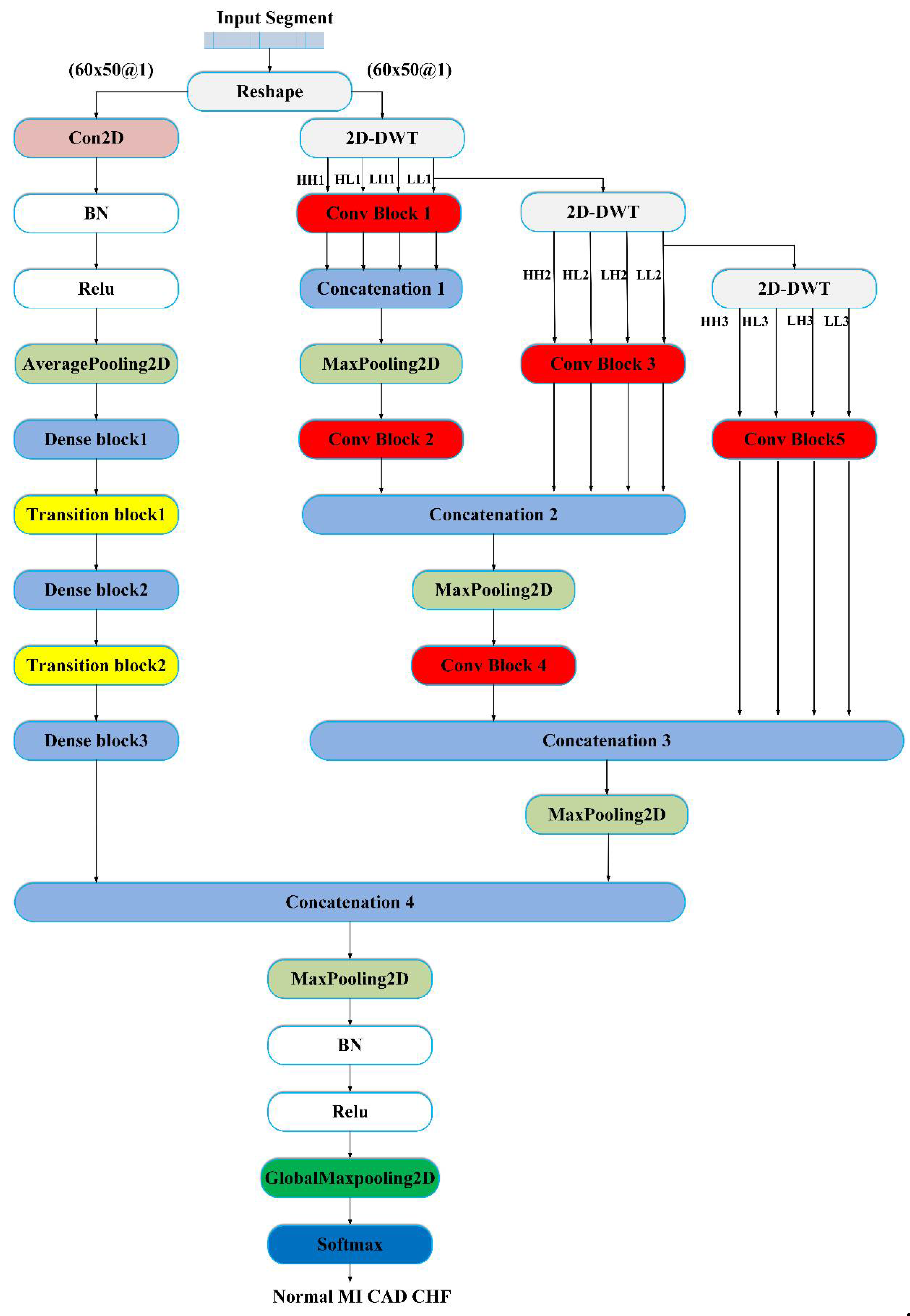
3.2. The Proposed System
3.3. Input Data Generation
3.4. Feature Extraction (Multilevel DWT)
3.5. Feature Extraction (MDD-Net)
3.6. Robustness to Imbalance Category (Borderline-SMOTE and Focal Loss Function)
3.7. Classification
3.8. Evaluation Index
4. Results
4.1. Experiment Setup and Optimality Evaluation
4.1.1. Impact of Input Segments
4.1.2. The Optimality Evaluation on the Structure of the MDD-Net
4.2. Results of Automated Detection Based on Intra-Patient Paradigm
4.3. Results of Automated Detection Based on Inter-Patient Paradigm
4.4. Results of Robustness to Noise
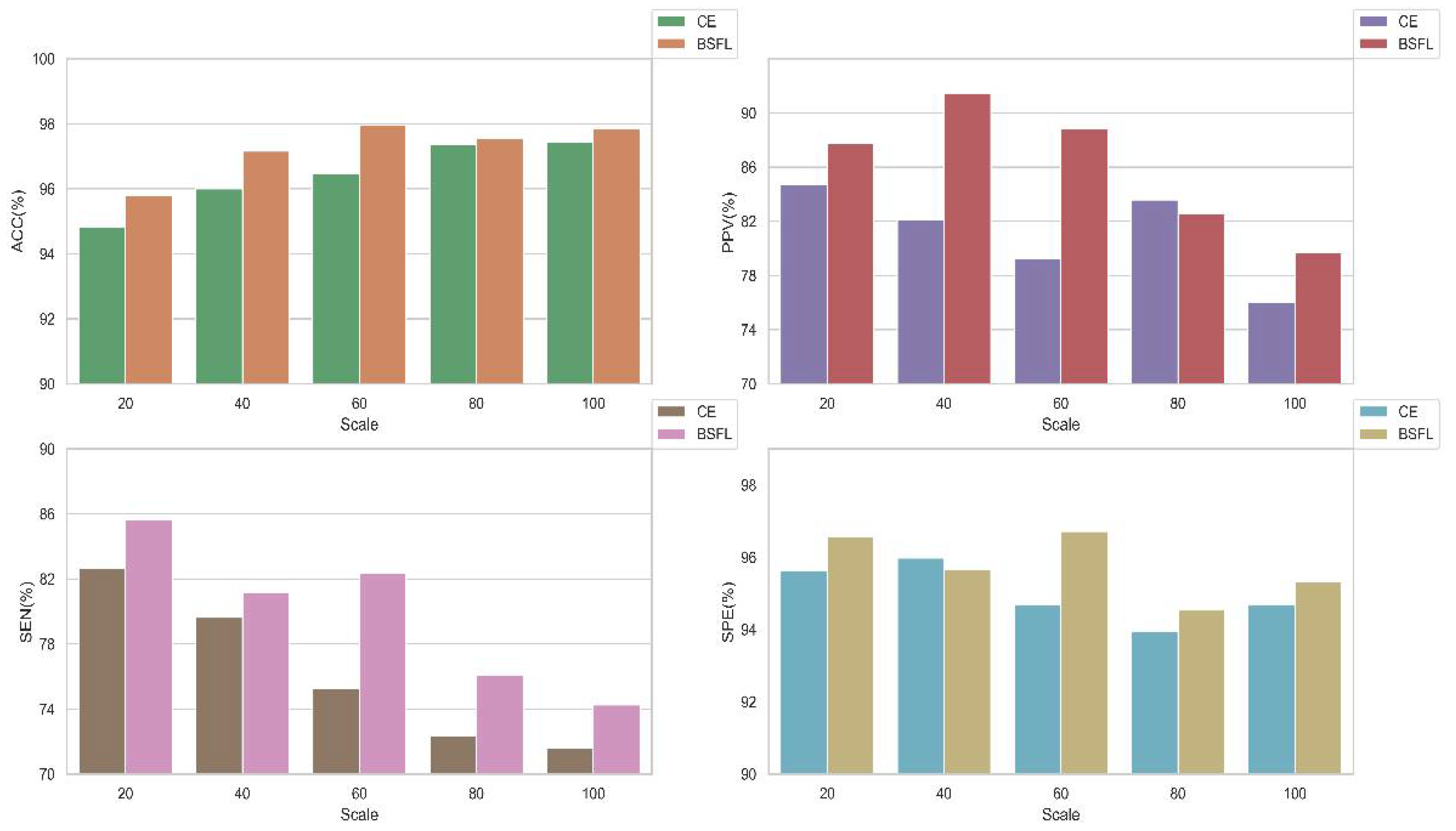
4.5. Results of Robustness to Imbalance Category
4.6. Comparison of Other Deep Learning Models
5. Discussion
- (1)
- A novel ASFS algorithm is proposed. The algorithm can generate effective inputs without conventional data preprocessing (noise removal and R-peak location).
- (2)
- Compared with traditional deep learning algorithms, our combined model has small steady-state error and achieved superior results.
- (3)
- Our model has good robustness to noise and can overcome category imbalance.
- (4)
- The proposed work has considerable practical significance considering the performance of the proposed model under the inter-patient paradigm.
6. Conclusions
Author Contributions
Funding
Conflicts of Interest
References
- Sayadi, O.; Shamsollahi, M.B. Multiadaptive bionic wavelet transform: Application to ECG denoising and baseline wandering reduction. EURASIP J. Adv. Signal. Process. 2007, 2007. [Google Scholar] [CrossRef]
- Buja, L.M. Coronary Artery Disease; Willerson, J.T., Holmes David, R.J., Eds.; Springer: London, UK, 2015; pp. 1–20. ISBN 978-1-4471-2828-1. [Google Scholar]
- Buja, L.M.; Willerson, J.T. The role of coronary artery lesions in ischemic heart disease: Insights from recent clinicopathologic, coronary arteriographic, and experimental studies. Hum. Pathol. 1987, 18, 451–461. [Google Scholar] [CrossRef]
- Gertsch, M. The Normal ECG and its (Normal) Variants BT–The ECG: A Two-Step Approach to Diagnosis; Gertsch, M., Ed.; Springer: Berlin/Heidelberg, Germany, 2004; pp. 19–43. ISBN 978-3-662-10315-9. [Google Scholar]
- Chee, J.; Seow, S.-C. The Electrocardiogram BT—Advances in Cardiac Signal Processing; Acharya, U.R., Suri, J.S., Spaan, J.A.E., Krishnan, S.M., Eds.; Springer: Berlin/Heidelberg, Germany, 2007; pp. 1–53. ISBN 978-3-540-36675-1. [Google Scholar]
- Goldberger, A.L.; Gold-berger, E. Clinical Electrocardiography, A Simplified Approach. Crit. Care Med. 1981, 9, 891–892. [Google Scholar] [CrossRef]
- Madias, J. ECG Changes in Response to Diuresis in an Ambulatory Patient with Congestive Heart Failure. Congest. Heart Fail. 2006, 12, 277–283. [Google Scholar] [CrossRef] [PubMed]
- Acharya, U.R.; Sudarshan, V.K.; Koh, J.E.W.; Joy, R.; Hong, J.; Lih, S.; Muhammad, A.; Hagiwara, Y.; Rama, M.; Mookiah, K.; et al. Biomedical Signal Processing and Control Application of higher-order spectra for the characterization of Coronary artery disease using electrocardiogram signals. Biomed. Signal. Process. Control. 2017, 31, 31–43. [Google Scholar] [CrossRef]
- Kumar, M.; Bilas, R.; Acharya, U.R. Biomedical Signal Processing and Control Characterization of coronary artery disease using flexible analytic wavelet transform applied on ECG signals. Biomed. Signal. Process. Control. 2017, 31, 301–308. [Google Scholar] [CrossRef]
- Baran, U.; Talo, M.; Yildirim, O.; San, R.; Acharya, U.R. Classification of myocardial infarction with multi-lead ECG signals and deep CNN. Pattern Recognit. Lett. 2019, 122, 23–30. [Google Scholar] [CrossRef]
- Han, C.; Shi, L. Automated interpretable detection of myocardial infarction fusing energy entropy and morphological features. Comput. Methods Programs Biomed. 2019, 175, 9–23. [Google Scholar] [CrossRef]
- Sharma, M.; San, R.; Acharya, U.R. A novel automated diagnostic system for classi fi cation of myocardial infarction ECG signals using an optimal biorthogonal fi lter bank. Comput. Biol. Med. 2018, 102, 341–356. [Google Scholar] [CrossRef]
- Acharya, U.R.; Fujita, H.; Oh, S.L.; Hagiwara, Y.; Tan, J.H.; Adam, M. Application of deep convolutional neural network for automated detection of myocardial infarction using ECG signals. Inf. Sci. 2017, 415–416, 190–198. [Google Scholar] [CrossRef]
- Reasat, T.; Shahnaz, C. Detection of inferior myocardial infarction using shallow convolutional neural networks. In Proceedings of the 5th IEEE Reg. 10 Humanit. Technol. Conf. 2017, R10-HTC 2017, BUET, Dhaka, Bangladesh, 21–23 December 2017; pp. 718–721. [Google Scholar] [CrossRef]
- Sharma, L.D.; Sunkaria, R.K. Inferior myocardial infarction detection using stationary wavelet transform and machine learning approach. Signal. Image Video Process. 2018, 12, 199–206. [Google Scholar] [CrossRef]
- Padhy, S.; Dandapat, S. Biomedical Signal Processing and Control Third-order tensor based analysis of multilead ECG for classification of myocardial infarction. Biomed. Signal. Process. Control 2017, 31, 71–78. [Google Scholar] [CrossRef]
- Acharya, U.R.; Fujita, H.; Sudarshan, V.K.; Oh, S.L.; Adam, M.; Koh, J.E.W.; Tan, J.H.; Ghista, D.N.; Martis, R.J.; Chua, C.K.; et al. Automated detection and localization of myocardial infarction using electrocardiogram: A comparative study of different leads. Knowl. Based Syst. 2016, 99, 146–156. [Google Scholar] [CrossRef]
- Acharya, U.R.; Fujita, H.; Lih, S.; Yuki, O.; Jen, H.; Tan, H.; Adam, M.; Tan, R.S. Deep convolutional neural network for the automated diagnosis of congestive heart failure using ECG signals. Appl. Intell. 2019, 49, 16–27. [Google Scholar]
- Sudarshan, V.K.; Acharya, U.R.; Lih, S.; Adam, M.; Hong, J.; Kuang, C.; Poo, K.; San, R. Automated diagnosis of congestive heart failure using dual tree complex wavelet transform and statistical features extracted from 2 s of ECG signals. Comput. Biol. Med. 2017, 83, 48–58. [Google Scholar] [CrossRef] [PubMed]
- Mašeti, Z.; Subasi, A. Detection of congestive heart failures using C4.5 Decision Tree. Southeast Eur. J. Soft Comput. 2013. [Google Scholar] [CrossRef]
- Acharya, U.R.; Fujita, H.; Adam, M.; Lih, O.S.; Sudarshan, V.K.; Hong, T.J.; Koh, J.E.; Hagiwara, Y.; Chua, C.K.; Poo, C.K.; et al. Automated characterization and classification of coronary artery disease and myocardial infarction by decomposition of ECG signals: A comparative study. Inf. Sci. 2017, 377, 17–29. [Google Scholar] [CrossRef]
- Fujita, H.; Sudarshan, V.K.; Adam, M.; Oh, S.L.; Tan, J.H.; Hagiwara, Y.; Chua, K.C.; Chua, K.P.; Acharya, U.R. Characterization of Cardiovascular Diseases Using Wavelet Packet Decomposition and Nonlinear Measures of Electrocardiogram Signal BT—Advances in Artificial Intelligence: From Theory to Practice; Benferhat, S., Tabia, K., Ali, M., Eds.; Springer International Publishing: Cham, Switzerland, 2017; pp. 259–266. [Google Scholar]
- Acharya, U.R.; Fujita, H.; Sudarshan, V.K.; Oh, S.L.; Adam, M.; Tan, J.H.; Koo, J.H.; Jain, A.; Lim, C.M.; Chua, K.C. Automated characterization of coronary artery disease, myocardial infarction, and congestive heart failure using contourlet and shearlet transforms of electrocardiogram signal. Knowl. Based Syst. 2017, 132, 156–166. [Google Scholar] [CrossRef]
- de Chazal, P.; O’Dwyer, M.; Reilly, R.B. Automatic classification of heartbeats using ECG morphology and heartbeat interval features. IEEE Trans. Biomed. Eng. 2004, 51, 1196–1206. [Google Scholar] [CrossRef]
- Huang, H.; Liu, J.; Zhu, Q.; Wang, R.; Hu, G. A new hierarchical method for inter-patient heartbeat classification using random projections and RR intervals. Biomed. Eng. Online 2014, 13, 1–26. [Google Scholar] [CrossRef]
- Luz, E.; Menotti, D. How the choice of samples for building arrhythmia classifiers impact their performances. In Proceedings of the 2011 Annual International Conference of the IEEE Engineering in Medicine and Biology Society, Boston, MA, USA, 30 August–3 September 2011; pp. 4988–4991. [Google Scholar]
- Goldberger, A.L.; Amaral, L.A.; Glass, L.; Hausdorff, J.M.; Ivanov, P.C.; Mark, R.G.; Mietus, J.E.; Moody, G.B.; Peng, C.K.; Stanley, H.E. PhysioBank, PhysioToolkit, and PhysioNet: Components of a new research resource for complex physiologic signals. Circulation 2000, 101, E215. [Google Scholar] [CrossRef] [PubMed]
- Addison, P.S. Wavelet transforms and the ECG: A review. Physiol. Meas. 2005, 26, R155–R199. [Google Scholar] [CrossRef] [PubMed]
- Daubechies, I. The wavelet transform, time-frequency localization and signal analysis. Inf. Theory, IEEE Trans. 1990, 36, 961–1005. [Google Scholar] [CrossRef]
- Simonyan, K.; Zisserman, A. Very Deep Convolutional Networks for Large-Scale Image Recognition. Available online: https://arxiv.org/pdf/1409.1556.pdf (accessed on 2 June 2020).
- Szegedy, C.; Liu, W.; Jia, Y.; Sermanet, P.; Reed, S.; Anguelov, D.; Erhan, D.; Vanhoucke, V.; Rabinovich, A. Going Deeper with Convolutions. In Proceedings of the IEEE Conference on Computer Vision and Pattern Recognition, Boston, MA, USA, 7–12 June 2015; pp. 1–9. [Google Scholar]
- Szegedy, C.; Vanhoucke, V.; Ioffe, S.; Shlens, J.; Wojna, Z. Rethinking the Inception Architecture for Computer Vision. In Proceedings of the IEEE Comput. Soc. Conf. Comput. Vis. Pattern Recognit, Seattle, WA, USA, 27–30 June 2016; pp. 2818–2826. [Google Scholar] [CrossRef]
- He, K.; Zhang, X.; Ren, S.; Sun, J. Deep Residual Learning for Image Recognition. In Proceedings of the IEEE Conference on Computer Vision and Pattern Recognition, Las Vegas, NV, USA, 27–30 June 2016; pp. 770–778. [Google Scholar]
- Huang, G.; Liu, Z.; Van Der Maaten, L.; Weinberger, K.Q. Densely connected convolutional networks. In Proceedings of the 2017 IEEE Conference on Computer Vision and Pattern Recognition (CVPR), Honolulu, HI, USA, 21–26 July 2017; pp. 2261–2269. [Google Scholar] [CrossRef]
- Chawla, N.V.; Bowyer, K.W.; Hall, L.O.; Kegelmeyer, W.P. SMOTE: Synthetic Minority Over-sampling Technique. J. Artif. Intell. Res. 2002, 16, 321–357. [Google Scholar] [CrossRef]
- Han, H.; Wang, W.-Y.; Mao, B.-H. Borderline-SMOTE: A New Over-Sampling Method in Imbalanced Data Sets Learning BT–Advances in Intelligent Computing; Huang, D.-S., Zhang, X.-P., Huang, G.-B., Eds.; Springer: Berlin, Heidelberg, Germany, 2005; pp. 878–887. [Google Scholar]
- Lin, T.Y.; Goyal, P.; Girshick, R.; He, K.; Dollar, P. Focal Loss for Dense Object Detection. IEEE Trans. Pattern Anal. Mach. Intell. 2020, 42, 318–327. [Google Scholar] [CrossRef] [PubMed]
- Nasrabadi, N.M.; Bishop, C.M. Pattern Recognition and Machine Learning; Springer: Berlin/Heidelberg, Germany, 1992. [Google Scholar]
- Acharya, U.R.; Oh, S.L.; Hagiwara, Y.; Tan, J.H.; Adam, M.; Gertych, A.; Tan, R.S. A deep convolutional neural network model to classify heartbeats. Comput. Biol. Med. 2017, 89, 389–396. [Google Scholar] [CrossRef]
- Sellami, A.; Hwang, H. A robust deep convolutional neural network with batch-weighted loss for heartbeat classification. Expert Syst. Appl. 2019, 122, 75–84. [Google Scholar] [CrossRef]













| Author (Year) | Database | Feature Extraction Method (Classifiers) | Intra-Patient | Inter-Patient |
|---|---|---|---|---|
| Normal and CAD | ||||
| Acharya et al., (2017) [8] | Fantasia and St.Petersburg databases | HOS (KNN/DT) | ACC = 98.99% | |
| SEN = 97.75% | ||||
| SPE = 99.39%. | ||||
| Kumar et al., (2017) [9] | Fantasia and St.Petersburg databases | FAWT (LS-SVM) | ACC = 99.60% | |
| SEN = 99.57% | ||||
| SPE = 99.61% | ||||
| Normal and MI | ||||
| Baloglu et al., (2019) [10] | PTB diagnostic ECG database | CNN (Softmax) | ACC = 99.78% | |
| Han et al., (2019) [11] | PTB diagnostic ECG database | Energy entropy based on MODWPT; Feature fusion (SVM) | ACC = 99.75% | ACC = 92.69% |
| SEN = 99.37% | SEN = 80.96% | |||
| PPV = 99.70% | PPV = 86.14% | |||
| Sharma et al., (2018) [12] | PTB diagnostic ECG database | Wavelet decomposition based on biorthogonal filter bank, fuzzy entropy (KNN) | ACC = 99.62% | |
| SEN = 99.76% | ||||
| SPE = 99.12% | ||||
| Acharya et al., (2017) [13] | PTB diagnostic ECG database | 11-layer CNN (Softmax) | ACC = 95.22% | |
| SEN = 95.49% | ||||
| SPE = 94.19% | ||||
| Reasat et al., (2017) [14] | PTB diagnostic ECG database | CNN with inception block (Softmax) | ACC = 84.54% | |
| SEN = 85.33% | ||||
| SPE = 84.09% | ||||
| Sharma et al., (2017) [15] | PTB diagnostic ECG database | SWT Sample entropy, log energy entropy, and median slope; (SVM/KNN) | ACC = 98.84% | ACC = 81.71% |
| SEN = 99.35% | SEN = 79.01% | |||
| SPE = 98.29% | SPE = 79.26% | |||
| Padhy et al., (2017) [16] | PTB diagnostic ECG database | SVD (SVM) | ACC = 95.30% | |
| SEN = 94.60% | ||||
| SPE = 96.00% | ||||
| Acharya et al., (2016) [17] | PTB diagnostic ECG database | DWT (KNN) | ACC = 98.8% | |
| SEN = 99.45% | ||||
| SPE = 96.27% | ||||
| Normal and CHF | ||||
| Acharya et al., (2019) [18] | MITBIH Normal Sinus Rhythm, BIDMC CHF database | 1D-CNN (Softmax) | ACC = 98.97% | |
| SEN = 98.87% | ||||
| SPE = 99.01% | ||||
| Sudarshan et al., (2017) [19] | MIT-BIH Normal Sinus Rhythm Database, BIDMC CHF database | Dual tree complex wavelet transform (KNN) | ACC = 99.86% | |
| SEN = 99.78% | ||||
| SPE = 99.94% | ||||
| Subasi et al., (2013) [20] | BIDMC CHF database, MIT-BIH Arrhythmia database | Autoregressive (AR) Burg (C4.5 DT) | SEN = 99.77% | |
| SPE = 99.93% | ||||
| Normal, CAD and MI | ||||
| Acharya et al., (2017) [21] | St.Petersburgdatabases, PTB diagnostic ECG database, | DWT EMD DCT (KNN) | ACC = 98.5% | |
| SEN = 98.5% | ||||
| SPE = 99.7% | ||||
| Normal, CAD, MI, and CHF | ||||
| Fujita et al., (2017) [22] | St.Petersburg databases, PTB diagnostic ECG database, BIDMC CHF database | WPD ReliefF (KNN) | ACC =97.98% | |
| SEN = 99.61% | ||||
| SPE = 94.84% | ||||
| Acharya et al., (2017) [23] | St.Petersburg databases, PTB diagnostic ECG database, BIDMC CHF database | CWT Contourlet Transform Shearlet Transform (DT KNN) | ACC = 99.55% | |
| SEN = 99.93% | ||||
| SPE = 99.24% | ||||
| Database | Diagnosis Type | Used Lead° | Sampling Rate (Hz) | Subjects | Records |
|---|---|---|---|---|---|
| St-Petersburg | CAD | II | 257 | 7 | 17 |
| BIDMC CHF | CHF | II | 250 | 15 | 15 |
| PTB Diagnostic | Normal | II | 1000 | 52 | 80 |
| MI | II | 1000 | 148 | 368 |
| Paradigm | Class | Training Set (DS1) | Testing Set (DS2) |
|---|---|---|---|
| Inter-patient | Normal | 104, 105, 116, 117, 121, 122, 131, 150, 155, 156, 165, 166, 169, 170, 172, 173, 174, 180, 182, 184, 185, 198, 214, 229, 233, 234 (26 persons) | 235~248, 251, 252, 255, 260, 263, 264, 266, 267, 276, 277, 279, 284 (26 persons) |
| MI | 001~074 (74 persons) | 75~103, 108, 111, 120, 128, 135, 138~142, 145, 148, 149, 152, 158, 160, 163, 183, 189, 193, 195, 197, 205, 207, 211, 223, 226, 230, 231, 259, 261, 265, 268, 270, 273, 274, 280, 282, 283, 287, 290~294 (74 persons) | |
| CAD | 001, 010, 016, 017 (4 persons) | 020, 025, 031 (3 persons) | |
| CHF | 001~008 (8 persons) | 009~015 (7 persons) | |
| Intra-patient | All data were chosen randomly as training and test samples. 10-fold cross-validation was employed, 9/10 of data was selected for training and the remaining data was used for testing. | ||
| Input: | The raw ECG data , current sample frequency , Max sample frequency , the number of ECG cycles in one segment , overlapping rate of the segment |
| Output: | The matrix of segments |
| Step 1: | Calculate the length of a desirable segment |
| Step 2: | Calculate the length of the overlap |
| Step 3: | Calculate the length of input ECG |
| Step 4: | For the loop of segment extraction from the raw ECG |
| Step 5: | Intercept from the raw ECG and get the segment |
| Step 6: | Get the expected segment based on the current frequency and expected frequency ; |
| Step 7: | Normalize the segment |
| Step 8: | Add the normalized segment to the matrix ; |
| Step 9: | Calculate the new based on the length of input ECG and the length of overlap after intercepting the segment |
| Step 10: | End for |
| Step 11: | Get the desirable matrix of segments |
| Layer | Output Shape | Filter (Kernel size, Stride Size, Number) |
|---|---|---|
| Convolution2D | (None,60,50,24) | |
| AveragePooling2D | (None,30,25,24) | |
| Dense block 1 | (None,30,25,36) | |
| Transition block 1 | (None,15,13,18) | |
| Dense block 2 | (None,15,13,30) | |
| Transition block 2 | (None,8,7,15) | |
| Dense block 3 | (None,8,7,27) | |
| Maxpooling2D | (None,4,4,27) | |
| Conv block 1 | (None,30,25,24) | |
| Concatenation 1 | (None,30,25,96) | None |
| Maxpooling2D | (None,15,13,96) | |
| Conv block 2 | (None,15,13,12) | |
| Conv block 3 | (None,15,13,24) | |
| Concatenation 2 | (None,15,13,108) | None |
| Maxpooling2D | (None,8,7,108) | |
| Conv block 4 | (None,8,7,12) | |
| Conv block 5 | (None,8,7,24) | |
| Concatenation 3 | (None,8,7,108) | None |
| Maxpooling2D | (None,4,4,108) | |
| Concatenation 4 | (None,4,4,135) | None |
| Maxpooling2D | (None,2,2,135) | |
| GlobalMaxPooling2D | (None,135) | None |
| Softmax | 4 | None |
| Input: | The original training set , the majority-class set |
| Output: | The new training set after using Borderline-SMOTE algorithm |
| Step 1: | Calculate the nearest neighbors of each sample in the minority set |
| Step 2: | Classify the samples in according to these nearest neighbors
|
| Step 3: | For loop until the number of artificial minority-class samples is met. |
| Step 4: | Set the boundary sample set , calculate nearest neighbors in the minority-class set of each sample in the set, and compose the set . |
| Step 5: | Randomly select nearest neighbors. |
| Step 6: | Calculate the difference of all attributes between a sample and its nearest neighbors . |
| Step 7: | The attribute difference multiplied by a random number . If is a sample in the or set, then . |
| Step 8: | The generated artificial minority-class sample is . |
| Step 9: | Add the generated sample to the new training set |
| Step 10: | End for |
| Step 11: | Get the desirable training set |
| Parameter | Value |
|---|---|
| The number of dense blocks | 3 |
| The depth of the network | 13 |
| Batch size | 50 |
| Epoch | 50 |
| Growth rate | 12 |
| Item | Parameter | Alternative List | Best |
|---|---|---|---|
| The input segment | Segment length | (2000, 3000) | 3000 |
| Overlapping rate | (0.1, 0.2, 0.3) | 0.1 | |
| Reformed DenseNet | Batch size | (20, 30, 40, …, 200) | 50 |
| Epoch | (100, 150, 200) | 100 | |
| Dense blocks | (1, 2, 3) | 3 | |
| Depth | (10, 13, 16, 19, …, 46) | 10 | |
| Growth rate | (12, 24) | 12 | |
| Multilevel DWT | The level of DWT | (1, 2, 3) | 3 |
| Predicted | ACC (%) | PPV (%) | SEN (%) | SPE (%) | |||||
|---|---|---|---|---|---|---|---|---|---|
| Normal | MI | CAD | CHF | ||||||
| Original | Normal | 3297 | 157 | 0 | 0 | 99.54 | 97.57 | 95.45 | 99.83 |
| MI | 82 | 14921 | 2 | 6 | 99.52 | 98.95 | 99.40 | 99.57 | |
| CAD | 0 | 1 | 11322 | 16 | 99.95 | 99.92 | 99.85 | 99.98 | |
| CHF | 0 | 0 | 7 | 22208 | 99.94 | 99.90 | 99.97 | 99.93 | |
| Average | 99.74 | 99.09 | 98.67 | 99.83 | |||||
| Original/Predicted | Predicted | ACC (%) | PPV (%) | SEN (%) | SPE (%) | ||||
|---|---|---|---|---|---|---|---|---|---|
| Normal | MI | CAD | CHF | ||||||
| DenseNet | Normal | 1075 | 537 | 6 | 0 | 96.67 | 83.08 | 66.44 | 98.97 |
| MI | 202 | 5744 | 20 | 290 | 94.00 | 86.94 | 91.82 | 94.82 | |
| CAD | 9 | 69 | 3421 | 1170 | 93.59 | 93.96 | 73.27 | 98.79 | |
| CHF | 8 | 257 | 194 | 9908 | 91.62 | 87.16 | 95.57 | 88.36 | |
| Average | 93.97 | 87.78 | 81.77 | 95.24 | |||||
| Multilevel DWT (ML-DWT) | Normal | 1322 | 295 | 1 | 0 | 96.69 | 74.10 | 81.71 | 97.83 |
| MI | 361 | 5829 | 16 | 50 | 96.81 | 95.04 | 93.17 | 98.17 | |
| CAD | 91 | 7 | 3717 | 854 | 93.10 | 85.55 | 79.61 | 96.56 | |
| CHF | 10 | 2 | 611 | 9744 | 93.33 | 91.51 | 93.99 | 92.79 | |
| Average | 94.98 | 86.55 | 87.12 | 96.34 | |||||
| MDD-Net (proposed) | Normal | 1173 | 442 | 3 | 0 | 97.32 | 87.41 | 72.50 | 99.21 |
| MI | 149 | 6013 | 48 | 46 | 96.95 | 92.97 | 96.12 | 97.27 | |
| CAD | 15 | 10 | 4250 | 394 | 96.67 | 92.49 | 91.03 | 98.11 | |
| CHF | 5 | 3 | 294 | 10065 | 96.76 | 95.81 | 97.09 | 96.49 | |
| Average | 96.92 | 92.17 | 89.18 | 97.77 | |||||
| SNR/Paradigm | Intra-Patient | Inter-Patient | ||||||
|---|---|---|---|---|---|---|---|---|
| ACC (%) | PPV (%) | SEN (%) | SPE (%) | ACC (%) | PPV (%) | SEN (%) | SPE (%) | |
| Original | 99.74 | 99.09 | 98.67 | 99.83 | 96.92 | 92.17 | 89.18 | 97.77 |
| 24 db | 99.59 | 97.97 | 98.51 | 99.75 | 96.98 | 90.74 | 89.59 | 98.05 |
| 18 db | 99.48 | 97.65 | 97.91 | 99.67 | 96.93 | 88.71 | 89.20 | 98.08 |
| 12 db | 99.31 | 97.95 | 96.59 | 99.53 | 94.62 | 83.12 | 84.19 | 96.61 |
| 6 db | 98.73 | 95.48 | 94.02 | 99.13 | 95.41 | 84.06 | 86.96 | 97.16 |
| 0 db | 98.00 | 93.16 | 90.87 | 98.62 | 95.29 | 82.37 | 82.85 | 97.02 |
| Scale | Normal | MI | CAD | CHF |
|---|---|---|---|---|
| Original | 3454 | 15,011 | 11,339 | 22,215 |
| 20 | 3454 | 750 | 566 | 1110 |
| 40 | 3454 | 375 | 283 | 555 |
| 60 | 3454 | 250 | 188 | 370 |
| 80 | 3454 | 187 | 141 | 277 |
| 100 | 3454 | 150 | 113 | 222 |
| Scale | Intra-Patient | Inter-Patient | ||||||||||||
|---|---|---|---|---|---|---|---|---|---|---|---|---|---|---|
| Confusion Matrix (10-Fold) | Performance (ACC PPV SEN SPE) | Confusion Matrix | Performance (ACC PPV SEN SPE) | |||||||||||
| MI | CAD | CHF | MI | CAD | CHF | |||||||||
| 20 | 3415 | 39 | 0 | 0 | 97.91 | 99.90 | 99.88 | 1544 | 74 | 0 | 0 | 94.18 | 97.20 | 97.39 |
| 84 | 666 | 0 | 0 | 94.47 | 99.30 | 99.82 | 76 | 230 | 5 | 1 | 75.66 | 89.90 | 90.14 | |
| 0 | 0 | 564 | 2 | 88.80 | 99.65 | 99.55 | 1 | 0 | 178 | 54 | 73.72 | 76.39 | 97.10 | |
| 1 | 0 | 4 | 1105 | 99.24 | 99.92 | 99.96 | 0 | 0 | 15 | 503 | 96.88 | 99.18 | 97.46 | |
| 40 | 3429 | 24 | 0 | 1 | 97.58 | 99.74 | 99.74 | 1611 | 7 | 0 | 0 | 95.86 | 98.37 | 98.51 |
| 88 | 286 | 1 | 0 | 92.26 | 99.27 | 98.05 | 80 | 74 | 2 | 0 | 91.36 | 86.49 | 92.83 | |
| 0 | 0 | 273 | 10 | 76.27 | 96.47 | 99.82 | 1 | 0 | 96 | 19 | 47.44 | 82.76 | 94.98 | |
| 0 | 0 | 1 | 554 | 99.44 | 99.95 | 99.73 | 0 | 0 | 13 | 246 | 99.65 | 99.26 | 98.99 | |
| 60 | 3430 | 24 | 0 | 0 | 98.15 | 99.86 | 99.86 | 1605 | 13 | 0 | 0 | 97.21 | 98.53 | 98.63 |
| 55 | 195 | 0 | 0 | 89.04 | 98.40 | 99.19 | 38 | 62 | 3 | 1 | 82.67 | 86.36 | 88.77 | |
| 0 | 0 | 185 | 3 | 78.00 | 98.40 | 99.19 | 0 | 0 | 57 | 20 | 59.62 | 74.03 | 96.51 | |
| 0 | 0 | 3 | 367 | 99.40 | 99.93 | 99.92 | 0 | 0 | 6 | 166 | 99.30 | 99.52 | 98.83 | |
| 80 | 3440 | 14 | 0 | 0 | 98.42 | 99.73 | 99.73 | 1600 | 18 | 0 | 0 | 96.55 | 98.57 | 98.83 |
| 50 | 137 | 0 | 0 | 90.73 | 98.51 | 96.83 | 47 | 31 | 0 | 0 | 63.27 | 77.19 | 92.80 | |
| 0 | 0 | 132 | 9 | 73.26 | 93.62 | 99.28 | 5 | 0 | 44 | 9 | 39.74 | 75.86 | 89.92 | |
| 0 | 0 | 2 | 275 | 99.64 | 99.95 | 99.76 | 0 | 0 | 13 | 116 | 99.00 | 99.29 | 99.49 | |
| 100 | 3445 | 9 | 0 | 0 | 98.88 | 99.70 | 99.67 | 1599 | 18 | 1 | 0 | 97.05 | 98.63 | 98.58 |
| 35 | 115 | 0 | 0 | 92.74 | 98.10 | 95.63 | 34 | 26 | 0 | 2 | 59.09 | 78.38 | 83.48 | |
| 0 | 0 | 103 | 10 | 76.67 | 91.15 | 98.65 | 0 | 0 | 29 | 17 | 41.94 | 63.04 | 93.20 | |
| 1 | 0 | 2 | 219 | 99.76 | 99.95 | 99.73 | 0 | 0 | 7 | 96 | 98.98 | 99.55 | 98.90 | |
| Model | Intra-Patient | Inter-Patient | ||||||
|---|---|---|---|---|---|---|---|---|
| ACC (%) | PPV (%) | SEN (%) | SPE (%) | ACC (%) | PPV (%) | SEN (%) | SPE (%) | |
| VGG_16 [30] | 99.84 | 99.62 | 99.44 | 99.89 | 79.63 | 64.03 | 56.65 | 85.83 |
| ResNet_18 [33] | 99.79 | 99.44 | 99.24 | 99.85 | 91.27 | 80.21 | 75.72 | 93.26 |
| ResNet_34 [33] | 99.79 | 99.52 | 99.18 | 99.85 | 91.99 | 81.47 | 77.15 | 93.78 |
| ResNet_50 [33] | 99.72 | 99.25 | 99.12 | 99.80 | 89.76 | 75.63 | 76.08 | 92.58 |
| DenseNet | 99.63 | 99.20 | 98.86 | 99.73 | 93.97 | 87.78 | 81.77 | 95.24 |
| Proposed | 99.74 | 99.09 | 98.67 | 99.83 | 96.92 | 92.17 | 89.18 | 97.77 |
| Author (Year) | Intra-Patient | Inter-Patient | ||||||
|---|---|---|---|---|---|---|---|---|
| ACC (%) | PPV (%) | SEN (%) | SPE (%) | ACC (%) | PPV (%) | SEN (%) | SPE (%) | |
| Normal and MI | ||||||||
| Han et al. (2019) [11] | 99.75 | 99.70 | 99.37 | 92.69 | 86.14 | 80.96 | ||
| Sharma et al. (2018) [12] | 99.62 | 99.76 | 99.12 | |||||
| Sharma et al. (2017) [15] | 98.84 | 99.35 | 98.29 | 81.71 | 79.01 | 79.26 | ||
| Normal, CAD, MI, and CHF | ||||||||
| Fujita et al. (2017) [22] | 97.98 | 99.61 | 94.84 | |||||
| Acharya et al. (2017) [23] | 99.55 | 99.93 | 99.24 | |||||
| Proposed | 99.74 | 99.09 | 98.67 | 99.83 | 96.92 | 92.17 | 89.18 | 97.77 |
© 2020 by the authors. Licensee MDPI, Basel, Switzerland. This article is an open access article distributed under the terms and conditions of the Creative Commons Attribution (CC BY) license (http://creativecommons.org/licenses/by/4.0/).
Share and Cite
Zhang, G.; Si, Y.; Yang, W.; Wang, D. A Robust Multilevel DWT Densely Network for Cardiovascular Disease Classification. Sensors 2020, 20, 4777. https://doi.org/10.3390/s20174777
Zhang G, Si Y, Yang W, Wang D. A Robust Multilevel DWT Densely Network for Cardiovascular Disease Classification. Sensors. 2020; 20(17):4777. https://doi.org/10.3390/s20174777
Chicago/Turabian StyleZhang, Gong, Yujuan Si, Weiyi Yang, and Di Wang. 2020. "A Robust Multilevel DWT Densely Network for Cardiovascular Disease Classification" Sensors 20, no. 17: 4777. https://doi.org/10.3390/s20174777
APA StyleZhang, G., Si, Y., Yang, W., & Wang, D. (2020). A Robust Multilevel DWT Densely Network for Cardiovascular Disease Classification. Sensors, 20(17), 4777. https://doi.org/10.3390/s20174777
