Real-Time Impedance Detection of Intra-Articular Space in a Porcine Model Using a Monopolar Injection Needle
Abstract
1. Introduction
2. Methods
2.1. Impedance Measurement System
2.2. Experimental Setup
2.3. Data Processing
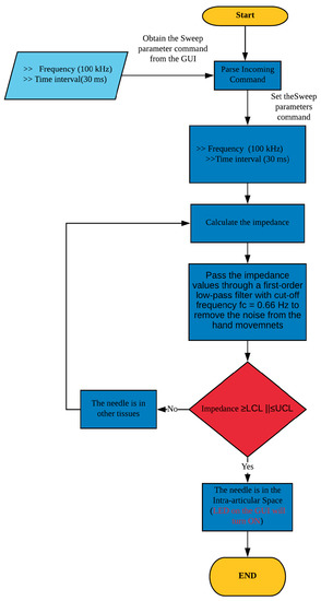
2.4. Algorithm for Detecting the Intra-Articular Space
3. Result and Discussion
3.1. Precision Test of The Developed Impedance Analyzer
3.2. Saline Solution at Various Concentration Level
3.3. Impedance Monitoring of the Needle Tip in the Intra-Articular Cavity
4. Conclusions
Author Contributions
Funding
Conflicts of Interest
References
- Yoshihara, Y.; Nakamura, H.; Obata, K.; Yamada, H.; Hayakawa, T.; Fujikawa, K.; Okada, Y. Matrix metalloproteinases and tissue inhibitors of metalloproteinases in synovial fluids from patients with rheumatoid arthritis or osteoarthritis. Ann. Rheum. Dis. 2000, 59, 455–461. [Google Scholar] [CrossRef] [PubMed]
- Na, K.S. Ultrasound-guided intra-articular injections. Korean J. Med. 2015, 89, 654–662. [Google Scholar] [CrossRef]
- Sun, S.D.; Chang, B.K.; Moon, S.H. Ultrasound-Guided intervention in cervical spine. J. Korean Orthop. Ultrasound Soc. 2015, 50, 77–92. [Google Scholar] [CrossRef]
- Berkoff, D.J.; Miller, L.E.; Block, J.E. Clinical utility of ultrasound guidance for intra-articular knee injections: A review. Clin. Interv. Aging 2012, 7, 89–95. [Google Scholar]
- Lehmann, T.; Rossa, C.; Usmani, N.; Sloboda, R.; Tavakoli, M. A virtual sensor for needle deflection estimation during soft-tissue needle insertion. In Proceedings of the IEEE International Conference on Robotics and Automation (ICRA), Seattle, WA, USA, 26–30 May 2015. [Google Scholar]
- Youk, J.H.; Kim, E.-K.; Kim, M.J.; Lee, J.Y.; Oh, K.K. Missed Breast Cancers at US-guided Core Needle Biopsy: How to Reduce Them. Radio Graph. 2007, 27, 79–94. [Google Scholar] [CrossRef] [PubMed]
- Nag, S.; Bice, W.; DeWyngaert, K.; Prestidge, B.; Stock, R.; Yu, Y. The american brachytherapy society recommendations for permanent prostate brachytherapy postimplant dosimetric analysis. Int. J. Radiat. Oncol. Biol. Phys. 2000, 46, 221–230. [Google Scholar] [CrossRef]
- Shiao, E.C.; Kuo, P.L. Two-Dimensional Laser-Align Device for Ultrasound-Guided Injection. J. Clin. Med. 2019, 8, 1048. [Google Scholar] [CrossRef] [PubMed]
- Gaitini, D. Musculoskeletal Ultrasound, an Issue of Ultrasound Clinics; Elsevier Health Sciences: Amsterdam, The Netherlands, 2012. [Google Scholar]
- Samuels, J.; Abramson, S.B.; Kaeley, G.S. The use of musculoskeletal ultrasound by rheumatologists in the United States. Bull. NYU Hosp. Jt. Dis. 2010, 68, 292–298. [Google Scholar] [PubMed]
- Fred, H. Drawbacks and limitations of computed tomography: Views from a medical educator. Tex. Heart Inst. J. 2004, 31, 345–348. [Google Scholar]
- Abayazid, M.; Vrooijink, G.J.; Patil, S.; Alterovitz, R.; Misra, S. Experimental evaluation of ultrasound-guided 3D needle steering in biological tissue. Int. J. Comput. Assist. Radiol. Surg. 2014, 9, 931–939. [Google Scholar] [CrossRef]
- DiMaio, S.P.; Salcudean, S.E. Needle Steering and Model-Based Trajectory Planning. In Medical Image Computing and Computer-Assisted Intervention—MICCAI 2003; Ellis, R.E., Peters, T.M., Eds.; Springer: Berlin/Heidelberg, Germany, 2003; Volume 2878, pp. 33–40. [Google Scholar]
- Neubach, Z.; Shoham, M. Ultrasound-Guided Robot for Flexible Needle Steering. IEEE Trans. Biomed. Eng. 2010, 57, 799–805. [Google Scholar] [CrossRef] [PubMed]
- Glozman, D.; Shoham, M. Image-Guided Robotic Flexible Needle Steering. IEEE Trans. Robot. 2007, 23, 459–467. [Google Scholar] [CrossRef]
- Abayazid, M.; Roesthuis, R.J.; Reilink, R.; Misra, S. Integrating Deflection Models and Image Feedback for Real-Time Flexible Needle Steering. IEEE Trans. Robot. 2013, 29, 542–553. [Google Scholar] [CrossRef]
- Reed, K.; Majewicz, A.; Kallem, V.; Alterovitz, R.; Goldberg, K.; Cowan, N.; Okamura, A. Robot-Assisted Needle Steering. IEEE Robot. Autom. Mag. 2011, 8, 35–46. [Google Scholar] [CrossRef] [PubMed]
- Park, J.; Prausnitz, M.R. Analysis of mechanical failure of polymer microneedles by axial force. J. Korean Phys. Soc. 2010, 56, 1223–1227. [Google Scholar] [CrossRef]
- Hauck, T.; Müller, W.H.; Schmadlak, I. Nonlinear buckling analysis of vertical wafer probe technology. Microsyst. Technol. 2010, 16, 1909–1920. [Google Scholar] [CrossRef]
- Mignon, P.; Poignet, P.; Troccaz, J. Automatic Robotic Steering of Flexible Needles from 3D Ultrasound Images in Phantoms and Ex Vivo Biological Tissue. Ann. Biomed. Eng. 2018, 46, 1385–1396. [Google Scholar] [CrossRef]
- Cheung, S.; Rohling, R. Enhancement of needle visibility in ultrasound-guided percutaneous procedures. Ultrasound Med. Biol. 2004, 30, 617–624. [Google Scholar] [CrossRef]
- Sharp, J.; Bouazza-Marouf, K.; Noronha, D.; Gaur, A. Tissue type determination by impedance measurement: A bipolar and monopolar comparison. Saudi J. Anaesth. 2017, 11, 15–20. [Google Scholar]
- Aitzaz, A.M.; Kim, J.; Kim, T.; Park, K.D.; Cho, S. Electrical Characterization of Pork Tissue Measured by a Monopolar Injection Needle and Discrete Fourier Transform based Impedance Measurement. Appl. Sci. 2019, 9, 4049. [Google Scholar] [CrossRef]
- Kim, J.; Abbasi, M.A.; Kim, T.; Park, K.D.; Cho, S. Lock-in Amplifier-Based Impedance Detection of Tissue Type Using a Monopolar Injection Needle. Sensors 2019, 19, 4614. [Google Scholar] [CrossRef] [PubMed]
- Halonen, S.; Kankaanpää, E.; Kari, J.; Parmanne, P.; Relas, H.; Kronström, K.; Peltomaa, R. Synovial fluid detection in intra-articular injections using a bioimpedance probe (BIP) needle—A clinical study. Clin. Rheumatol. 2016, 36, 1349–1355. [Google Scholar] [CrossRef] [PubMed][Green Version]
- Yun, J.; Kim, H.W.; Lee, J.-H. Improvement of Depth Profiling into Biotissues Using Micro Electrical Impedance Spectroscopy on a Needle with Selective Passivation. Sensors 2016, 16, 2207. [Google Scholar] [CrossRef] [PubMed]
- Kalvøy, H. Needle Guidance in Clinical Applications Based on Electrical Impedance. Ph.D. Thesis, Department of Physics, University of Oslo, Oslo, Norway, 2010. [Google Scholar]
- Trainito, C. Study of Cell Membrane Permeabilization Induced by Pulsed Electric Field-Electrical Modeling and Characterization on Biochip. Ph.D. Thesis, Univeristy of Paris-Saclay, Saint-Aubin, France, 2015. [Google Scholar]
- Vydyanathan, A.; Kosharskyy, B.; Singh, N.; Gritsenko, K.; Kim, R.S.; Wang, D.; Shaparin, N. The use of electrical impedance to identify intraneural needle placement in human peripheral nerves: A study on amputated human limbs. Anesth. Analg. 2016, 123, 228–232. [Google Scholar] [CrossRef]
- Tran, T.B.; Baek, C.; Min, J. Electric Cell-Substrate Impedance Sensing (ECIS) with Microelectrode Arrays for Investigation of Cancer Cell—Fibroblasts Interaction. PLoS ONE 2016, 11, e0153813. [Google Scholar] [CrossRef]
- Xu, Y.; Xie, X.; Duan, Y.; Wang, L.; Cheng, Z.; Cheng, J. A review of impedance measurements of whole cells. Biosens. Bioelectron. 2016, 77, 824–836. [Google Scholar] [CrossRef]
- Durá, O.J.; de López la Torre, M.A.; Vázquez, L.; Chaboy, J.; Boada, R.; Rivera-Calzada, A.; Leon, C. Ionic conductivity of nanocrystalline yttria-stabilized zirconia: Grain boundary and size effects. Phys. Rev. B 2010, 81, 184301. [Google Scholar] [CrossRef]
- Yun, J.; Kang, G.; Park, Y.; Kim, H.W.; Cha, J.-J.; Lee, J.-H. Electrochemical impedance spectroscopy with interdigitated electrodes at the end of hypodermic needle for depth profiling of biotissues. Sens. Actuators B Chem. 2016, 237, 984–991. [Google Scholar] [CrossRef]
- Kim, J.; Yun, J.; Cho, H.-H.; Lee, J.-H. Enhancement of detection accuracy in depth-profiling using electrochemical impedance spectroscopy-on-a-Needle by incremental compensation for immersion depth. J. Electroanal. Chem. 2019, 838, 48–56. [Google Scholar] [CrossRef]
- Yun, J.; Hong, Y.-T.; Hong, K.-H.; Lee, J.-H. Ex vivo identification of thyroid cancer tissue using electrical impedance spectroscopy on a needle. Sens. Actuators B: Chem. 2018, 261, 537–544. [Google Scholar] [CrossRef]
- Park, J.; Choi, W.-M.; Kim, K.; Jeong, W.-I.; Seo, J.-B.; Park, I. Biopsy Needle Integrated with Electrical Impedance Sensing Microelectrode Array towards Real-time Needle Guidance and Tissue Discrimination. Sci. Rep. 2018, 8, 264. [Google Scholar] [CrossRef] [PubMed]
- Deneris, Z.; Pe’a, D.E.; Furse, C.M. A layered pork model for subdermal antenna tests at 433 MHz. IEEE J. Electromagn. RF Microw. Med. Biol. 2019, 3, 171–176. [Google Scholar] [CrossRef]
- Chabowski, K.; Piasecki, T.; Dzierka, A.; Nitsch, K. Simple Wide Frequency Range Impedance Meter Based on AD5933 Integrated Circuit. Metrol. Meas. Syst. 2015, 22, 13–24. [Google Scholar] [CrossRef]
- Al-Ali, A.A.; Elwakil, A.S.; Ahmad, A.; Maundy, B.J. Design of a portable low-cost impedance analyzer. In Proceedings of the 10th Joint International Conference on Biomedical Engineering Systems and Technologies (BIOSTEC 2017) and Biomedical Electronics and Devices (BIODEVICES-2017), Porto, Portugal, 21–23 February 2017; Volume 1, pp. 104–109. [Google Scholar] [CrossRef]
- AD5933 1MSPS, 12-Bit Impedance Converter, Network Analyzer. Datasheet for Analog Devices, Revision F. Available online: https://www.analog.com/media/en/technical-documentation/data-sheets/AD5933.pdf (accessed on 15 May 2020).
- Analog Devices. ADuCM350 Application Note AN-1271. Available online: https://www.analog.com/media/en/technical-documentation/application-notes/an-1271.pdf (accessed on 15 May 2020).
- Dutra, D.; Bertemes-Filho, P. Modeling parasitic effects with a RLC-RSC model in electrical impedance measurements. J. Phys. Conf. Ser. 2019, 1272, 012019. [Google Scholar] [CrossRef]
- Mosgaard, L.D.; Zecchi, K.A.; Heimburg, T.; Budvytyte, R. The effect of the nonlinearity of the response of lipid membranes to voltage perturbations on the interpretation of their electrical properties. A new theoretical description. Membranes 2015, 5, 495–512. [Google Scholar] [CrossRef] [PubMed]
- Vallejo, M.; Recas, J.; del Valle, P.; Ayala, J. Accurate human tissue characterization for Energy-Efficient wireless on-body communications. Sensors 2013, 13, 7546–7569. [Google Scholar] [CrossRef] [PubMed]
- RMSKS-Prerequisite-2020-Online. Available online: https://www.ardms.org/wp-content/uploads/pdf/RMSKS-Prerequisite-2020-Online.pdf (accessed on 5 August 2020).
- Kim, E.Y.; Park, K.H.; Choi, S.J.; Chung, W.J. Educational value of pocket-sized ultrasound devices to improve understanding of ultrasound examination principles and sonographic anatomy for medical student. PLoS ONE 2017, 12, e0185031. [Google Scholar] [CrossRef]
- Benninger, B.R.; Corbett, T. Delamarter, teaching a sonographically guided invasive procedure to first-year medical students using a novel finger transducer. J. Med. Ultrasound 2013, 32, 659–664. [Google Scholar] [CrossRef]
- Wang, C.; Li, X.; Hu, H.; Zhang, L.; Huang, Z.; Lin, M.; Zhang, Z.; Yin, Z.; Huang, B.; Gong, H.; et al. Monitoring of the central blood pressure waveform via a conformal ultrasonic device. Nat. Biomed. Eng. 2018, 2, 687–695. [Google Scholar] [CrossRef]
- Raeissadat, S.A.; Rayegani, S.M.; Langroudi, T.F.; Khoiniha, M. Comparing the accuracy and efficacy of ultrasound-guided versus blind injections of steroid in the glenohumeral joint in patients with shoulder adhesive capsulitis. Clin. Rheumatol. 2017, 36, 933–940. [Google Scholar] [CrossRef]









| Type | Right Knee (Ω) | Left Knee (Ω) | Right Elbow (Ω) | Left Elbow (Ω) |
|---|---|---|---|---|
| Average | 1537.3 | 1367.2 | 2012.5 | 2001.8 |
| STD | ±88.5 | ±8.0 | ±7.4 | ±12.6 |
| Method | Accuracy | Detection Speed | Price | Penetration Depth Limit | Reference |
|---|---|---|---|---|---|
| Conventional anatomical guidance | 40% | - | - | - | [45] |
| Ultrasonography | 90% | 6 FPS | USD 8340 | 5 cm | [23,49] |
| Impedance spectroscopy | 99.9% | 33 S/s | USD 10 | Needle length | This study |
© 2020 by the authors. Licensee MDPI, Basel, Switzerland. This article is an open access article distributed under the terms and conditions of the Creative Commons Attribution (CC BY) license (http://creativecommons.org/licenses/by/4.0/).
Share and Cite
Abbasi, M.A.; Kim, H.; Chinnadayyala, S.R.; Park, K.D.; Cho, S. Real-Time Impedance Detection of Intra-Articular Space in a Porcine Model Using a Monopolar Injection Needle. Sensors 2020, 20, 4625. https://doi.org/10.3390/s20164625
Abbasi MA, Kim H, Chinnadayyala SR, Park KD, Cho S. Real-Time Impedance Detection of Intra-Articular Space in a Porcine Model Using a Monopolar Injection Needle. Sensors. 2020; 20(16):4625. https://doi.org/10.3390/s20164625
Chicago/Turabian StyleAbbasi, Muhammad Aitzaz, Hwijung Kim, Somasekhar R. Chinnadayyala, Ki Deok Park, and Sungbo Cho. 2020. "Real-Time Impedance Detection of Intra-Articular Space in a Porcine Model Using a Monopolar Injection Needle" Sensors 20, no. 16: 4625. https://doi.org/10.3390/s20164625
APA StyleAbbasi, M. A., Kim, H., Chinnadayyala, S. R., Park, K. D., & Cho, S. (2020). Real-Time Impedance Detection of Intra-Articular Space in a Porcine Model Using a Monopolar Injection Needle. Sensors, 20(16), 4625. https://doi.org/10.3390/s20164625

