Maneuvering Target Tracking Using Simultaneous Optimization and Feedback Learning Algorithm Based on Elman Neural Network
Abstract
1. Introduction
2. Basic Models and Related Works
3. Elman Neural Network-Based UKF Filter
3.1. Simultaneous Optimization and Feedback Online Learning Scheme
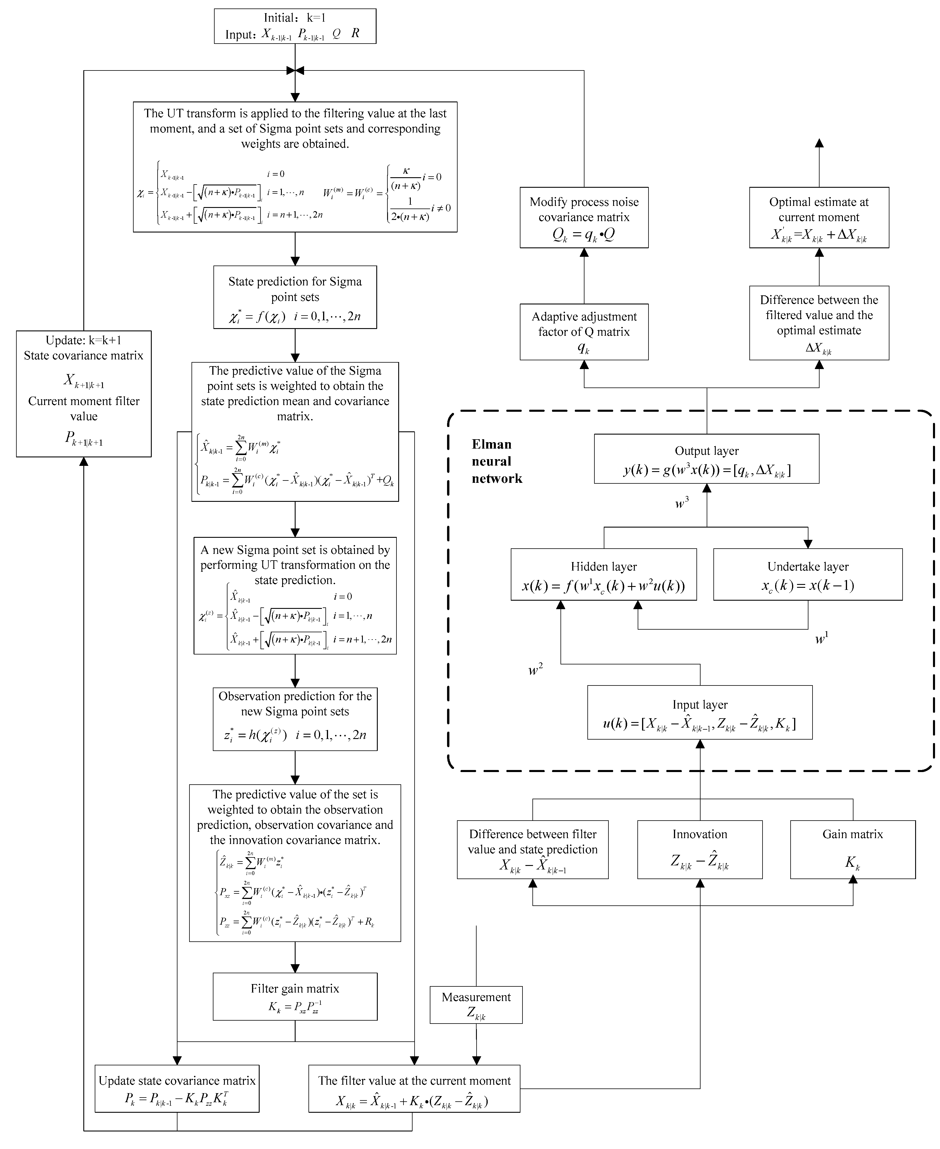
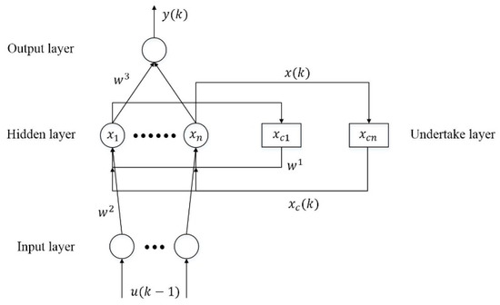
3.2. An Elman Neural Network Embedded UKF Filter
| Algorithm 1: ELM-UKF Filtering Algorithm |
| 1. The UT transform is applied to the filtering value at the last moment, and a set of Sigma point sets and corresponding weights are obtained. |
| 2. State prediction for Sigma point sets. |
| 3. The state prediction mean and covariance matrix is calculated by the weighted Sigma point. |
| 4. A new Sigma point set is obtained by performing UT transformation on the state prediction. |
| 5. Observation prediction for the new Sigma point sets. |
| 6. The observation prediction, observation covariance and the innovation covariance matrix are calculated by the weighted predictive value. |
| 7. Filter gain matrix. |
| 8. Update the current state and state covariance matrix. |
| 9. Calculate the residual, innovation and gain matrix, and they are used as the input vector. When training, the neural function ENN (∙) is trained and supervised b Algorithm 2 and the network parameter can be learnt when Algorithm 2 is converged. When filtering, the corrected estimate item and the scale factor of Q matrix can be obtained by the forward steps of ENN. |
| 10. Update the process noise covariance matrix and get the corrected estimate. |
| Algorithm 2: ENN Training Algorithm |
| 1. Network parameter initialization: create a case of an Elman neural network with 9 input units, 18 hidden units and 4 output units. Initialize the weights and learning rate, . |
| 2. Get the input vector and the output vector for training. |
| 3. The input layer data and the undertake layer data are weighted, and added as the input of the hidden layer. |
| 4. Use the hidden layer’s Sigmoid activation function to obtain the output of the hidden layer as the input of the output and undertake layer. |
| 5. The output layer is the weighted linear combination of the input, and obtains the output value. |
| 6. Calculate the error based on following loss function. If the loss is less than a threshold ( > 0), then end the training. |
| 7. Calculate the weight update according to the BP algorithm. |
4. Experiments and Discussion
4.1. Experiments on Algorithm Convergence
4.2. Experiments on Different Maneuvering Forms
4.3. Experiments on Different Levels of Measurement Error
5. Conclusions
Author Contributions
Funding
Acknowledgments
Conflicts of Interest
References
- Zhai, G.; Wu, C.; Wang, Y. Millimeter Wave Radar Target Tracking Based on Adaptive Kalman Filter. In Proceedings of the 2018 IEEE Intelligent Vehicles Symposium (IV), Changshu, China, 26–30 June 2018. [Google Scholar]
- Yang, R.; Bar-Shalom, Y.; Jauffret, C.; Annie-Claude, P.; Ng, G.W. Maneuvering Target Tracking Using Continuous Wave Bistatic Sonar with Propagation Delay. J. Adv. Inf. Fusion 2018, 13, 36–49. [Google Scholar]
- Vasuhi, S.; Vaidehi, V. Target tracking using Interactive Multiple Model for Wireless Sensor Network. Inf. Fusion 2016, 27, 41–53. [Google Scholar] [CrossRef]
- Chen, Y.; Jilkov, V.P.; Li, X.R. Multilane-road target tracking using radar and image sensors. IEEE Trans. Aerosp. Electron. Syst. 2015, 51, 65–80. [Google Scholar] [CrossRef]
- Bar-Shalom, Y.; Li, X.R.; Kirubarajan, T. Estimation with Applications to Tracking and Navigation: Theory, Algorithms and Software; John Wiley & Sons: New York, NY, USA, 2001. [Google Scholar]
- Goldhoorn, A.; Garrell, A.; Alquézar, R.; Sanfeliu, A. Searching and tracking people with cooperative mobile robots. Auton. Robot. 2018, 42, 739–759. [Google Scholar] [CrossRef]
- Graham, W.P. A Survey of Manoeuvring Target Tracking Methods. arXiv, 2015; arXiv:1503.07828v1. [Google Scholar]
- Li, X.R.; Jilkov, V.P. Survey of maneuvering target tracking. Part I. Dynamic models. IEEE Trans. Aerosp. Electron. Syst. 2003, 39, 1333–1364. [Google Scholar]
- Sarkka, S. Bayesian Filtering and Smoothing; Cambridge University Press: Cambridge, UK, 2013. [Google Scholar]
- Bin, L.; Shi, Z.; Junfeng, C. Residual-Feedback Particle Filter for Maneuvering Target Tracking. In Proceedings of the 2010 6th International Conference on Wireless Communications Networking and Mobile Computing (WiCOM), Chengdu, China, 23–25 September 2010. [Google Scholar]
- Stubberud, S.C.; Member, S.; Kramer, K.A.; Geremia, J.A. Online Sensor Modeling Using a Neural Kalman Filter. IEEE Trans. Instrum. Meas. 2007, 56, 1451–1458. [Google Scholar] [CrossRef]
- Stubberud, A.R.; Wabgaonkar, H.M. Neural network techniques and applications to robust control. Adv. Control Dyn. Syst. 1992, 53, 427–522. [Google Scholar]
- Chi, J.; Qian, C.; Zhang, P.; Xiao, W.; Xie, L. A novel ELM based adaptive Kalman filter tracking algorithm. Neurocomputing 2013, 128, 42–49. [Google Scholar] [CrossRef]
- Sun, M.; Ma, Z.; Li, Y. Maneuvering Target Tracking Using IMM Kalman Filter Aided by Elman Neural Network. In Proceedings of the International Conference on Intelligent Human-Machine Systems and Cybernetics, Hangzhou, China, 26–27 August 2015; pp. 144–148. [Google Scholar]
- Duh, F.B.; Lin, C.T. Tracking a maneuvering target using neural fuzzy network. IEEE Trans. Syst. Man Cybern. Part B Cybern. 2004, 34, 16–33. [Google Scholar] [CrossRef]
- Sun, B.; Jiang, C.; Li, M. Fuzzy Neural Network-Based Interacting Multiple Model for Multi-Node Target Tracking Algorithm. Sensors 2016, 16, 1823. [Google Scholar] [CrossRef] [PubMed]
- Munjani, J.H.; Joshi, M. Target tracking in WSN using Time Delay neural network. In Proceedings of the 2016 IEEE Region 10 Conference (TENCON), Singapore, 22–25 November 2016. [Google Scholar]
- Zhou, Z.; Li, Y.; Fu, C.; Rizos, C. Least-squares support vector machine based Kalman filtering for GNSS navigation with dynamic model real-time correction. IET Radarsonar Navig. 2017, 11, 528–538. [Google Scholar] [CrossRef]
- Salti, S.; di Stefano, L. On-line Support Vector Regression of the transition model for the Kalman filter. Image Vis. Comput. 2013, 31, 487–501. [Google Scholar] [CrossRef]
- Shaofa, L.; Huajun, L. Novel approach in maneuvering target tracking based on support vector regression. J. Nanjing Univ. Sci. Technol. 2017, 41, 264–268. [Google Scholar]
- Li, X.R.; Jilkov, V.P. Survey of Maneuvering Target Tracking. Part V: Multiple model methods. IEEE Trans. Aerosp. Electron. Syst. 2005, 41, 1255–1321. [Google Scholar]
- Yihua, Y. Distributed Multimodel Bernoulli Filters for Maneuvering Target Tracking. IEEE Sens. J. 2018, 18, 5885–5896. [Google Scholar]
- Visina, R.; Bar-Shalom, Y.; Willett, P. Multiple-Model Estimators for Tracking Sharply Maneuvering Ground Targets. IEEE Trans. Aerosp. Electron. Syst. 2018, 54, 1404–1414. [Google Scholar] [CrossRef]
- Xu, L.; Li, X.R.; Duan, Z. Hybrid grid multiple-model estimation with application to maneuvering target tracking. IEEE Trans. Aerosp. Electron. Syst. 2016, 52, 122–136. [Google Scholar] [CrossRef]
- Elman, J. Finding structure in time. Cogn. Sci. 1990, 14, 179–211. [Google Scholar] [CrossRef]
- Pearlmutter, B.A. Gradient calculations for dynamic recurrent neural networks: A survey. IEEE Trans. Neural Netw. 1995, 6, 1212–1228. [Google Scholar] [CrossRef]
- Kremer, S.C. On the computational power of Elman-style recurrent networks. IEEE Trans. Neural Netw. 1995, 6, 1000–1004. [Google Scholar] [CrossRef]
- Zhao, F.; Su, H. Short-Term Load Forecasting Using Kalman Filter and Elman Neural Network. In Proceedings of the 2007 2nd IEEE Conference on Industrial Electronics and Applications, Harbin, China, 23–25 May 2007; pp. 1043–1047. [Google Scholar]
- Su, H.; Zhang, Y. Short-term load forecasting using H∞ filter and Elman neural network. In Proceedings of the 2007 IEEE International Conference on Control and Automation, Guangzhou, China, 30 May–1 June 2007; pp. 1868–1872. [Google Scholar]
- Xu, L. Approximation capability of Elman neural network. Ifac Proc. 1999, 32, 5313–5316. [Google Scholar]
- Ren, G.; Cao, Y.; Wen, S.; Huang, T.; Zeng, Z. A modified Elman neural network with a new learning rate scheme. Neurocomputing 2018, 286, 11–18. [Google Scholar] [CrossRef]
- Li, X.R.; Jilkov, V.P. A survey of maneuvering target tracking: Approximation techniques for nonlinear filtering. Proc. SPIE 5428 Signal Data Process. Small Targets 2004, 5428, 537–550. [Google Scholar]
- Julier, S.J.; Uhlmann, J.K. Unscented filtering and nonlinear estimation. Proc. IEEE 2004, 92, 401–422. [Google Scholar] [CrossRef]
- Gustafsson, F.; Hendeby, G. Some Relations between Extended and Unscented Kalman Filters. IEEE Trans. Signal Process. 2012, 60, 545–555. [Google Scholar] [CrossRef]
- Kumar, G.S.; Ghosh, R.; Ghose, D.; Vengadarajan, A. Guidance of Seekerless Interceptors Using Innovation Covariance Based Tuning of Kalman Filters. J. Guid. Control. Dyn. 2016, 40, 603–614. [Google Scholar] [CrossRef]
- Stubberud, S.C.; Kramer, K.A. Monitoring the Kalman Gain Behavior for Maneuver Detection. In Proceedings of the 2017 25th International Conference on Systems Engineering (ICSEng), Las Vegas, NV, USA, 22–24 August 2017. [Google Scholar]
- Dong, P.; Jing, Z.; Gong, D.; Tang, B. Maneuvering multi-target tracking based on variable structure multiple model GMCPHD filter. Signal Process. 2017, 141, 158–167. [Google Scholar] [CrossRef]
- Liu, H.; Zhou, Z.; Yang, H. Tracking maneuver target using interacting multiple model-square root cubature Kalman filter based on range rate measurement. Int. J. Distrib. Sens. Netw. 2017, 13, 1–11. [Google Scholar] [CrossRef]
- Xia, L.; Zhang, Y.; Liu, H. Online Optimization and Feedback Elman Neural Network for Maneuvering Target Tracking. In Proceedings of the 2017 4th IAPR Asian Conference on Pattern Recognition, Nanjing, China, 26–29 November 2017; pp. 494–499. [Google Scholar]









| Mean_R (m) | Mean_A (deg) | Mean_E (deg) | RMSE_R (m) | RMSE_A (deg) | RMSE_E (deg) | |
|---|---|---|---|---|---|---|
| Measurement | −4.1979 | −0.0117 | −0.0219 | 303.0576 | 0.4780 | 0.4887 |
| Singer | −1.0779 | −0.0122 | −0.0216 | 270.1333 | 0.4601 | 0.4747 |
| IMM-KF | −3.4715 | −0.0110 | −0.0222 | 253.9812 | 0.4027 | 0.4283 |
| IMM-ELM | +18.3676 | −0.0074 | −0.0032 | 232.0766 | 0.3674 | 0.4058 |
| SVR-UKF | −1.6511 | −0.0129 | −0.0245 | 240.2092 | 0.4670 | 0.4690 |
| ELM-UKF | +32.4549 | +0.0187 | +0.0041 | 180.8674 | 0.3968 | 0.3896 |
| Models | Scenario 1 | Scenario 2 | Scenario 3 | |||
|---|---|---|---|---|---|---|
| Position Error Mean (m) | Position Error RMSE (m) | Position Error Mean (m) | Position Error RMSE (m) | Position Error Mean (m) | Position Error RMSE (m) | |
| Measurement | 312.0497 | 167.7742 | 307.2045 | 166.2080 | 302.6656 | 165.0034 |
| Singer | 286.0601 | 147.8417 | 284.0687 | 148.0820 | 276.9512 | 145.0397 |
| IMM-KF | 265.2177 | 137.9686 | 263.0705 | 137.9041 | 256.3642 | 136.8777 |
| IMM-ELM | 210.6755 | 130.6300 | 244.6634 | 128.1961 | 257.3732 | 130.0383 |
| SVR-UKF | 264.8515 | 131.5167 | 263.7172 | 131.2646 | 238.4987 | 127.3800 |
| ELM-UKF | 209.9392 | 103.2325 | 209.9474 | 102.0898 | 207.3112 | 101.7506 |
| Models | Large Random Error | Middle Random Error | Small Random Error | |||
|---|---|---|---|---|---|---|
| Position Error Mean (m) | Position Error RMSE (m) | Position Error Mean (m) | Position Error RMSE (m) | Position Error Mean (m) | Position Error RMSE (m) | |
| Measurement | 556.2067 | 285.7184 | 312.0497 | 167.7742 | 80.7968 | 40.7545 |
| Singer | 513.3084 | 252.3426 | 286.3558 | 150.5387 | 75.5647 | 33.1444 |
| IMM-KF | 475.2431 | 232.6749 | 265.4042 | 138.6168 | 74.4837 | 32.8079 |
| IMM-ELM | 476.9646 | 223.7813 | 250.6126 | 131.2331 | 70.6471 | 31.2148 |
| SVR-UKF | 442.5600 | 216.4022 | 264.9855 | 132.0531 | 72.0840 | 31.5407 |
| ELM-UKF | 375.1780 | 174.7110 | 210.4447 | 103.7043 | 63.4614 | 27.0275 |
© 2019 by the authors. Licensee MDPI, Basel, Switzerland. This article is an open access article distributed under the terms and conditions of the Creative Commons Attribution (CC BY) license (http://creativecommons.org/licenses/by/4.0/).
Share and Cite
Liu, H.; Xia, L.; Wang, C. Maneuvering Target Tracking Using Simultaneous Optimization and Feedback Learning Algorithm Based on Elman Neural Network. Sensors 2019, 19, 1596. https://doi.org/10.3390/s19071596
Liu H, Xia L, Wang C. Maneuvering Target Tracking Using Simultaneous Optimization and Feedback Learning Algorithm Based on Elman Neural Network. Sensors. 2019; 19(7):1596. https://doi.org/10.3390/s19071596
Chicago/Turabian StyleLiu, Huajun, Liwei Xia, and Cailing Wang. 2019. "Maneuvering Target Tracking Using Simultaneous Optimization and Feedback Learning Algorithm Based on Elman Neural Network" Sensors 19, no. 7: 1596. https://doi.org/10.3390/s19071596
APA StyleLiu, H., Xia, L., & Wang, C. (2019). Maneuvering Target Tracking Using Simultaneous Optimization and Feedback Learning Algorithm Based on Elman Neural Network. Sensors, 19(7), 1596. https://doi.org/10.3390/s19071596

