Integration and Exploitation of Sensor Data in Smart Cities through Event-Driven Applications
Abstract
1. Introduction
2. Related Work
2.1. Big Data in Smart Cities
- IT infrastructure and high-tech for promoting efficiency, productivity, and quality of life.
- Social inclusion, especially when it comes to governance.
- Sustainability and efficiency in the use of resources are main drives.
- the architecture pattern;
- the computing environment, centralized or decentralized;
- the type of scalability, vertical or horizontal;
- the type of processing, batch or real-time;
- the type of analytics, historical or real-time; and
- the inclusion of security and privacy features.
2.2. Complex Event Processing
2.3. Detection of Geographic Events
- It can be represented as a spatial object, i.e., an information object containing spatial information.
- It has a finite but variable duration.
- It represents a change in properties or values related to a geographic phenomenon.
- An event is declared as of interest by a particular user or for a specific application.
3. Designing Event-Driven Applications
- Propose a formal definition for event-driven applications and their most general purpose.
- Identify the users, who define which types of information are required for decision making and decide on the specific purpose of an event-driven application.
- Develop a generic data processing workflow for the detection of geographic events.
- Formalize data representations for modeling the flows of information in the data processing workflow.
- Develop a reference architecture that describes the core functionality required by event-driven applications.
3.1. Event-Driven Applications
- They rely on sensors as a continuous source of spatial and temporal data to monitor dynamic geographic phenomena in an urban environment.
- They enable the detection of geographic events by implementing temporal, spatial and attribute matching.
- They provide users with information services in real-time.
3.2. Users
3.3. Event-Driven Processing Workflow
3.4. Data Representations
4. RASCA: Reference Architecture for Smart City Applications
- Interoperability for consuming data from a variety of vendors and sensors, including in-situ, mobile and human sensors;
- Reliable event processing capabilities for the detection of geographic events;
- Real-time processing capabilities, especially to reduce delays in data transfer and processing to ensure a good quality of service; and
- Scalability to cope with processing power required by applications deployed at a city scale, especially regarding the scenario where applications have to manage data from thousands of sensors and provide information to thousands of users.
4.1. Layered Architecture
4.2. Services and Components
- Declaration and formalization of event definitions and detection rules (interpreter);
- Managing the declaration and instantiation of events into the service (event handler);
- Managing the flow of observations from the sensing service to the event processing engine (data streamer); and
- Storing and indexing event definitions to be reused by different users (event library).
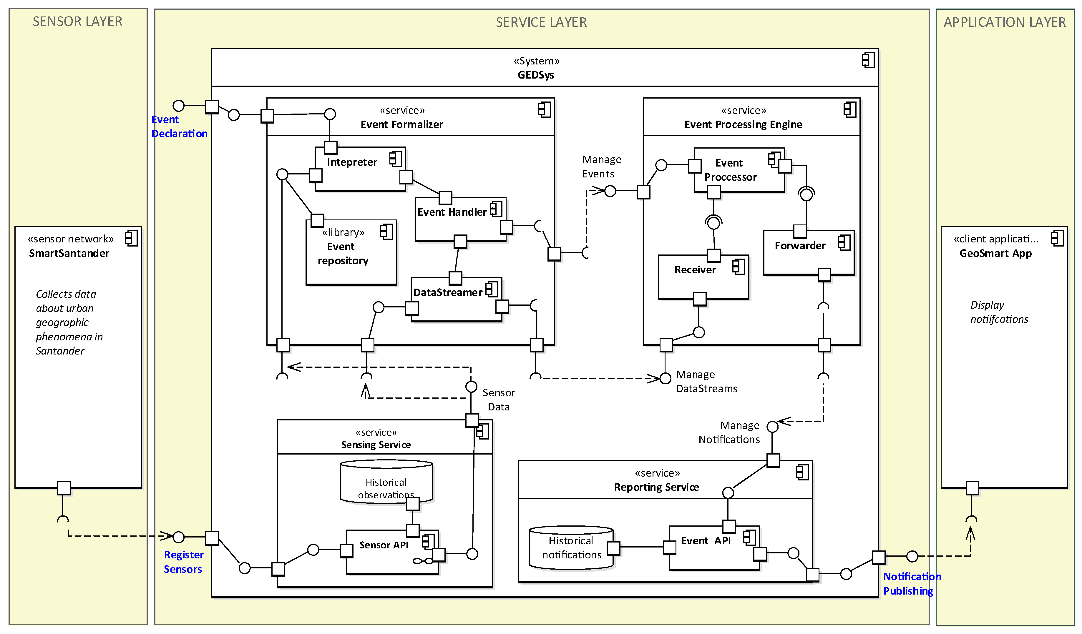
5. Geographic Event Detection System
- formalize geographic event definitions related to environmental phenomena (e.g., temperature);
- detect geographic events over data streams using the SmartSantander sensor network; and
- create notifications to report the occurrence of geographic events in real-time.
5.1. System Components
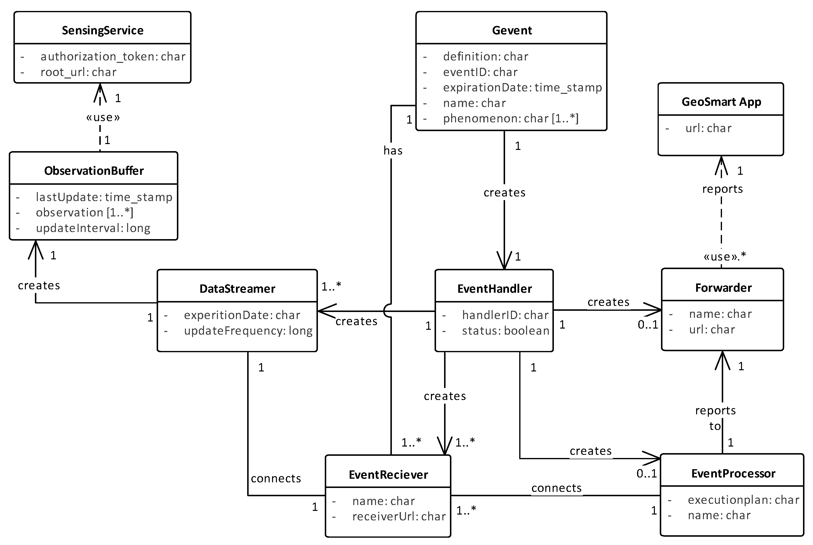
5.2. Implementation
5.3. Instantiation of Components
5.4. Data and Deployment
6. Performance Testing and Results
- Can the system detect and report the occurrence of geographic events in the SmartSantander?
- How does the system respond to a high throughput of data streams when detecting simple geographic events?
- How does the system respond to the declaration and detection of many geographic events?
6.1. Scenario 1. Detection and Data Throughput
6.2. Scenario 2. Multiple Geographic Events
7. Discussion
7.1. Implementation and Performance Testing
7.2. Limitations
8. Conclusions and Future Work
Author Contributions
Funding
Acknowledgments
Conflicts of Interest
Abbreviations
| IoT | Internet of Things |
| RASCA | Reference Architecture for Smart City Applications |
| SWE | Sensor Web Enablement |
| SOS | Sensor Observation Service |
| API | Application Programming Interface |
| CEP | Complex Event Processing |
| n.p. | Not provided |
| PM10 | Particulate matter |
| CO | Carbon monoxide |
| EF | Event Formalizer |
| EPE | Event Processing Engine |
| GEDSys | Geographic Event Detection System |
| FROST Server | FRaunhofer Opensource SensorThings-Server |
| WSO2DAS | WSO2 Data Analytics Server |
| HTTP | Hypertext Transfer Protocol |
| HTTPS | HyperText Transfer Protocol Secure |
| TCP/IP | Transmission Control Protocol/Internet Protocol |
| SSH | Secure Shell |
| LIDAS | Lightweight Intelligent Data Analytics System |
References
- Jung, Y.J.; Lee, Y.K.; Lee, D.G.; Lee, Y.; Nittel, S.; Beard, K.; Nam, K.W.; Ryu, K.H. Design of sensor data processing steps in an air pollution monitoring system. Sensors 2011, 11, 11235–11250. [Google Scholar] [CrossRef] [PubMed]
- Sanchez, L.; Muñoz, L.; Galache, J.A.; Sotres, P.; Santana, J.R.; Gutierrez, V.; Ramdhany, R.; Gluhak, A.; Krco, S.; Theodoridis, E.; Pfisterer, D. SmartSantander: IoT experimentation over a smart city testbed. Comp. Netw. 2014, 61, 217–238. [Google Scholar] [CrossRef]
- Weiler, A.; Grossniklaus, M.; Scholl, M.H. Situation monitoring of urban areas using social media data streams. Inf. Syst. 2016, 57, 129–141. [Google Scholar] [CrossRef]
- Zhang, N.; Chen, H.; Chen, X.; Chen, J. Forecasting Public Transit Use by Crowdsensing and Semantic Trajectory Mining: Case Studies. ISPRS Int. J. Geo-Inf. 2016, 5, 180. [Google Scholar] [CrossRef]
- Reades, J.; Calabrese, F.; Ratti, C. Eigenplaces: analysing cities using the space – time structure of the mobile phone network. Environ. Plan. B Plan. Des. 2009, 36, 824–836. [Google Scholar] [CrossRef]
- Zhang, W.; Zhu, B.; Zhang, L.; Yuan, J.; You, I. Exploring urban dynamics based on pervasive sensing: correlation analysis of traffic density and air quality. In Proceedings of the 6th International Conference on Innovative Mobile and Internet Services in Ubiquitous Computing, IMIS 2012, Palermo, Italy, 4–6 July 2012; pp. 9–16. [Google Scholar]
- Bibri, S.E.; Krogstie, J. The core enabling technologies of big data analytics and context-aware computing for smart sustainable cities: a review and synthesis. J. Big Data 2017, 4, 38. [Google Scholar] [CrossRef]
- Hancke, G.; de Carvalho e Silva, B.; Hancke, G., Jr. The Role of Advanced Sensing in Smart Cities. Sensors 2012, 13, 393–425. [Google Scholar] [CrossRef]
- Roche, S. Geographic Information Science I: Why does a smart city need to be spatially enabled? Prog. Hum. Geogr. 2014, 38, 703–711. [Google Scholar] [CrossRef]
- Yu, X.; Zhang, W.; Zhang, L.; Li, V.O.; Yuan, J. Understanding urban dynamics based on pervasive sensing: An experimental study on traffic density and air pollution. Math. Comp. Model. 2013, 58, 1328–1339. [Google Scholar] [CrossRef]
- Valkanas, G.; Gunopulos, D.; Boutsis, I.; Kalogeraki, V. An Architecture for Detecting Events in Real-time Using Massive Heterogeneous Data Sources. In Proceedings of the 2nd International Workshop on Big Data, Streams and Heterogeneous Source Mining: Algorithms, Systems, Programming Models and Applications, Chicago, IL, USA, 11 August 2013; pp. 103–109. [Google Scholar]
- Di Martino, S.; Rossi, S. An Architecture for a Mobility Recommender System in Smart Cities. Proc. Comp. Sci. 2016, 98, 425–430. [Google Scholar] [CrossRef]
- Nitti, M.; Pilloni, V.; Giusto, D.; Popescu, V. IoT Architecture for a sustainable tourism application in a smart city environment. Mob. Inf. Syst. 2017, 2017, 1–9. [Google Scholar] [CrossRef]
- Caragliu, A.; Del Bo, C.; Nijkamp, P. Smart Cities in Europe. J. Urban Technol. 2011, 18, 65–82. [Google Scholar] [CrossRef]
- Garcia, M.; Morales, J. GeoSmart Cities: Event-driven geoprocessing as enabler of smart cities. In Proceedings of the First IEEE International Smart Cities Conference, Guadalajara, Mexico, 25–28 October 2015. [Google Scholar]
- Aguilera, U.; Peña, O.; Belmonte, O.; López-de Ipiña, D. Citizen-centric data services for smarter cities. Future Gener. Comp. Syst. 2017, 76, 234–247. [Google Scholar] [CrossRef]
- Mileo, A.; Gao, F.; Ali, M.I.; Le Thi Anh Thu, P.; Bermudez, M.; Puschmann, D. Real-Time IoT Stream Processing and Large-Scale Data Analytics for Smart City Applications; Technical Report 609035; SAS Institute Inc.: Cary, NC, USA, 2013. [Google Scholar]
- D’Aniello, G.; Gaeta, M.; Orciuoli, F. An approach based on semantic stream reasoning to support decision processes in smart cities. Telemat. Inform. 2018, 35, 68–81. [Google Scholar] [CrossRef]
- Tsai, C.W.; Tsai, P.W.; Chiang, M.C.; Yang, C.S. Data analytics for internet of things: A review. WIRES Data Min. Knowl. Discov. 2018, 8, e1261. [Google Scholar] [CrossRef]
- Alkhatib, M.; Barachi, M.E.; Shaalan, K. Using Arabic Social Media Feeds for Incident and Emergency Management in Smart Cities. In Proceedings of the 2018 3rd International Conference on Smart and Sustainable Technologies (SpliTech), Split, Croatia, 26–28 June 2018. [Google Scholar]
- Khan, Z.; Peters-Anders, J. Big Data in Smart Cities. In Encyclopedia of Big Data Technologies; Springer: Cham, Switzerland, 2019; pp. 292–301. [Google Scholar]
- Panagiotou, N.; Zygouras, N.; Katakis, I.; Gunopulos, D.; Zacheilas, N.; Boutsis, I.; Kalogeraki, V.; Lynch, S.; O’Brien, B. Intelligent Urban data monitoring for smart cities. In Computer Science (Including Subseries Lecture Notes in Artificial Intelligence and Lecture Notes in Bioinformatics); Springer: Cham, Switzerland, 2016; Volume 9853 LNCS, pp. 177–192. [Google Scholar] [CrossRef]
- Batty, M. Big data, smart cities and city planning. Dialogues Hum. Geogr. 2013, 3, 274–279. [Google Scholar] [CrossRef]
- Kuhn, W. Core concepts of spatial information for transdisciplinary research. Int. J. Geogr. Inf. Sci. 2012, 26, 2267–2276. [Google Scholar] [CrossRef]
- Worboys, M.; Hornsby, K. From Objects to Events: GEM, the Geospatial Event Model; Springer: Berlin/Heidelberg, Germany, 2004; pp. 327–343. [Google Scholar]
- Peuquet, D.J.; Duan, N. An event-based spatiotemporal data model (ESTDM) for temporal analysis of geographical data. Int. J. Geogr. Inf. Syst. 1995, 9, 7–24. [Google Scholar] [CrossRef]
- Luckham, D. The Power of Events: An Introduction of Complex Event Processing in Distributed Enterprise Systems; Addison-Wesley: Boston, MA, USA, 2002; p. 376. [Google Scholar]
- Cugola, G.; Margara, A. Processing Flows of Information: From Data Stream to Complex Event Processing. ACM Comp. Surv. 2012, 44, 1–62. [Google Scholar] [CrossRef]
- Sinaeepourfard, A.; Garcia, J.; Masip-Bruin, X.; Marin-Tordera, E.; Cirera, J.; Grau, G.; Casaus, F. Estimating Smart City sensors data generation. In Proceedings of the 2016 Mediterranean Ad Hoc Networking Workshop (Med-Hoc-Net) IEEE, Vilanova i la Geltru, Spain, 20–22 June 2016; pp. 1–8. [Google Scholar]
- Gruen, A. SMART Cities: The need for spatial intelligence. Geo-spat. Inf. Sci. 2013, 16, 3–6. [Google Scholar] [CrossRef]
- Ma, M.; Wang, P.; Chu, C.H. Data Management for Internet of Things: Challenges, Approaches and Opportunities. In Proceedings of the 2013 IEEE International Conference on Green Computing and Communications and IEEE Internet of Things and IEEE Cyber, Physical and Social Computing IEEE, Beijing, China, 20–23 August 2013; pp. 1144–1151. [Google Scholar]
- Hughes, J.N.; Zimmerman, M.D.; Eichelberger, C.N.; Fox, A.D. A survey of techniques and open-source tools for processing streams of spatio-temporal events. In Proceedings of the 7th ACM SIGSPATIAL International Workshop on GeoStreaming—IWGS’16, San Francisco, CA, USA, 31 October 2016; pp. 1–4. [Google Scholar]
- Boubeta-Puig, J.; Bravetti, M.; Llana, L.; Merayo, M.G. Analysis of temporal complex events in sensor networks. J. Inf. Telecommun. 2017, 1, 273–289. [Google Scholar] [CrossRef]
- Khatoun, R.; Zeadally, S. Smart cities. Commun. ACM 2016, 59, 46–57. [Google Scholar] [CrossRef]
- Georgakopoulos, D.; Jayaraman, P.P. Internet of things: From internet scale sensing to smart services. Computing 2016, 98, 1041–1058. [Google Scholar] [CrossRef]
- Griffinger, R.; Fertner, C.; Kramar, H.; Kalasek, R.; Pichler-Milanovic, N.; Meijers, E. Smart Cities—Rankign of European Medium-Sized Cities; Technical Report; Vienna University of Technology: Vienna, Austria, 2007. [Google Scholar]
- Network European Technology Platform. Smart Cities Applications and Requirements; Network European Technology Platform: Brussels, Belgium, 2011; pp. 1–39. [Google Scholar]
- Estrada, E.; Maciel, R.; Peña Pérez Negrón, A.; Lara López, G.; Larios, V.; Ochoa, A. Framework for the Analysis of Smart Cities Models; Springer: Cham, Switzerland, 2019; pp. 261–269. [Google Scholar]
- Albino, V.; Berardi, U.; Dangelico, R.M. Smart Cities: Definitions, Dimensions, Performance, and Initiatives. J. Urban Technol. 2015, 22, 3–21. [Google Scholar] [CrossRef]
- Hao, J.; Zhu, J.; Zhong, R. The rise of big data on urban studies and planning practices in China: Review and open research issues. J. Urban Manag. 2015, 4, 92–124. [Google Scholar] [CrossRef]
- Cheng, B.; Longo, S.; Cirillo, F.; Bauer, M.; Kovacs, E. Building a Big Data Platform for Smart Cities: Experience and Lessons from Santander. In Proceedings of the 2015 IEEE International Congress on Big Data IEEE, New York, NY, USA, 27 June–2 July 2015; pp. 592–599. [Google Scholar]
- Sacco, D.; Motta, G.; You, L.L.; Bertolazzo, N.; Carini, F.; Ma, T.Y. Smart Cities, Urban Sensing, and Big Data: Mining Geo-Location in Social Networks. In Big Data and Smart Service Systems; Academic Press: Waltham, MA, USA, 2016; pp. 59–84. [Google Scholar]
- Santana, E.F.Z.; Chaves, P.A.; Gerosa, M.A.; Milojicic, D.S.; Kon, F. Software Platforms for Smart Cities: Concepts, Requirements, Challenges, and a Unified Reference Architecture. ACM Comp. Surv. 2017, 50, 1–37. [Google Scholar] [CrossRef]
- Shahat Osman, A.M. A novel big data analytics framework for smart cities. Future Gener. Comp. Syst. 2019, 91, 620–633. [Google Scholar] [CrossRef]
- Suciu, G.; Vulpe, A.; Halunga, S.; Fratu, O.; Todoran, G.; Suciu, V. Smart Cities Built on Resilient Cloud Computing and Secure Internet of Things. In Proceedings of the 2013 19th International Conference on Control Systems and Computer Science IEEE, Bucharest, Romania, 29–31 May 2013; pp. 513–518. [Google Scholar] [CrossRef]
- Shaikh, T.; Ismail, S.; Stevens, J.D. Aura Minora: A user centric IoT architecture for Smart City. In Proceedings of the International Conference on Big Data and Advanced Wireless Technologies—BDAW’16, Blagoevgrad, Bulgaria, 10–11 November 2016; pp. 1–5. [Google Scholar]
- Clement, S.J.; McKee, D.W.; Xu, J. Service-Oriented Reference Architecture for Smart Cities. In Proceedings of the 2017 IEEE Symposium on Service-Oriented System Engineering (SOSE). IEEE, San Francisco, CA, USA, 6–9 April 2017; pp. 81–85. [Google Scholar]
- Bröring, A.; Echterhoff, J.; Jirka, S.; Simonis, I.; Everding, T.; Stasch, C.; Liang, S.; Lemmens, R. New generation Sensor Web Enablement. Sensors 2011, 11, 2652–2699. [Google Scholar] [CrossRef]
- OGC. Sensor Observation Service Interface Standard; OGC 12-006; Bröring, A., Stasch, C., Echterhoff, J., Eds.; 2012; Available online: http://www.opengeospatial.org/standards/sos (accessed on 10 January 2018).
- OGC. OGC SensorThings API Part 1: Sensing; Liang, S., Huang, C., Khalafbeigi, T., Eds.; 2016; Available online: http://docs.opengeospatial.org/is/15-078r6/15-078r6.html (accessed on 20 March 2018).
- Xu, Y.; Helal, A. Scalable Cloud-Sensor Architecture for the Internet of Things. IEEE Internet Things J. 2016, 3, 285–298. [Google Scholar] [CrossRef]
- Rathore, M.M.; Ahmad, A.; Paul, A.; Rho, S. Urban planning and building smart cities based on the Internet of Things using Big Data analytics. Comp. Netw. 2016, 101, 63–80. [Google Scholar] [CrossRef]
- Tang, B.; Chen, Z.; Hefferman, G.; Wei, T.; He, H.; Yang, Q. A hierarchical distributed fog computing architecture for big data analysis in smart cities. In Proceedings of the ACM International Conference Proceeding Series. Association for Computing Machinery, Seattle, WA, USA, 7–9 October 2015. [Google Scholar]
- Puiu, D.; Barnaghi, P.; Tonjes, R.; Kumper, D.; Ali, M.I.; Mileo, A.; Xavier Parreira, J.; Fischer, M.; Kolozali, S.; Farajidavar, N.; et al. CityPulse: Large Scale Data Analytics Framework for Smart Cities. IEEE Access 2016, 4, 1086–1108. [Google Scholar] [CrossRef]
- Moraru, A.; Mladenic, D. Complex event processing and data mining for smart cities. In Proceedings of the Slovenian KDD Conference on Data Mining and Data Warehouses (SiKDD), Ljubljana, Slovenia, 8 October 2012; pp. 2–5. [Google Scholar]
- Luckham, D.; Schulte, W.R. Event Processing Glossary—Version 2.0; Event Processing Technical Society: New York, NY, USA, 2011. [Google Scholar]
- Etzion, O.; Niblett, P. Event Processing in Action; Manning Publications Co.: Stamford, NY, USA, 2010; p. 325. ISBN 9781935182214. [Google Scholar]
- Flouris, I.; Giatrakos, N.; Deligiannakis, A.; Garofalakis, M.; Kamp, M.; Mock, M. Issues in complex event processing: Status and prospects in the Big Data era. J. Syst. Softw. 2017, 127, 217–236. [Google Scholar] [CrossRef]
- Eckert, M.; Bry, F. Complex Event Processing (CEP). Informatik-Spektrum 2009, 32, 163–167. [Google Scholar] [CrossRef]
- Windley, P. The Live Web: Building Event-based Connections in the Cloud; Course Technology PTR: Boston, MA, USA, 2012; pp. 17–29. [Google Scholar]
- Cugola, G.; Margara, A. TESLA: A formally defined event specification language. In Proceedings of the 4th ACM International Conference on Distributed Event-based Systems, Cambridge, UK, 12–15 July 2010; pp. 2–13. [Google Scholar]
- Cugola, G.; Margara, A. Complex event processing with T-REX. J. Syst. Softw. 2012, 85, 1709–1728. [Google Scholar] [CrossRef]
- Suhothayan, S.; Gajasinghe, K.; Loku Narangoda, I.; Chaturanga, S.; Perera, S.; Nanayakkara, V.; Narangoda, I. Siddhi: A second look at complex event processing architectures. In Proceedings of the 2011 ACM workshop on Gateway computing environments—GCE’11, Seattle, WA, USA, 18 November 2011; p. 43. [Google Scholar]
- Gyllstrom, D.; Wu, E.; Chae, H.J.H.; Diao, Y.; Stahlberg, P.; Anderson, G. SASE: Complex Event Processing over Streams. Gen. Syst. 2006, abs/cs/061, 363–374. [Google Scholar]
- Mathew, A. Benchmarking of Complex Event Processing Engine—Esper; Technical report; Department of Computer Science and Engineering: Bombay, India, 2014. [Google Scholar]
- EsperTech Inc. Esper Reference. 2018. Available online: http://esper.espertech.com/release-7.1.0/esper-reference/html/index.html (accessed on 24 August 2018).
- Demers, A.; Gehrke, J.; P, B. Cayuga: A general purpose event monitoring system. In Proceedings of the Third Biennial Conference on Innovative Data Systems Research, Asilomar, CA, USA, 7–10 January 2007; pp. 412–422. [Google Scholar]
- Carbone, P.; Ewen, S.; Haridi, S.; Katsifodimos, A.; Markl, V.; Tzoumas, K. Apache Flink: Unified Stream and Batch Processing in a Single Engine. Data Eng. 2015, 36, 28–38. [Google Scholar] [CrossRef]
- FlinkCEP—Complex event processing for Flink. Available online: https://ci.apache.org/projects/flink/flink-docs-master/dev/libs/cep.html (accessed on 23 August 2018).
- Wang, D.; Zhou, M.; Ali, S.; Zhou, P.; Liu, Y.; Wang, X. A Novel Complex Event Processing Engine for Intelligent Data Analysis in Integrated Information Systems. Int. J. Distr. Sens. Netw. 2016, 12, 6741401. [Google Scholar] [CrossRef]
- Akdere, M.; Çetintemel, U.; Tatbul, N. Plan-based complex event detection across distributed sources. Proc. VLDB Endow. 2008, 1, 66–77. [Google Scholar] [CrossRef]
- Schultz-Møller, N.P.; Migliavacca, M.; Pietzuch, P. Distributed complex event processing with query rewriting. In Proceedings of the Third ACM International Conference on Distributed Event-Based Systems—DEBS’09, Nashville, TN, USA, 6–9 July 2009; p. 1. [Google Scholar] [CrossRef]
- Zhang, H.; Diao, Y.; Immerman, N. On complexity and optimization of expensive queries in complex event processing. In Proceedings of the 2014 ACM SIGMOD International Conference on Management of data—SIGMOD’14, Snowbird, UT, USA, 22–27 June 2014; pp. 217–228. [Google Scholar]
- Rieke, M.; Bigagli, L.; Herle, S.; Jirka, S.; Kotsev, A.; Liebig, T.; Malewski, C.; Paschke, T.; Stasch, C.; Rieke, M.; et al. Geospatial IoT—The Need for Event-Driven Architectures in Contemporary Spatial Data Infrastructures. ISPRS Int. J. Geo-Inf. 2018, 7, 385. [Google Scholar] [CrossRef]
- Baumgraß, A.; Botezatu, M.; Di Ciccio, C.; Dijkman, R.; Grefen, P.; Hewelt, M.; Mendling, J.; Meyer, A.; Pourmirza, S.; Völzer, H. Towards a Methodology for the Engineering of Event-Driven Process Applications. In Business Process Management Workshops; Reichert, M., Reijers, H., Eds.; Springer: Cham, Switzerland, 2016; pp. 501–514. [Google Scholar]
- Saleh, O.; Sattler, K.U. Distributed Complex Event Processing in Sensor Networks. In Proceedings of the 2013 IEEE 14th International Conference on Mobile Data Management, Milan, Italy, 3–6 June 2013; pp. 23–26. [Google Scholar]
- Eswaran, S.P.; Ariharan, V.; Bapat, J. Event Driven Opportunistic Communication Enabler for Smart City. In Proceedings of the 2014 Eighth International Conference on Next Generation Mobile Apps, Services and Technologies IEEE, Oxford, UK, 10–12 September 2014; pp. 313–319. [Google Scholar]
- Chen, C.Y.; Fu, J.H.; Sung, T.; Wang, P.F.; Jou, E.; Feng, M.W. Complex event processing for the Internet of Things and its applications. In Proceedings of the 2014 IEEE International Conference on Automation Science and Engineering (CASE) IEEE, Taipei, Taiwan, 18–22 August 2014; pp. 1144–1149. [Google Scholar] [CrossRef]
- Raj, R.; Sahu, R.K.; Chaudhary, B.; Prasad, B.R.; Agarwal, S. Real time complex event processing and analytics for smart building. In Proceedings of the 2017 Conference on Information and Communication Technology (CICT) IEEE, Gwalior, India, 3–5 November 2017; pp. 1–6. [Google Scholar]
- Liu, G.; Zhu, W.; Saunders, C.; Gao, F.; Yu, Y. Real-time Complex Event Processing and Analytics for Smart Grid. Procedia Comp. Sci. 2015, 61, 113–119. [Google Scholar] [CrossRef]
- Yuan, M. Representing Complex Geographic Phenomena in GIS. Cartogr. Geogr. Inf. Sci. 2001, 28, 83–96. [Google Scholar] [CrossRef]
- Devaraju, A.; Kuhn, W.; Renschler, C.S. A formal model to infer geographic events from sensor observations. Int. J. Geogr. Inf. Sci. 2015, 29, 1–27. [Google Scholar] [CrossRef]
- Gatalsky, P.; Andrienko, N.; Andrienko, G. Interactive Analysis of Event Data Using Space-Time Cube. In Proceedings of the Information Visualisation, Eighth International Conference, London, UK, 14–16 July 2004; pp. 145–152. [Google Scholar]
- Beard, K.; Deese, H.; Pettigrew, N.R. A framework for visualization and exploration of events. Inf. Vis. 2008, 7, 133–151. [Google Scholar] [CrossRef]
- OGC. OpenGIS Implementation Standard for Geographic Information–Simple Feature Access—Part 1: Common Architecture; Herring, J., Ed.; 2011; Available online: https://www.opengeospatial.org/standards/sfa (accessed on 2 March 2019).
- SmartSantander Maps. Available online: http://maps.smartsantander.eu (accessed on 14 March 2018).
- Van der Schaaf, H.; Jacoby, M. FROST-Server. Available online: https://github.com/FraunhoferIOSB/FROST-Server (accessed on 19 March 2018).
- Garcia, M. GEDSys-Formalizer. Available online: https://github.com/GIP-ITC-UniversityTwente/GEDSys-formalizer (accessed on 26 July 2018).
- WSO2 Data Analytics Server. Available online: https://wso2.com/analytics/previous-releases (accessed on 25 July 2018).
- Cugola, G.; Margara, A.; Matteucci, M.; Tamburrelli, G. Introducing uncertainty in complex event processing: model, implementation, and validation. Computing 2015, 97, 103–144. [Google Scholar] [CrossRef]
- Ghezzi, C.; Mandrioli, D.; Morzenti, A. TRIO: A logic language for executable specifications of real-time systems. J. Syst. Softw. 1990, 12, 107–123. [Google Scholar] [CrossRef]










| Architecture | Service Oriented | Decentralized Computing | Scalability | Security and Privacy | Batch Processing | Real-Time Processing | Historical Analysis | Real-Time Analysis |
|---|---|---|---|---|---|---|---|---|
| Suciu, G. et al. [45] | ✓ | ✓ | ✓ | ✓ | ✓ | |||
| Shaikh, T. et al. [46] | ✓ | ✓ | ✓ | |||||
| Clement, S. J. et al. [47] | ✓ | ✓ | ✓ | ✓ | ||||
| Santana, E. at al. [43] | ✓ | ✓ | ✓ | ✓ | ✓ | ✓ | ✓ | ✓ |
| Shahat Osman, A. [44] | ✓ | ✓ | ✓ | ✓ | ✓ | ✓ | ✓ | ✓ |
| CEP Engine | Data Model | Temporal Matching | Spatial Matching | Atrribute Matching | Performance (Throughput) |
|---|---|---|---|---|---|
| SASE [64] | Heterogeneous | ✓ | ✓ | n.p. | |
| T-Rex [62] | Heterogeneous | ✓ | partial | ✓ | 100 K/s to 1 M/s |
| Esper [65,66] | Homogeneous | ✓ | ✓ | 100 K/s | |
| Kinetic Rule Engine (KRL) [60] | Heterogeneous | ✓ | ✓ | n.p. | |
| Siddhi CEP [63] | Heterogeneous | ✓ | partial | ✓ | 800 K/s to 1.2 M/s |
| Caguya [67] | Homogeneous | partial | ✓ | n.p. | |
| Apache Flink [68,69] | Heterogeneous | ✓ | ✓ | 1.5 M/s | |
| LIDA-E [70] | Heterogeneous | ✓ | ✓ | 20 K/s |
| Role | Motivation |
|---|---|
| City Administrator | city monitoring, emergency response and planning |
| Businessman | business opportunities and strategies |
| Citizen | individual’s need and desires |
© 2019 by the authors. Licensee MDPI, Basel, Switzerland. This article is an open access article distributed under the terms and conditions of the Creative Commons Attribution (CC BY) license (http://creativecommons.org/licenses/by/4.0/).
Share and Cite
Garcia Alvarez, M.; Morales, J.; Kraak, M.-J. Integration and Exploitation of Sensor Data in Smart Cities through Event-Driven Applications. Sensors 2019, 19, 1372. https://doi.org/10.3390/s19061372
Garcia Alvarez M, Morales J, Kraak M-J. Integration and Exploitation of Sensor Data in Smart Cities through Event-Driven Applications. Sensors. 2019; 19(6):1372. https://doi.org/10.3390/s19061372
Chicago/Turabian StyleGarcia Alvarez, Manuel, Javier Morales, and Menno-Jan Kraak. 2019. "Integration and Exploitation of Sensor Data in Smart Cities through Event-Driven Applications" Sensors 19, no. 6: 1372. https://doi.org/10.3390/s19061372
APA StyleGarcia Alvarez, M., Morales, J., & Kraak, M.-J. (2019). Integration and Exploitation of Sensor Data in Smart Cities through Event-Driven Applications. Sensors, 19(6), 1372. https://doi.org/10.3390/s19061372

