Semantic Interoperability for IoT Platforms in Support of Decision Making: An Experiment on Early Wildfire Detection
Abstract
1. Introduction
2. Related Work
2.1. Interoperability in IoT
2.2. Social Networks as a New Sensing Paradigm
2.3. IoT in Support of Emergency Management
3. IoT and Standards-Based Data Interoperability Mechanisms
3.1. Current Status on Data Interoperability in IoT
- Technical Interoperability: usually associated with communication protocols and the infrastructure needed for those protocols to operate.
- Syntactic Interoperability: usually associated with data formats and encodings, e.g., XML, JSON and RDF.
- Semantic Interoperability: associated with a common understanding of the underlying meaning of the exchanged content (information).
- Organisational Interoperability: associated with the ability of organisations to effectively communicate and transfer information even across different information systems, infrastructures or geographic regions and cultures.
3.2. The NGSI and NGSI-LD Information Models
3.3. Design Requirements for Data Interoperability Mechanisms
- Standardised semantics: This is an obvious requirement but still the most significant. The information model to be selected for facilitating data interoperability should comply with standards and demonstrate all these features that are required for operating in the targeted application domain. The fact that in some cases there are already multiple standardised data models possible to be applied on the same application domain complicates things even more introducing the need for cross-standard interoperability mechanisms.
- Seamless integration: The interoperability mechanisms should not affect the existing operation of the IoT deployment or to affect it as minimal as possible. As it is already stated real world, operational deployments tend to be complicated including various customised engineering approaches. In addition, it is not realistic to expect custom proprietary solutions to change their mode of operation in order to adapt with changes imposed towards the realisation of interoperability. Hence it is the interoperability enabling solution that needs to be versatile and easy to adapt to the underlying system. Hence a Plug-n-Play and light-weight (as possible) software design is necessary for seamless integration with existing systems.
- Information completeness: Data interoperability often imposes the use of data translation services. The interoperable data model and the data conversion mechanism should be able to support the available proprietary/customised information elements as much as possible. Although it might not be necessary to expose the full set of information entities as some of them might only useful for internal use the interoperability mechanisms should have the capacity of modelling and managing the full set of data.
- Data volume optimisation: The use of semantics as the main tool to achieve data interoperability has as a consequence the overall increase of the data volume. Operational IoT systems tend to minimise the overall data volumes using simplified formats modelled for example in CSV and JSON. Translating these data to semantic expressions based on XML, RDF, OWL, etc. introduces a significant overhead that in many cases is unrealistic to be handled by resource constrained devices and scarce network bandwidths. Hence it is necessary to reach a balance between interoperable semantics and data volume increase.
- Control of information flow: The administrative entity that owns or manages the IoT data should have the means to control which information elements are leaving their cyber-premises and how it will be utilised. Hence, the interoperability enabling mechanisms need to be easy to use and clear administration and configuration operations are necessary to be available in order to be widely accepted.
- Security and Privacy protection of individuals: A common challenge that needs to be addressed in the years to come is to keep a balance between monitoring of every-day activities for various application domains without on the same time violating human rights such as the right of privacy protection of individuals. Advances on sensing technologies and data collection mechanisms make feasible the deployment of vast sensor networks that can potentially become intrusive and violate established regulations (e.g., GDPR). Edge computing paradigm assists in keeping the processing at the edge of the network thus avoiding the indiscriminate transmission and storage of sensitive information, such as image and video recordings.
- Reuse: During the recent years, there is a significant effort invested on IoT interoperability solutions. However, there is a lack of coordination in these efforts which causes many initiatives to evolve in parallel and even having overlapping standards for the same application domain. In fact, it might be possible in the future to have the need for cross-standard interoperability solutions. One solution for this issue is the reuse of existing informational models and implementations, as much as possible, instead of reinventing the wheel with new approaches. In addition, tools and tutorials are necessary in order to ease developer tasks, running pre-made scenarios, along with solutions to reduce standardised technologies learning curve.
4. System Architecture
4.1. The IoT2Edge Interoperability Mechanism
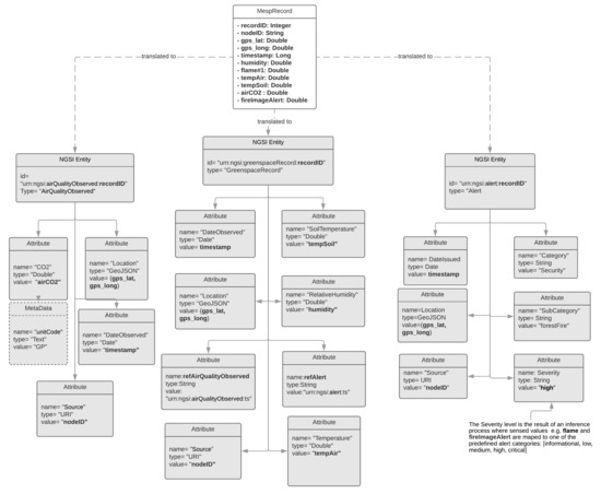
4.2. The IoT2Edge Translation Process
- recordID;nodeID;gps_lat;gps_lng;timestmp;humidity;flame;tempAir;tempSoil;airCO2;fireImgAlert;
- 050618161710;1234;37.979839;23.783744; 1528208228;6.00;1023;26.00; 26.44; 29; medium
- 050618161711;1234;37.979839;23.783744; 1528208230;6.00;1023;26.00; 26.44; 29; medium
- 050618161712;1234;37.979839;23.783744; 1528208233;6.00;1023;26.00; 26.44; 29; medium
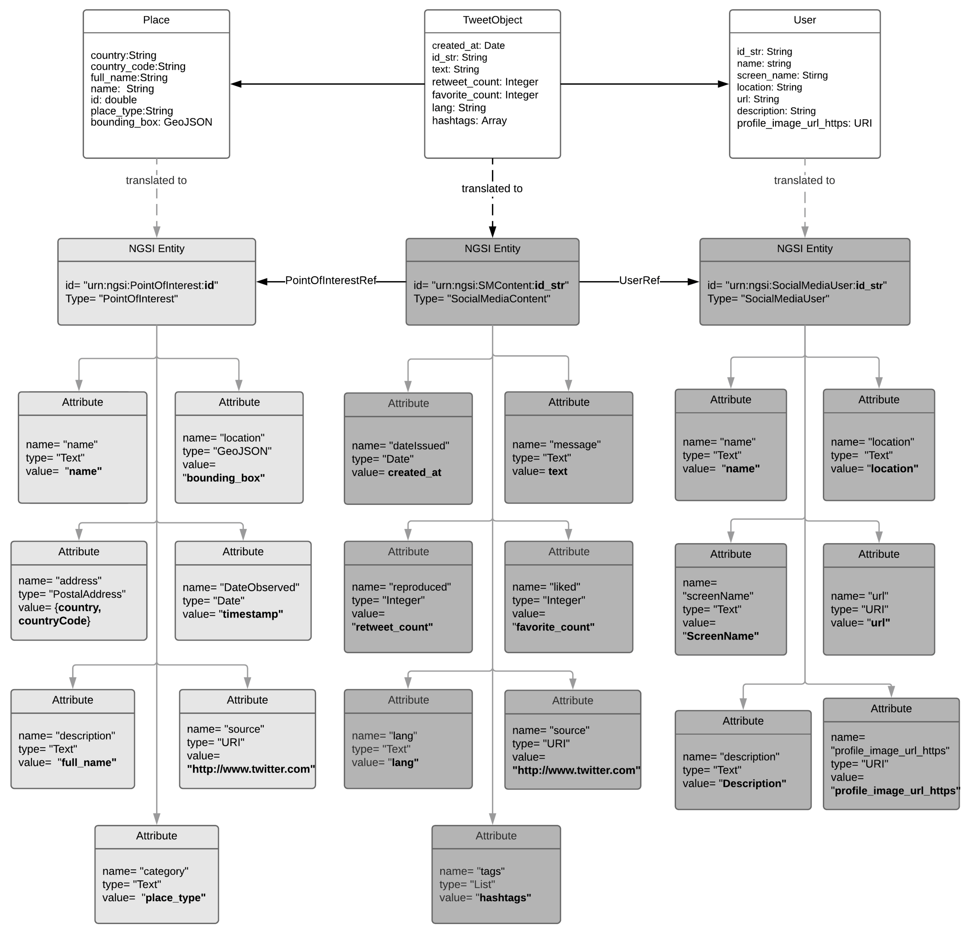
4.3. Integration of Social Media Data with NGSI
5. Experiment Design and Rationale
5.1. Experiment Rationale
5.2. Experimental Setting
5.3. The Decision-Making Process and the Knowledge Extraction Services
- {
- "id": "Alert:1",
- "type": "Alert",
- "category": "security",
- "subCategory": "forestFire",
- "severity": "high",
- "location": {
- "type": "Point",
- "coordinates": [23.7319, 37.9877]
- },
- "dateIssued": "2018-07-23T09:25:55.00Z",
- "description": "Potential forest fire identified by MESP",
- "alertSource": "https://iot2edge.ece.ntua.gr/mesp/"}
- {
- "id": "Alert:2",
- "type": "Alert",
- "category": "security",
- "subCategory": "forestFire",
- "severity": "high",
- "location": {
- "type": " Polygon",
- "coordinates": [23.7319, 37.9877]
- },
- "dateIssued": "2018-12-12T09:25:55.00Z",
- "description": "Potential forest fire identified by Tweet analysis",
- "alertSource": "http:/www.twitter.com"
- }
- {
- "id": "Alert:3",
- "type": "Alert",
- "category": "weather",
- "subCategory": "fireRisk",
- "severity": "high",
- "location": {
- "type": " Polygon",
- "coordinates": [23.7319, 37.9877]
- },
- "dateIssued": "2018-12-12T09:25:55.00Z",
- "description": "Increased fire risk indicated by weather data analysis",
- "alertSource": "http://www. openweathermap.com"
- }
6. Experiment Execution and Evaluation of the Findings
6.1. Validation of MESP and Social Media Data Interoperability Mechanisms
6.2. Evaluation of Cross-Domain Decision Making
7. Conclusions and Future Work
Author Contributions
Funding
Conflicts of Interest
Appendix A
- json_social_media_content = {
- "id": "urn:ngsi:SMContent:id_112",
- "type": "SocialMediaContent",
- "dateIssued": {
- "type": "DateTime",
- "value": "2018-07-23T16:45:00.00Z"
- },
- "message": {
- "value": "tweet message goes here",
- "type": "Text"
- },
- "reproduced": {
- "value": 10,
- "type": "Integer"
- },
- "liked": {
- "value": 10,
- "type": "Integer"
- },
- "lang": {
- "value": "Text",
- "type": "EN"
- },
- "source": {
- "value": "http://www.twitter.com",
- "type": "URI"
- },
- "hashtags":{
- "value": ["nodejs","python"],
- "type": "List"
- },
- "refUser": {
- "value": " 1036061995651366912 ",
- "type": "Relationship"
- },
- "refPlace":{
- "value": " 01fbe706f872cb32 ",
- "type": "Relationship"
- }
- }
- json_social_media_user = {
- "id": "urn:ngsi:SMUser:id_112",
- "type": "SocialMediaUser",
- "dateIssued": {
- "type": "DateTime",
- "value": "2018-07-23T16:45:00.00Z"
- },
- "name": {
- "value": "JohnSmith",
- "type": "Text"
- },
- "location": {
- "value": San Francisco, CA",
- "type": "Text"
- },
- "screenName": {
- "value": 10,
- "type": "JohnSmith_account"
- },
- "url": {
- "value": "https://twitter.com/johndoeaccount",
- "type": "URI"
- },
- "description": {
- "value": "This is the original account of JD",
- "type": "Text"
- },
- "profile_image_url_https":{
- "type": "URI"
- },
- "refContent": {
- "value": "urn:ngsi:SMContent:id_112",
- "type": "Relationship"
- },
- "refPlace":{
- "value": "urn:ngsi:PointOfInterest:id_112",
- "type": "Relationship"
- }
- }
References
- Liu, G.; Perez, R.; Muñoz, J.A.; Regueira, F. The Internet of Things: Mapping the Value beyond the Hype; McKinsey Global Institute, McKinsey & Company: New York, NY, USA, 2015. [Google Scholar]
- IoT European Platforms Initiative. Advancing IoT Platforms Interoperability; River Publishers Series in Information Science and Technology: Gistrup, Denmark, 2018. [Google Scholar]
- Serrano, M.; Barnaghi, P.; Carrez, F.; Cousin, P.; Vermesan, O.; Friess, P. IoT Semantic Interoperability: Research Challenges, Best Practices, Recommendations and Next Steps; European Research Cluster on the Internet of Things Technical Report. IERC, March 2015. Available online: http://www.internet-of-things-research.eu/pdf/IERC_Position_Paper_IoT_Semantic_Interoperability_Final.pdf (accessed on 15 January 2019).
- Bröring, A.; Schmid, S.; Schindhelm, C.K.; Khelil, A.; Kaebisch, S.; Kramer, D.; Le Phuoc, D.; Mitic, J.; Anicic, D.; Teniene, E. Enabling IoT Ecosystems through Platform Interoperability. IEEE Softw. 2017, 34, 54–61. [Google Scholar] [CrossRef]
- Ganzha, M.; Paprzycki, M.; Pawłowski, W.; Szmeja, P.; Wasielewska, K. Semantic interoperability in the Internet of Things: An overview from the INTER-IoT perspective. J. Netw. Comput. Appl. 2017, 81, 111–124. [Google Scholar] [CrossRef]
- Jara, A.J.; Olivieri, A.; Bocchi, Y.; Jung, M.; Kastner, W.; Skarmeta, A. Semantic Web of Things: An analysis of the application semantics for the IoT moving towards the IoT convergence. Int. J. Web Grid Serv. 2014, 10, 244–272. [Google Scholar] [CrossRef]
- Pfisterer, D.; Romer, K.; Bimschas, D.; Kleine, O.; Mietz, R.; Truong, C.; Hasemann, H.; Kröller, A.; Pagel, M.; Hauswirth, M.; et al. SPITFIRE: Toward a semantic web of things. IEEE Commun. Mag. 2011, 49, 40–48. [Google Scholar] [CrossRef]
- Cisco Systems. Internet of Everything—Connecting the Unconnected. White Paper. 2014. Available online: http://share.cisco.com/IoESocialWhitepaper/#/ (accessed on 15 January 2019).
- Jones, N. Top Strategic IoT Trends and Technologies Through 2023; Gartner Publications: Stamford, CT, USA, September 2018. [Google Scholar]
- Kalatzis, N.; Routis, G.; Roussaki, I.; Papavassiliou, S. Enabling data interoperability for federated IoT experimentation infrastructures. In Proceedings of the 2nd Global IoT Summit (GIoTS 2018), Bilbao, Spain, 4–7 June 2018. [Google Scholar]
- Andročec, D.; Novak, M.; Oreški, D. Using Semantic Web for Internet of Things Interoperability: A Systematic Review. Int. J. Semant. Web Inf. Syst. 2018, 14, 147–171. [Google Scholar] [CrossRef]
- Noura, M.; Atiquzzaman, M.; Gaedke, M. Interoperability in Internet of Things: Taxonomies and Open Challenges. Mob. Netw. Appl. 2018, 1–14. [Google Scholar] [CrossRef]
- Next Generation Service Interfaces Architecture (Approved Version 1.0), Open Mobile Alliance, OMA-AD-NGSI-V1_0-20120529-A. 29 May 2012. Available online: http://www.openmobilealliance.org/release/NGSI/V1_0-20120529-A/OMA-AD-NGSI-V1_0-20120529-A.pdf (accessed on 22 January 2019).
- NGSI 9/10 Information Model, 2019. Available online: http://www.openmobilealliance.org/release/NGSI/ (accessed on 15 January 2019).
- FIWARE. 2019. Available online: https://www.fiware.org/ (accessed on 15 January 2019).
- Open & Agile Smart Cities. 2019. Available online: http://www.oascities.org/open-agile-smart-cities/ (accessed on 15 January 2019).
- Dolui, K.; Kiraly, C. Towards multi-container deployment on IoT gateways. In Proceedings of the IEEE Global Communications Conference (GLOBECOM 2018), Abu Dhabi, UAE, 9–13 December 2018. [Google Scholar]
- Robert, J.; Kubler, S.; Kolbe, N.; Cerioni, A.; Emmanuel, G.; Främling, K. Open IoT ecosystem for enhanced interoperability in smart cities—Example of Métropole de Lyon. Sensors 2017, 17, 2849. [Google Scholar] [CrossRef]
- Schmid, S.; Bröring, A.; Kramer, D.; Kaebisch, S.; Zappa, A.; Lorenz, M.; Wang, Y.; Gioppo, L. An Architecture for Interoperable IoT Ecosystems. In Proceedings of the 2nd International Workshop on Interoperability & Open Source Solutions for the Internet of Things (InterOSS-IoT 2016) at the 6th International Conference on the Internet of Things (IoT 2016), Stuttgart, Germany, 7 November 2016. [Google Scholar]
- Ganzha, M.; Paprzycki, M.; Pawłowski, W.; Szmeja, P.; Wasielewska, K. Towards Semantic Interoperability between Internet of Things Platforms. Integration, Interconnection, and Interoperability of IoT Systems; Springer: Cham, Switzerland, 2018; pp. 103–127. [Google Scholar]
- Herzog, R.; Jacoby, M.; Žarko, I.P. Semantic interoperability in IoT-based automation infrastructures. at-Automatisierungstechnik 2016, 64, 742–749. [Google Scholar] [CrossRef]
- Hovstøa, A.; Guanb, Y.; Vásquezb, J.; Savaghebib, M.; Guerrerob, J.; Poveda-Villalónc, M.; García-Castroc, R.; Hafenstrom, S. Enabling interoperability-as-a-service for connected IoT infrastructures and Smart Objects. In Proceedings of the 15th International Conference on Wearable, Micro and Nano Technologies for Personalized Health (pHealth 2018), Gjøvik, Norway, 12–14 June 2018. [Google Scholar]
- IoT European Large Scale Project. 2019. Available online: https://european-iot-pilots.eu/ (accessed on 15 January 2019).
- Varga, P.; Blomstedt, F.; Ferreira, L.L.; Eliasson, J.; Johansson, M.; Delsing, J.; de Soria, I.M. Making system of systems interoperable—The core components of the arrowhead framework. J. Netw. Comput. Appl. 2017, 81, 85–95. [Google Scholar] [CrossRef]
- Murdock, P.; Bassbouss, L.; Bauer, M.; Alaya, M.B.; Bhowmik, R.; Brett, P.; Chakraborty, R.N.; Dadas, M.; Davies, J.; Diab, W.; et al. Semantic Interoperability for the Web of Things; Technical Report EURECOM+5000; Eurecom: Biot, France, 2016. [Google Scholar]
- Ahmed, F.; Asif, R.; Hina, S.; Muzammil, M. Financial Market Prediction using Google Trends. Int. J. Adv. Comput. Sci. Appl. 2017, 8, 388–391. [Google Scholar] [CrossRef]
- Askitas, N.; Zimmermann, K.F. Google econometrics and unemployment forecasting. Appl. Econ. Q. 2009, 55, 107–120. [Google Scholar] [CrossRef]
- O’Connor, B.; Balasubramanyan, R.; Routledge, B.R.; Smith, N.A. From tweets to polls: Linking text sentiment to public opinion time series. In Proceedings of the 4th AAAI International Conference on Weblogs and Social Media (ICWSM 2010), Washington, DC, USA, 23–26 May 2010. [Google Scholar]
- Tumasjan, A.; Sprenger, T.; Sandner, P.G.; Welpe, I.M. Predicting elections with twitter: What 140 characters reveal about political sentiment. In Proceedings of the 4th AAAI International Conference on Weblogs and Social Media (ICWSM 2010), Washington DC, USA, 23–26 May 2010. [Google Scholar]
- Sinha, S.; Dyer, C.; Gimpel, K.; Smith, N.A. Predicting the NFL Using Twitter. In Proceedings of the Machine Learning and Data Mining for Sports Analytics Workshop (ECML/PKDD 2013), Prague, Czech Republic, 27 September 2013. [Google Scholar]
- Chauhan, A.; Kummamuru, K.; Toshniwal, D. Prediction of places of visit using tweets. Knowl. Inf. Syst. J. 2017, 50, 145–166. [Google Scholar] [CrossRef]
- Giannakopoulos, O.; Kalatzis, N.; Roussaki, I.; Papavassiliou, S. Gender Recognition Based on Social Networks for Multimedia Production. In Proceedings of the 13th IEEE Image, Video, and Multidimensional Signal Processing Workshop (IVMSP 2018), Zagori, Greece, 10–12 June 2018. [Google Scholar]
- Kalatzis, N.; Roussaki, I.; Matsoukas, C.; Paraskevopoulos, M.; Papavassiliou, S.; Tonoli, S. Social Media and Google Trends in Support of Audience Analytics: Methodology and Architecture. In Proceedings of the Seventh International Conference on Data Analytics (DATA ANALYTICS 2018), Athens, Greece, 18–22 November 2018. [Google Scholar]
- Kirilenko, A.P.; Molodtsova, T.; Stepchenkova, S.O. People as sensors: Mass media and local temperature influence climate change discussion on twitter. Glob. Environ. Chang. 2015, 30, 92–100. [Google Scholar] [CrossRef]
- Sakaki, T.; Okazaki, M.; Matsuo, Y. Earthquake shakes Twitter users: Real-time event detection by social sensors. In Proceedings of the 19th International Conference on World Wide Web (WWW), Raleigh, NC, USA, 26–30 April 2010. [Google Scholar]
- Ocampo, A.J.; Chunara, R.; Brownstein, J.S. Using search queries for malaria surveillance. Thail. Malar. J. 2013, 12, 390–396. [Google Scholar] [CrossRef] [PubMed]
- Yang, S.; Santillana, M.; Brownstein, J.S.; Grady, J.; Richardson, S.; Kou, S.C. Using electronic health records and Internet search information for accurate influenza forecasting. BMC Infect. Dis. 2017, 17, 332–341. [Google Scholar] [CrossRef] [PubMed]
- Boulton, C.A.; Shotton, H.; Williams, H.T.P. Using Social Media to Detect and Locate Wildfires. In Proceedings of the 10th International AAAI Conference on Web and Social Media (ICWSM 2016), Cologne, Germany, 17–20 May 2016. [Google Scholar]
- Digital Earth Lab. Available online: http://digitalearthlab.jrc.ec.europa.eu/activities/detecting-forest-fires-social-media/57793 (accessed on 15 January 2019).
- Slavkovikj, V.; Verstockt, S.; Van Hoecke, S.; Van de Walle, R. Review of wildfire detection using social media. Fire Saf. J. 2014, 68, 109–118. [Google Scholar] [CrossRef]
- Wang, Z.; Ye, X.; Tsou, M.H. Spatial, temporal, and content analysis of Twitter for wildfire hazards. Nat. Hazards 2015, 83, 523–540. [Google Scholar] [CrossRef]
- Abel, F.; Hauff, C.; Houben, G.J.; Stronkman, R.; Tao, K. Twitcident: Fighting fire with information from social web streams. In Proceedings of the 21st International ACM Conference on World Wide Web (WWW 2012), Lyon, France, 16–20 April 2012. [Google Scholar]
- Alkhatib, A.A. A Review on Forest Fire Detection Techniques. Int. J. Distrib. Sens. Netw. 2014, 10, 597368. [Google Scholar] [CrossRef]
- Sharma, A.K.; Ansari, M.F.R.; Siddiqui, M.F.; Baig, M.A. IoT Enabled Forest Fire Detection and online Monitoring System. Int. J. Curr. Trends Eng. Res. 2017, 3, 50–54. [Google Scholar]
- Niranjana, R.; HemaLatha, T. An autonomous IoT infrastructure for forest fire detection and alerting system. Int. J. Pure Appl. Math. 2018, 119, 16295–16302. [Google Scholar]
- Toledo-Castro, J.; Santos-González, I.; Hernández-Goya, C.; Caballero-Gil, P. Management of Forest Fires Using IoT Devices. In Proceedings of the 11th International Conference on Mobile Ubiquitous Computing, Systems, Services and Technologies (UBICOMM 2017), Barcelona, Spain, 12–16 November 2017. [Google Scholar]
- Basu, M.T.; Karthik, R.; Mahitha, J.; Reddy, V.L. IoT based forest fire detection system. Int. J. Eng. Technol. 2018, 7, 124–126. [Google Scholar] [CrossRef]
- Vijayalakshmi, S.R.; Muruganand, S. Internet of Things technology for fire monitoring system. Int. Res. J. Eng. Technol. 2017, 4, 2140–2147. [Google Scholar]
- Kubicek, H.; Cimander, R.; Scholl, H.J. Organizational Interoperability in E-Government: Lessons from 77 European Good-Practice Cases; Springer: Berlin/Heidelberg, Germany, 2011. [Google Scholar]
- European Commission. European Interoperability Framework for Pan-European Egovernment Services; EU Publications: Luxembourg, 2011; ISSN 92-894-8389-X. [Google Scholar]
- D3.3. Opportunities and Barriers in the Present Regulatory Situation for System Development. Available online: https://www.iof2020.eu/deliverables/d3.3-opportunities-and-barriers-in-the-present-regulatory-situation-for-system-development-v1.2.pdf (accessed on 15 January 2019).
- Standardisation, AIOTI WG03–loT. High Level Architecture (HLA). Release 4.0, Technical Specification. 2018.
- H2020 EU Project SynchroniCity: Delivering an IoT enabled Digital Single Market for Europe and Beyond, Grant Agreement ID: 732240. Available online: https://synchronicity-iot.eu (accessed on 15 January 2019).
- H2020 Project IoF2020: Internet of Food and Farm 2020, Grant Agreement ID: 731884. Available online: https://www.iof2020.eu/ (accessed on 15 January 2019).
- Bauer, M.; Kovacs, E.; Schülke, A.; Ito, N.; Criminisi, C.; Goix, L.W.; Valla, M. The context API in the OMA next generation service interface. In Proceedings of the 14th International Conference on Intelligence in Next Generation Networks (ICIN 2010), Berlin, Germany, 11–14 October 2010. [Google Scholar]
- Dey, A.K. Understanding and using context. Pers. Ubiquitous Comput. 2001, 5, 4–7. [Google Scholar] [CrossRef]
- FIWARE Data Models. Available online: https://fiware-datamodels.readthedocs.io (accessed on 15 January 2019).
- IoT Big Data Harmonised Data Model, GSM Association, Version 5.0, 19 June 2018. Available online: https://www.gsma.com/iot/wp-content/uploads/2018/07/CLP.26-v5.0.pdf (accessed on 15 January 2019).
- Context Information Management (CIM); Application Programming Interface (API). ETSI Group Specification CIM 004 V0.0.11 (February 2018). Available online: https://docbox.etsi.org/ISG/CIM/Open/ISG_CIM_NGSI-LD_API_Draft_for_public_review.pdf (accessed on 15 January 2019).
- FIWARE Cygnus GE, 2019. Available online: https://fiware-cygnus.readthedocs.io/en/latest/ (accessed on 15 January 2019).
- AuthzForce GE, 2019. Available online: https://authzforce-ce-fiware.readthedocs.io/en/latest/ (accessed on 15 January 2019).
- GSMA—IoT Security Guidelines. Available online: https://www.gsma.com/iot/iot-security/iot-security-guidelines/ (accessed on 15 January 2019).
- FIWARE Alert Data Model. Available online: https://fiware-datamodels.readthedocs.io/en/latest/Alert/doc/spec/index.html#alert-data-model (accessed on 15 January 2019).
- Roussaki, I.; Kalatzis, N.; Liampotis, N.; Kosmides, P.; Anagnostou, M.; Doolin, K.; Jennings, E.; Bouloudis, Y.; Xynogalas, S. Context-awareness in wireless and mobile computing revisited to embrace social networking. IEEE Commun. Mag. 2012, 50, 74–81. [Google Scholar] [CrossRef]
- San-Miguel-Ayanz, J.; Durrant, T.H.; Boca, R.; Libertà, G.; Branco, A.; de Rigo, D.; Ferrari, D.; Maianti, P.; Vivancos, T.A.; Schulte, E.; et al. Forest fires in Europe, Middle East and North Africa 2016; Publications Office of the European Union: Luxembourg, 2017; Volume 28707. [Google Scholar]
- Aslan, Y.E.; Korpeoglu, I.; Ulusoy, Ö. A framework for use of wireless sensor networks in forest fire detection and monitoring. Comput. Environ. Urban Syst. 2012, 36, 614–625. [Google Scholar] [CrossRef]
- Vipin, V. Image Processing Based Forest Fire Detection. Int. J. Emerg. Technol. Adv. Eng. 2012, 2, 87–95. [Google Scholar]
- COPERNICUS. Available online: http://effis.jrc.ec.europa.eu/applications/data-and-services/ (accessed on 15 January 2019).
- Kalatzis, N.; Avgeris, M.; Dechouniotis, D.; Papadakis-Vlachopapadopoulos, K.; Roussaki, I.; Papavassiliou, S. Edge Computing in IoT Ecosystems for UAV-Enabled Early Fire Detection. In Proceedings of the 2018 IEEE International Conference on Smart Computing (SMARTCOMP 2018), Taormina, Italy, 18–20 June 2018. [Google Scholar]
- Forestry Images. Available online: https://www.forestryimages.org/browse/subimages.cfm?sub=740 (accessed on 15 January 2019).
- Avgeris, M.; Spatharakis, D.; Dechouniotis, D.; Kalatzis, N.; Roussaki, I.; Papavassiliou, S. Where there is fire there is SMOKE: A Scalable Edge Computing Framework for Early Fire Detection. Sensors 2019. under review. [Google Scholar]
- Stocks, B.J.; Lynham, T.J.; Lawson, B.D.; Alexander, M.E.; Wagner, C.V.; McAlpine, R.S.; Dube, D.E. The Canadian Forest Fire Danger Rating System: An overview. For. Chron. 1989, 65, 450–457. [Google Scholar] [CrossRef]
- Roussaki, I.; et al. Deliverable 3.1: Experiments Design, Set-Up and Applications, IoT2Edge: Allocating Selected IoT Processing and Storage Activities to EDGE nodes to OPTIMIZE performance and Resource Consumption Ensuring Interoperability, H2020 RAWFIE-OC3-SCI. 2018.
- 2018 Attica Wildfires. Available online: https://en.wikipedia.org/wiki/2018_Attica_wildfires (accessed on 15 January 2019).
- Twitter crazypianist30. Available online: https://twitter.com/crazypianist30/status/1021392831997521921 (accessed on 15 January 2019).
- Video Footage Capturing the Moment the Mati-Rafina Fire Broke Out. Available online: http://www.ekathimerini.com/231880/article/ekathimerini/news/video-footage-shows-minutes-mati-fire-broke-out (accessed on 15 January 2019).




















| IoT Layer | Interoperability Point | Standards |
|---|---|---|
| Device Layer: Ensures communication between devices on physical device layer and IoT platforms. It also enables transmission of data from devices and reception of actuation commands to targeted devices. | 1 | LoRa, Lte, Sigfox, 3G, Bluetooth, WiFi, Zigbee |
| Network Layer: Exposes the raw data generated from IoT devices through different applications level transport protocols based on different paradigms. It also offers interfaces that allow communicating with devices for management or actuation purposes. | 2 | MQTT, OneM2M, OMALightweightM2M, |
| Service and Application Layer: Offers the right information to the right application at the right time. These layers are responsible for transforming raw data into information relevant and ready to be consumed by applications, so that smart behaviours are exhibited. | 3 | OMA NGSI-9 and NGSI-10, ETSI SIG CIM (NGSI-LD), ETSI SAREF, GSMA, OGC |
| Security and Privacy: Provides the appropriate means and procedures to tackle potential data privacy and security violations. Also, ensures confidentiality, integrity, authentication, authorisation, trust and non-repudiation among the interacting platforms. | 4 | EU General Data Protection Regulation (GDPR), GSMA IoT Security Guidelines, oneM2M tech spec, TS-0003-V2.12.1 Security Solutions and TR-0008-V2.0.1 Security. |
| NGSIv2 Introduced Attributes | ||
|---|---|---|
| Message | Text | Post |
| Like | Favourite | Like |
| Reproduce | Retweet | Share |
| Tags | Tags | Tags |
| MESP Sensor | Measurements Range | Fire Indication Thresholds |
|---|---|---|
| Infrared | 0–1023 | <250 |
| Gas | 0–1023 | >10 |
| Temperature air | 0–50 °C | >45 °C |
| Temperature ground | −55–+125 °C | >50 °C |
| Relative Humidity | 5–100% | <8% |
| Image classification | 0–1 | >0.6 |
| Date | 20/7/2018 | 21/7/2018 | 22/7/2018 | 23/7/2018 | 24/7/2018 | 25/7/2018 | 26/7/2018 |
|---|---|---|---|---|---|---|---|
| Number of Tweets | 0 | 0 | 0 | 1046 | 4045 | 2879 | 2811 |
| Time | Temperature (Celsius) | Humidity (%) | Wind Speed Max (km/h) |
|---|---|---|---|
| 16:30 | 30.9 | 35 | 74 |
| 16:40 | 30.6 | 34 | 88.5 |
| 16:50 | 30.5 | 34 | 78.9 |
| 17:00 | 30.8 | 33 | 83.7 |
| Input: | ||||
|---|---|---|---|---|
| Fire Alert Levels Derived from the Four Classification Engines | ||||
| Time | MESP (Image) | Weather | Social Media | EFFIS |
| 16:36 | INFORMATIONAL | CRITICAL | INFORMATIONAL | HIGH |
| 16:38 | INFORMATIONAL | CRITICAL | INFORMATIONAL | HIGH |
| 16:40 | INFORMATIONAL | CRITICAL | INFORMATIONAL | HIGH |
| 16:42 | MEDIUM | CRITICAL | INFORMATIONAL | HIGH |
| 16:44 | HIGH | CRITICAL | INFORMATIONAL | HIGH |
| 16:46 | HIGH | CRITICAL | LOW | HIGH |
| 16:48 | CRITICAL | CRITICAL | LOW | HIGH |
| 16:50 | CRITICAL | CRITICAL | MEDIUM | HIGH |
| 16:52 | CRITICAL | CRITICAL | MEDIUM | HIGH |
| 16:54 | CRITICAL | CRITICAL | HIGH | HIGH |
| 16:56 | CRITICAL | CRITICAL | HIGH | HIGH |
| 16:58 | CRITICAL | CRITICAL | CRITICAL | HIGH |
| 17:00 | CRITICAL | CRITICAL | CRITICAL | HIGH |
| 17:02 | CRITICAL | CRITICAL | CRITICAL | HIGH |
| 17:04 | CRITICAL | CRITICAL | CRITICAL | HIGH |
© 2019 by the authors. Licensee MDPI, Basel, Switzerland. This article is an open access article distributed under the terms and conditions of the Creative Commons Attribution (CC BY) license (http://creativecommons.org/licenses/by/4.0/).
Share and Cite
Kalatzis, N.; Routis, G.; Marinellis, Y.; Avgeris, M.; Roussaki, I.; Papavassiliou, S.; Anagnostou, M. Semantic Interoperability for IoT Platforms in Support of Decision Making: An Experiment on Early Wildfire Detection. Sensors 2019, 19, 528. https://doi.org/10.3390/s19030528
Kalatzis N, Routis G, Marinellis Y, Avgeris M, Roussaki I, Papavassiliou S, Anagnostou M. Semantic Interoperability for IoT Platforms in Support of Decision Making: An Experiment on Early Wildfire Detection. Sensors. 2019; 19(3):528. https://doi.org/10.3390/s19030528
Chicago/Turabian StyleKalatzis, Nikos, George Routis, Yiorgos Marinellis, Marios Avgeris, Ioanna Roussaki, Symeon Papavassiliou, and Miltiades Anagnostou. 2019. "Semantic Interoperability for IoT Platforms in Support of Decision Making: An Experiment on Early Wildfire Detection" Sensors 19, no. 3: 528. https://doi.org/10.3390/s19030528
APA StyleKalatzis, N., Routis, G., Marinellis, Y., Avgeris, M., Roussaki, I., Papavassiliou, S., & Anagnostou, M. (2019). Semantic Interoperability for IoT Platforms in Support of Decision Making: An Experiment on Early Wildfire Detection. Sensors, 19(3), 528. https://doi.org/10.3390/s19030528

