A New Model of RGB-D Camera Calibration Based on 3D Control Field
Abstract
1. Introduction
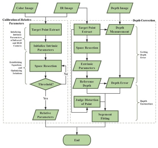
2. Methodology
2.1. Geometric Calibration Model of RGB-D Sensor
2.2. Depth Correction by 3D Control Field or Checkerboard
3. Experiment and Results
3.1. Calibration of Relative Extrinsic Parameters of RGB-D Camera
3.2. Depth Correction
- (1)
- We illuminated the 3D control field using an extra light source, and then we captured infrared and depth images at different depths (Figure 9a). When taking infrared images, we tried to ensure that the reflective targets were evenly distributed in the images. For detecting the small reflective targets readily, we also ensured that there were several large reflective targets existing in the infrared images.
- (2)
- (3)
- The reference depths from the target points to the center of the infrared camera were calculated by Equations (6) and (11). According to the pixel coordinates in each infrared image, the depth measurements were acquired in the corresponding depth image. We calculated the depth errors and calibrated the depths by applying the most suitable function model.
3.3. Validation of Calibration Model
4. Conclusions
Author Contributions
Funding
Acknowledgments
Conflicts of Interest
References
- El-Laithy, R.A.; Huang, J.; Yeh, M. Study on the use of Microsoft Kinect for robotics applications. In Proceedings of the 2012 IEEE/ION Position, Location and Navigation Symposium, Myrtle Beach, SC, USA, 23–26 April 2012; pp. 1280–1288. [Google Scholar]
- Oliver, A.; Burkhard, C.W.; Kang, S.; MacDonald, B. Using the Kinect as a Navigation Sensor for Mobile Robotics ABSTRACT. In Proceedings of the 27th Conference on Image and Vision Computing (IVCNZ ’12), Dunedin, New Zealand, 26–28 November 2012; pp. 509–514. [Google Scholar]
- Henry, P.; Krainin, M.; Herbst, E.; Ren, X.; Fox, D. RGB-D mapping: Using Kinect style depth cameras for dense 3D modeling of indoor environments. Int. J. Robot. Res. 2012, 31, 647–663. [Google Scholar] [CrossRef]
- Han, J.; Shao, L.; Xu, D.; Shotton, J. Enhanced Computer Vision with Microsoft Kinect Sensor: A Review. IEEE Trans. Cybern. 2013, 43, 1318–1334. [Google Scholar] [PubMed]
- Alnowami, M.; Tahavori, F.; Wells, K. A quantitative assessment of using the Kinect for Xbox 360 for respiratory surface motion tracking. In Proceedings of the SPIE—The International Society for Optical Engineering, San Diego, CA, USA, 4–9 February 2012. [Google Scholar]
- Guevara, D.C.; Vietri, G.; Prabakar, M.; Kim, J. Robotic Exoskeleton System Controlled by Kinect and Haptic Sensors for Physical Therapy. In Proceedings of the 2013 29th Southern Biomedical Engineering Conference, Miami, FL, USA, 3–5 May 2013; pp. 71–72. [Google Scholar]
- Di, K.; Zhao, Q.; Wan, W.; Wang, Y.; Gao, Y. RGB-D SLAM Based on Extended Bundle Adjustment with 2D and 3D Information. Sensors 2016, 16, 1285. [Google Scholar] [CrossRef] [PubMed]
- Zhang, Z. Microsoft Kinect Sensor and Its Effect. IEEE Multimed. 2012, 19, 4–10. [Google Scholar] [CrossRef]
- Villena-Martínez, V.; Fuster-Guilló, A.; Azorín-López, J.; Saval-Calvo, M.; Mora-Pascual, J.; Garcia-Rodriguez, J.; Garcia-Garcia, A. A Quantitative Comparison of Calibration Methods for RGB-D Sensors Using Different Technologies. Sensors 2017, 17, 243. [Google Scholar] [CrossRef] [PubMed]
- Sarbolandi, H.; Lefloch, D.; Kolb, A. Kinect range sensing: Structured-light versus Time-of-Flight Kinect. Comput. Vis. Image Underst. 2015, 135, 1–20. [Google Scholar] [CrossRef]
- Lefloch, D.; Nair, R.; Lenzen, F.; Schäfer, H.; Streeter, L.; Cree, M.J.; Koch, R.; Kolb, A. Technical Foundation and Calibration Methods for Time-of-Flight Cameras. In Time-of-Flight and Depth Imaging; Grzegorzek, M., Theobalt, C., Koch, R., Kolb, A., Eds.; Springer: New York, NY, USA, 2013; Volume 8200, pp. 3–24. [Google Scholar]
- Haggag, H.; Hossny, M.; Filippidis, D.; Creighton, D.; Nahavandi, S.; Puri, V. Measuring depth accuracy in RGBD cameras. In Proceedings of the 2013 7th International Conference on Signal Processing and Communication Systems (ICSPCS), Carrara, VIC, Australia, 16–18 Decmber 2013; pp. 1–7. [Google Scholar]
- Diana, P.; Livio, P. Calibration of Kinect for Xbox One and Comparison between the Two Generations of Microsoft Sensors. Sensors 2015, 15, 27569–27589. [Google Scholar]
- Newcombe, R.A.; Izadi, S.; Hilliges, O.; Molyneaux, D.; Kim, D.; Davison, A.J.; Kohli, P.; Shotton, J.; Hodges, S.; Fitzgibbon, A.W. Kinect Fusion: Real-time dense surface mapping and tracking. In Proceedings of the 2011 10th IEEE International Symposium on Mixed and Augmented Reality, Basel, Switzerland, 28 October 2011; pp. 127–136. [Google Scholar]
- Zhang, C.; Zhang, Z. Calibration between depth and color sensors for commodity depth cameras. In Proceedings of the 2011 IEEE International Conference on Multimedia and Expo, Barcelona, Spain, 11–15 July 2011; pp. 1–6. [Google Scholar]
- Daniel, H.C.; Kannala, J.; Janne, H. Accurate and Practical Calibration of a Depth and Color Camera Pair. In Proceedings of the Computer Analysis of Images and Patterns-14th International Conference, Seville, Spain, 29–31 August 2011; pp. 437–445. [Google Scholar]
- Kinect Camera Calibration. Available online: http://doc-ok.org/?p=289 (accessed on 9 August 2019).
- Jung, J.; Jeong, Y.; Park, J.; Ha, H.; Kim, J.D.; Kweon, I.-S. A novel 2.5D pattern for extrinsic calibration of tof and camera fusion system. In Proceedings of the 2011 IEEE/RSJ International Conference on Intelligent Robots and Systems, San Francisco, CA, USA, 25–30 September 2011; pp. 3290–3296. [Google Scholar]
- Shibo, L.; Qing, Z. A New Approach to Calibrate Range Image and Color Image from Kinect. In Proceedings of the 2012 4th International Conference on Intelligent Human-Machine Systems and Cybernetics (IHMSC), Nanchang, China, 26–27 August 2012; pp. 252–255. [Google Scholar]
- Liu, W.; Fan, Y.; Zhong, Z.; Lei, T. A new method for calibrating depth and color camera pair based on Kinect. In Proceedings of the 2012 International Conference on Audio, Language and Image Processing, IEEE, Shanghai, China, 16–18 July 2012; pp. 212–217. [Google Scholar]
- Staranowicz, A.; Brown, G.R.; Morbidi, F.; Mariottini, G.L. Easy-to-Use and Accurate Calibration of RGB-D Cameras from Spheres. J. Plant Physiol. 2014, 165, 415–422. [Google Scholar]
- Chen, C.; Yang, B.; Song, S.; Tian, M.; Li, J.; Dai, W.; Fang, L. Calibrate Multiple Consumer RGB-D Cameras for Low-Cost and Efficient 3D Indoor Mapping. Remote Sens. 2018, 10, 328. [Google Scholar] [CrossRef]
- Smisek, J.; Jancosek, M.; Pajdla, T. 3D with Kinect. In Proceedings of the IEEE International Conference on Computer Vision, Barcelona, Spain, 6–13 November 2011; pp. 1154–1160. [Google Scholar]
- Kim, S.Y.; Cho, W.; Koschan, A.; Abidi, M.A. Depth data calibration and enhancement of time-of-flight video-plus-depth camera. In Proceedings of the 2011 Future of Instrumentation International Workshop (FIIW) Proceedings, Oak Ridge, TN, USA, 7–8 November 2011; pp. 126–129. [Google Scholar]
- Canessa, A.; Chessa, M.; Gibaldi, A.; Sabatini, S.P.; Solari, F. Calibrated depth and color cameras for accurate 3D interaction in a stereoscopic augmented reality environment. J. Vis. Commun. Image Represent. 2014, 25, 227–237. [Google Scholar] [CrossRef]
- Lindner, M.; Kolb, A. Lateral and Depth Calibration of PMD-Distance Sensors. In Advances in Visual Computing; Springer: Berlin/Heidelberg, Germany, 2006; pp. 524–533. [Google Scholar]
- Lindner, M.; Kolb, A. Calibration of the Intensity-Related Distance Error of the PMD TOF Camera. In Proceedings of the Intelligent Robots and Computer Vision XXV: Algorithms, Techniques, and Active Vision. Int. Soc. Opt. Photonics 2007, 6764, 67640W. [Google Scholar]
- Fuchs, S.; Hirzinger, G. Extrinsic and depth calibration of ToF cameras. In Proceedings of the 2008 IEEE Conference on Computer Vision and Pattern Recognition, Anchorage, AK, USA, 23–28 June 2008; pp. 1–6. [Google Scholar]
- Gui, P.; Ye, Q.; Chen, H.; Zhang, T.; Yang, C. Accurately calibrate kinect sensor using indoor control field. In Proceedings of the 2014 Third International Workshop on Earth Observation and Remote Sensing Applications (EORSA), Changsha, China, 11–14 June 2014; pp. 9–13. [Google Scholar]
- Jung, J.; Lee, J.-Y.; Jeong, Y.; Kweon, I.S. Time-of-Flight Sensor Calibration for a Color and Depth Camera Pair. IEEE Trans. Pattern Anal. Mach. Intell. 2015, 37, 1501–1513. [Google Scholar] [CrossRef] [PubMed]
- Khoshelham, K.; Elberink, S.O. Accuracy and Resolution of Kinect Depth Data for Indoor Mapping Applications. Sensors 2012, 12, 1437–1454. [Google Scholar] [CrossRef] [PubMed]
- Nguyen, C.V.; Izadi, S.; Lovell, D. Modeling Kinect Sensor Noise for Improved 3D Reconstruction and Tracking. In Proceedings of the 2012 Second International Conference on 3D Imaging, Modeling, Processing, Visualization & Transmission, Zurich, Switzerland, 13–15 October 2012; pp. 524–530. [Google Scholar]
- Chen, G.; Cui, G.; Jin, Z.; Wu, F.; Chen, X. Accurate Intrinsic and Extrinsic Calibration of RGB-D Cameras with GP-based Depth Correction. IEEE Sens. J. 2018, 99, 1. [Google Scholar] [CrossRef]
- Ferstl, D.; Reinbacher, C.; Riegler, G.; Rüther, M.; Bischof, H. Learning Depth Calibration of Time-of-Flight Camera. In Proceedings of the British Machine Vision Conference, Swansea, UK, 7–10 September 2015; pp. 1–12. [Google Scholar]
- Cicco, M.D.; Iocchi, L.; Grisetti, G. Non-Parametric Calibration for Depth Sensors. Robot. Auton. Syst. 2015, 74, 309–317. [Google Scholar] [CrossRef]
- Teichman, A.; Miller, S.; Thrun, S. Unsupervised Intrinsic Calibration of Depth Sensors via SLAM. In Proceedings of the Robotics Science and Systems 2013, Berlin, Germany, 24–28 June 2013; Volume 248. [Google Scholar]
- Quenzel, J.; Rosu, R.A.; Houben, S.; Behnke, S. Online depth calibration for RGB-D cameras using visual SLAM. In Proceedings of the 2017 IEEE/RSJ International Conference on Intelligent Robots and Systems (IROS), Vancouver, BC, Canada, 24–28 September 2017; pp. 2227–2234. [Google Scholar]
- Miller, S.; Teichman, A.; Thrun, S. Unsupervised extrinsic calibration of depth sensors in dynamic scenes. In Proceedings of the 2013 IEEE/RSJ International Conference on Intelligent Robots and Systems, Tokyo, Japan, 3–7 November 2013; pp. 2695–2702. [Google Scholar]
- Herrera, D.; Kannala, J.; Heikkilä, J. Joint Depth and Color Camera Calibration with Distortion Correction. IEEE Trans. Pattern Anal. Mach. Intell. 2012, 34, 2058–2064. [Google Scholar] [CrossRef]
- Guo, L.P.; Chen, X.N.; Liu, B. Calibration of Kinect sensor with depth and color camera. J. Image Graph. 2014, 19, 1584–1590. [Google Scholar]
- Raposo, C.; Barreto, J.P.; Nunes, U. Fast and accurate calibration of a kinect sensor. In Proceedings of the 2013 International Conference on 3DTV-Conference, Seattle, WA, USA, 29 June–1 July 2013; pp. 342–349. [Google Scholar]
- Jin, B.; Lei, H.; Geng, W. Accurate Intrinsic Calibration of Depth Camera with Cuboids. In European Conference on Computer Vision; Springer: Cham, Switzerland, 2014; pp. 788–803. [Google Scholar]
- Yamazoe, H.; Habe, H.; Mitsugami, I.; Yagi, Y. Depth error correction for projector-camera based consumer depth cameras. Comput. Vis. Media 2018, 4, 103–111. [Google Scholar] [CrossRef]
- Darwish, W.; Tang, S.; Li, W.; Chen, W. A New Calibration Method for Commercial RGB-D Sensors. Sensors 2017, 17, 1204. [Google Scholar] [CrossRef]
- Yamazoe, H.; Habe, H.; Mitsugami, I.; Yagi, Y. Easy depth sensor calibration. In Proceedings of the 21st International Conference on Pattern Recognition (ICPR2012), Tsukuba, Japan, 11–15 November 2012; pp. 465–468. [Google Scholar]
- Kim, J.-H.; Choi, J.S.; Koo, B.K. Calibration of multi-Kinect and multi-camera setup for full 3D reconstruction. In Proceedings of the IEEE ISR 2013, Seoul, South Korea, 24–26 October 2013; pp. 1–5. [Google Scholar]
- Chow, J.C.K.; Ang, K.D.; Lichti, D.D.; Teskey, W.F. Preformance analysis of a low-cost triangulation-based 3D camera: Microsoft Kinect System. In Proceedings of the International Archives of the Photogrammetry, Remote Sensing and Spatial Information Sciences, Volume XXXIX-B5, 2012 XXII ISPRS Congress, Melbourne, Australia, 25 August–1 September 2012; pp. 175–180. [Google Scholar]
- Chow, J.C.K.; Lichti, D.D. Photogrammetric Bundle Adjustment with Self-Calibration of the PrimeSense 3D Camera Technology: Microsoft Kinect. IEEE Access 2013, 1, 465–474. [Google Scholar] [CrossRef]
- Heikkila, J. Geometric camera calibration using circular control points. IEEE Trans. Pattern Anal. Mach. Intell. 2002, 22, 1066–1077. [Google Scholar] [CrossRef]
- Maolin, Q.; Songde, M.; Yi, L. Overview of camera calibration for computer vision. IEEE/CAA J. Autom. Sin. 2000, 26, 43–55. [Google Scholar]
- Zhang, Z. A flexible new technique for camera calibration. IEEE Trans. Pattern Anal. Mach. Intell. 2000, 22, 1330–1334. [Google Scholar] [CrossRef]
- Brown, D. Close-Range Camera Calibration. Photo Eng. 1987, 37, 855–866. [Google Scholar]
- Feng, W.H. Close-Range Photogrammetry; Wuhan University Press: Wuhan, China, 2002; pp. 141–152. [Google Scholar]
- Zhang, Z.Z.Z. Flexible camera calibration by viewing a plane from unknown orientations. In Proceedings of the Seventh IEEE International Conference on Computer Vision, Corfu, Greece, 20–27 September 1999; Volume 1, pp. 666–673. [Google Scholar]
- Lachat, E.; Macher, H.; Landes, T.; Grussenmeyer, P. Assessment and Calibration of a RGB-D Camera towards a Potential Use for Close-Range 3D Modeling. Remote Sens. 2015, 7, 13070–13097. [Google Scholar] [CrossRef]
- Bouguet, J.Y. Camera Calibration Toolbox. Available online: http://www.vision.caltech.edu/bouguetj/calib_doc/ (accessed on 9 August 2019).













| Attribute | Kinect-1 | Kinect-2 | XtionProlive | Real Sense | Carmine 1.08 | Carmine 1.09 |
|---|---|---|---|---|---|---|
| Field of angle (H × V) | 57.5° × 43.5° | 70° × 60° | 58° × 45° | 59° × 46° | 57.5° × 45° | 57.5° × 45° |
| Resolution of color (pix) | 640 × 480 | 1920 × 1080 | 1280 × 1024 | 1920 × 1080 | 640 × 480 | 640 × 480 |
| Frame rate of color image (fps) | 30 | 30 | 30 | 30/60 | 30 | 30 |
| Resolution of depth (pix) | 320 × 240 | 512 × 424 | 640 × 480 | 640 × 480 | 640 × 480 | 640 × 480 |
| Depth range (m) | 0.8–4.0 | 0.5–4.2 | 0.8–3.5 | 0.2–1.2 | 0.8–3.5 | 0.35–1.4 |
| Frame rate of depth image (fps) | 30 | 30 | 30 | 30/60 | 60 | 60 |
| Principle of depth | SL | TOF | SL | SL | SL | SL |
| Our Method | Bouguet [56] | |||
|---|---|---|---|---|
| Depth camera | RGB camera | Depth camera | RGB camera | |
| [fx,fy] pixel | [365.60, 365.36] | [1055.47, 1055.15] | [364.84, 365.04] | [1056.37, 1055.96] |
| [cx,cy] pixel | [248.82, 208.63] | [940.58, 524.74] | [248.92, 209.84] | [940.60, 524.10] |
| [k1,k2, p1,p2] | [0.07923, –0.18888, –0.00016, –0.00002] | [0.04426, 0.03956, –0.00006, –0.00064] | [0.08188, –0.19272, –0.00033, 0.00007] | [0.04414, –0.03955, –0.00006, –0.00067] |
| [Reprojection error] pixel | 0.176 | 0.225 | 0.221 | 0.319 |
| Our Method | Bouguet [56] | |
|---|---|---|
| [Rotation angles] rad | [0.00852, 0.00281, 0.0003550] | [–0.01209, –0.00107, 0.00379] |
| [Translation] mm | [51.45465, –0.72583, –3.21636] | [51.11498, –3.39875, –8.64573] |
| [Reprojection error] pixel | 0.653 | 1.357 |
| Depth (mm) | Before Correction (mm) | After Correction (mm) | Percentage Reduction of Error |
|---|---|---|---|
| <1500 | 1.323 | 1.146 | 15.44% |
| (1500, 2500) | 7.147 | 3.59 | 49.69% |
| (2500, 3500) | 11.15 | 6.232 | 55.89% |
| (3500, 4500) | 11.9 | 7.02 | 41.00% |
| >4500 | 18.84 | 9.20 | 51.17% |
© 2019 by the authors. Licensee MDPI, Basel, Switzerland. This article is an open access article distributed under the terms and conditions of the Creative Commons Attribution (CC BY) license (http://creativecommons.org/licenses/by/4.0/).
Share and Cite
Zhang, C.; Huang, T.; Zhao, Q. A New Model of RGB-D Camera Calibration Based on 3D Control Field. Sensors 2019, 19, 5082. https://doi.org/10.3390/s19235082
Zhang C, Huang T, Zhao Q. A New Model of RGB-D Camera Calibration Based on 3D Control Field. Sensors. 2019; 19(23):5082. https://doi.org/10.3390/s19235082
Chicago/Turabian StyleZhang, Chenyang, Teng Huang, and Qiang Zhao. 2019. "A New Model of RGB-D Camera Calibration Based on 3D Control Field" Sensors 19, no. 23: 5082. https://doi.org/10.3390/s19235082
APA StyleZhang, C., Huang, T., & Zhao, Q. (2019). A New Model of RGB-D Camera Calibration Based on 3D Control Field. Sensors, 19(23), 5082. https://doi.org/10.3390/s19235082

