A Bootstrapped Comparator-Switched Active Rectifying Circuit for Wirelessly Powered Integrated Miniaturized Energy Sensing Systems
Abstract
:1. Introduction
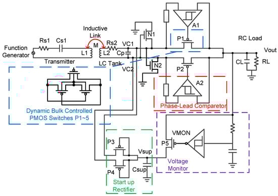
2. Bootstrapped Rectifier System Description
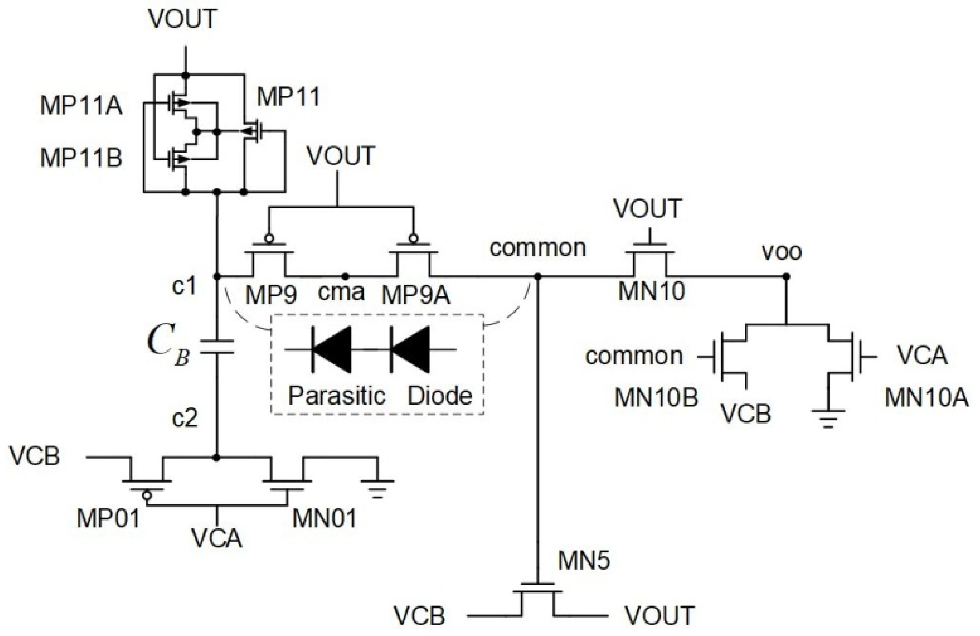
2.1. Parasitic Transistor Latch-up Effect
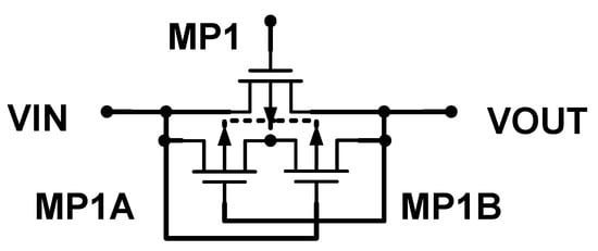
2.2. Dynamic Bulk Switch
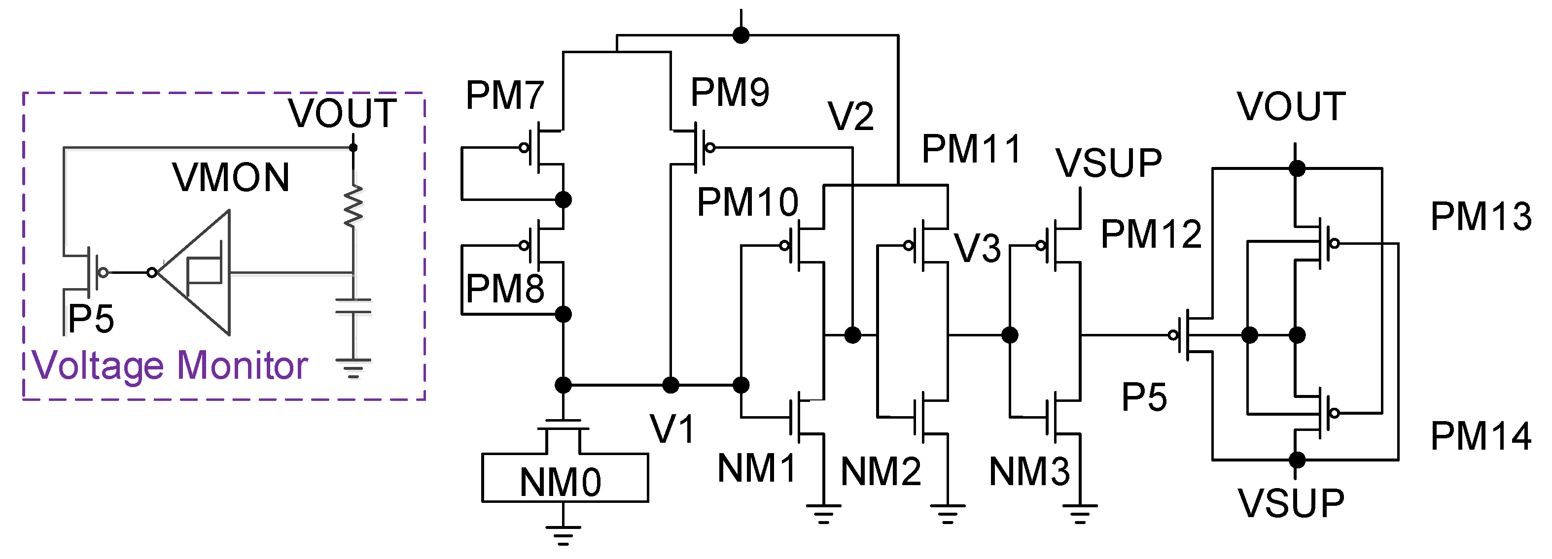
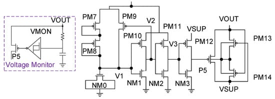
2.3. Start Up Rectifier Circuit and Voltage Monitoring Circuit
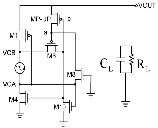
2.4. Comparative Rectifier
3. System Simulation
4. Measurement and Wafer Implementation
4.1. Power Amplifier
4.2. Measurement Results
5. Conclusions
Author Contributions
Funding
Acknowledgments
Conflicts of Interest
References
- Lee, S.-Y.; Su, M.Y.C.; Liang, M.-C.; Hong, J.-H.; Hsieh, C.-H.; Yang, C.-M.; Chen, Y.-Y.; Lai, H.-Y.; Lin, J.-W.; Fang, Q. A Programmable Implantable Micro-Stimulator SoC with Wireless Telemetry: Application in Closed-Loop Endocardial Stimulation for Cardiac Pacemaker. IEEE Trans. Biomed. Circuits Syst. 2011, 5, 511–522. [Google Scholar] [CrossRef] [PubMed]
- Lee, S.-Y.; Cheng, C.-J.; Liang, M.-C. A Low-Power Bidirectional Telemetry Device with a Near-Field Charging Feature for a Cardiac Microstimulator. IEEE Trans. Biomed. Circuits Syst. 2011, 5, 357–367. [Google Scholar] [CrossRef] [PubMed]
- Lu, C.; Tsui, C.-Y.; Ki, W.-H. Vibration Energy Scavenging System with Maximum Power Tracking for Micropower Applications. IEEE Trans. Very Large Scale Integr. VLSI Syst. 2011, 19, 2109–2119. [Google Scholar] [CrossRef]
- Kwon, D.; Rincón-Mora, G.A. A Single-Inductor 0.35μm CMOS Energy-Investing Piezoelectric Harvester. IEEE J. Solid State Circuits 2014, 49, 2277–2291. [Google Scholar] [CrossRef]
- Ghovanloo, M.; Najafi, K. Fully Integrated Wideband High-Current Rectifiers for Inductively Powered Devices. IEEE J. Solid State Circuits 2004, 39, 1976–1984. [Google Scholar] [CrossRef]
- Ghanad, M.A.; Dehollain, C. A Passive CMOS Rectifier with Leakage Current Control for Medical Implants. In Proceedings of the 2012 19th IEEE International Conference on Electronics, Circuits, and Systems (ICECS 2012), Seville, Spain, 9–12 December 2012; pp. 520–523. [Google Scholar]
- Hashemi, S.S.; Sawan, M.; Savaria, Y. A High-Efficiency Low-Voltage CMOS Rectifier for Harvesting Energy in Implantable Devices. IEEE Trans. Biomed. Circuits Syst. 2012, 6, 326–335. [Google Scholar] [CrossRef] [PubMed]
- Jianyum, H.; Yan, H.; Hao, M. High Efficient Rectifier Circuit Eliminating Threshold Voltage Drop for RFID Transponders. In Proceedings of the 2005 6th International Conference on ASIC, Shanghai, China, 24–27 October 2005; Volume 2, pp. 607–610. [Google Scholar]
- Bawa, G.; Ghovanloo, M. Analysis, design, and implementation of a high-efficiency full-wave rectifier in standard CMOS technology. Analog Integr. Circuits Signal Process. 2009, 60, 71–81. [Google Scholar] [CrossRef]
- Hashemi, S.; Sawan, M.; Savaria, Y. A novel low-dropCMOS active rectifier for RF-powered devices: Experimental results. Microelectron. J. 2009, 40, 1547–1554. [Google Scholar] [CrossRef]
- Guo, S.; Lee, H. An Efficiency-Enhanced CMOS Rectifier with Unbalanced-Biased Comparators for Transcutaneous-Powered High-Current Implants. IEEE J. Solid State Circuits 2009, 44, 1796–1804. [Google Scholar] [CrossRef]
- Lee, H.-M.; Ghovanloo, M. An Integrated Power-Efficient Active Rectifier with Offset-Controlled High Speed Comparators for Inductively Powered Applications. IEEE Trans. Circuits Syst. II Express Briefs 2012, 59, 1749–1760. [Google Scholar] [CrossRef] [PubMed]
- Cha, H.-K.; Park, W.-T.; Je, M. A CMOS Rectifier with a Cross-Coupled Latched Comparator for Wireless Power Transfer in Biomedical Applications. IEEE Trans. Circuits Syst. II Express Briefs 2012, 59, 409–413. [Google Scholar] [CrossRef]
- Wu, C.-Y.; Qian, X.-H.; Cheng, M.-S.; Liang, Y.-A.; Chen, W.-M. A 13.56 MHz 40mW CMOS High-Efficiency Inductive Link Power Supply Utilizing On-Chip Delay-Compensated Voltage Doubler Rectifier and Multiple LDOs for Implantable Medical Devices. IEEE J. Solid State Circuits 2014, 49, 2397–2407. [Google Scholar] [CrossRef]
- Lu, Y.; Ki, W.-H. A 13.56 MHz CMOS Active Rectifier with Switched-Offset and Compensated Biasing for Biomedical Wireless Power Transfer Systems. IEEE Trans. Biomed. Circuits Syst. 2013, 8, 334–344. [Google Scholar]
- Li, X.; Tsui, C.-Y.; Ki, W.-H. A 13.56 MHz Wireless Power Transfer System with Reconfigurable Resonant Regulating Rectifier and Wireless Power Control for Implantable Medical Devices. IEEE J. Solid State Circuits 2015, 50, 978–989. [Google Scholar] [CrossRef]
- Cheng, L.; Ki, W.-H.; Lu, Y.; Yim, T.-S. Adaptive On/Off Delay-Compensated Active Rectifier for Wireless Power Transger Systems. IEEE J. Solid State Circuits 2016, 51, 712–723. [Google Scholar]
- Huang, C.; Kawajiri, T.; Ishikuro, H. A Near-Optimum 13.56 MHz CMOS Active Rectifier with Circuit-Delay Real-Time Calibrations for High-Current Biomedical Implants. IEEE J. Solid State Circuits 2016, 51, 1797–1809. [Google Scholar] [CrossRef]
- Cheng, L.; Ki, W.-H.; Wong, T.-T.; Yim, T.-S.; Tsui, C.-Y. 21.7 A 6.78MHz 6W Wireless Power Receiver with a 3-Level 1×/1/2 ×/0× Reconfigurable Resonant Regulating Rectifier. In Proceedings of the 2016 IEEE International Solid-State Circuits Conference (ISSCC), San Francisco, CA, USA, 31 January–4 February 2016; pp. 376–377. [Google Scholar]





































| M1 | M4 | M6 | M8 | M10 | MP-UP | |
|---|---|---|---|---|---|---|
| T0 | OFF | OFF | OFF | OFF | ON | ON |
| T1 | ON | OFF | OFF | OFF | ON | ON |
| T2 | ON | ON | ON | ON | OFF | OFF |
| T3 | ON | OFF | OFF | OFF | ON | ON |
| T4 | OFF | OFF | OFF | OFF | ON | ON |
| Primary | Secondary | |
|---|---|---|
| Total inductance—Circular | 9.213 μH | 1.887 μH |
| LC sensor capacitance | 620 pF | 3300 pF |
| Outer diameter of inductor | 37.5 mm | 26.5 mm |
| Coil inner diameter | 15 mm | 15 mm |
| Turns per layer | 10 turns | 5 turns |
| Trace width | 0.8 mm | 0.8 mm |
| Spacing between traces | 0.3 mm | 0.3 mm |
| Q Factor | 83.253 | 41.921 |
| Resonance impedance | 10,250.177 | 1003.75 |
| AC/DC resistance | 1.45 Ω/1.009 | 0.57 Ω/0.399 |
| Reference | [9] | [10] | [11] | [12] | [7] | [13] | [14] |
|---|---|---|---|---|---|---|---|
| Year | 2008 | 2009 | 2009 | 2011 | 2012 | 2012 | 2014 |
| Technology | 0.5 μm (CMOS) | 0.18 μm (CMOS) | 0.35 μm (CMOS) | 0.5 μm (CMOS) | 0.18 μm (CMOS) | 0.18 μm (CMOS) | 0.18 μm (CMOS) |
| Input Voltage | 5 V | 2.5 V (Peak to Peak) | 1.2 V–2.4 V | 3.8 V | 0.8 V; 1.8 V; 2.7 V | 1.5 | 1.192 V |
| Frequency | 0.1–2 MHz | 1 MHz | 200 kHz–1.5 MHz | 13.56 MHz | 10 MHz | 13.56 MHz | 13.56 MHz |
| Maximum Output Voltage | 4.36 V | NA | 1.13 V–2.28 V (RL = 2 k) 0.98 V–2.08 V (RL = 100 ) | 3.12 V | 0.5 V, 0.3 V * 1.5 V, 1.2 V * 2.3 V, 2 V * | 1.33 | 0.808 V |
| VCE | 87.2% | NA | 95% | 82.11% | 62.5%, 37.5% * 83%, 66.7% * 85.18%, 74.07% * | 88.67% | 67.79% |
| POUT,MAX | NA | NA | NA | NA | 2 mW | NA | 40 mW |
| Core Area | 2.25 mm2 | 1.72 mm2 | 1.03 mm2 | 0.18 mm2 | 0.608 mm2 | 0.009 mm2 | 0.12 mm2 (Without PAD) |
| PCE | 84.8% (0.5 MHz) | 76% | 82–87% (RL = 100 ) | 81.9% | 69%, 37% * 83%, 71% * 86%, 80% * | 80.2% | 85% (@RL = 100 ) |
| Reference | [15] | [16] | [17] | [18] | [19] | This Work |
|---|---|---|---|---|---|---|
| Year | 2014 | 2015 | 2016 | 2016 | 2016 | 2018 |
| Technology | 0.35 μm (CMOS) | 0.35 μm (CMOS) | 0.35 μm (CMOS) | 0.65 μm | 0.35 μm | 0.18 μm (CMOS) |
| Input Voltage | 1.5 V–4 V | NA | 1.8 V–3.6 V | 1.3 V–2.5 V | N/A | 2.7 V–4 V |
| Frequency | 13.56 MHz | 13.56 MHz | 13.56 MHz | 13.56 MHz | 6.78 MHz | 2 MHz |
| Maximum Output Voltage | 1.28 V–3.56 V (RL = 1.8 k) 1.19 V–3.52 V (RL = 500 ) | 3.6 V | 3.405 V | 1.24 V–2.44 V | 5 V | 2.123 V *–3.888 V * (@RL = 1 k) |
| VCE | 89% | NA | 91.2–94.6% (@RL = 100–1 k) 90.4–92.4% (@RL = 500 ) | 94.8–97.7% (@RL = 500 ) 91.7–95.2% (@RL = 100 ) | N/A | 73.55 *–95.12% * (@RL = 100–1 k) (@VAC = 3.3 V) |
| POUT,MAX | 24.8 mW | 102 mW | 64.8 mW | 248.1 mW | 6 W | 61.35 mW |
| Core Area | 0.186 mm2 | 3.06 mm2 | 1.134 mm2 | 1.44 mm2# | 4.77 mm2 | 1.189 mm2 (with pad and seal ring) |
| PCE | 82.2–90.1% (RL = 500 ) | 92.6% | 89.1–91.4% (@RL = 500 ) | 88.5~91% (@RL = 500 ) 91.3–94.6% (@RL = 100 ) | 92.2% (@POUT = 3.5 W) | 80.36 *–90.08% * (@RL = 100–1 k) (@VAC = 3.3 V) |
© 2019 by the authors. Licensee MDPI, Basel, Switzerland. This article is an open access article distributed under the terms and conditions of the Creative Commons Attribution (CC BY) license (http://creativecommons.org/licenses/by/4.0/).
Share and Cite
Gong, C.-S.A.; Li, S.-W.; Shiue, M.-T. A Bootstrapped Comparator-Switched Active Rectifying Circuit for Wirelessly Powered Integrated Miniaturized Energy Sensing Systems. Sensors 2019, 19, 4714. https://doi.org/10.3390/s19214714
Gong C-SA, Li S-W, Shiue M-T. A Bootstrapped Comparator-Switched Active Rectifying Circuit for Wirelessly Powered Integrated Miniaturized Energy Sensing Systems. Sensors. 2019; 19(21):4714. https://doi.org/10.3390/s19214714
Chicago/Turabian StyleGong, Cihun-Siyong Alex, Shiang-Wei Li, and Muh-Tian Shiue. 2019. "A Bootstrapped Comparator-Switched Active Rectifying Circuit for Wirelessly Powered Integrated Miniaturized Energy Sensing Systems" Sensors 19, no. 21: 4714. https://doi.org/10.3390/s19214714
APA StyleGong, C.-S. A., Li, S.-W., & Shiue, M.-T. (2019). A Bootstrapped Comparator-Switched Active Rectifying Circuit for Wirelessly Powered Integrated Miniaturized Energy Sensing Systems. Sensors, 19(21), 4714. https://doi.org/10.3390/s19214714

