Towards Sustainable Energy-Efficient Communities Based on a Scheduling Algorithm
Abstract
1. Introduction
2. Related Work
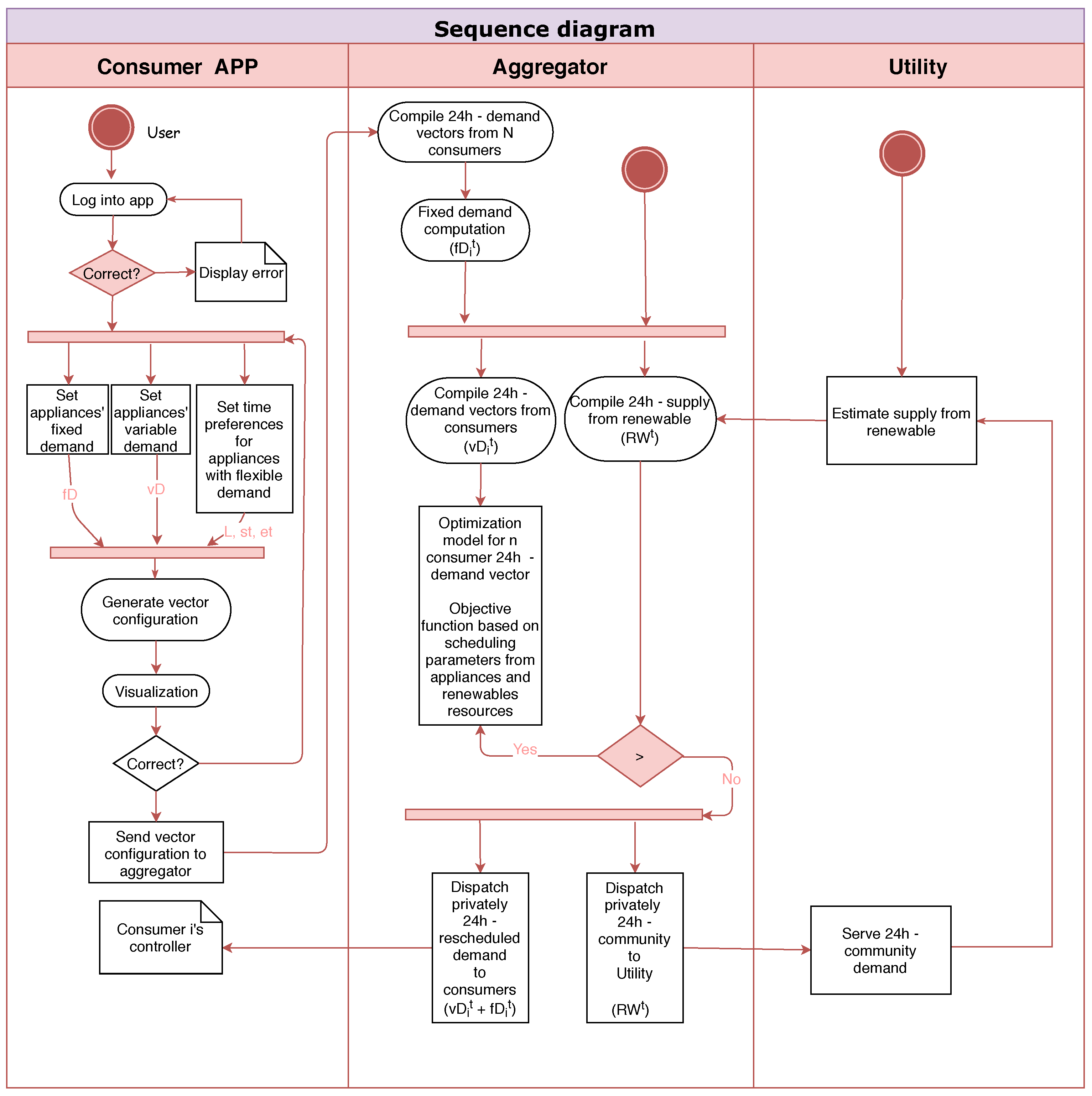
3. System Model
3.1. Consumer System Design
- Fixed consumption (kWh) when appliance is in standby status
- Consumption (kWh) when is on
- Duration (hours/minutes) of the planned operation of appliance in the next day
- Point in time (hour, e.g., 8am) of preferred start of appliance activation
- Point in time (hour, e.g., 12pm) of preferred end of appliance operation
3.2. Aggregator System Design
| Algorithm 1 Demand Calculation Function ( |
|
| Algorithm 2 RR strategy |
|
3.3. Proposed Algorithm: A Fair Division Game
- (A)
- The RR principle, known from other fields such as network scheduling and processor queuing, is based on a process/game/technique, where each task/person/device takes an equal share of something in turn. The RR scheduling can allocate the available electricity from renewables both simple and fairly among the Consumers/ Appliances, because (1) the consumers’ number is known and fixed and (2) the reallocation process is centralised by the Aggregator which, starting on its own, will satisfy the demand of the Consumers/Appliances in a periodically repeated order. We include pseudocode of our algorithm’s main function in the round robin strategy, being the rest pseudocodes similar with exception of the player turn selection on Algorithm 2-line 3. RR results in max–min fairness if the Consumers/Appliances’ demands are equally sized; otherwise, fair queuing that establishes a fair share size would be desirable.
- (B)
- A random RR scheduling: A similar process as in A), though the election of first Consumer is random.
- (C)
- A picking-sequence has several merits as a fair division protocol [31]. Assuming that each agent has a (private) ranking over the set of objects, the allocator must find a policy (i.e., a sequence of agents that maximises the expected value of some social welfare function). Moreover, picking sequences are a natural way of allocating (indivisible) items to agents in a decentralised manner: at each stage, a designated agent chooses an item among those that remain available. The goal of the method is to identify the fairest sequence.
- (D)
- A random process could, or could not, introduce efficiency (no other “random” assignment dominates) in the aforementioned methods while keeping them Pareto-efficient, envy-free and giving good approximation to the social welfare. Efficiency in terms of computational time is also at stake.
4. System Validation
4.1. Optimisation Algorithms Used
- (i)
- Simulated Annealing (SA) [32] finds a local minimum solution for our Algorithm 1 () starting at an initial operation time . As explained in Algorithm 3, SA starts generating trial point based on current estimates and evaluates the function by accepting a new value generated after parameter is set. The solution must consider the time constraints. can randomly generate and filter by . In case of better , the original one , could be accepted as better solution if is worst than . After the internal counter reaches its threshold, is cooled down and re-select the best solution again with the reset counter.
Algorithm 3 Optimisation based on SA algorithm - 1:
- Let > 0 as initial parameter
- 2:
- Let () as maximum number of iterations
- 3:
- while stop criterion has not been met do
- 4:
- Randomly generate a fasible solution
- 5:
- Evaluate , = f()
- 6:
- n = 1
- 7:
- while while n () do
- 8:
- Generate solution based on
- 9:
- Evaluation of ; = f(); = f()–f()
- 10:
- if f() < f() then
- 11:
- =
- 12:
- else
- 13:
- if >= 0 and u< exp((f()–f())/) then
- 14:
- =
- 15:
- end if
- 16:
- end if
- 17:
- n = n+1
- 18:
- end while
- 19:
- reduction and update at each reduction
- 20:
- end while
- (ii)
- Genetic algorithm (GA) [33] is identified as a method mainly used to solve optimisation problems based on a natural selection process similar to biological evolution. GA finds an optimal operative time from our Algorithm 1 () for the variables. As explained in Algorithm 4, GA can find a solution beginning with random population of points. GA repeatedly modifies a population of individual solutions. At each step, GA produces a next generation population based on a randomly selection of individuals from the current population. After that, the population turns into an optimal solution. The evaluation number is increased when the method finishes by calculating one generation . Each generation is a feasible solution for the appliance scheduling ( per appliance). In the evaluation stage, the best solution , which has the lowest demand, is inserted to the best solution set. Mutation and crossover operators are selected to generate the next evaluation from the current generation. The mutation operator randomly shifts the scheduled start times of some appliances in order to generate newly solutions that may have a better result in demand efficiency. They are screened with the constraints to filter out the infeasible ones. The crossover driver swaps scheduled under feasible solutions.
Algorithm 4 Optimisation based on GA algorithm - 1:
- Generate Solutions. Build a set of PopSize solution
- 2:
- Reformulation of solutions. Selection of a local search method to each solution in
- 3:
- while number of evaluations < MaxEval do
- 4:
- introduction to P. Evaluation of solution in and update
- 5:
- Probability of survival based on the quality of the solution
- 6:
- solution is partially selected to apply the mutation and crossover operation
- 7:
- Number of evaluation ++
- 8:
- Constraint validate for each . Discard solutions which are disqualified
- 9:
- end while
- (iii)
- Pattern Search (PS) [34] polls the values around the current point and determines the direction that will minimise our Algorithm 1 () starting at an initial operation time . For each possible direction, an all linear combination of the current position is created, and each pattern is multiplied by the size of the mesh to obtain a new one. As presented in Algorithm 5, PS investigates nearest neighbourhood of a possible solution always in the range of lower and upper bounds for each appliance. This solution seeks to find a better one. A failure improvement generation by neighbours ( and ) would reduce the search step (). Search finishes when the step gets sufficiently short, ensuring the convergence to a local minimal overconsumption.
Algorithm 5 Optimisation based on PS algorithm - 1:
- Initialise predefine default search step ; and =
- 2:
- while Termination condition not reached do
- 3:
- init current solution = (+*)
- 4:
- Evaluate nearest neighbours in
- 5:
- if betters in then
- 6:
- Update the current solution to the best neighbour in ; =
- 7:
- else
- 8:
- Search step reduction =
- 9:
- end if
- 10:
- end while
- (iv)
- Particle Swarm Optimisation (PSO) [35] is a stochastic search method and simulates the social behaviour of particles used to find parameters that minimise a given objective. The optimisation determines the minimum value and the best location evaluating our Algorithm 1 () through iterations.
| Algorithm 6 Optimisation based on PSO algorithm |
|
4.2. Performance Analysis
5. Technical Considerations: Communication, Security and Hardware
6. Conclusions
Author Contributions
Funding
Acknowledgments
Conflicts of Interest
Abbreviations
| Consumer number | |
| Appliance number | |
| i | Consumer identifier |
| j | Appliance index |
| Consumer i’s appliance identifier | |
| t | Certain time |
| 24-hour supply vector from renewables | |
| Earliest start time appliance | |
| Latest final time appliance | |
| Scheduled start time of appliance | |
| Consumer demand | |
| Variable demand | |
| Fixed demand | |
| Consumer Flexibility | |
| Duration of the planned operation of appliance in the next day | |
| Smart Home | |
| Home Energy Manager System | |
| Home Arena Network | |
| Neighbour Area Network | |
| Wide Area Network | |
| Internet Of Things | |
| Information and Communication Technologies | |
| Smart Grid | |
| Demand System Manager | |
| Mixed Integer Linear Programming | |
| Simulates Annealing | |
| Particle Search Optimisation | |
| Genetics Algorithm | |
| Pattern Search | |
| Round-Robin | |
| Power Line Carries | |
| Computational Cost |
References
- Steg, L. Promoting household energy conservation. Energy Policy 2008, 36, 4449–4453. [Google Scholar] [CrossRef]
- Lui, T.J.; Stirling, W.; Marcy, H.O. Get Smart. IEEE Power Energy Mag. 2010, 8, 66–78. [Google Scholar] [CrossRef]
- Gubbi, J.; Buyya, R.; Marusic, S.; Palaniswami, M. Internet of Things (IoT): A Vision, Architectural Elements, and Future Directions. Future Gener. Comput. Syst. 2013, 29, 1645–1660. [Google Scholar] [CrossRef]
- Schaffers, H.; Komninos, N.; Pallot, M.; Trousse, B.; Nilsson, M.; Oliveira, A. Smart Cities and the Future Internet: Towards Cooperation Frameworks for Open Innovation. In The Future Internet; Lecture Notes in Computer Science; Springer: Berlin, Germany, 2011; Volume 6656, pp. 431–446. [Google Scholar]
- Palensky, P.; Dietrich, D. Demand Side Management: Demand Response, Intelligent Energy Systems, and Smart Loads. IEEE Trans. Ind. Inform. 2011, 7, 381–388. [Google Scholar] [CrossRef]
- Babayo, A.A.; Anisi, M.H.; Ali, I. A Review on energy management schemes in energy harvesting wireless sensor networks. Renew. Sustain. Energy Rev. 2017, 76, 1176–1184. [Google Scholar] [CrossRef]
- Yang, Z.; Zhou, S.; Zu, J.; Inman, D. High-Performance Piezoelectric Energy Harvesters and Their Applications. Joule 2018, 2, 642–697. [Google Scholar] [CrossRef]
- Palomar, E.; Liu, Z.; Bowen, J.P.; Zhang, Y.; Maharjan, S. Component-based modelling for sustainable and scalable smart meter networks. In Proceedings of the IEEE International Symposium on a World of Wireless, Mobile and Multimedia Networks, Sydney, Australia, 19 June 2014; pp. 1–6. [Google Scholar] [CrossRef]
- Palomar, E.; Chen, X.; Liu, Z.; Maharjan, S.; Bowen, J. Component-Based Modelling for Scalable Smart City Systems Interoperability: A Case Study on Integrating Energy Demand Response Systems. Sensors 2016, 16, 1810. [Google Scholar] [CrossRef] [PubMed]
- Ponds, K.T.; Arefi, A.; Sayigh, A.; Ledwich, G. Aggregator of Demand Response for Renewable Integration and Customer Engagement: Strengths, Weaknesses, Opportunities, and Threats. Energies 2018, 11, 2391. [Google Scholar] [CrossRef]
- Jacobsen, R.H.; Gabioud, D.; Basso, G.; Alet, P.; Azar, A.G.; Ebeid, E.S.M. SEMIAH: An Aggregator Framework for European Demand Response Programs. In Proceedings of the 2015 Euromicro Conference on Digital System Design, Madeira, Portugal, 26–28 August 2015; pp. 470–477. [Google Scholar] [CrossRef]
- Correa-Florez, C.A.; Michiorri, A.; Kariniotakis, G. Comparative Analysis of Adjustable Robust Optimization Alternatives for the Participation of Aggregated Residential Prosumers in Electricity Markets. Energies 2019, 12, 1019. [Google Scholar] [CrossRef]
- Lin, Y.H.; Hu, Y.C. Residential Consumer-Centric Demand-Side Management Based on Energy Disaggregation-Piloting Constrained Swarm Intelligence: Towards Edge Computing. Sensors 2018, 18, 1365. [Google Scholar] [CrossRef]
- Shareef, H.; Ahmed, M.; Mohamed, A.; Al Hassan, E. Review on Home Energy Management System Considering Demand Responses, Smart Technologies, and Intelligent Controllers. IEEE Access 2018, 6, 24498–24509. [Google Scholar] [CrossRef]
- Qayyum, F.; Naeem, M.; Khwaja, A.S.; Anpalagan, A.; Guan, L.; Venkatesh, B. Appliance scheduling optimization in smart home networks. IEEE Access 2015, 3, 2176–2190. [Google Scholar] [CrossRef]
- Agnetis, A.; De Pascale, G.; Detti, P.; Vicino, A. Load scheduling for household energy consumption optimization. IEEE Trans. Smart Grid 2013, 4, 2364–2373. [Google Scholar] [CrossRef]
- Sarris, T.; Messini, G.; Hatziargyriou, N. Residential demand response with low cost smart load controllers. In Proceedings of the Mediterranean Conference on Power Generation, Transmission, Distribution and Energy Conversion (MedPower 2016), Belgrade, Serbia, 6–9 November 2016; pp. 1–8. [Google Scholar] [CrossRef]
- Logenthiran, T.; Srinivasan, D.; Phyu, E. Particle swarm optimization for demand side management in smart grid. In Proceedings of the 2015 IEEE Innovative Smart Grid Technologies–Asia (ISGT ASIA), Bangkok, Thailand, 3–6 November 2015; pp. 1–6. [Google Scholar] [CrossRef]
- Fadlullah, Z.M.; Quan, D.M.; Kato, N.; Stojmenovic, I. GTES: An optimized game-theoretic demand-side management scheme for smart grid. IEEE Syst. J. 2014, 8, 588–597. [Google Scholar] [CrossRef]
- Poolla, C.; Ishihara, A.K.; Milito, R. Designing near-optimal policies for energy management in a stochastic environment. Appl. Energy 2019, 242, 1725–1737. [Google Scholar] [CrossRef]
- Iqbal, Z.; Javaid, N.; Mohsin, S.; Akber, S.; Afzal, M.; Ishmanov, F. Performance analysis of hybridization of heuristic techniques for residential load scheduling. Energies 2018, 11, 2861. [Google Scholar] [CrossRef]
- Mahapatra, C.; Moharana, A.K.; Leung, V.C.M. Energy Management in Smart Cities Based on Internet of Things: Peak Demand Reduction and Energy Savings. Sensors 2017, 17, 2812. [Google Scholar] [CrossRef] [PubMed]
- Mohsenian-Rad, A.; Wong, V.W.S.; Jatskevich, J.; Schober, R. Optimal and autonomous incentive-based energy consumption scheduling algorithm for smart grid. In Proceedings of the 2010 Innovative Smart Grid Technologies (ISGT), Gaithersburg, MA, USA, 19–21 January 2010; pp. 1–6. [Google Scholar] [CrossRef]
- Alshehri, K.; Liu, J.; Chen, X.; Bacsar, T. Privacy-Preserving Multi-Period Demand Response: A Game Theoretic Approach. arXiv 2017, arXiv:1710.00145. [Google Scholar]
- Kelly, F.P.; Maulloo, A.K.; Tan, D.K.H. Rate Control for Communication Networks: Shadow Prices, Proportional Fairness and Stability. J. Oper. Res. Soc. 1998, 49, 237–252. [Google Scholar] [CrossRef]
- Yaïche, H.; Mazumdar, R.R.; Rosenberg, C. A Game Theoretic Framework for Bandwidth Allocation and Pricing in Broadband Networks. IEEE/ACM Trans. Netw. 2000, 8, 667–678. [Google Scholar] [CrossRef]
- Fan, Z. A Distributed Demand Response Algorithm and its Application to PHEV Charging in Smart Grids. IEEE Trans. Smart Grid 2012, 3, 1280–1290. [Google Scholar] [CrossRef]
- Zhou, B.; Li, W.; Chan, K.W.; Cao, Y.; Kuang, Y.; Liu, X.; Wang, X. Smart home energy management systems: Concept, configurations, and scheduling strategies. Renew. Sustain. Energy Rev. 2016, 61, 30–40. [Google Scholar] [CrossRef]
- Myerson, R.B. Conference structures and fair allocation rules. Int. J. Game Theory 1980, 9, 169–182. [Google Scholar] [CrossRef]
- Schwarz, D. Jump Start Adobe XD, 1st ed.; Sitepoint: Melbourne, Australia, 2017. [Google Scholar]
- Bouveret, S.; Lang, J. Manipulating picking sequences. ECAI 2014, 14, 141–146. [Google Scholar]
- Nahar, S.; Sahni, S.; Shragowitz, E. Simulated Annealing and Combinatorial Optimization. In Proceedings of the 23rd ACM/IEEE Design Automation Conference, Las Vegas, NV, USA, 29 June–2 July 1986; pp. 293–299. [Google Scholar] [CrossRef]
- Goldberg, D.E. Genetic Algorithms in Search, Optimization and Machine Learning, 1st ed.; Addison-Wesley Longman Publishing Co., Inc.: Boston, MA, USA, 1989. [Google Scholar]
- Abramson, M. Pattern Search Algorithms for Mixed Variable General Constrained Optimization Problems. Ph.D. Thesis, Rice University, Houston, TX, USA, 2003. [Google Scholar]
- Kennedy, J.; Eberhart, R. Particle swarm optimization. In Proceedings of the ICNN’95–International Conference on Neural Networks, Perth, WA, Australia, 27 November–1 December 1995; Volume 4, pp. 1942–1948. [Google Scholar] [CrossRef]
- MATLAB, version 9.5.0 (R2018b); The MathWorks Inc.: Natick, MA, USA, 2010.
- Laicane, I.; Blumberga, D.; Blumberga, A.; Rosa, M. Evaluation of Household Electricity Savings. Analysis of Household Electricity Demand Profile and User Activities. Energy Procedia 2015, 72, 285–292. [Google Scholar] [CrossRef]
- Ross, J.; Meier, A.K. Whole-House Measurements of Standby Power Consumption. In Energy Efficiency in Household Appliances and Lighting; Technical Report; Springer: Berlin, Germany, 2000; pp. 278–285. [Google Scholar]
- Andreadou, N.; Guardiola, M.O.; Fulli, G. Telecommunication Technologies for Smart Grid Projects with Focus on Smart Metering Applications. Energies 2016, 9, 375. [Google Scholar] [CrossRef]
- Shakerighadi, B.; Anvari-Moghaddam, A.; Vasquez, J.C.; Guerrero, J.M. Internet of Things for Modern Energy Systems: State-of-the-Art, Challenges, and Open Issues. Energies 2018, 11, 1252. [Google Scholar] [CrossRef]
- Pitì, A.; Verticale, G.; Rottondi, C.; Capone, A.; Lo Schiavo, L. The Role of Smart Meters in Enabling Real-Time Energy Services for Households: The Italian Case. Energies 2017, 10, 199. [Google Scholar] [CrossRef]
- Fang, X.; Wang, N.; Gulliver, T.A. A PLC channel model for home area networks. Energies 2018, 11, 3344. [Google Scholar] [CrossRef]
- Galli, S.; Scaglione, A.; Wang, Z. Power Line Communications and the Smart Grid. In Proceedings of the Power Line Communications and the Smart Grid, Gaithersburg, MD, USA, 4–6 October 2010; pp. 303–308. [Google Scholar] [CrossRef]
- Han, S.; Cao, Q.H.; Alinia, B.; Crespi, N. Design, Implementation, and Evaluation of 6LoWPAN for Home and Building Automation in the Internet of Things. In Proceedings of the IEEE/ACS 12th International Conference of Computer Systems and Applications (AICCSA), Marrakech, Morocco, 17–20 November 2015. [Google Scholar] [CrossRef]
- Aradindh, J.; Srevarshan, V.B.; Kishore, R.; Amirthavalli, R. Home automation in IOT using 6LOWPAN. Int. J. Adv. Comput. Eng. Netw. 2017, 5, 26–28. [Google Scholar]
- Collotta, M.; Pau, G. A Solution Based on Bluetooth Low Energy for Smart Home Energy Management. Energies 2015, 8, 11916–11938. [Google Scholar] [CrossRef]
- Wen, M.H.; Leung, K.C.; Li, V.O.; He, X.; Kuo, C.C.J. A survey on smart grid communication system. APSIPA Trans. Signal Inf. Process. 2015, 4, e5. [Google Scholar] [CrossRef]
- Saleem, Y.; Crespi, N.; Rehmani, M.H.; Copeland, R. Internet of things-aided smart grid: technologies, architectures, applications, prototypes, and future research directions. IEEE Access 2019, 7, 62962–63003. [Google Scholar] [CrossRef]
- El-hajj, M.; Fadlallah, A.; Maroun, C.; Serhrouchni, A. A Survey of Internet of Things (IoT) Authentication Schemes. Sensors 2019, 19, 1141. [Google Scholar] [CrossRef] [PubMed]
- Lin, H.; Bergmann, N.W. IoT Privacy and Security Challenges for Smart Home Environments. Information 2016, 7, 44. [Google Scholar] [CrossRef]
- Ali, B.; Awad, A. Cyber and Physical Security Vulnerability Assessment for IoT-Based Smart Homes. Sensors 2018, 18, 817. [Google Scholar] [CrossRef] [PubMed]
- Park, M.; Oh, H.; Lee, K. Security Risk Measurement for Information Leakage in IoT-Based Smart Homes from a Situational Awareness Perspective. Sensors 2019, 19, 2148. [Google Scholar] [CrossRef] [PubMed]
- Froiz-Míguez, I.; Fernández-Caramés, T.; Fraga-Lamas, P.; Castedo, L. Design, Implementation and Practical Evaluation of an IoT Home Automation System for Fog Computing Applications Based on MQTT and ZigBee-WiFi Sensor Nodes. Sensors 2018, 18, 2660. [Google Scholar] [CrossRef] [PubMed]
- Qureshi, M.U.; Girault, A.; Mauger, M.; Grijalva, S. Implementation of home energy management system with optimal load scheduling based on real-time electricity pricing models. In Proceedings of the IEEE 7th International Conference on Consumer Electronics—Berlin (ICCE-Berlin), Berlin, Germany, 3–6 September 2017; pp. 134–139. [Google Scholar] [CrossRef]
- Amer, M.; M El-Zonkoly, A.; Aziz, N.; M’Sirdi, N. Smart Home Energy Management System for Peak Average Ratio Reduction. Ann. Univ. Craiova. 2014, 38, 180–188. [Google Scholar]
- Baraka, K.; Ghobril, M.; Malek, S.; Kanj, R.; Kayssi, A. Low Cost Arduino/Android-Based Energy-Efficient Home Automation System with Smart Task Scheduling. In Proceedings of the 2013 Fifth International Conference on Computational Intelligence, Communication Systems and Networks, IEEE Computer Society, Washington, DC, USA, 5–7 June 2013; pp. 296–301. [Google Scholar] [CrossRef]
- Nayyar, A.; Puri, V. A Review of Beaglebone Smart Board’s-A Linux/Android Powered Low Cost Development Platform Based on ARM Technology. In Proceedings of the 9th International Conference on Future Generation Communication and Networking (FGCN), Jeju Island, Korea, 25–28 November 2015; pp. 55–63. [Google Scholar]
- Quintana-Suárez, M.A.; Sánchez-Rodríguez, D.; Alonso-González, I.; Alonso-Hernández, J.B. A Low Cost Wireless Acoustic Sensor for Ambient Assisted Living Systems. Appl. Sci. 2017, 7, 877. [Google Scholar] [CrossRef]
- Alhafidh, B.M.H.; Daood, A.I.; Alawad, M.M.; Allen, W. FPGA Hardware Implementation of Smart Home Autonomous System Based on Deep Learning. In Proceedings of the International Conference on Internet of Things, Santa Barbara, CA, USA, 15–18 October 2018; Springer: Berlin, Germany, 2018; pp. 121–133. [Google Scholar]
- Khoury, J.; Mbayed, R.; Salloum, G.; Monmasson, E. Design and implementation of a real time demand side management under intermittent primary energy source conditions with a PV-battery backup system. Energy Build. 2016, 133, 122–130. [Google Scholar] [CrossRef]
- Bazydło, G.; Wermiński, S. Demand side management through home area network systems. Int. J. Electr. Power Energy Syst. 2018, 97, 174–185. [Google Scholar] [CrossRef]
- Vivek, G.V.; Sunil, M.P. Enabling IOT services using WIFI–ZigBee gateway for a home automation system. In Proceedings of the IEEE International Conference on Research in Computational Intelligence and Communication Networks (ICRCICN), Kolkata, India, 20–22 November 2015; pp. 77–80. [Google Scholar] [CrossRef]












| Appliance Configuration | ||||
|---|---|---|---|---|
| Consumption (kWh) | Fixed consumption (kWh) | Duration (hours) | Time ON | Time OFF |
| ID | Appliance | Model | Watts (W) | Efficiency Ranges European Union | Estimated Average Power in 24 h (kWh) | Estimated Standby Power in 24 h (kWh) | Estimated Operative Time in 24 h (h) |
|---|---|---|---|---|---|---|---|
| Water Heater | Wesen ECO30 | 2000 | ![]() | 10–14.73 | 0.010 | 1–15 | |
| Clothes Dryer | Balay 3SB285B | 4350 | ![]() | 1–2.22 | 0.015 | 1–10 | |
| Clothes Washer | Eutrotech 1106 | 1800 | ![]() | 1–2.67 | 0.015 | 0.5–10 | |
| Iron | Rowenta DX1411 | 2100 | ![]() | 0.1–3 | 0.002 | 1–3 | |
| Air conditioner | Fujitsu STG34KMTA | 9400 | - | 3.9–24.3 | 0.015 | 0.3–15 | |
| Room air conditioner | Rinnai RPC26WA | 2600 | - | 8–24.3 | 0.015 | 3–18 | |
| Heater | DeLonghi HSX3324FTS | 2400 | 1–7 | 0.08 | 0.1–10 | ||
| Fan heater | Dyson AM09 | 2000 | - | 1–6.7 | 0.015 | 0.1–10 | |
| Dehumidifier | DeLonghi DEX | 210 | ![]() | 4–24.3 | 0.005 | 1.1–9 | |
| Electric blanket | Medisana HDW | 120 | - | 1–3 | 0.08 | 1.2–9 | |
| Ceiling Fans | Westinghouse Bendan | 80 | ![]() | 0.5–9 | 0.01 | 0.5–5 | |
| Attic Fans | Remigton | 500 | - | 4.73–6 | 0.01 | 0.1–18 | |
| Tower Fan | Sunbeam FA7250 | 40 | - | 1.4–3 | 0.03 | 0.1–18 | |
| Hoover | BGLS4TURBO | 750 | - | 3–6 | 0.02 | 0.3–18 | |
| Boiler | Greenstar Ri | 9000 | ![]() | 8–22 | 0.05 | 0.1–3 | |
| Coffee maker | DeLonghi ECOV | 1100 | ![]() | 9–12 | 0.05 | 0.1–3 | |
| Refrigerator | Bosch KDN46VI20 | 500 | ![]() | 8.77–10 | 0.05 | 4.77–24 | |
| Dishwasher | Bosch SMS88TI36E | 1500 | ![]() | 0.5–1.5 | 0.015 | 0.3–4 | |
| Food processor | Becken BFP-400 | 110 | ![]() | 0.5–2 | 0.015 | 0.1–5 | |
| Freezer | Bosch GSN36BI3P | 350 | ![]() | 6–8 | 0.009 | 0.1–24 | |
| Microwave | Balay 3CG5172N0 | 1700 | ![]() | 0.9–3 | 0.01 | 0.1–4 | |
| Oven | Bosch VBD5780S0 | 5000 | ![]() | 10.96–12 | 0.01 | 0.1–8 | |
| Toaster | Russell Hobbs 21973 | 1100 | ![]() | 0.2–1 | 0.01 | 0.1–1 | |
| Lighting | Osram | 100 | - | 0.7–3 | 0.01 | 0.1–24 | |
| Vaporizer | Philips GC362/80 | 400 | ![]() | 0.3–2 | 0.07 | 0.1–8 | |
| Printer | HP Officejet 3833 | 100 | - | 0.8–1 | 0.05 | 0.1–4 | |
| Computer | Samsung ls24a450 | 350 | ![]() | 0.7–15.3 | 0.05 | 0.1–24 | |
| TV | Panasonic TX43E302B | 54 | ![]() | 0.1–100 | 0.05 | 0.1–24 | |
| Kettle | Philips HD4644/00 | 3000 | ![]() | 6–19 | 0.01 | 0.1–1 | |
| Security Alarm | Vbestlife | 20 | - | 0.6-1 | 0.02 | 0.1-24 | |
| Auto Cook | MUC88B68ES | 1200 | ![]() | 1–3 | 0.09 | 0.1–3 | |
| Air Cleaner | Balay 3BC598GN | 150 | ![]() | 1.1–6 | 0.01 | 0.1–6 | |
| Vacuum Cleaner | Hoover TH31HO01 | 1000 | ![]() | 0.9–3 | 0.06 | 0.2–4 | |
| Electric Fryer | DeLonghi F26237 | 1800 | - | 13–16 | 0.05 | 0.2–3 | |
| LedTV | LG 49LJ515V | 250 | ![]() | 1.9–5 | 0.05 | 0.2–24 | |
| Electric Store | Dura Heat EUH4000 | 4000 | - | 2.4–4 | 0.05 | 0.3–23 | |
| Speaker | Logitech Z120 | 180 | ![]() | 0.3–4 | 0.01 | 0.2–20 | |
| Hair Dryer | Rowenta CV3812F0 | 2100 | ![]() | 0.99–4 | 0.01 | 0.2–6 | |
| Smart Camera | Yi Home | 4 | - | 0.99–2 | 0.01 | 0.2–24 | |
| Monitor Sensor | iHome | 5 | - | 0.99–10 | 0.01 | 0.1–24 |
| Factor | Type | Value |
|---|---|---|
| Community Size | High, Low | 30, 5 |
| N. of Appliances | High, Low | 1200, 40 |
| Distribution of Appliances | Same, Different | S, D |
| Fixed Demand | High, Low | Not influenced by optimisation |
| Variable Demand | High, Low | Up to 18 kWh, Up to 9 kWh |
| Consumer Flexibility | High, Low | 24 h, duration: |
| Vector of | Even, Uneven | 10 kWh, [10 kWh–20 kWh] 50% SD |
| Community Size | N. of Appliances | Distribution of Appliances | Fixed Demand f (kWh) | Variable Demand v (kWh) | Consumer Flexibility | RW Vector per Hour (kWh) | |
|---|---|---|---|---|---|---|---|
| Case 1 | From 5 to 30 | From 40 to 1200 | S | Up to 0.43 | Up to 9 | 24 h | 10 |
| Case 2 | From 5 to 30 | From 40 to 1200 | S | Up to 0.43 | Up to 9 | 10 | |
| Case 3 | From 5 to 30 | From 40 to 1200 | D | Up to 0.43 | Up to 9 | 24 h | 10 |
| Case 4 | From 5 to 30 | From 40 to 1200 | D | Up to 0.43 | Up to 9 | 10 | |
| Case 5 | From 5 to 30 | From 40 to 1200 | S | Up to 0.43 | Up to 18 | 24 h | 10 |
| Case 6 | From 5 to 30 | From 40 to 1200 | S | Up to 0.43 | Up to 18 | 10 | |
| Case 7 | From 5 to 30 | From 40 to 1200 | D | Up to 0.43 | Up to 18 | 24 h | 10 |
| Case 8 | From 5 to 30 | From 40 to 1200 | D | Up to 0.43 | Up to 18 | 10 |
| Technology | Standard | Data Rate | Frequency Band | Power Consumption | Complexity Transmission Range | Strengths | Application Areas | Encryption/Authentication |
|---|---|---|---|---|---|---|---|---|
| Bluetooth | IEEE802.15.1 | 24 Mbps (v3.0) | 2.4 GHz | Low | 10 m typical | Small networks Security, speed Easy access Flexibility | HAN | Challenge response scheme/CRC32 |
| WiFi | EEE802.11x | 11,54 to 300 Mbps outdoor | 2.4 GHz 5 GHz | Very high | Up to100 m | Popular in HAN Speed, flexibility | HAN | 4-Way handshake/ CRC32 |
| Z-Wave | 802.11 | 100Kbps | 2.4GHz 868.42 MHz (EU) | Low | 30 m indoor; 100 m outdoor | No interferences | HAN, NAN | AES128/ 32bit home I.D |
| Zigbee | IEEEE802.15.4 | 256 Kbps | 2.4 GHz | Very low | 10–100 m | Low cost Low consume Flexible topology | HAN,NAN | ENC-MIC-128 Encrypted key/ CRC16 |
| LPWAN | SigFox LoRaWAN NB-IoT | 0.3 to 50 kbit/s per channel | 915 MHz | Low | 10 km in rural settings | Low power Low cost | NAN,WAN | Symmetric key cryptography/AES 128b |
| 6LoWPAN | IEEEE802.15.4 | 250 Kbps | 2.4 GHz | Low | Up to 200 m | Low energy use | HAN, NAN | Symmetric key cryptography/AES 128b |
| GSM/GPRS | ETSI GSM EN 301349 EN 301347 | 14.4 Kbps (GSM) 114 Kbps (GPRS) | 935 MHz Europe 1800 MHz | Low | Several Km | Low cost Signal quality | HAN, NAN WAN | 64 bit A5/1 encryption/ Session key generation |
| WLAN | IEEE 802.11 | 150 Mbps | 2.4 GHz Europe | Low | 250m | Robustness | HAN, WAN | WEP, WPA, WPA2/ Open, Shared EAP |
| 5G | 5G Tech Tracker | Up to 20 Gbps | 3400-3800 MHz awarding trial licenses (EU) | Very Low | 46 m indoor; 92m outdoor | High speed Low latency | HAN, WAN | Symmetric key encryption/ Mobility management entity |
| 3G | UMTS | Up to 14.4 Mbps | 450,800 MHz 1.9 GHz | Low | Up to 100 m | Fast Data Transfer | HAN,WAN | CDMA2000/ Authentication and Key Agreement |
| Hardware | Features | Communication Transceivers | Operating System | Power Consumption | Strengths/Weakness |
|---|---|---|---|---|---|
| Raspberry Pi 3 | 1.2 GHz Quad Core BCM2837 64bit CPU 1GB | 4 USB, Wi-Fi, Bluetooth, optional ZigBee and Z-Wave | Raspbian Ubuntu Windows 10 | 1.8 W | Open source platform; Use Python or C++; Cost: 50 |
| Arduino | 32 MHz Micro controller based on ATmega2560 32 kB | WiFi, Bluetooth, ZigBee, GSM | Processing-based | 0.2W | Open source platform hardware/software; High flexibility. Cost: 30; Appliances compatibility |
| BeagleBone | 720 MHz MR Cortex-A8 processor 512 MB | 1 USB port, PLC, Bluetooth, Ethernet | Angstrom Linux | 1 W | Open source platform similar to Raspberry; Easy setting up; Cost: 90 |
| RADXA | ROCK Pi 4 is a Rockchip RK3399 based SBC six core ARM processor, 1GB | WiFi, Bluetooth 5.0, USB Port, GbE LAN | Linux | 2.3 W | Open source platform; High flexibility; Cost:50 |
| Libelium Waspmote | 14.7 MHz ATmega1281 28 kB | 1USB, 802.15.4/ZigBee LoRaWAN,WiFi PRO GSM/GPRS,4G modules | Linux | 2 W | High flexibility; Starter kit:200; ZigBee,WiFi and LoRaWAN support |
| Xilinx Spartan FPGA | 16 Mb SPI flash memory, 100 MHz | Ethernet, USB port | Linux | 2 W | SH, Deep Learning, Autonomous System |
| PYNQ | Embedded systems Xilinx Zynq Systems on Chips (SoCs) | Bluetooth, Ethernet, USB port | Linux | 2.3 W | IoT hardware development in Python |
| Control4Home Automation | Control4Home owners enjoy personalised smart living experiences | Bluetooth, WiFi Z-Wave and ZigBee | Licensed | - | Operation with internet connection; Not user installation |
| Nexia | Smart home automation system | Z-Wave | Licensed | - | No knowledge of installation required/ Only Z-Wave support; Low compatibility |
| LG smart appliance | Control key features on LG smart appliances from your smartphone | WiFi | Licensed | - | No knowledge of installation required/ Only for LG appliances; Closed source |
© 2019 by the authors. Licensee MDPI, Basel, Switzerland. This article is an open access article distributed under the terms and conditions of the Creative Commons Attribution (CC BY) license (http://creativecommons.org/licenses/by/4.0/).
Share and Cite
Cruz, C.; Palomar, E.; Bravo, I.; Gardel, A. Towards Sustainable Energy-Efficient Communities Based on a Scheduling Algorithm. Sensors 2019, 19, 3973. https://doi.org/10.3390/s19183973
Cruz C, Palomar E, Bravo I, Gardel A. Towards Sustainable Energy-Efficient Communities Based on a Scheduling Algorithm. Sensors. 2019; 19(18):3973. https://doi.org/10.3390/s19183973
Chicago/Turabian StyleCruz, Carlos, Esther Palomar, Ignacio Bravo, and Alfredo Gardel. 2019. "Towards Sustainable Energy-Efficient Communities Based on a Scheduling Algorithm" Sensors 19, no. 18: 3973. https://doi.org/10.3390/s19183973
APA StyleCruz, C., Palomar, E., Bravo, I., & Gardel, A. (2019). Towards Sustainable Energy-Efficient Communities Based on a Scheduling Algorithm. Sensors, 19(18), 3973. https://doi.org/10.3390/s19183973


























