Radio Frequency Fingerprint-Based Intelligent Mobile Edge Computing for Internet of Things Authentication †
Abstract
1. Introduction
- (1)
- To the best of our knowledge, we are the first to propose the radio frequency fingerprint-based authentication, that combines physical characteristics of wireless device radio frequency and machine learning algorithms under the collaborative work of edge computing and cloud computing to achieve fast and efficient authentication.
- (2)
- We present the typical scenario that uses an RFFID-MEC method for IoT devices authentication applications and demonstrate the effectiveness of the algorithm.
2. Background of RFFID-MEC
2.1. MEC Architecture in IoT
2.2. Radio Frequency Fingerprinting Identification (RFFID)
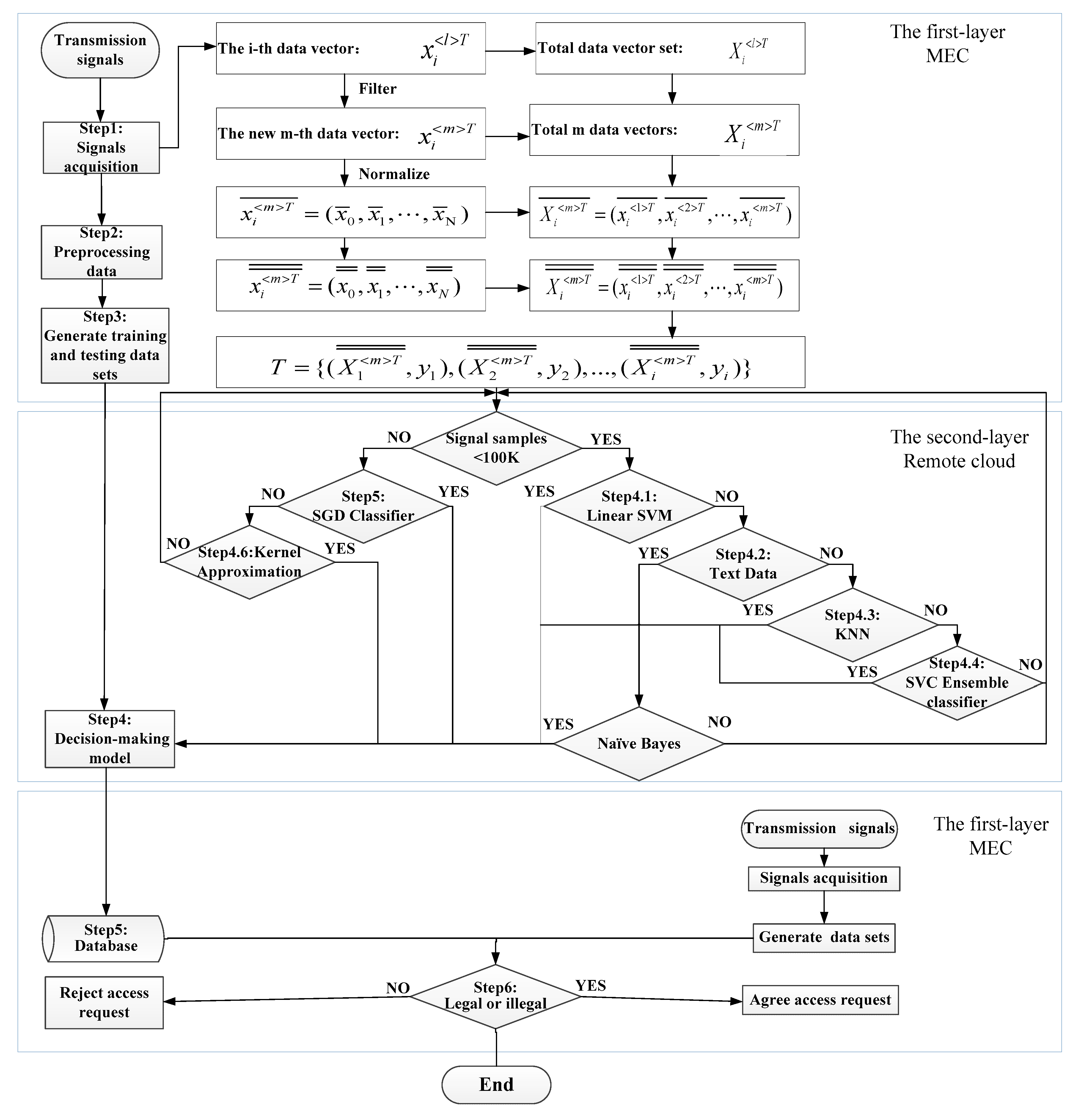
3. Security Access Authentication Method Based on RFFID-MEC
- The vector of the collection of the terminal device is: , (N represents the discrete sample points of the collected signals)
- The data set of the total acquisitions of the terminal devices is: ,
- According to the data set, we obtain the mean and, standard deviation , and remove the outliers from the data set . Then and, were changed to: and, , , .
- was normalized to new value:and, were changed to:andwhere has a standard normal distribution with mean zero and unit variance.
- (a)
- Input the training data set T:is the feature of the instance, and is the category of the instance.
- (b)
- Calculate the Euclidean distance:
- (c)
- Find the k samples closest to in the training data sets T, let the neighborhood of this t point be .
- (d)
- Determine the category of in , according to the classification decision is :where is the indicator function. If , then is 1. By a similar argument, if , then is 0.
- (a)
- Input the training data set T:
- (b)
- Initialize the weight distribution of training data
- (c)
- Use the training data set with weights to learn to get the basic classifierCalculate the classification error rate of on the training data set given by:Calculate the coefficients ofUpdate the weight distribution of the training data sets:is a normalization factor:It makes a probability distribution.
- (d)
- Build a linear combination of basic classifiers:
- (e)
- Get the final classifier:
- Low-complexity: There is no need for encryption algorithm at the terminal node, and all the identification algorithms are completed by MEC. Therefore, the novel authentication method is especially beneficial to the terminals that are resource-constrained.
- Low-latency: As the decision-making model has been generated by cloud computing and transmitted to MEC platform, it considerably reduces decision latency. This becomes particularly important for IoT scenarios, for example, when dealing with a large number of legitimate users’ access requests that need low latency and real-time access authentication such as a driverless scenario.
- Universality: This method is suitable for interconnection of resource-constrained IoT devices in 5G networks. Meanwhile, it has the characteristics of low computational complexity and high authentication accuracy.
4. RFFID-MEC Authentication Method Evaluation
5. Conclusions
Author Contributions
Funding
Conflicts of Interest
References
- Chiang, M.; Zhang, T. Fog and IoT: An overview of research opportunities. IEEE Internet Things J. 2016, 3, 854–864. [Google Scholar] [CrossRef]
- Mao, Y.; You, C.; Zhang, J.; Huang, K.; Letaief, K.B. A survey on mobile edge computing: The communication perspective. IEEE Commun. Surv. Tuts. 2017, 19, 2322–2358. [Google Scholar] [CrossRef]
- Xie, Y.; Wen, H.; Wu, B.; Jiang, Y.; Meng, J. A Modified Hierarchical Attribute-Based Encryption Access Control Method for Mobile Cloud Computing. IEEE Trans.Cloud Comput. 2015, 7, 383–391. [Google Scholar] [CrossRef]
- Zhang, K.; Leng, S.; He, Y.; Maharjan, S.; Zhang, Y. Mobile edge computing and networking for green and low-latency internet of things. IEEE Commun. Mag. 2018, 56, 39–45. [Google Scholar] [CrossRef]
- Chen, S.; Wen, H.; Wu, J.; Lei, W.; Hou, W.; Liu, W.; Xu, A.; Jiang, X. Internet of Things Based Smart Grids Supported by Intelligent Edge Computing. IEEE Access 2019, 7, 74089–74102. [Google Scholar] [CrossRef]
- Pan, F.; Pang, Z.; Wen, H.; Luvisotto, M.; Xiao, M.; Liao, R.F.; Chen, J. Threshold-Free Physical Layer Authentication Based on Machine Learning for Industrial Wireless CPS. IEEE Trans. Indus. Inf. 2019. [Google Scholar] [CrossRef]
- Pan, F.; Pang, Z.; Luvisotto, M.; Jiang, X.; Jansson, R.N.; Xiao, M.; Wen, H. Authentication Based on Channel State Information for Industrial Wireless Communications. In Proceedings of the IECON the 44th Annual Conference of the IEEE Industrial Electronics Society, Washington, DC, USA, 21–23 October 2018. [Google Scholar]
- Jing, Q.; Vasilakos, A.V.; Wan, J.; Lu, J.; Qiu, D. Security of the internet of things: Perspectives and challenges. Wirel. Netw. 2014, 20, 2481–2501. [Google Scholar] [CrossRef]
- Zhang, K.; Liang, X.; Lu, R.; Shen, X. Sybil attacks and their defenses in the internet of things. IEEE Internet Things J. 2014, 1, 372–383. [Google Scholar] [CrossRef]
- Chen, Y.; Wen, H.; Song, H.; Chen, S.; Xie, F.; Yang, Q.; Hu, L. Lightweight one-time password authentication scheme based on radiofrequency fingerprinting. IET Commun. 2018, 12, 1477–1484. [Google Scholar] [CrossRef]
- Wen, H.; Li, S.; Zhu, X.; Zhou, L. A framework of the PHY-layer approach to defense against security threats in cognitive radio networks. IEEE Netw. 2013, 27, 34–39. [Google Scholar]
- Wen, H.; Wang, Y.; Zhu, X. Physical layer assist authentication technique for smart meter system. IET Commun. 2013, 3, 189–197. [Google Scholar] [CrossRef]
- Wen, H.; Ho, P.H.; Qi, C.; Gong, G. Physical layer assisted authentication for distributed ad hoc wireless sensor networks. IET Inf. Secur. 2010, 4, 390–396. [Google Scholar] [CrossRef]
- Rehman, S.U.; Sowerby, K.; Coghill, C. RF fingerprint extraction from the energy envelope of an instantaneous transient signal. In Proceedings of the Australian Communications Theory Workshop (AusCTW), Wellington, New Zealand, 30 January–2 February 2012. [Google Scholar]
- Dubendorfer, C.K.; Ramsey, B.W.; Temple, M.A. An RF-DNA verification process for ZigBee networks. In Proceedings of the IEEE Military Communications Conference, Orlando, FL, USA, 29 October–1 November 2012. [Google Scholar]
- Patel, H. Non-parametric feature generation for RF-fingerprinting on ZigBee devices. In Proceedings of the IEEE Symposium on Computational Intelligence for Security and Defense Applications (CISDA), Verona, NY, USA, 26–28 May 2015. [Google Scholar]
- Baldini, G.; Giuliani, R.; Steri, G.; Neisse, R. Physical layer authentication of internet of things wireless devices through permutation and dispersion entropy. In Proceedings of the Global Internet of Things Summit (GIoTS), Geneva, Switzerland, 6–9 June 2017. [Google Scholar]
- Chen, S.; Wen, H.; Wu, J.; Chen, J.; Liu, W.; Hu, L.; Chen, Y. Physical layer channel authentication for 5G via machine learning algorithm. Wirel. Commun. Mob. Comput. 2018. [Google Scholar] [CrossRef]
- Xie, F.; Wen, H.; Li, Y.; Chen, S.; Hu, L.; Chen, Y.; Song, H. Optimized coherent integration-based radio frequency fingerprinting in internet of things. IEEE Internet Things J. 2018, 5, 3967–3977. [Google Scholar] [CrossRef]
- Ferdowsi, A.; Saad, W. Deep Learning for Signal Authentication and Security in Massive Internet-of-Things Systems. IEEE Trans. Commun. 2019, 67, 1371–1387. [Google Scholar] [CrossRef]
- Hu, L.; Wen, H.; Wu, B.; Pan, F.; Liao, R.F.; Song, H.; Tang, J.; Wang, X. Cooperative jamming for physical layer security enhancement in internet of things. IEEE Internet Things J. 2018, 5, 219–228. [Google Scholar] [CrossRef]
- Hu, L.; Wen, H.; Wu, B.; Tang, J.; Pan, F.; Liao, R.F. Cooperative jamming-aided secrecy enhancement in wireless networks with passive eavesdroppers. IEEE Trans. Veh. Technol. 2018, 67, 2108–2117. [Google Scholar] [CrossRef]
- Hall, J.; Barbeau, M.; Kranakis, E. Detection of transient in radio frequency fingerprinting using signal phase. Wirel. Opt. Commun. 2003, 13–18. [Google Scholar] [CrossRef]
- Hu, N.; Yao, Y. Identification of legacy radios in a cognitive radio network using a radio frequency fingerprinting based method. In Proceedings of the IEEE International Conference on Communications (ICC), Ottawa, ON, Canada, 10–15 June 2012. [Google Scholar]
- Ureten, O.; Serinken, N. Bayesian detection of wi-fi transmitter RF fingerprints. Electron. Lett. 2005, 41, 373–374. [Google Scholar] [CrossRef]
- Ureten, O.; Serinken, N. Wireless security through RF fingerprinting. Can. J. Electr. Comput. Eng. 2007, 32, 27–33. [Google Scholar] [CrossRef]
- Merchant, K.; Revay, S.; Stantchev, G.; Nousain, B. Deep Learning for RF Device Fingerprinting in Cognitive Communication Networks. IEEE J. Sel. Top. Signal Process. 2018, 12, 160–167. [Google Scholar] [CrossRef]
- Youssef, K.; Bouchard, L.; Haigh, K.; Silovsky, J.; Thapa, B.; Valk, C.V. Machine Learning Approach to RF Transmitter Identification. IEEE J. Radio Freq. Identif. 2018, 2, 197–205. [Google Scholar] [CrossRef]
- McGinthy, J.M.; Wong, L.J.; Michaels, A.J. Groundwork for Neural Network-Based Specific Emitter Identification Authentication for IoT. IEEE Internet Things J. 2019, 4, 6429–6440. [Google Scholar] [CrossRef]
- Weiner, M.; Jorgovanovic, M.; Sahai, A.; Nikolié, B. Design of a low-latency, high-reliability wireless communication system for control applications. In Proceedings of the IEEE International Conference on Communications (ICC), Sydney, Australia, 10–14 June 2014. [Google Scholar]
- Cobb, W.E.; Laspe, E.D.; Baldwin, R.O.; Temple, M.A.; Kim, Y.C. Intrinsic physical-layer authentication of integrated circuits. IEEE Trans. Inf. Forensics Secur. 2012, 7, 14–24. [Google Scholar] [CrossRef]
- Suski II, W.C.; Temple, M.A.; Mendenhall, M.J.; Mills, R.F. Using spectral fingerprints to improve wireless network security. In Proceedings of the IEEE Global Telecommunications Conference, New Orleans, LO, USA, 30 November–4 December 2008. [Google Scholar]
- Pan, F.; Pang, Z.; Xiao, M.; Wen, H.; Liao, R.F. Clone detection based on physical layer reputation for proximity service. IEEE Access 2019, 7, 3948–3957. [Google Scholar] [CrossRef]
- Nordic, Nordic Semiconductor-nrf24 Series. Available online: https://www.nordicsemi. com/Products/Low-power-short-range-wireless/nRF24-series (accessed on 29 January 2019).
- Ettus Research, Universal Software Radio Peripheral. Available online: https://www.ettus. com/ (accessed on 29 January 2019).
- Klein, R.W.; Temple, M.A.; Mendenhall, M.J. Application of wavelet-based RF fingerprinting to enhance wireless network security. J. Commun. Netw. 2009, 11, 544–555. [Google Scholar] [CrossRef]






| Symbol | Description |
|---|---|
| The -th terminal | |
| Discrete points of signal acquisition | |
| The -th collection of the -th terminal’s vector | |
| The total -th times collection of the -th terminal’s set | |
| The vector after remove the outline from the | |
| The set after remove the outline from the set | |
| The data normalization of vector | |
| The data normalization of set | |
| The vector generated after DTWT | |
| The set generated after DTWT | |
| The training data set | |
| The category of the instance |
© 2019 by the authors. Licensee MDPI, Basel, Switzerland. This article is an open access article distributed under the terms and conditions of the Creative Commons Attribution (CC BY) license (http://creativecommons.org/licenses/by/4.0/).
Share and Cite
Chen, S.; Wen, H.; Wu, J.; Xu, A.; Jiang, Y.; Song, H.; Chen, Y. Radio Frequency Fingerprint-Based Intelligent Mobile Edge Computing for Internet of Things Authentication. Sensors 2019, 19, 3610. https://doi.org/10.3390/s19163610
Chen S, Wen H, Wu J, Xu A, Jiang Y, Song H, Chen Y. Radio Frequency Fingerprint-Based Intelligent Mobile Edge Computing for Internet of Things Authentication. Sensors. 2019; 19(16):3610. https://doi.org/10.3390/s19163610
Chicago/Turabian StyleChen, Songlin, Hong Wen, Jinsong Wu, Aidong Xu, Yixin Jiang, Huanhuan Song, and Yi Chen. 2019. "Radio Frequency Fingerprint-Based Intelligent Mobile Edge Computing for Internet of Things Authentication" Sensors 19, no. 16: 3610. https://doi.org/10.3390/s19163610
APA StyleChen, S., Wen, H., Wu, J., Xu, A., Jiang, Y., Song, H., & Chen, Y. (2019). Radio Frequency Fingerprint-Based Intelligent Mobile Edge Computing for Internet of Things Authentication. Sensors, 19(16), 3610. https://doi.org/10.3390/s19163610

