Design and Test of a Soil Profile Moisture Sensor Based on Sensitive Soil Layers
Abstract
:1. Introduction
2. Design of the Soil Profile Moisture Sensor
2.1. The Sensing Principle
- —— Single micro-quantized capacitance
- k0 —— Correction constant
- R —— Radius of the annular electrode
- —— Dielectric constant of water-containing soil
- —— Composite dielectric constant of other radiation-field media
- —— The central angle of the annular electrode corresponding to the micro-quantized fringing field, which is made constant by 1° (i = 1, 2, 3 ... 360)
- W —— Width of the annular electrode
- D —— Spacing of annular electrodes
2.2. Structural Design of the Sensor
2.3. Sensing Probe Design
2.3.1. Simulation Model of the Sensing Probe’s Annular Electrode
2.3.2. Simulation of the Sensing Probe’s Annular Electrode
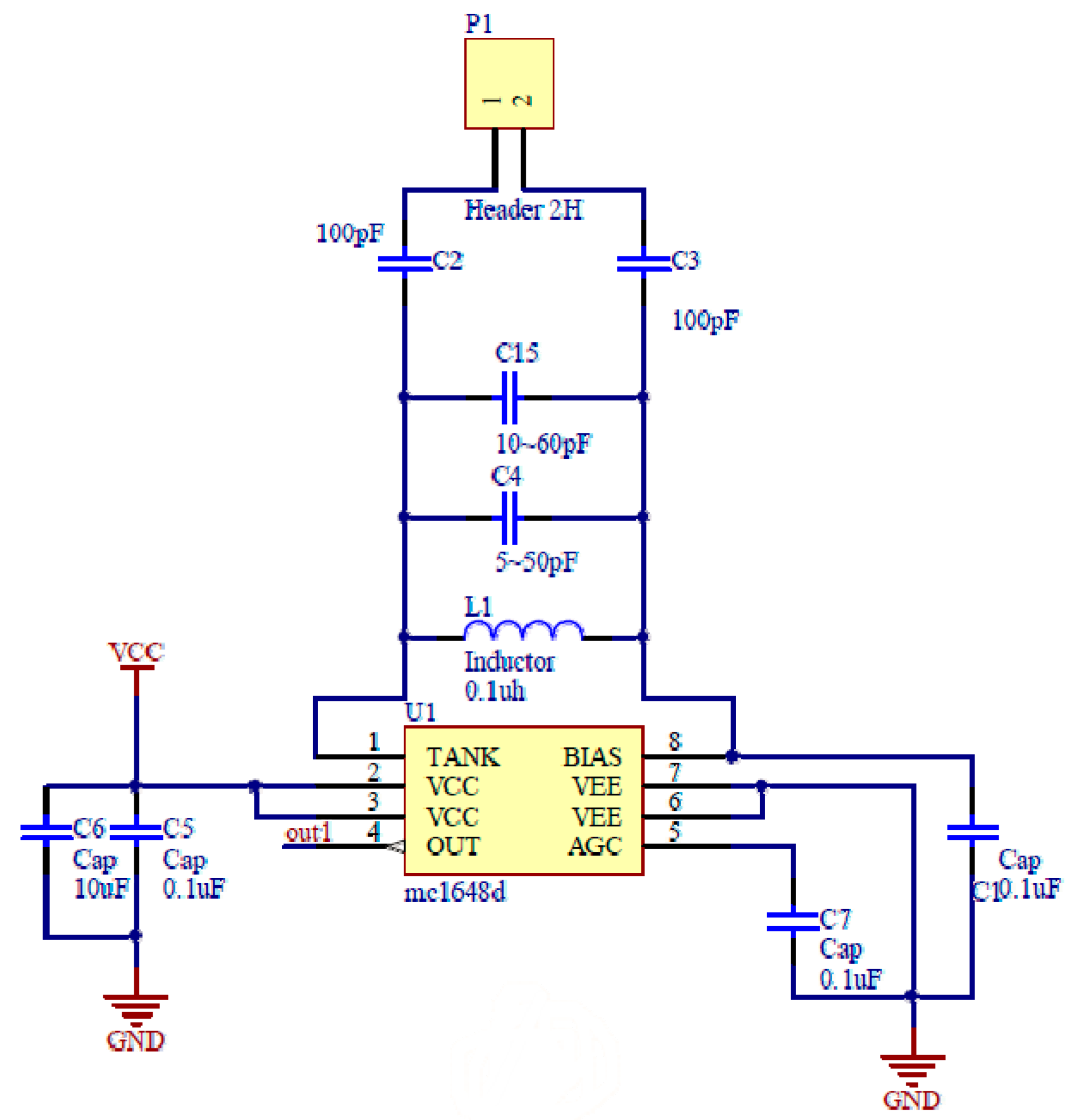
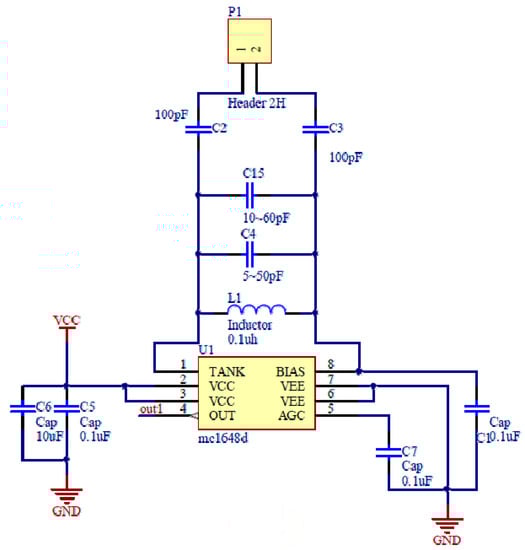
2.4. Circuit Design
2.5. Software Design
3. Performance Test Design, Data Analysis Methods, and Results
3.1. Performance Tests
3.1.1. Laboratory Test
3.1.2. Field Test
3.1.3. Data Analysis Method
3.2. Results
3.2.1. Calibration of the Soil Volumetric Moisture Content Model
3.2.2. Results of the Consistency Test
3.2.3. Verification of Different Soil Types
3.2.4. Field Test Accuracy
4. Discussion
5. Conclusion
- (1)
- Soil moisture measurement following the HFC principle was used to design a sensor that can meet the demands for soil profile moisture measurement. A sensor that is able to conduct real-time detection of volumetric moisture content in three sensitive soil layers was proposed. Double copper rings were used as the component of annular electrodes of the proposed sensor’s sensing probe. Different structure sizes and electrode spacing of annular electrodes were simulated using HFSS. The probe structure for an optimal detection range was determined by means of simulation analysis (W = 30 mm and D = 40 mm).
- (2)
- The hardware circuit was designed using the high-frequency LC in parallel with a resonance circuit comprising the voltage-controlled oscillator and annular electrodes. Frequency division and conditioning of frequency signals were performed. A software system was designed to realize real-time detection of soil profile moisture content. The calibration test of soil volumetric moisture content model produced an R2 of 0.9663. According to the performance test, different sensor probes had good consistency, with absolute relative errors between 0% and 1.17%. The sensor shows favorable adaptability to different soil types. Fitting between actual volumetric moisture content and values measured by the proposed sensor showed an R2 and RMSE of 0.9644 and 0.0423, respectively.
- (3)
- According to the results of the sensor accuracy test, the R2 values between results measured by the proposed sensor and Diviner2000 were above 0.85, with relative errors less than 5%. With the soil volumetric moisture content measured at the depths of 20, 30, and 50 cm measured by the proposed sensor as the controlled variable, the R2 values between the calculated and measured soil moisture values of the other soil layers were all larger than 0.80 and thus quantitative inversion of volumetric moisture content of the other soil layers at the depth of 0–100 cm was successful. In conclusion, the sensor designed in this study has shown a promising level of performance and can be applied to practical measurement of soil profile moisture content at different depths.
- (4)
- The test and the inversion of the water content in the soil profile are realized well from the sensing methods and the sensor developed here. However, current tested data are derived only from the soil in four different areas. Meanwhile, only the samples from the rice fields in plain areas are taken based on the analysis results of the sensitive soil layers. Before applying our sensor in the dry farms and other hilly areas on a large scale, compatibility tests should be carried out to obtain accurate and stable results from the sensor.
Author Contributions
Funding
Conflicts of Interest
References
- Li, L.; Sun, Y.; Lin, J. A wireless-sensor for soil water content powered by solar energy. J. Jiangsu Univ.-Nat. Sci. Ed. 2009, 30, 541–544. [Google Scholar]
- Coelho, E.F.; Or, D. Flow and uptake patterns affecting soil water sensor placement for drip irrigation management. Trans. ASAE 1996, 39, 2007–2016. [Google Scholar] [CrossRef]
- Aljoumania, B.; Sànchez-Espigares, J.A.; Cañameras, N.; Josaa, R.; Monserratc, J. Time series outlier and intervention analysis: Irrigation management influenceson soil water content in silty loam soil. Agric. Water Manag. 2012, 111, 105–114. [Google Scholar] [CrossRef]
- Jia, Z.; Zhu, H.; Wang, J.; Ji, G. Application of Sensor Technology in Soil Moisture Monitoring based on Dielectrometry. Chin. Agric. Sci. Bull. 2015, 31, 246–252. [Google Scholar]
- Sun, Y.; Ma, D.; He, Q.; Zhao, Y. Experimental study of a sensor for real-time measurement of soil moisture profile. J. Beijing For. Univ. 2006, 28, 55–59. [Google Scholar]
- Wang, K.; Chan, Y. Research on Soil Moisture Measurement Technology and Soil Moisture Monitoring System; Machinery Industry Press: Beijing, China, 2011; pp. 132–145. [Google Scholar]
- Sheng, W.; Sun, Y.; Lammers, P.S.; Schumann, H.; Berg, A.; Shi, C.; Wang, C. Observing soil water dynamics under two field conditions by a novel sensor system. J. Hydrol. 2011, 409, 555–560. [Google Scholar] [CrossRef]
- Li, X.; Wu, Y.; Li, G.; Zeng, Q.; Wang, S. Development of wireless soil moisture sensor based on solar energy. Trans. Chin. Soc. Agric. Eng. 2010, 26, 13–18. [Google Scholar]
- Zhao, Y.; Ma, Y.; Wang, Y. Green land precision irrigation control system and analysis of optimal irrigation amount. Trans. Chin. Soc. Agric. Mach. 2012, 43, 46–50. [Google Scholar]
- Evett, S.R.; Schwartz, R.C.; Casanova, J.J.; Heng, L.K. Soil water sensing for water balance, ET and WUE. Agric. Water Manag. 2012, 104, 1–9. [Google Scholar] [CrossRef]
- He, L.; Ma, Y.; Zhang, J. Basic characteristics study of RV-1 TDR soil moisture sensor. Ground Water 2016, 3, 18–20. [Google Scholar]
- Amato, M.; Ritchie, J.T. Small Spatial Scale Soil Water Content Measurement with Time-Domain Reflectometry. Soil Sci. Soc. Am. J. 1995, 59, 325–329. [Google Scholar] [CrossRef]
- Maheshwarla, S.V.; Venkatasubramanian, R.; Boehm, R.F. Comparison of Time Domain Reflectometry Performance Factors for Several Dielectric Geometries: Theory and Experiments. Water Resour. Res. 1995, 31, 1927–1934. [Google Scholar] [CrossRef]
- Jiang, Z.; Tan, C.; Zhi, X.; Wang, C.; Ma, Y. Development of portable soil moisture detector based on principle of frequency domain reflectometry. Transducer Microsyst. Technol. 2013, 32, 79–82. [Google Scholar]
- Hilhorst, M.A.; Breugel, K.V.; Kroesea, W.S. Dielectric Sensors Used in Environmental and Construction Engineering. MRS Online Proc. Libr. Arch. 1995, 411. [Google Scholar] [CrossRef]
- Balendonck, J.; Hilhorst, M.A.; Whalley, W.R. Sensors for Soil, Substrates, and Concrete Based on the MCM100 Microchip; Electromagnetic Aquametry; Springer: Berlin/Heidelberg, Germany, 2005; pp. 277–315. [Google Scholar]
- Heimovaara, T.J. Frequency domain analysis of time domain reflectometry waveforms, 1, Measurements of the complex dielectric permittivity of soils. Water Resour. Res. 1994, 30, 189–199. [Google Scholar] [CrossRef]
- Li, J.; Hong, T.; Feng, R. High-frequency capacitive soil water content sensor based on detecting of true root mean square. Trans. Chin. Soc. Agric. Eng. 2011, 27, 216–221. [Google Scholar]
- Yun, Y.; Sheng, W.; Sun, Y. Design and experiment of soil water sensor monitoring soil moisture at three depths. Trans. Chin. Soc. Agric. Eng. 2014, 30, 64–71. [Google Scholar]
- Zhou, H.; Sun, Y.; Schulze Lammers, P. Dielectric Soil Moisture Sensing Technique Based on Horizontal Scale Expansion. Trans. Chin. Soc. Agric. Mach. 2015, 46, 261–265. [Google Scholar]
- Fu, L.; Sun, Y. Design and applicable evaluation of instrument for determining soil moisture profile. Trans. CSAE 2010, 26, 42–46. [Google Scholar]
- Jabro, J.D.; Leib, B.G.; Jabro, A.D. Estimating soil water content using site-specific calibration of capacitance measurements from Sentek EnviroSCAN systems. Appl. Eng. Agric. 2005, 21, 393–399. [Google Scholar] [CrossRef]
- Tang, Z.C. New developments of the moisture detection and control in the press part of papermachine EnviroScan~(TM) post press moisture detection system. China Pulp Paper Ind. 2004, 6, 003. [Google Scholar]
- Babakutigi, A.N.; Dim, L.A.; Odunze, A.C.; Umar, I.M. Soil water balance approach in root zone of maize (95 TZEE-Y) using capacitance probe (Diviner 2000) in northern Guinea Savannah of Nigeria. Bayero J. Pure Appl. Sci. 2010, 3, 87–90. [Google Scholar]
- Zhan, H.; Wang, H.; Li, C.; Wan, C. The soil moisture sensor based on soil dielectric property. Pers. Ubiquitous Comput. 2016, 1, 67–74. [Google Scholar]
- Zhao, Y.; Wang, Y. Intelligent system of measuring the spatial distributions of soil moisture. Trans. Chin. Soc. Agric. Mach. 2005, 36, 76–78. [Google Scholar]
- Starks, P.J.; Heathman, G.C.; Ahuja, L.R.; Ma, L. Use of limited soil property data and modeling to estimate root zone soil water content. J. Hydrol. 2003, 272, 131–147. [Google Scholar] [CrossRef]
- Zhang, Y.; Ma, Y.; Jiang, Z. Progress on Research and Application of Rapid Measurement of Soil Moisture Sensor. Chin. Agric. Sci. Bull. 2014, 5, 170–174. [Google Scholar]
- Peterson, A.M.; Helgason, W.D.; Ireson, A.M. Estimating field-scale root zone soil moisture using the cosmic-ray neutron probe. Hydrol. Earth Syst. Sci. Discuss. 2016, 12, 12789–12826. [Google Scholar] [CrossRef]
- Wilczek, A.; Szypłowska, A.; Skierucha, W.; Cie(x0015B)la, J.; Pichler, V.; Janik, G. Determination of Soil Pore Water Salinity Using an FDR Sensor Working at Various Frequencies up to 500 MHz. Sensors 2012, 12, 10890–10905. [Google Scholar] [CrossRef] [PubMed]
- Ritter, A.; Regalado, C.M. Corrections for Simultaneous Measurements of Soil Water Content and Salinity Using a Capacitance Sensor. In Proceedings of the Annual Meeting on American Society of Agricultural and Biological Engineers (2007 ASAE), Minneapolis, MN, USA, 17–20 June 2007. [Google Scholar]
- Scudiero, E.; Berti, A.; Teatini, P.; Morari, F. Simultaneous Monitoring of Soil Water Content and Salinity with a Low-Cost Capacitance-Resistance Probe. Sensors 2012, 12, 17588–17607. [Google Scholar] [CrossRef] [PubMed]
- Zhu, A.N.; Ji, L.Q.; Zhang, J.B.; Xin, X.L.; Liu, J.L. Research progress on soil moisture measurement via ground-penetrating radar. Chin. J. Eco-Agric. 2009, 17, 1039–1044. [Google Scholar] [CrossRef]
- Gao, Z.; Liu, W.; Zhao, Y.; Zhang, C. Design and Performance Analysis of Composite Sensor for Multilayer Soil Profile. Trans. Chin. Soc. Agric. Mach. 2016, 47, 108–117. [Google Scholar]
- El Marazky, M.S.A.; Mohammad, F.S.; Al-Ghobari, H.M. Evaluation of Soil Moisture Sensors under Intelligent Irrigation Systems for Economical Crops in Arid Regions. Am. J. Agric. Biol. Sci. 2011, 6, 287–300. [Google Scholar] [CrossRef]
- Shi, Y.; Li, F.; Sun, K.; Wang, Z.C.; Dong, Y.H. Study on the moisture sensor laying place in watching and forecasting soil moisture content. J. Laiyang Agric. Coll. 2006, 23, 179–184. [Google Scholar]
- Kun, L.I.; Jianshe, L.I.; Suping, W.U.; Cao, Y.; Gao, Y. Research of Soil Moisture Sensor Location Based on the Real-time Control of Irrigation Systems on Greenhouse Cucumber. J. Irrig. Drain. 2015, 34, 18–23. [Google Scholar]
- Gao, Y.; Liu, Z.D.; Duan, A.W.; Liu, Z.G.; Zhang, J.Y.; Sun, J.S. Laying Depth of Soil Moisture Probe in Soil Profile and Data Processing Technology. J. Irrig. Drain. 2011, 30, 28–32. [Google Scholar]
- Wang, D.; Shu, Y. Research Progress in Determination Methods for Soil Water Content. J. Mt. Agric. Biol. 2017, 2, 61–65. [Google Scholar]
- Hilhorst, M.A. Dielectric Characterization of Soil. Ph.D. Thesis, Wageningen Agricultural University, Wageningen, The Netherlands, 3 February 1998. [Google Scholar]
- Kelleners, T.J.; Soppe, R.W.O.; Robinson, D.A.; Schaap, M.G.; Ayars, J.E.; Skaggs, T.H. Calibration of Capacitance Probe Sensors using Electric Circuit Theory. Soil Sci. Soc. Am. J. 2004, 68, 430–439. [Google Scholar] [CrossRef]
- He, Q.; He, J. The principle and application of a single planar capacitance sensor. Ind. Instrum. Autom. 2001, 5, 62–63. [Google Scholar]























| Width (W) | Direction | Copper Ring Spacing (D) | |||||
|---|---|---|---|---|---|---|---|
| 10 mm | 20 mm | 30 mm | 40 mm | 50 mm | 60 mm | ||
| 10 mm | Axial | 82.00 | 90.00 | 91.00 | 94.50 | 100.00 | 100.00 |
| Radial | 30.00 | 40.00 | 50.00 | 60.00 | 70.00 | 80.00 | |
| 20 mm | Axial | 84.00 | 95.00 | 95.20 | 106.00 | 98.00 | 98.00 |
| Radial | 50.00 | 60.00 | 70.00 | 80.00 | 90.00 | 100.00 | |
| 30 mm | Axial | 85.00 | 92.00 | 94.00 | 94.50 | 92.50 | 90.00 |
| Radial | 70.00 | 80.00 | 90.00 | 100.00 | 110.00 | 120.00 | |
| Volumetric Moisture Content (m3/m3) | 50 cm (kHz) | 30 cm (kHz) | 20 cm (kHz) | Air Layer (kHz) | Water Layer (kHz) | 50 cm RE (%) | 30 cm RE (%) | 20 cm RE (%) | Air layer RE (%) |
|---|---|---|---|---|---|---|---|---|---|
| 0.00 | 8.57 | 8.56 | 8.58 | 8.56 | 8.55 | 0.23 | 0.12 | 0.35 | 0.12 |
| 0.07 | 8.33 | 8.31 | 8.34 | 8.33 | 8.35 | 0.24 | 0.48 | 0.12 | 0.24 |
| 0.13 | 8.06 | 8.18 | 8.16 | 8.09 | 8.11 | 0.62 | 0.86 | 0.62 | 0.25 |
| 0.20 | 7.99 | 8.00 | 7.98 | 7.97 | 7.99 | 0.00 | −0.13 | 0.13 | 0.25 |
| 0.26 | 7.85 | 7.84 | 7.82 | 7.86 | 7.83 | 0.26 | −0.13 | 0.13 | 0.38 |
| 0.31 | 7.76 | 7.75 | 7.75 | 7.76 | 7.75 | 0.13 | 0.00 | 0.00 | 0.13 |
| 0.37 | 7.68 | 7.65 | 7.62 | 7.72 | 7.63 | 0.66 | 0.26 | 0.13 | 1.18 |
| 0.47 | 7.51 | 7.52 | 7.51 | 7.51 | 7.52 | 0.13 | 0.00 | 0.13 | 0.13 |
| 0.59 | 7.38 | 7.36 | 7.35 | 7.37 | 7.39 | 0.14 | 0.41 | 0.54 | 0.27 |
| Predicted Depth (cm) | Ternary Regression Equation | R2 | RMSE |
|---|---|---|---|
| 10 | y10 = 1.403X1−0.065X2 − 0.313X3 | 0.915 | 2.1 |
| 40 | y40 = 0.057X1 + 0.875X2 + 0.112X3 | 0.984 | 0.72 |
| 60 | y60 = 0.093X1 + 0.008X2 + 0.684X3 | 0.976 | 0.27 |
| 70 | y70 = 0.195X1 + 0.396X2 − 0.065X3 | 0.862 | 0.31 |
| 80 | y80 = 0.187X1 + 0.413X2 − 0.0673X3 | 0.861 | 0.32 |
| 90 | y90 = 0.196X1 − 0.413X2 − 0.068X3 | 0.865 | 0.32 |
| 100 | y100 = 0.196X1 + 0.417X2 − 0.069X3 | 0.863 | 0.33 |
© 2018 by the authors. Licensee MDPI, Basel, Switzerland. This article is an open access article distributed under the terms and conditions of the Creative Commons Attribution (CC BY) license (http://creativecommons.org/licenses/by/4.0/).
Share and Cite
Gao, Z.; Zhu, Y.; Liu, C.; Qian, H.; Cao, W.; Ni, J. Design and Test of a Soil Profile Moisture Sensor Based on Sensitive Soil Layers. Sensors 2018, 18, 1648. https://doi.org/10.3390/s18051648
Gao Z, Zhu Y, Liu C, Qian H, Cao W, Ni J. Design and Test of a Soil Profile Moisture Sensor Based on Sensitive Soil Layers. Sensors. 2018; 18(5):1648. https://doi.org/10.3390/s18051648
Chicago/Turabian StyleGao, Zhenran, Yan Zhu, Cheng Liu, Hongzhou Qian, Weixing Cao, and Jun Ni. 2018. "Design and Test of a Soil Profile Moisture Sensor Based on Sensitive Soil Layers" Sensors 18, no. 5: 1648. https://doi.org/10.3390/s18051648
APA StyleGao, Z., Zhu, Y., Liu, C., Qian, H., Cao, W., & Ni, J. (2018). Design and Test of a Soil Profile Moisture Sensor Based on Sensitive Soil Layers. Sensors, 18(5), 1648. https://doi.org/10.3390/s18051648

