Managing Emergency Situations in the Smart City: The Smart Signal
Abstract
:1. Introduction
- Message: From static (always visible the same message), to active (its visibility is controllable through blinking, fading, etc.), and finally adaptive (one message or another according to different circumstances).
- Control: From uncontrollable, to controllable (it is possible to define the behavior of the signal externally), and finally autonomous (the signal has the capability of control itself).
- Communications: From isolated (the signal has no communications capabilities), to point to point (the signal can communicate with a control point), and finally mesh (the signal can communicate with any of the elements on its surroundings).
- Context: From isolate (the signal has no knowledge about its environment), to context awareness (the signal has full knowledge about its environment, and can accommodate to it).
- Energetic dependence: From external dependence (the signal must constantly maintain power), to autonomous (for a while), and finally self-sufficiency (the signal does not need any external energy support).
- Improvement on the messages sent to users (who will have more and better capacity for effective decision-making).
- Messages are adapted to the circumstances of each moment.
- Interaction with new recipients of information (e.g., vehicles on a road), which will automate the sending of information, and facilitate certain actions (such as driving).
- Providing lots of geographically distributed information to other systems in real time, enhancing their capacity for analysis, forecasting of situations and incidents management.
- Increased possibilities for control signaling systems from both internal sensors and from external systems.
2. Smart Signal Design Consideration

2.1. Human Interaction
- Simple optical markers: Points or bright surfaces, both continuous and time-varying (blinking, flashing, strobe) with bounded chromatic variety (possibility of various colors, but without frequent changes).
- Simple panel displays with simple variables messages, and scarcely changing over time.
- Simple hearing devices able to synthetize voice or just sirens-like.
2.2. Context Awareness
- Signals related with the ambient conditions. These kinds of signals measure one or more physical parameters of the environment and act according their value (e.g., a signal that monitors the temperature, “notifying about frost”, is enabled below and disabled over ). These are the most usual parameters:
- ○
- Temperature, humidity and pressure: They are used to notify about changes in the environmental conditions that may affect the road safety.
- ○
- Wind: It can be used to notify the user about crosswind or other dangerous situations due to the wind.
- ○
- Light/luminosity: A Smart Signal using this sensor can adjust its illumination level depending of the ambient light.
- ○
- Volatile Organic Compound (VOC): It is used to determine the environmental pollution.
- Signals related with the detection of atypical environmental situations. These kinds of signals monitor atypical and dangerous situations (that should never happen in a normal situations), notifying to a central management point and/or acting, e.g., changing a traffic light, lowering a barrier, etc. Most usual parameters are water (to detect flooding), radiation, smoke or VOC (in order to notify that a security threshold has been overpassed), etc.
- User interaction signals. These kinds of signals notify users about their actions (e.g., speeding on a road, turning on the lights in a tunnel, etc.). Usually, the signal is inactive and, when a user action is detected, it starts showing an indication during a predefined time (), after which, the signal returns to the inactive state. In some cases, the signal can be disabled for new detections for a time () in order to avoid multiple activations). The most usual parameters for this kind of signal are speed, presence/movement, proximity, light/luminosity, zone trespassing (for example by crossing an IR barrier), etc.
2.3. Communications
2.4. Energy
- Consumption associated with losses due to energy management (voltage conditioning, storage losses, etc.): .
- Consumption associated with maintaining smart functionality (communication, sensing, data processing, etc.): .
- Consumption associated with signaling: .
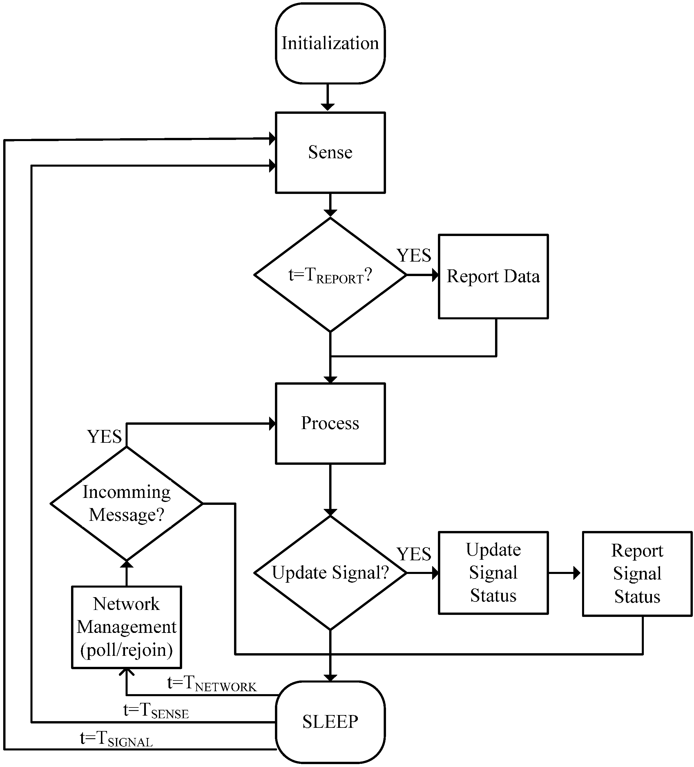
- Sleep (): This state is left, periodically or when an external event happens; the main causes for wake up are:
- ○
- To stay (poll) or re-join the network, which runs every .
- ○
- To sense context, which runs every .
- ○
- To refresh the status of the signal, which runs every .
- ○
- Additionally, there may exist other causes, such as external events, that awake the system.
- Manage network status ().
- Sense (): To get context awareness.
- Report Data (): To send collected data (each interval of time that could be greater than ), if applicable.
- Process (): To analyze data, execute commands, set signal status, etc.
- Report Status (): To send, if applicable, new status of the signal.

- Consumption is periodic, with low average power consumption (in the order of the µW) that will mainly depend on the rate of time asleep/active.
- The higher peaks of power consumption (0.3 W–1 W) coincide with moments of communication.
- The need for keeping contact with the signal (to remain in the network) defines the time; periodically, the node will poll its parent asking for messages hold, and eventually will rejoin the network if the connection has been lost.
- Constant: The signaling is active all the time but the message can change according to circumstances and/or external references (as for signals that show environment conditions).
- Cyclic: Periods of activity and inactivity are alternated (as for beacon signals that operate only at night).
- Punctual: The signaling is activated only under special circumstances (as for a fire emergency signaling in a building).
- For signals with few activations (), it may use a separate primary battery to operate the “signal”, and use another strategy (the same or another battery, energy harvesting, etc.) to power the “Smart Thing”.
- If the activation signal is continuous (), it is not feasible to use batteries primarily, but rather it is necessary to use a fixed power source (), whereas if the consumption related to the signal only is not excessive (), using energy harvesting strategies for the entire system can be considered.
3. Smart Signal System Implementation

3.1. Smart Signal
3.1.1. User Interaction


3.1.2. Electronics

Power Management
- Single power supply without backup battery: Power supply is provided through power bus 1 and power bus 2 is unplugged.
- Single power supply with backup battery: Power supply is provided through power bus 1 and power bus 2 is connected to a backup battery, which is continuously charging. If the power supply is unplugged, the device is powered through the backup battery.
- Double power supply: Power supply provided through bus 1 is used to power the electronic device and bus 2 is used to power the signal display.
Load Control
Sensors
- Presence sensor: The PANASONIC EW—EKMC1601111, a PIR (Passive InfraRed Sensor), has been selected as presence sensor. This sensor activates an interruption when it detects movement inside their control zone.
- Light sensor: The APDS-9301-020 from AVAGO has been selected as light sensor. This sensor is managed by an I2C interface and can measure visible and IR irradiance in two separate channels.
- Temperature and humidity sensor: The SHT21 from SENSIRION integrates a temperature and humidity sensor in one device with a good performance and low cost. It is also controlled by an I2C interface. In situations where only the temperature measurement is required, it can be replaced by the cheaper LM75.
Control
- A low cost, low power, 8 bits microcontroller, the PIC18F26J11-I/SO from MICROCHIP has been chosen as control. Also, an external 31.876 KHz Xtal has been included in order to use the microcontroller’s internal RTCC (Real Time Calendar/Clock).
- To save the configuration parameters and other relevant data, a non volatile EEPROM of 8 Kbits is connected with the microcontroller by I2C.
- The rotary switch enables selecting one of the 10 preconfigured working modes.
Mesh Communications
- Evaluate and show the different capabilities of a Smart Signal (as mentioned in Section 2.2. Context Awareness).
- Develop a solution to the problem of emergency management, as it will be seen later.

3.2. Gateway


4. Performance Evaluation
4.1. Lab Testing

| Parameters | Experiment Design | Results | ||||||||||||||||||||||||||||||||||||||||||||||||||||||||
|---|---|---|---|---|---|---|---|---|---|---|---|---|---|---|---|---|---|---|---|---|---|---|---|---|---|---|---|---|---|---|---|---|---|---|---|---|---|---|---|---|---|---|---|---|---|---|---|---|---|---|---|---|---|---|---|---|---|---|
| Wavelength and relaxation time | Excitation with white, blue and ultraviolet LEDs | ![]()
| ||||||||||||||||||||||||||||||||||||||||||||||||||||||||
| Intensity and excitation time | Excitation of UV LED with different energy (variation of power and time) from 43 J to 518 J |
| ||||||||||||||||||||||||||||||||||||||||||||||||||||||||
| Excitation frequency | Maintaining LED energy, modify excitation frequency from continuous to 100 Hz |
|
4.2. Field Testing
- Eight routers: Separated approximately 250 m from each other, alternately placed in the wall on either side (preliminary tests showed that this was the best configuration).
- Twenty prototypes of Smart Signal: Separated approximately 50 m each other alternately placed in the wall on either side. So from 3 to 7 Smart Signal depended on each router.


- Distances between routers, , will be such that for each deployment and RF settings (transmission power and antenna), in case a router falls, the infrastructure remains intact. This assumes that the minimum radius of coverage of each router is at least .
- Distance between signals is defined by the applicable regulations. In the deployment shown, managers of the tunnel set the separation between signals at 50 m.
- Distance between signal and a router: The electronic design ensures that the minimum coverage of each signal is , so in case a routers, the signal associated with it can immediately connect to the next.
- Router: External ½ 50 Ω antenna (BKR2400 Embedded Antenna Design Ltd.), output power of 10 dBm and sensitivity of −106 dBm.
- Signal: On Board 50 Ω antenna (Ceramic Rufa Antenova), output power of 7 dBm and sensitivity of −100 dBm.
- Installation of coordinator station (emulator of the tunnel control center).
- Installation of routers.
- Establish communications infrastructure.
- Placing prototype of Smart Signal near wall, alternately placed in the wall on either side.
- Connecting and checking of signals connectivity. Fixing signals in wall.

- Temperature, humidity and light sensors report useful environmental information to the control staff of the tunnel in normal situations. In emergency situations, these parameters can provide additional information about the evolution of fire along the tunnel.
- Presence sensors allow for extracting information about the traffic along the tunnel in normal situations. Its main use is to detect activity in time bands outside the scheduled time of high traffic density. During an emergency situation, it is assumed that in certain environments this sensor will not be useful (as in fires, since sources of intense heat, or movement of thermal mass impede its operation), however it is very useful in proximity to emergency exits to estimate the level of influx of people.
- On the one hand, to incorporate external sensors to the Smart Signal through the inputs provided for this purpose. During the deployment of the system, limit switch, proximity switch (for detecting emergency doors opened), and the external smoke sensors have been evaluated.
- Furthermore, to incorporate other devices into the system and take advantage of the communications infrastructure, we are currently working on the inclusion of a mobile sensor (and exploring its positioning capability).
4.2.1. User Perception Testing
- Surveys to qualified staff (manager of the tunnel, maintenance operators, manager of a signalization company and expert in security from the Spanish Ministry) about their feelings of the system.
- Self-evaluation by the developers themselves.
- Simulation of user’s interaction with the signaling system. To this end, a group of users, underwent to the assessment of different predefined scenarios, in each of them:
- The evaluator placed one user at a point in the tunnel.
- The evaluator established secretly the location of a hypothetical emergency exit.
- The user is informed by the evaluator that there is an alleged fire and must find the emergency exit.
- The evaluator activates the signaling system and prompts the user to try to get to the hypothetical emergency door following the indications of emergency signaling system.
- During the progress of evaluation, the evaluator accompanied the user, logging their behavior and timing. At certain points in the tunnel (previously defined), the evaluator asks several questions (noninvasively with the test) about signal perception.

4.2.2. Technical Testing
Routing and Behavior of the System When Communications Infrastructure Falls

Data Latency

Data efficiency
| Number of Smart Signals | 20 |
| Smart Signal reporting rate | 1 data/min |
| Operation time | 4 h |
| Expected total messages | 4800 |
| Actual messages received | 4574 (95.29%) |
| Messages lost | 227 (4.73%) |
5. Conclusions
Acknowledgments
Author Contributions
Conflicts of Interest
References and Notes
- Suárez, N. Señalización de emergencia en túneles carreteros y ferroviarios. Obras Urbanas October 2009, 76–79. [Google Scholar]
- Ronchi, E.; Nilsson, D. Interim Report: Traffic Information Signs, Colour Scheme of Emergency Exit Portals and Acoustic Systems for Road Tunnel Emergency Evacuations; Department of Fire Safety Engineering: Lund University, Lund, Sweden, 2013. [Google Scholar]
- Leccese, F. Remote-Control System of High Efficiency and Intelligent Street Lighting Using a ZigBee Network of Devices and Sensors. IEEE Trans. Power Deliv. 2013, 28, 21–28. [Google Scholar] [CrossRef]
- Elejoste, P.; Angulo, I.; Perallos, A.; Chertudi, A.; Zuazola, I.J.G.; Moreno, A.; Azpilicueta, L.; Astrain, J.J.; Falcone, F.; Villadangos, J. An Easy to Deploy Street Light Control System Based on Wireless Communication and LED Technology. Sensors 2013, 13, 6492–6523. [Google Scholar] [CrossRef] [PubMed]
- Minnesota, U. University of Minnesota-Smart Signal. [En línea]. Available online: http://signal.umn.edu/ (accessed on 30 April 2015).
- National Institute for Advanced Transportation Technology. (National Institute for Advanced Transportation Technology). Smart Signals: Enabling Traffic Controller Technology, November 2006. [Google Scholar]
- VAISALA. VAISALA-Road Solutions. [En línea]. Available online: http://www.vaisala.com/en/roads/Pages/default.aspx (accessed on 30 April 2015).
- Martin, F.J.L. Panel Luminoso de Señalización Vial. Spain Patente U200901552, 10 November 2009. [Google Scholar]
- García, M. Disposición de Emisores Ópticos Y Acústicos Aplicable Para la Información de Accesos y Salidas de Túneles, Pasos a Nivel Y Similares. Spain Patente U200200099, 1 June 2002. [Google Scholar]
- Sistema de Iluminación Para Señales de Tráfico. Patente P9601957, 22 January 1999.
- Erke, A.; Sagberg, F.; Hagman, R. Effects of route guidance variable message signs (VMS) on driver behaviour. Transp. Res. Part F: Traffic Psychol. Behav. 2007, 10, 447–457. [Google Scholar] [CrossRef]
- Streitz, N. Smart Future Initiative. [En línea]. Available online: http://www.smart-future.net/3.html (accessed on 30 April 2015).
- IBM. Wellcome to the Smarter City. IBM. [En línea]. Available online: http://www-03.ibm.com/innovation/us/thesmartercity/index.shtml?cm_mmc=agus_brsmartcity-20090929-usbrb111-_-s-_-genhpmerch-_-sp (accessed on 30 April 2015).
- International Electrotechnical Commission. Orchestrating Infrastructure for Sustainable SmartCities. Published in Geneva, Switzerland. 2014. Available online: http://www.iec.ch/whitepaper/pdf/iecWPsmartcities-LR-en.pdf (accessed on 12 June 2015).
- ISO/IEC. Smart Cities: Preliminay Report. 2014. Available online: http://www.iso.org/iso/smart_cities_reportjtc1.pdf (accessed on 12 June 2015).
- Al-Ali, A.R.; Zualkernan, I.; Aloul, F. A Mobile GPRS-Sensors Array for Air Pollution Monitoring. IEEE Sens. J. 2010, 10, 1666–1671. [Google Scholar] [CrossRef]
- Nasirudin, M.A.; Za’bah, U.N.; Sidek, O. Fresh water real-time monitoring system based on Wireless Sensor Network and GSM. In Proceedings of the IEEE Conference on Open Systems (ICOS2011), Langkawi, Malaysia, 25–28 September 2011; pp. 354–357.
- Leccese, F.; Cagnetti, M.; Calogero, A.; Trinca, D.; di Pasquale, S.; Giarnetti, S.; Cozzella, L. A New Acquisition and Imaging System for Environmental Measurements: An Experience on the Italian Cultural Heritage. Sensors 2014, 14, 9290–9312. [Google Scholar] [CrossRef] [PubMed]
- Leccese, F.; Cagnetti, M.; Trinca, D. A Smart City Application: A Fully Controlled Street Lighting Isle Based on Raspberry-Pi Card, a ZigBee Sensor Network and WiMAX. Sensors 2014, 14, 24408–24424. [Google Scholar] [CrossRef] [PubMed]
- Tan, Y.K.; Huynh, T.P.; Wang, Z. Smart Personal Sensor Network Control for Energy Saving in DC Grid Powered LED Lighting System. IEEE Trans. Smart Grid 2013, 4, 669–676. [Google Scholar] [CrossRef]
- Information Society Technologies Advisory Group (ISTAG). Orientations for EU ICT R&D & Innovation beyond 2013. 2011. Available online: http://cordis.europa.eu/fp7/ict/istag/documents/istag_key_recommendations_beyond_2013_full.pdf. (accessed on 12 June 2015).
- Gimeno, A.; Marco, A.M.; Marín, R.B.; Nebra, R.C. Protocol and Architecture to Bring Things into Internet of Things. Int. J. Distrib. Sens. Netw. 2014, 2014, 158252:1–158252:18. [Google Scholar]
- Nakashima, H.; Aghajan, H.; Augusto, J.C. Handbook of Ambient Intelligence and Smart Environments; Springer: New York, NY, USA, 2010. [Google Scholar]
- Böhlen, M.; Frei, H. Ambient Intelligence in the City Overview and New Perspectives. Handb. Ambient Intell. Smart Environ. 2010, 911–938. [Google Scholar] [CrossRef]
- Makonin, S.; Bartram, L.; Popowich, F. A Smarter Smart Home: Case Studies of Ambient Intelligence. Pervasive Comput. 2013, 12, 58–66. [Google Scholar] [CrossRef]
- Cagnetti, M.; Leccese, F.; Trinca, D. A New Remote and Automated Control System for the Vineyard Hail Protection Based on ZigBee Sensors, Raspberry-Pi Electronic Card and WiMAX. J. Agric. Sci. Technol. B 2013, 3, 853–864. [Google Scholar]
- Bhuvaneswari, N.; Sujatha, S.; Yamuna, R. Vibrant Ambient Intelligent System for Traffic Congestion Control in Coimbatore City. In Proceedings of the 12th International Conference on Networking, VLSI and Signal Processing (ICNVS'10), Stevens Point, WI, USA, 12 October 2010.
- Cristophe, B. Semantic profiles to model the “Web of Things. In Proceedings of the Seventh International Conference on Semantics, Knowledge and Grids, Beijing, China, 24–26 October 2011.
- Barontib, P.; Pillaia, P.; Chook, V.W.; Chessab, S.; Gotta, A.; Hua, Y.F. Wireless sensor networks: A survey on the state of the art and the 802.15.4 and ZigBee standards. Comput. Commun. 2007, 30, 1655–1695. [Google Scholar] [CrossRef]
- Reite, G. Wireless connectivity for he Internet of Things: One size does not fill all. Available online: http://www.ti.com.cn/cn/lit/wp/swry010/swry010.pdf (accessed on 12 June 2015).
- Watteyne, T.; Pister, K.S.J. Smart cities through standards-based wireless sensor networks. IBM J. Res. Dev. 2011, 55, 80–89. [Google Scholar] [CrossRef]
- Chang, K.-H.; Mason, B. The IEEE 802.15.4g Standard for Smart Metering Utility Networks. In Proceedings of the 2012 IEEE Third International Conference on Smart Grid Communications (SmartGridComm), Tainan, Taiwan, 5–8 November 2012.
- Asensio, Á.; Blasco, R.; Marco, Á.; Casas, R. Hardware Architecture Design for WSN Runtime Extension. Int. J. Distrib. Sens. Netw. 2013, 2013, 136745:1–136745:11. [Google Scholar] [CrossRef]
- Rabaey, J.; Ammer, J.; Otis, B.; Burghardt, F.; Chee, Y.H.; Pletcher, N.; Sheets, M.; Qin, H. Ultra-Low-Power Design: The roadmap to desappearing electronics and ambient intelligence. IEEE Circuits Devices Mag. 2006, 22, 23–29. [Google Scholar] [CrossRef]
- Piguet, C. Low-Power Electronics Desig; CRC Press: London, UK, November 2004. [Google Scholar]
- Arabi, K. Low power Design Techniques in Mobile Processors; CRC Press: London, UK, 2004. [Google Scholar]
- Shearer, F. Power Management in Mobile Devices; CRC Press: London, UK, 2008; p. 336. [Google Scholar]
- Kaźmierski, T.J.; Beeby, S. Energy Harvesting Systems: Principles, Modeling and Applications; Springer: New York, NY, USA, 2011; p. 176. [Google Scholar]
- Sudevalayam, S.; Kulkarn, P. Energy Harvesting Sensor Nodes: Survey and Implications. IEEE Commun. Surv. Tutor. 2011, 13, 443–461. [Google Scholar] [CrossRef]
- Leccese, F.; Cagnetti, M. An Intelligent and High Efficiency Street Lighting System Isle Based on Raspberry-Pi Card, ZigBee Sensor Network and Photovoltaic Energy. Int. J. Eng. Sci. Innov. Technol. (IJESIT) 2014, 3, 274–285. [Google Scholar]
- Penella-López, M.T.; Gasulla-Forner, M. Powering Autonomous Sensors. An Itegral Approach with Focus on Solar and RF Energy Harvesting; Springer: New York, NY, USA, 2011. [Google Scholar]
- Tan, Y.K.; Panda, S.K. Energy Harvesting From Hybrid Indoor Ambient Light and Thermal Energy Sources for Enhanced Performance of Wireless Sensor Nodes. IEEE Trans. Ind. Electron. 2011, 58, 4424–4435. [Google Scholar] [CrossRef]
- Afsar, Y.; Sarik, J.; Gorlatova, M.; Zussman, G. Evaluating Photovoltaic Performance Indoors. In Proceedings of the 38th IEEE Photovoltaic Specialists Conference (PVSC), Austin, TX, USA, 3–8 June 2012.
- Tan, Y.K.; Panda, S.K. Self-Autonomous WSN with wind energy harvesting for remote sensing of wind-driven wildfire spread. IEEE Trans. Instrum. Meas. 2011, 60, 1367–1377. [Google Scholar] [CrossRef]
- Sardini, E.; Serpelloni, M. Self-powered wireless sensor for air temperature and velocity measurementes with energy harvesting capability. IEEE Trans. Ind. Electron. 2011, 60, 1838–1844. [Google Scholar]
- Zuo, L.; Tang, X. Large-Scale vibration energy harvesting. J. Intell. Mater. Syst. Struct. 2013, 24, 1405–1430. [Google Scholar] [CrossRef]
- Vázquez-Rodriguez, M.; Jiménez, F.; de Frutos, J. Modeling Piezoelectric Harvesting Materials in Road Traffic Applications. In Mathematical Models and Methods in Modern Science; World Scientific and Engineering Academy and Society (WSEAS): Tenerife, Spain, 2011. [Google Scholar]
- Vettri y G. Kausthubh. Green Energy-EZOWATT. In Proceedings of the 2011 2nd International Conference on Environmental Science and Technology IPCBEE, Singapore, 2011.
- OSGI Alliance. OSGI Alliance Web site. [En línea]. Available online: http://www.osgi.org/Main/HomePage (accessed on 30 April 2015).
- Fridolf, K.; Nilsson, D.; Frantzich, H. Fire evacuation in underground transportation systems: A review of accidents and empirical research. Fire Technol. 2013, 49, 451–475. [Google Scholar] [CrossRef]
- Martens, M. Human Factors Aspects in Tunnels: Tunnel User Behaviour and Tunnel Operators. EU FP5 Contract G1RD-CT-2002-766. 2008. [Google Scholar]
- AENOR, EN ISO 7010:2012. 2010.
- Laborda, C.H.; Laborda, V.H.; Pardo, J.I.A.; Lozano, J.P.; Bascuas, T.B.; Gimeno, Á.A.; Marín, R.B.; Nebra, R.J.C.; Marco, Á.M. Señal con retroiluminación inteligente y autónoma. España Patente U201230980, 21 September 2012. [Google Scholar]
- Qiu, P.; Zhao, Y.; Heo, U.; Zhang, D.; Choi, J. Gateway Architecture for Zigbee Sensor Network for Remote Control over IP Network. In Proceedings of the 8th Asia-Pacific Symposium onInformation and Telecommunication Technologies (APSITT), Kuching, Malysia, 15–18 June 2010.
- Aragon, D.d.A. Fomento adjudica por 97,2 millones el tramo Alto de Monrepós-Caldearenas». [En línea]. Available online: http://www.diariodelaltoaragon.es (accessed on 30 April 2015).
© 2015 by the authors; licensee MDPI, Basel, Switzerland. This article is an open access article distributed under the terms and conditions of the Creative Commons Attribution license (http://creativecommons.org/licenses/by/4.0/).
Share and Cite
Asensio, Á.; Blanco, T.; Blasco, R.; Marco, Á.; Casas, R. Managing Emergency Situations in the Smart City: The Smart Signal. Sensors 2015, 15, 14370-14396. https://doi.org/10.3390/s150614370
Asensio Á, Blanco T, Blasco R, Marco Á, Casas R. Managing Emergency Situations in the Smart City: The Smart Signal. Sensors. 2015; 15(6):14370-14396. https://doi.org/10.3390/s150614370
Chicago/Turabian StyleAsensio, Ángel, Teresa Blanco, Rubén Blasco, Álvaro Marco, and Roberto Casas. 2015. "Managing Emergency Situations in the Smart City: The Smart Signal" Sensors 15, no. 6: 14370-14396. https://doi.org/10.3390/s150614370
APA StyleAsensio, Á., Blanco, T., Blasco, R., Marco, Á., & Casas, R. (2015). Managing Emergency Situations in the Smart City: The Smart Signal. Sensors, 15(6), 14370-14396. https://doi.org/10.3390/s150614370


