Abstract
Dinosaurs repeatedly evolved adaptations for sexual selection over their 150-million year history, including adaptations for display and intraspecific combat. Adaptations for intraspecific combat have not previously been described in non-avian maniraptorans. We report a troodontid from the Campanian Cerro del Pueblo Formation of Coahuila, Mexico, showing a thickened and domed skull roof. The cranium is domed and bones are extremely thick, a morphology convergent on that of Pachycephalosauridae. Referred specimens show less thickening or doming, suggesting ontogenetic changes or perhaps sexual dimorphism. The holotype shows fusion of the frontal midline suture and tightly interdigitating sutures between skull bones, and a rugose skull roof. The specializations seen here suggest adaptation for intraspecific combat, specifically head-butting as hypothesized for pachycephalosaurids and pachyrhinosaurin ceratopsids. Repeated evolution of elaborate weapons and display features in the Cretaceous suggests that sexual selection became increasingly important in dinosaur evolution during the Cretaceous.
1. Introduction
Sexual selection is a pervasive pressure in the evolution of animals [1]. To pass on their genes, not only do animals have to find food, survive hostile environmental conditions, and evade predators, they must also find a mate [1]. Many animals have therefore evolved structures to attract mates, or fight for mates against other members of their species [1,2]. Among these are extinct dinosaurs [3].
A number of dinosaur clades evolved elaborate structures [4,5,6,7,8,9,10] serving for display, combat, or a combination of these functions, particularly in the Cretaceous. The Ceratopsidae were characterized by large frills, elaborate horns, hornlets, spikes, and cranial bosses [5]. Leptoceratopsids [11] and protoceratopsids [12] had elongate tail spines supporting a sail. Hadrosaurids evolved elaborate cranial ornamentation [6], including bony and soft-tissue [13] crests. Pachycephalosaurids evolved massive cranial domes [8,14]. Among theropods, abelisaurids bore horns [7] and bosses [9]; oviraptorosaurs evolved cranial crests [4,10]; and spinosaurids bore cranial crests and dorsal fins [15]. The function of these structures is the source of endless debate. However, in the absence of an obvious survival function (e.g., foraging, feeding, or defense) such structures likely evolved in response to sexual selection: they helped their owners find mates.
Some structures did so by functioning for courtship, advertising their owner’s fitness to potential mates. Conspicuous but delicate frills and crests, like hadrosaur cranial crests and spinosaur sails, likely served display functions. Modern analogues include the elongate tails of peacocks and widowbirds [16] and cock’s combs, which are used to display to and court members of the opposite sex.
Other structures are more heavily built and seem well-adapted to withstand mechanical loads beyond those involved in supporting a display structure. These include ceratopsid horns, and cranial bosses of Pachyrhinosaurus [17,18,19,20] and Pachycephalosauridae [8,21,22,23]. These structures were potentially dangerous or lethal as weapons. Modern analogues include the foot spurs of phasianids, the wing-spurs of geese and plovers, and the horns and tusks of mammals such as bovids, cervids, suines, and elephants. This interpretation is supported by the existence of pathologies, including lesions on the frill and face of ceratopsids [24] and damage to the domes of pachycephalosaurs [23], indicating injuries sustained during fights.
Although adaptations for intraspecific combat are well-known and diverse in ornithischians, they have never been described for non-avian maniraptorans. We describe the first such example in a troodontid from the Late Campanian of Coahuila, Northern Mexico (Figure 1 and Figure 2). The new troodontid has a thickened cranial dome, tightly interlocking cranial sutures, and a rugose skull surface, features seen in animals that use the skull for intraspecific combat.
The Troodontidae were specialized theropods that are closely related to birds [25], and sister to the predatory Dromaeosauridae as part of the Deinonychosauria. Small, primitive troodontids first appear in the Jurassic [26], and diversify in the Early Cretaceous in Asia [25,27]. In the Late Cretaceous, larger and more derived troodontids appear in Asia and North America. Asian forms included Saurornithoides [28,29] and Zanabazar [29]. In North America, Troodon formosus [30], Stenonychosaurus inequalis [31], and Latenevenatrix mcmasterae [32] represent large, advanced troodontids; Pectinodon [33,34,35] represents a smaller and likely primitive form.
Advanced troodontids such as Troodon and Stenonychosaurus have specializations of the jaws and teeth [36] typical of herbivorous dinosaurs and reptiles [34]. These include a U-shaped mandible, small and numerous teeth, swollen crowns with thickened enamel, large denticles, and heavy tooth wear [34]. They probably did not take large prey, and their diets likely included plant matter [34,37,38]. Stable isotope studies suggest troodontid diets were intermediate between those of dromaeosaurs and ornithischians [39], suggesting omnivory or plant-dominated omnivory similar to canids like foxes and coyotes [40], and birds such as cranes. Troodontines are also unusual in having among the largest brains of any non-avian dinosaurs [41], and large eyes suggestive of nocturnal or crepuscular habits [41]. These adaptations suggest they occupied a distinct ecological niche relative to other Maniraptora.
Recently, a troodontid cranium was described from the upper Campanian Cerro del Pueblo Formation of Coahuila province (Figure 1) [42], from the locality of La Parrita [42] (Figure 2 and Figure 3). It was surface-collected and is weathered, but relatively complete. The specimen was previously described, but not named in the preliminary paper [42]. Subsequently, two isolated troodontid frontals were studied which showed unusual thickening. Further examination of the La Parrita troodontid, including CT scanning, confirms the presence of thickened skull bones. Here we describe this material as representing a new species of thick-headed troodontid.
Figure 1.
Map of troodontid occurrences in North America. 1, Stenonychosaurus inaequalis, Campanian, Dinosaur Park Formation; 2, Latenivenatrix mcmasterae, Campanian, Dinosaur Park Formation; 3, Albertavenator curriei, Maastrichtian, Horseshoe Canyon Formation; 4, Pectinodon bakkeri, Maastrichtian, Lance Formation; 5, Troodon formosus, Campanian, Two Medicine Formation; 6, Talos sampsoni; 7, Kaiparowits Formation troodontid; 8, Xenovenator(?) robustus; 9, Xenovenator espinosai.
Figure 1.
Map of troodontid occurrences in North America. 1, Stenonychosaurus inaequalis, Campanian, Dinosaur Park Formation; 2, Latenivenatrix mcmasterae, Campanian, Dinosaur Park Formation; 3, Albertavenator curriei, Maastrichtian, Horseshoe Canyon Formation; 4, Pectinodon bakkeri, Maastrichtian, Lance Formation; 5, Troodon formosus, Campanian, Two Medicine Formation; 6, Talos sampsoni; 7, Kaiparowits Formation troodontid; 8, Xenovenator(?) robustus; 9, Xenovenator espinosai.

Figure 2.
Map of the Parras Basin region of Coahuila, Mexico, showing the location of La Parrita (holotype CPC 2973 and referred specimen CPC 2976) and Ejido Trincheras (referred specimen CPC 3112) sites (satellite image courtesy Google Maps, map data © 2025 INEGI).
Figure 2.
Map of the Parras Basin region of Coahuila, Mexico, showing the location of La Parrita (holotype CPC 2973 and referred specimen CPC 2976) and Ejido Trincheras (referred specimen CPC 3112) sites (satellite image courtesy Google Maps, map data © 2025 INEGI).

Figure 3.
Stratigraphic column showing the stratigraphic position of Xenovenator espinosai in the uppermost Campanian of the Cerro del Pueblo Formation.
Figure 3.
Stratigraphic column showing the stratigraphic position of Xenovenator espinosai in the uppermost Campanian of the Cerro del Pueblo Formation.

Geological Setting
The Difunta Group of northeastern Mexico (Chihuahua, Coahuila, and northeastern Nuevo León), spans the Late Campanian to the Eocene (Figure 3) [43]. Deposited under deltaic conditions, the sediments represent marsh, lagoonal, and eulittoral to shallow marine environments [44].
The Cerro del Pueblo Formation, the basal unit of this sequence, outcrops in southeastern Coahuila. It consists of shales, sandstones, and limestones deposited in a low-gradient homogeneous coastal plain [44]. With a thickness of 162 m, increasing westward to 445 m from Saltillo to Rincón Colorado [44], it has been dated with strontium isotopes to 73 ± 1 Ma [45], placing it in the uppermost Campanian (Figure 3).
The stratigraphic sequence at La Parrita includes alternating sandstone, siltstone, and shale layers (Figure 3) [46]. Bed 1 consists of 0.20 m ochre-gray shales containing the ammonite Sphenodiscus and isolated dinosaur bones, correlating with facies 1 of the Parras Shale [44,46]. Bed 2 is 0.30 m of exfoliated siltstones with abundant oysters, indicating a brackish setting. Beds 3–5, composed of sandstones and ochre-gray shale, yield a diverse fossil assemblage, including Tympanotonus nodosa, Lissapiopsis sp., and Flamingostrea sp., suggesting an estuarine environment [44,45,46,47].
Beds 6–14 show fluctuating conditions, from fine-grained sandstones to fossil-devoid shales, with Inoceramus vamuxemi present in Bed 12. The cyclic nature of these deposits suggests intermittent shallow-marine, brackish, and freshwater influences at La Parrita, driven by marine regressions and transgressions, consistent with other Cerro del Pueblo Formation localities [44,45,46,47].
2. Materials and Methods
2.1. Materials
The holotype and paratype CPC 2976 were discovered by the second author during surface collecting in the field season of the summer of 2000 and 2004, respectively. The referred specimen CPC 3112 was collected at Trincheras in 2002 and later anonymously donated to the museum. All specimens are curated in the Museo del Desierto (MUDE). The specimens were mechanically prepared using pneumatic hand tools of various sizes, with final preparation completed using dental picks and pin vises.
2.2. Phylogenetic Analysis
An initial phylogenetic analysis was conducted using a version of the Theropod Working Group Matrix [48] to test the broader affinities of Xenovenator with Troodontidae (Supplementary Materials). Phylogenetic reconstruction was conducted in PAUP* 4.10 b10.
The primary phylogenetic analysis was performed using a new character-taxon matrix specifically designed to infer the ingroup relationships of Troodontidae. The new matrix has reduced character sampling and outgroup taxon sampling relative to other studies of troodontid phylogeny [32,49,50,51], but these matrices include large numbers of both taxa and characters that are uninformative with respect to troodontid ingroup relationships, and so have tended to produce poor resolution, conflicting results, and trees that are incongruent with stratigraphy, with extremely long ghost lineages. A targeted approach makes it possible to increase ingroup taxon sampling and also to include more characters relevant to the ingroup taxa.
A total of 32 taxa were used, with Archaeopteryx lithographica, Sinornithosaurus millennii, Xiaotingia zhengi, and Hesperornithoides miessleri used as outgroups. Several taxa were found to have few informative characters (e.g., ‘Urbacodon’ norelli [48]) or have only received preliminary descriptions (Jinfengopteryx) and so are excluded, but otherwise the matrix includes almost all known Troodontidae. A total of 114 morphological characters were included; multi-state ordered characters were used to improve resolution where a clear transitional series could be identified.
Several taxa (Urbacodon itemirensis; Hypnovenator) have few codable characters and limited overlap with other taxa; they act as wildcard taxa causing a collapse in strict consensus. To constrain their position, stratigraphy was added as an irreversible, multi-state character and arbitrarily downweighted to 0.001 to act as a tiebreaker. This means that stratigraphy does not override morphological signal, but instead allows the analysis to choose, out of all shortest trees found on the basis of morphology, the subset of trees that incur the minimum stratigraphic debt. Given the strong correspondence between stratigraphy and phylogeny [52], this strategy will tend to improve not only resolution but accuracy in the phylogenetic analysis.
In addition, morphology-only analyses were conducted using both equal-weights parsimony and implied weights, which tends to have a positive effect on the accuracy of phylogenetic inference [53].
2.3. Nomenclatural Act
This published work and the nomenclatural acts it contains have been registered in ZooBank, the proposed online registration system for the International Code of Zoological Nomenclature (ICZN). The ZooBank LSIDs (Life Science Identifiers) can be resolved and the associated information viewed through any standard web browser by appending the LSID to the prefix ‘http://zoobank.org/’. The LSID for this publication is urn:lsid:zoobank.org:pub:99513243-9B90-4903-82CC-93B7B5BB9805.
3. Results
3.1. Systematic Paleontology
Saurischia Seeley, 1888 [54].
Theropoda Marsh, 1881 [55].
Avetheropoda Paul, 1988 [56].
Coelurosauria Von Huene 1914 [57].
Maniraptora Gauthier 1986 [58].
Deinonychosauria Colbert and Russell, 1969 [59].
Troodontidae Gilmore, 1924 [60].
Troodontinae van der Reest and Currie, 2017 [32].
Troodontini n. tax.
Xenovenator gen. nov.
Diagnosis. Troodontid characterized by thick frontals, anterior displacement of frontal postorbital processes relative to the parietal suture, broad and transversely arched interfrontal ridge, broad frontal-lacrimal suture.
Etymology. Greek xenos, ‘strange’ + Latin venator, ‘hunter’.
Type species. X. espinosai.
Holotype. CPC 2973, braincase including frontals, parietals, orbitosphenoids, laterosphenoids, exoccipitals, prootics, basisphenoid, basioccipital (Figure 4, Figure 5, Figure 6, Figure 7 and Figure 8).
Etymology. The species name honors Luis Espinosa, a pioneer in the study of Mexican dinosaurs and mentor to many generations of paleontologists.
Diagnosis. Xenovenator characterized by the following characters (* = autapomorphy): frontals extensively fused; frontals, parietals, and other cranial bones with strongly interdigitating sutures *; strong doming of frontals *; frontals and parietals massive (up to 12 mm thick) *, thickening well-developed anteriorly and less well-developed in the center of the frontal *; dorsal surface of frontals and parietals rugose and striated *, nasal processes broad between lacrimals *, orbital fossae widely separated ventrally *, frontal with notch and shelf to receive posterior end of lacrimal, parietal forms narrow process inserting between frontals *; triangular parietal table *, anteroventral expansion of the orbitosphenoids and laterosphenoids to enclose braincase ventrally *.
Horizon and Locality. Cerro Del Pueblo Formation, uppermost/latest Campanian (Figure 3), Coahuila, Mexico. CPC 2973 and CPC 3112 are from the La Parrita locality, 54 km west of Saltillo; municipality of General Cepeda, Coahuila, Mexico. CPC 3112 is from the Ejido Trincheras locality, 109 km west of Saltillo, municipality of Parras de la Fuente, Coahuila, Mexico (Figure 2).
3.2. Description and Comparisons
Holotype. The holotype, CPC 2973, comprises most of the braincase (Figure 4 and Figure 5), including the frontals, parietals, orbitosphenoids, laterosphenoids, prootics, and parts of the parabasisphenoid, exoccipitals, and basioccipital. It is damaged by weathering and covered with desert varnish, obscuring the sutures; the parasphenoid rostrum, basipterygoid processes, and occiput have been eroded away. The frontals fuse dorsally, with the interfrontal suture obscured by fusion. CT scans show the interfrontal suture remains open ventrally, but is united dorsally by a spongy mass of bone. CT scans (Supplementary Materials) also reveal that sutures between the frontals and parietals, frontals and laterosphenoids, parietals and exoccipitals, etc., are tightly interdigitating, with interlocking flanges and grooves; poor contrast between bone and matrix makes it difficult to determine whether their sutures are simply interlocking, or partially fused.
The frontals are short and broad (Figure 4C and Figure 5A), with individual frontals being broader mediolaterally than long anteroposteriorly. Short, broad frontals characterize derived troodontids including Stenonychosaurus [32], Latenivenatrix [32], Albertavenator [61], Zanabazar junior [29], and Gobivenator [50]. Frontal width is exaggerated by expansion of the frontals over the orbit, similar to the condition in Albertavenator [61].
Anteriorly, the frontals are broadly arched transversely and convex between the lacrimals, forming a broad midline ridge similar to the condition in Albertavenator [61]. In other derived troodontids, including Stenonychosaurus [32], Latenivenatrix [32], and Zanabazar [29], the frontals instead form a narrow midline ridge. In Gobivenator, the frontals are very weakly convex between the lacrimals, forming a low midline convexity [50].
The frontals are broad anteriorly where they abut and expand behind the lacrimals, a derived feature shared with Troodon [30], Stenonychosaurus [32], Latenivenatrix [32], and Zanabazar [29], but not in basal troodontids.
Posteriorly, the frontals form a wide dome, which rises above the orbital margins of the skull. In Troodon [30], Stenonychosaurus [32], and Latenivenatrix, the frontals are flat rather than domed posteriorly [32], a derived condition within Troodontidae [50]. In general, doming is less well-developed in the more derived troodontines than basal forms such as Gobivenator [50]; the strong doming seen here seems to be a reversal. The dorsal surface of the dome is highly rugose; the surficial bone is formed of transverse ridges near the center of the dome, corresponding to the striated internal structure seen in CT scans. The texture becomes pustulose and then gnarled towards the edges of the frontals. Ornamentation is seen on other troodontid frontals to varying degrees, e.g., in Stenonychosaurus AMNH 6174 [32], the edges of the orbits and the postorbital processes have a rugose and gnarled texture; in Troodon formosus [32], the postorbital processes are rugose and the rest of the frontal is covered with a series of wrinkles or striae, extending anteroposteriorly along the frontal midline, and transversely over the postorbital processes. Rugose ornamentation is also seen on other parts of the skull in derived troodontids, e.g., the nasals and maxillae in Zanabazar [29] and on the maxilla in an indeterminate troodontine from the Dinosaur Park Formation [62].
Figure 4.
Xenovenator espinosai, holotype braincase CPC 2973. In (A) left lateral; (B) right lateral; (C) dorsal; (D) ventral; (E) anterior; (F) posterior. Abbreviations: bo, basicoccipital; bul, parabasisphenoid bulla; ex, exoccipital; fr, frontal; lad, lateral depression; lac, lacrimal articulation; lat, laterosphenoid; ls, laterosphenoid; osp, orbitosphenoid; par, parietal; pbs, parabasisphenoid; po, postorbital; pro, prootic; ri, median ridge; sk, skull; stf, supratemporal fossa.
Figure 4.
Xenovenator espinosai, holotype braincase CPC 2973. In (A) left lateral; (B) right lateral; (C) dorsal; (D) ventral; (E) anterior; (F) posterior. Abbreviations: bo, basicoccipital; bul, parabasisphenoid bulla; ex, exoccipital; fr, frontal; lad, lateral depression; lac, lacrimal articulation; lat, laterosphenoid; ls, laterosphenoid; osp, orbitosphenoid; par, parietal; pbs, parabasisphenoid; po, postorbital; pro, prootic; ri, median ridge; sk, skull; stf, supratemporal fossa.

Supratemporal fossae are small, and restricted to the posterior margin of the frontals, as in Stenonychosaurus [32], Latenivenatrix [32], and Zanabazar [29]; supratemporal fossae are larger in Gobivenator [50]. Unlike Stenonychosaurus [32] and Latenivenatrix [32], where the supratemporal fossae extend laterally in dorsal view, the supratemporal fossae extend strongly anterolaterally in Xenovenator. This is associated with projection of the frontoparietal suture posteriorly behind the postorbital processes; a similar condition occurs in “Saurornitholestes” robustus.
Posteriorly, the parietals broadly contact the frontals. There is a narrow, triangular tab of the parietals that inserts between the frontals in dorsal view. CT sections show that the parietal is narrow dorsally where it is overlapped by the frontals, but forms a broad, triangular process ventrally. There is only a slight overlap of the parietals by the frontals in Stenonychosaurus [32] and Latenivenatrix [32]. Just behind the frontoparietal suture, the parietal bears a distinct, triangular frontoparietal table, not seen in other troodontids. Posterior to this, the parietals and laterosphenoids extend and taper, forming the posterior braincase, as in other derived troodontids; the braincase here is elongate as in Zanabazar [29], Stenonychosaurus [32], and Latenivenatrix [32]. The parietal midline bears a tall sagittal keel as in other derived troodontids [32], but it is more massively constructed. Lateral to this, the parietal bears a pair of massive, blunt ridges, similar to Zanabazar [29] and Stenonychosaurus [32].
Figure 5.
Xenovenator espinosai, holotype braincase CPC 2973, volume rendering based on CT scans. In (A) dorsal; (B), ventral; (C) left lateral; (D) right lateral; (E) posterior; (F) anterior views. Abbreviations: bo, basicoccipital; ex, exoccipital; fr, frontal; lat, laterosphenoid; orb, orbit; osp, orbitosphenoid; par, parietal; pr, prootic; pbs, parabasisphenoid.
Figure 5.
Xenovenator espinosai, holotype braincase CPC 2973, volume rendering based on CT scans. In (A) dorsal; (B), ventral; (C) left lateral; (D) right lateral; (E) posterior; (F) anterior views. Abbreviations: bo, basicoccipital; ex, exoccipital; fr, frontal; lat, laterosphenoid; orb, orbit; osp, orbitosphenoid; par, parietal; pr, prootic; pbs, parabasisphenoid.

Figure 6.
CT sections ((A–D); see bottom of the figure for location of sections) showing the thickened bone of the skull roof of CPC 2973, holotype of Xenovenator espinosai. Abbreviations: fr, frontal; lat, laterosphenoid; par, parietal; pbs, parabasisphenoid.
Figure 6.
CT sections ((A–D); see bottom of the figure for location of sections) showing the thickened bone of the skull roof of CPC 2973, holotype of Xenovenator espinosai. Abbreviations: fr, frontal; lat, laterosphenoid; par, parietal; pbs, parabasisphenoid.

In lateral view (Figure 4A,B), the braincase is strongly arched, with the parietals deflected downward relative to the frontals. Arching is well-developed in Zanabazar [29] and Gobivenator [50]. In Latenivenatrix [32] and Stenonychosaurus [32], the braincase is straighter, with limited deflection of the parietal region. The frontals are strongly domed in lateral view, with their apex projecting strongly upwards above the orbital rim.
The braincase’s lateral wall is formed by the orbitosphenoid, laterosphenoid, prootic, and exoccipitals, and floored by the parabasisphenoid and basioccipital. Most of the ventral elements are tightly sutured or perhaps fused, as in other Troodontidae [50,62]. The large endocranial cavity is shared with other Troodontidae, but the braincase of Xenovenator appears large and inflated even compared to other troodontids [50,62]. The laterosphenoids and orbitosphenoids are strongly expanded anteriorly to enclose the braincase ventral to the frontals, an autapomorphy of Xenovenator. The prootics, exoccipitals, parabasisphenoid, and basioccipital bound a large lateral depression as in Stenonychosaurus [62] and Zanabazar [29], but not basal troodontids [29]. The parabasisphenoid is damaged, but a large anterior opening appears to represent the opening for the large, pneumatized parasphenoid rostrum seen in other North American troodontids [62], as well as Zanabazar [29] and Gobivenator [50].
Figure 7.
CT sections showing the interlocking sutures in CPC 2973, holotype of Xenovenator espinosai. (A) Frontoparietal suture seen in sagittal plane; (B) frontoparietal suture in horizontal plane. Abbreviations: fr, frontal; fps, frontoparietal suture; ifs, interfrontal suture; par, parietal.
Figure 7.
CT sections showing the interlocking sutures in CPC 2973, holotype of Xenovenator espinosai. (A) Frontoparietal suture seen in sagittal plane; (B) frontoparietal suture in horizontal plane. Abbreviations: fr, frontal; fps, frontoparietal suture; ifs, interfrontal suture; par, parietal.

Figure 8.
CT sections of CPC 2973, holotype of Xenovenator espinosai, showing cancellous structure and trabeculae of the frontals. (A) Back of frontals and tip of parietal; (B) mid-frontal; (C) anterior frontal.
Figure 8.
CT sections of CPC 2973, holotype of Xenovenator espinosai, showing cancellous structure and trabeculae of the frontals. (A) Back of frontals and tip of parietal; (B) mid-frontal; (C) anterior frontal.

The skull’s internal architecture and bone microstructure are highly modified. All the bones of the skull are thickened (Figure 6, Figure 7 and Figure 8), especially dorsally. Frontals and parietals reach 12 mm in thickness posteriorly and the nasal boss is similar in thickness; however, frontals are somewhat thinner in between, being about 8 mm thick. The frontal ventral flanges bounding the cerebral fossae are also massively constructed. Other cranial bones are similarly thickened. The laterosphenoids are about 15 mm wide where they contact the parietals anteriorly, but thin to about 6 mm ventrally. All derived troodontids, including Latenivenatrix, Stenonychosaurus, Albertavenator [63], and Zanabazar, appear to have relatively thick skull elements compared to theropods such as dromaeosaurids [63], although not to this extreme. “Saurornitholestes” robustus [64] is unusual in having much thicker frontals, however [63]. Although not as thick as the Xenovenator holotype, it is similar to the referred specimens (see below).
Cranial elements form interlocking contacts along the sutures (Figure 7). The frontal–frontal contact bears interlocking flanges and grooves as is typical of theropods, but these are exaggerated such that the frontal suture has a zig-zag shape in coronal section. The frontals and parietals form complex, zig-zag contacts reminiscent of ammonite sutures when seen either dorsally, or in transverse section. Most other contacts, e.g., parietal–laterosphenoid and frontal–laterosphenoid, are similarly interlocking, although the sutures are obscured by poor contrast between fossil and matrix and possible fusion of elements.
Figure 9.
Xenovenator espinosai, referred specimen CPC 2976, left frontal in (A) dorsal, (B) medial, (C) ventral views. Abbreviations: cer, cerebral fossa; ifs, interfrontal suture; lac, lacrimal contact; nas, nasal contact; olf, olfactory fossa; orb, orbital fossa; par, parietal suture; vr, ventral ridge.
Figure 9.
Xenovenator espinosai, referred specimen CPC 2976, left frontal in (A) dorsal, (B) medial, (C) ventral views. Abbreviations: cer, cerebral fossa; ifs, interfrontal suture; lac, lacrimal contact; nas, nasal contact; olf, olfactory fossa; orb, orbital fossa; par, parietal suture; vr, ventral ridge.

Figure 10.
Xenovenator espinosai, referred specimen CPC 3112, right frontal in (A) ventral, (B) dorsal, (C) medial, (D) lateral views. Abbreviations: cer, cerebral fossa; lac, lacrimal contact; nas, nasal contact; olf, olfactory fossa; orb, orbital fossa; stf, supratemporal fossa.
Figure 10.
Xenovenator espinosai, referred specimen CPC 3112, right frontal in (A) ventral, (B) dorsal, (C) medial, (D) lateral views. Abbreviations: cer, cerebral fossa; lac, lacrimal contact; nas, nasal contact; olf, olfactory fossa; orb, orbital fossa; stf, supratemporal fossa.

The internal structure of the individual bones is highly unusual (Figure 8). Throughout most of the frontals and parietal, the inner cortex forms a dense layer about 2–3 mm thick, which transitions to a more open, cancellous architecture in the center. Near the dorsal surface of the frontals and parietals, the bone takes on a more spongy or foamy appearance, with trabeculae and canals running through the bone. Throughout much of the frontal, vertically oriented canals are present (being infilled by ironstone, they appear white on the CT scans), and in the center of the frontals the bone forms long, transversely oriented fibers atop the pillar-like structures. This texture is developed externally as a series of bony striae extending transversely across the skull.
Referred specimens. Two specimens are referred to Xenovenator: CPC 2976, a left frontal (Figure 9), and CPC 3112, a right frontal (Figure 10). The tip of the narial process, the orbital margin, and postorbital process are broken off in CPC 2976, but it is otherwise well-preserved. CPC 3112 is eroded and broken anteriorly and medially; description focuses on the better-preserved CPC 2976.
Anteriorly, the nasal process between the lacrimal facets is broad (Figure 9A). Its dorsal surface is arched to meet its counterpart on the midline, and form a broad arch between the lacrimals, similar to Albertavenator, but contrasting with the narrow ridge seen in most other North American troodontids. The bone of the nasal processes is relatively thin, just 1–2 mm thick.
Lateral to the nasal processes lies a deep, well-developed lacrimal facet. The lacrimal facet forms a sort of L-shape, with a short transverse contact posteriorly behind the lacrimal, and a longer contact medial to the lacrimal, making a right angle to the first. This L-shaped contact is not seen in Stenonychosaurus or Latenivenatrix, where the lateral margins of the nasal processes converge anteriorly to form a more V-shaped contact with the lacrimals. The lacrimal contact has a lappet or shelf of bone that would have projected beneath the lacrimal; a similar shelf is seen in other troodontids, but it is much wider and better-developed here [62].
Behind this, the frontal is domed, being anteroposteriorly and mediolaterally convex. Doming is less well-developed in referred specimens than in the holotype. Posteriorly, the frontal becomes flatter again. Supratemporal fossae are small, and placed posterolaterally. Laterally, the frontals extend out over the orbits to form a broad, triangular supraorbital shelf similar to Albertavenator.
In ventral view, the nasal process is wide and the olfactory fossa is broad. The olfactory fossa is narrower in Latenivenatrix [32] and Stenonychosaurus [32]. The olfactory fossa is separated from the cerebral fossa posteriorly by a broad, transverse ridge; no such ridge is visible in Latenivenatrix, Stenonychosaurus [32], or Albertavenator [61]. The anterior margin of the ridge bears a small tubercle of bone medially, and a pit laterally. Posteriorly, cerebral fossae are large and deep.
In medial view, the interfrontal suture is thin anteriorly, then becomes deeper, about 10 mm deep just behind the lacrimals where the frontals form the transverse ridge, then shallows posteriorly, to about 5 mm deep at the parietal contact. The interfrontal suture is much shallower overall in Latenivenatrix [61] and overall straighter.
In lateral view, the frontal in the referred specimens is relatively deep, strongly arched, and forms a convex dome, but it does not project up as far above the orbits as in the holotype. The lacrimal facet is dorsoventrally deep, suggesting a deep lacrimal; it is also everted relative to the orbit; it is shallow and laterally positioned in Latenivenatrix [32]. In anterior view, the frontal is strongly convex, forming a broadly arched nasal ridge unlike the narrow ridge in Latenivenatrix [32] and Stenonychosaurus [32], but as in the holotype.
Xenovenator(?) robustus Sullivan, 2006 [64].
Holotype. SMP VP-1955, right frontal [64].
Horizon and Locality. De-na–zin Member of the Kirtland Formation; SMP locality number 388, Alamo Wash [64].
Diagnosis. Xenovenator with relatively flat frontals, frontals weakly arched in medial view, strongly thickened posteriorly* but weakly thickened anteriorly; doming not developed(?).
Notes. Xenovenator robustus was previously described as a species of the dromaeosaurid Saurornitholestes, as “Saurornithoides” robustus [64]. The species was later reinterpreted as an indeterminate troodontid [63]. “S.” robustus shares several derived characters with Xenovenator espinosai, including an L-shaped frontal–lacrimal contact, thickening of the frontals, and strong anterior displacement of the supratemporal fossae and postorbital processes. Phylogenetic analysis (see below) argues for a sister-taxon relationship with Xenovenator espinosai.
Despite similarities with X. espinosai, “Saurornitholestes” robustus exhibits features that allow it to be diagnosed as a distinct taxon. The frontal is only weakly arched and lacks a dome. The frontal is also weakly thickened anteriorly, but more strongly thickened posteriorly, the reverse of the pattern in X. espinosai; neither does it have the transverse ventral ridge separating the cerebral and olfactory fossae. This unique combination of characters distinguishes “S.” robustus from X. espinosai or any other troodontid; accordingly, we consider X. robustus to represent a valid species, tentatively assigned to Xenovenator (see below).
3.3. Phylogenetic Analysis
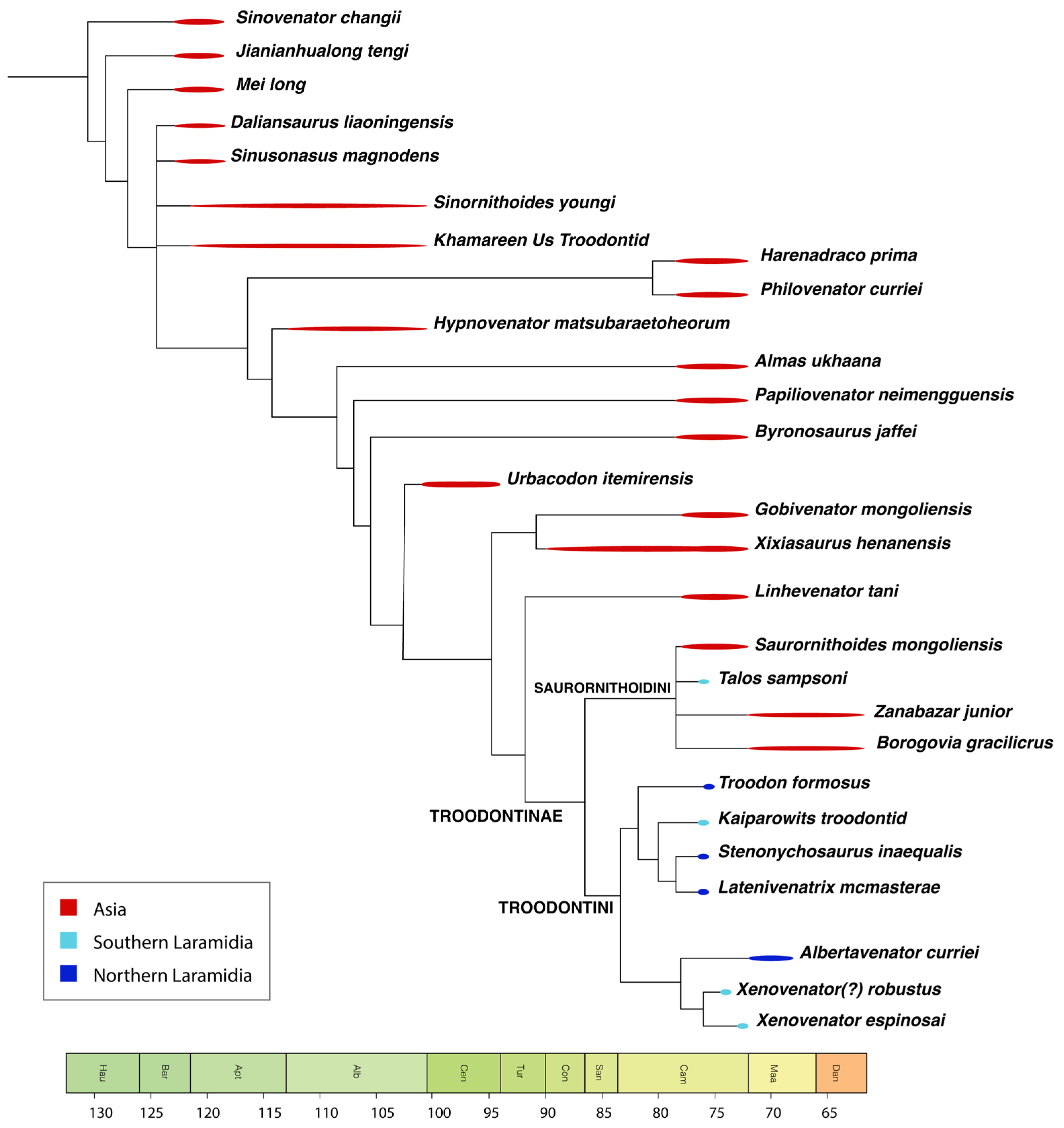
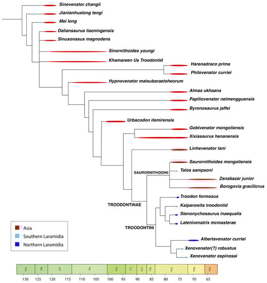
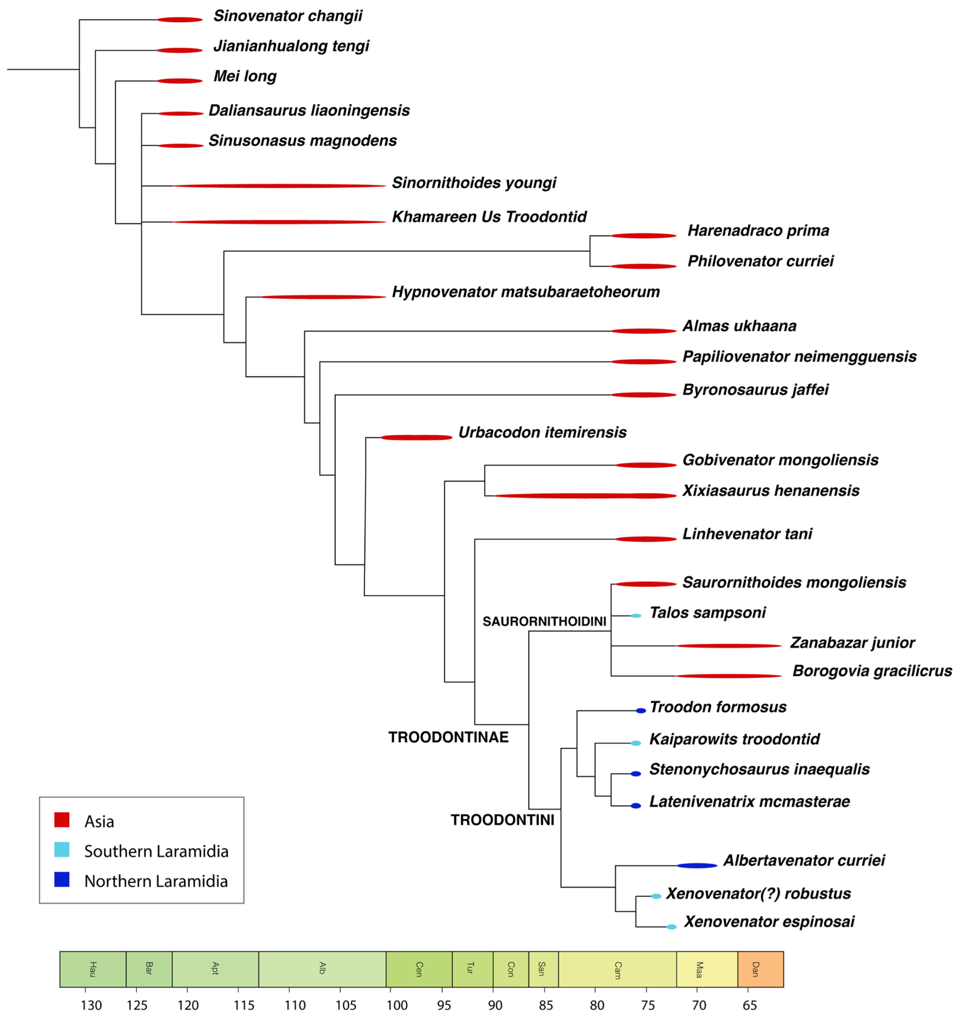
Phylogenetic analysis recovers a relatively well-resolved tree; the strict consensus is shown in Figure 11. Congruent tree topologies are recovered with and without stratigraphic data (Supplementary Materials) and with the use of either equal-weights parsimony or implied weighting, but the use of stratigraphic data as a tie-breaker produces a better-resolved tree by finding the shortest morphological trees that incur minimum stratigraphic debt and helping constrain wildcards.
Figure 11.
Phylogenetic analysis of Troodontidae showing the relationships of Xenovenator espinosai. Strict consensus of 3025 trees (treelength = 191.031, consistency index = 0.6910, retention index = 0.8499). Analysis based on 114 characters and 27 ingroup taxa, with stratigraphy used to constrain wildcard taxa (see Supplementary Materials).
The large-bodied troodontids from the late Cretaceous of Asia and North America, including Saurornithoides, Zanabazar, Troodon, and Xenovenator, form a clade. We propose the name Troodontinae [32] for this clade; previously proposed as an apomorphy-based taxon, its application is ambiguous due to poor preservation of many specimens; a node-based definition meanwhile removes ambiguity and creates a stable definition that can accommodate changes in tree topology or character definition. Troodontinae is here redefined as the most inclusive clade containing Troodon formosus + Saurornithoides mongoliensis. Features here found to diagnose Troodontinae include a thickened frontal, a frontal with a broad, notched contact for the lacrimal, a frontal with a strongly demarcated supratemporal fossa, elongate parietals with a strong midline crest, a lateral depression, a broad and deep development of the narial fossa on the maxilla, a prominent lip on the dorsal margin of the dentary, and a posteriorly deep dentary.
Within Troodontinae, we recognize two major divisions. Saurornithoidini is defined as all taxa closer to Saurornithoides mongoliensis than Troodon formosus; it includes the Asian Saurornithoides mongoliensis and Zanabazar junior, and (based on derived characters of the pes) may include Borogovia gracilicrus and the North American Talos sampsoni. Saurornithoidini is diagnosed by a very slender metatarsal II (MT II ≥ 33% the width of MT IV), metatarsal III with a sinusoidal curve, and a highly reduced pedal phalanx II-2 (≥40% the length of II-1). Zanabazar does not preserve these parts of the anatomy but is united with Saurornithoidini by the steeply inclined anterior margin of the maxilla, the elongate and narrow antorbital fossa, and the very narrow and slitlike maxillary fenestra (skulls are unknown for either Borogovia or Talos, so it is unclear whether these characters diagnose Saurornithoidini as a whole).
The other major division includes all large-bodied North American troodontids—Troodon, Stenonychosaurus, Latenevenatrix, Albertavenator, and Xenovenator. This clade is here termed Troodontini, defined as all taxa closer to Troodon formosus than Saurornithoides mongoliensis. Troodontini is diagnosed by weakly arched to straight frontals, and a flat dorsal surface of the frontals (reversed in Xenovenator), serrated mesial carinae of maxillary and dentary teeth, and strongly hooked distal denticles.
In all analyses, Xenovenator is part of Troodontini. Xenovenator espinosai is found to be the sister taxon to Xenovenator(?) robustus, which in turn form a clade with Albertavenator curriei. A phylogenetic analysis using an alternative matrix with broader sampling of Coelurosauria and Theropoda [48] recovers a different topology for Troodontidae, but again recovers Xenovenator as a member of Troodontidae (Supplementary Materials).
4. Discussion
4.1. Systematics of the Cerro del Pueblo Troodontids
Although the morphology of Xenovenator espinosai is highly derived, Xenovenator is typical of Coelurosauria and especially Maniraptora in having triangular frontals, a large endocranial volume, and large, anteriorly directed orbits. Aside from the superficial similarity in the thickened and domed frontals, the animal lacks derived features of Pachycephalosauridae (e.g., tuberculate frontoparietal ornament, large olfactory fossae, parietal table roofing supratemporal fossae, accessory supraorbital elements) [8,21].
Within coelurosaurs, numerous features link Xenovenator to derived troodontids [42], the Troodontinae and Troodontini (Figure 11), while derived features of other clades such as Dromaeosauridae or Ornithomimosauria are absent [42]. Characters supporting referral to Troodontidae or more inclusive clades within Troodontidae include (i) short and broad frontals, (ii) a notched frontal contact for the lacrimal, (iii) a frontal median ridge, (iv) thickened frontals and parietals, (v) rugose lateral margins of the frontals, (vi) anteroposterior arching of the frontals, (vii) a long and narrow parietal in dorsal view, (viii) a tall parietal sagittal crest, (ix) elongate parietals (x) a strongly pneumatized and inflated parabasisphenoid complex, (xi) a lateral depression on the braincase, and (xii) fusion of the frontal–frontal suture in mature individuals. This combination of characteristics is not seen among contemporary North American theropods such as Dromaeosauridae, Tyrannosauridae, Ornithomimidae [65], or Caenagnathidae, or any known theropod clade. A phylogenetic analysis including a wide range of troodontid, coelurosaur, and non-coelurosaurian theropods corroborates troodontid affinities (Supplementary Materials).
Within Troodontinae, a number of troodontids share derived features with X. espinosai to the exclusion of other taxa. “Saurornitholestes” robustus from the Kirtland Formation of New Mexico [63,64] resembles X. espinosai in having an unusually thick frontal, and anterior displacement of the postorbital processes and the supratemporal fossae. Phylogenetic analysis recovers “S.” robustus as sister to X. espinosai (Figure 11). Although the frontals are not fused or highly domed in the type (and only known) specimen of “S.” robustus, it is conceivable that “S.” robustus represents a juvenile (or female) and that other individuals would have developed a thicker skull late in life. Arching of the frontal in “S. robustus” is, however, more subtly developed than in any of the three specimens of Xenovenator espinosai, implying that it was less specialized in this feature than X. espinosai. “Saurornitholestes” robustus is here tentatively assigned to Xenovenator, as X. robustus.
Another troodontid, Albertavenator curriei [61], resembles Xenovenator in having a broadly expanded, triangular frontal supraorbital shelf, an L-shaped frontal–lacrimal contact, and tall and arched nasal processes; it is recovered as part of a clade with Xenovenator. Most remaining North American troodontids, including Troodon, Stenonychosaurus, Latenivenatrix, and an unnamed troodontid from the Kaiparowits Formation of Utah, are recovered with Xenovenator and Albertavenator as part of an endemic Laramidian clade (Figure 11) characterized by broad, relatively flat frontals. Members of this clade also have anterior denticles on the maxillary teeth, whereas anterior carinae are unserrated in the Asian Saurornithoides and Zanabazar.
We found a close sister-group relationship between Stenonychosaurus inaequalis and Latenivenatrix mcmasterae, but the two do not form a sister-group relationship with Troodon formosus, arguing against proposed synonymy [30]. Frontals from the Dinosaur Park Formation suggest two or more taxa are likely present [32] but lack of overlap between the holotypes of Stenonychosaurus and Latenivenatrix [66] complicate the taxonomy; more complete specimens are needed to resolve these issues, but the range of variation in the Dinosaur Park Formation troodontids, while subtle, is consistent with more than one species, and given the high faunal turnover within the assemblage [67], it is highly unlikely that a single troodontid species existed throughout the Dinosaur Park Formation.
Talos sampsoni [68] represents an outlier from other North American taxa, being relatively small-bodied and having a specialized pes. It is tentatively recovered in Saurornithoidini. Talos, Saurornithoides, and Borogovia are united by a narrow MT II (one-third with the width of MT IV) and a very short pedal phalanx II-2; Zanabazar lacks most of the pes but shares with Saurornithoides a narrow antorbital fossa and a steep anterodorsal margin of the maxilla, uniting it with this group. Remaining Late Cretaceous troodontids form successively more distant outgroups.
The derived morphology of the Cerro del Pueblo troodontids merits the recognition of a distinct genus, characterized by thickening and arching of the skull, and extensive fusion and interlocking of the skull bones.
4.2. Variation Within Xenovenator
The referred frontals differ from the holotype in that they lack fusion between the frontals, the frontal is not as strongly domed, and the bones do not tightly interlock. There are three likely explanations for the variation seen here:
- (i)
- Variation between distinct species;
- (ii)
- Ontogeny within a single species;
- (iii)
- Sexual dimorphism within a single species.
The presence of a number of striking autapomorphies—the frontal is thicker anteriorly, then becomes thinner behind; the domed shape; the ridge separating the olfactory and cerebral fossae—seen in holotype and referred specimens implies these animals are closely related. The remaining differences can potentially be interpreted as ontogenetic or sexual variation within a single species.
In pachycephalosaurs, the cranial dome becomes much larger and thicker later in life [69], and this developmental pattern may serve as a model for the variation seen here. The variation seen in Xenovenator, while remarkable, could represent points along the ontogenetic trajectory of a single species. Cranial fusion is widespread in advanced North American troodontines (e.g., AMNH 6174 [29], CMN 12,340 [31], TMP 1982.19.23 [62], TMP 78.9.1 [62], TMP 1988.50.88 [32], TMP 1986.36.4, UALVP 55,285 [32]) and is presumably associated with maturity as it is in certain lineages of dinosaurs [70] and in modern birds [71]. If so, the isolated, unfused frontals might come from skeletally immature animals, consistent with the idea that these specimens are part of an ontogenetic series.
Alternatively, the specimens could represent males and females. Sexual dimorphism is not well-documented in dinosaurs, but is pervasive in modern birds and mammals [72]. Strikingly, the referred frontal (CPC 2976) is nearly the same size as the holotype (~60 mm along the midline) but it lacks the extensive doming, extreme thickening, and interlocking sutures seen in the holotype. That it is so different in morphology but similar in size suggests it could lie on a different ontogenetic trajectory, i.e., it represents a female rather than a juvenile. Additional specimens and histological work would be needed to corroborate or reject these hypotheses.
4.3. Paleobiology
The thick, modified cranium of Xenovenator is unique among maniraptorans, and its function is not immediately obvious. Many features that lack an obvious adaptive value in terms of improving their owners’ survival—cranial horns, crests, bosses, frills, etc.—are sexually selected [1,3]. In modern mammals and birds, such features can function in courtship, for display, or as weapons.
As extant dinosaurs, birds provide potential analogues for their extinct relatives. Many extant birds have cranial crests, casques, or hornlets [73]. Puffins and anis, for example, have crests formed by dorsal and ventral extension of the beak. Hornlike prominences occur in Galliformes, including helmeted guineafowl, guans, currassows, and certain megapodes, as well as cassowaries. A number of anseriformes have prominences on the skull formed by swelling of the frontal bones, including magpie geese, swans, and goldeneyes, as do some species of the crowned cranes. Hornbills are known for their massive casques. Most of these features appear to function for display. In a few cases, the cranial crests are used in combat. This is the case in helmeted hornbills [74,75], which fly at each other at high speed and ram their casques together head-on.
Mammals may also offer potential analogues to Xenovenator. Among extant mammals, cranial doming is seen in musk-oxen [40,76], cape buffalo [40], the Sumatran serow [77], and giraffe [78]. All of these species engage in head-butting combat [40]; bighorn sheep use their massive horns to ram each other head-on [79].
Among dinosaurs, domes, hornlets, or thick bosses are seen in Pachycephalosauridae [8,21], the ceratopsid Pachyrhinosaurus [17,18,19,20], and the abelisaur Majungasaurus [9]; the carcharodontosaurid Sauroniops bears thick lateral bosses on the frontals [80]. While their function remains contentious, pathologies suggest that pachycephalosaurids used their heads for butting [23], and pachyrhinosaur bosses are thought to have functioned for head-butting or shoving matches [20,81]. Among these taxa, Xenovenator most closely resembles the pachycephalosaurids, although it also differs in significant ways, including the relatively thinner frontoparietal dome and the tight interlocking of the skull bones.
Other examples of cranial domes or bosses are seen in the dome-headed Triassic archosauromorph Triopticus; the Triassic dicynodont Kannemeyeria, which bears a low, massive and rugose frontal-nasal boss [82]; and the dome-headed Permian dinocephalian Moschops, which is thought to have engaged in head-butting [83].
It is conceivable that the doming of the skull in Xenovenator made the animal more conspicuous and impressive to mates and rivals, as cranial domes and casques in swans, geese, cranes, and hornbills [73] are thought to do. However, the dome’s low profile must have limited its effectiveness as a display. Meanwhile, the thick skull bones seem overdesigned for a display structure; by comparison, the lightweight cranial domes and crests of Anseriformes [73] and most hornbills make their owners conspicuous without imposing excessive costs in terms of growing and carrying around heavy bony tissue.
A number of other unusual features seen in Xenovenator seem suggestive of intraspecific combat. The extensive fusion of the skull bones seen in Xenovenator is, for example, also seen in head-butting species, including musk-oxen, where both frontals and the nasals fuse along the midline [76]; the skull roof is extensively fused in cape buffalo, and giraffe [78]. Elaborate sutures also occur in the frontal–nasal contact of musk oxen [76] and in the skull of cape buffalo.
The internal architecture of the Xenovenator frontals may also represent an adaptation for ramming. In bighorn sheep, trabeculae of the horn cores form a foamy internal architecture to help absorb strain [79], and the dense layer of trabecular bone found in helmeted hornbills may serve a similar function [75]. The bone architecture in Xenovenator more closely resembles the condition in hornbill [75], with the alignment of densely packed trabeculae (Figure 7) likely reflecting the direction of loading.
Finally, a curious feature of Xenovenator is the gnarled, rugose texture of the skull roof (Figure 4). Most coelurosaurs have smooth skull bones. Similar rugose textures are seen in birds that engage in combat, however, including steamer-ducks [84] and the extinct solitaire, which fight with enlarged spurs of the carpometacarpus, and helmeted hornbills [75], which engage in head-butting. Rugose facial bones are also seen in large theropods like tyrannosaurs [85,86,87], which frequently show evidence of intraspecific combat in the form of healed bite marks [87,88], and in the facial bones and frills of ceratopsids [20], which jousted with horns and head-butted [20]; cranial rugosity is also seen in head-butting pachycephalosaurids [14]. Among extant mammals, similar bone rugosity occurs in giraffes [78], musk-oxen [76], and cape buffalo. This rugosity seems to correlate with intraspecific combat, although its function is unclear: it could be the result of loading, an adaptation to reduce stress or prevent fracture of the bone surface, for the attachment of soft tissues, or perhaps to protect blood vessels on the bone surface.
Given the evidence found here—the thickening of the skull, the cranial dome, cranial rugosity, and the elaborate sutures—it seems likely that the doming of the skull in Xenovenator was an adaptation for intraspecific combat. If so, it is the first known example of modification of the skull for intraspecific combat in a paravian. Curiously, as discussed above, troodontine frontals are sometimes rugose, and rugosity is also seen on the maxillae and nasals [29]. This hints that intraspecific combat may have been widespread in Troodontinae, but that such combat was particularly intense than in Xenovenator.
4.4. Sexual Selection in Dinosaurs
Dinosaurs repeatedly evolved sexually selected structures, including cranial domes, bosses, horns, frills, crests, and casques. Some functioned for display, some generated sound [89], and some were weapons, used in combat [23,81,90,91]. Such sexually selected features are known from relatively early, such as the cranial crests of Early Jurassic Coelophysis? kayentakatae [92], Dilophosaurus, and Cryolophosaurus [93]. Such features continued to evolve up until the Maastrichtian in ceratopsids and hadrosaurs.
Yet in the Cretaceous, display structures and weapons appear to be especially common; it is here when a number of diverse clades evolved that are characterized by elaborate ornament and weapons. Ceratopsids bore elaborate frills, horns, and bosses [5]. Pachycephalosaurids had elaborate parietal-squamosal ornament and massive domes [8,14,21] used for head-butting [23,90,91]. Lambeosaurine duckbills had conspicuous casques [89,94,95] that not only acted for display, but functioned to generate sounds [89]. Other hadrosaurs evolved cranial crests, such as the bony crests in kritosaurins and brachylophosaurins [96] and soft-tissue crests [13] in edmontosaurins. Dorsal or caudal sails evolved in spinosaurids [15], carcharodontosaurs [97], diplodocoids [98], iguanodontians [99], basal ceratopsians [11], and hadrosaurids [100].
Seen in this context, the appearance of sexually selected features in maniraptorans, including cranial doming in Xenovenator and the elaborate cranial crests of oviraptorosaurs [4,101], hints at a trend towards increased sexual selection, with sexual selection becoming more intense over the course of the Mesozoic, resulting in an arms race of display structures and weapons. This may reflect changes in reproductive strategy; more intensive parental care such as brooding of eggs and care of young [102,103] may have caused dinosaurs to be more picky in choosing mates given the high investment made in the young. Alternatively, more complex social structures such as herds [104,105,106] may have increased conflict over mates.
5. Conclusions
A new troodontid, Xenovenator espinosai, is described based on a braincase from the Late Campanian of Coahuila, Mexico. Xenovenator is characterized by a thickened, domed, rugose skull with fusion and interlocking of skull bones. These features likely were adaptations for intraspecific combat. The presence of the related Xenovenator(?) robustus in New Mexico suggests they represent a distinct clade of thick-skulled troodontids endemic to the Southwest, emphasizing the endemicity and diversity of southern Laramidian faunas (Figure 12). Sexual selection, including adaptations for display and combat, was a widespread phenomenon in Late Cretaceous dinosaurs.
Figure 12.
Silhouettes of Xenovenator espinosai and other Cerro del Pueblo Formation dinosaurs, showing the diversity of the fauna.
Supplementary Materials
The following supporting information can be downloaded at https://www.mdpi.com/article/10.3390/d18010038/s1: data files for phylogenetic analysis.
Author Contributions
Conceptualization, N.R.L., H.E.R.-S. and M.C.A.-M.; investigation, N.R.L., H.E.R.-S., J.R.G.-G., J.F.-V., I.E.S.-U. and M.C.A.-M.; writing—original draft preparation, N.R.L., H.E.R.-S. and M.C.A.-M.; writing—review and editing, N.R.L., H.E.R.-S., J.R.G.-G. and M.C.A.-M.; visualization, N.R.L. and H.E.R.-S. All authors have read and agreed to the published version of the manuscript.
Funding
This research received no external funding.
Institutional Review Board Statement
Not applicable.
Data Availability Statement
Data is available in the manuscript and its online supporting information.
Acknowledgments
The CT scan images were produced at the University of Texas High-Resolution X-Ray CT Facility, which is supported by NSF EAR-2223808 and NASA 80NSSC23K0199. We would like to thank Bernardo Rodríguez for organizing the logistics regarding the CT scan. We also thank Omar Lagarda González and Rubén Molina for providing the allometric total length scaling. Andrey Atuchin helped produce the digital models in the Supplementary Materials. Thanks to the three anonymous reviewers for their constructive comments on an earlier draft of this manuscript.
Conflicts of Interest
The authors declare no conflicts of interest.
Abbreviations
CPC = Colección Paleontológica de Coahuila, Museo del Desierto, Mexico; MUDE = Museo del Desierto, Mexico.
References
- Darwin, C. The Descent of Man and Selection in Relation to Sex; Murray: London, UK, 1871. [Google Scholar]
- Andersson, M.; Iwasa, Y. Sexual selection. Trends Ecol. Evol. 1996, 11, 53–58. [Google Scholar] [CrossRef] [PubMed]
- Knell, R.J.; Naish, D.; Tomkins, J.L.; Hone, D.W.E. Sexual selection in prehistoric animals: Detection and implications. Trends Ecol. Evol. 2013, 28, 38–47. [Google Scholar] [CrossRef]
- Osmólska, H.; Currie, P.J.; Barsbold, R. Oviraptorosauria. In The Dinosauria; Weishampel, D.B., Dodson, P., Osmolska, H., Eds.; University of California Press: Berkeley, CA, USA, 2004; pp. 165–183. [Google Scholar]
- Dodson, P.; Forster, C.A.; Sampson, S.D. Ceratopsidae. In The Dinosauria, 2nd ed.; Weishampel, D.B., Dodson, P., Osmolska, H., Eds.; University of California Press: Berkeley, CA, USA, 2004; pp. 494–513. [Google Scholar]
- Horner, J.R.; Weishampel, D.B.; Forster, C.A. Hadrosauridae. In The Dinosauria; Weishampel, D.B., Dodson, P., Osmolska, H., Eds.; University of California Press: Berkeley, CA, USA, 2004; pp. 438–463. [Google Scholar]
- Bonaparte, J.F.; Novas, F.; Coria, R. Carnotaurus sastrei Bonaparte, the horned, lightly built carnosaur from the Middle Cretaceous of Patagonia. Contrib. Sci. Nat. Hist. Mus. Los Angeles Cty. 1990, 416, 1–42. [Google Scholar] [CrossRef]
- Maryanska, T.; Chapman, R.E.; Weishampel, D.B. Pachycephalosauria. In The Dinosauria, 2nd ed.; Weishampel, D.B., Dodson, P., Osmolska, H., Eds.; University of California Press: Berkeley, CA, USA, 2004; pp. 464–477. [Google Scholar]
- Sampson, S.D.; Witmer, L.M. Craniofacial anatomy of Majungasaurus crenatissimus (Theropoda: Abelisauridae) from the late Cretaceous of Madagascar. J. Vertebr. Paleontol. 2007, 27, 32–104. [Google Scholar] [CrossRef]
- Lamanna, M.C.; Sues, H.-D.; Schachner, E.R.; Lyson, T.R. A New Large-Bodied Oviraptorosaurian Theropod Dinosaur from the Latest Cretaceous of Western North America. PLoS ONE 2014, 9, e92022. [Google Scholar] [CrossRef] [PubMed]
- Brown, B.; Schlaikjer, E.M. The skeleton of Leptoceratops with the description of a new species. Am. Mus. Novit. 1942, 1169, 1–15. [Google Scholar]
- Brown, B.; Schlaikjer, E.M. The structure and relationships of Protoceratops. Ann. N. Y. Acad. Sci. 1940, 40, 133–266. [Google Scholar] [CrossRef]
- Bell, P.R.; Fanti, F.; Currie, P.J.; Arbour, V.M. A mummified duck-billed dinosaur with a soft-tissue cock’s comb. Curr. Biol. 2014, 24, 70–75. [Google Scholar] [CrossRef] [PubMed]
- Brown, B.; Schlaikjer, E.M. A study of the troödont dinosaurs with a description of a new genus and four new species. Bull. Am. Mus. Nat. Hist. 1943, 82, 115–149. [Google Scholar]
- Stromer, E. Ergebnisse der Forschungsreisen Prof. E. Stromers in den Wüsten Ägyptens. Wirbeltier-Reste der Baharîje-Stufe (unterstes Cenoman). 3. Das Original des Theropoden Spinosaurus aegyptiacus nov. gen. spec. Abh. Der Königlichen Bayer. Akad. Der Wiss. Math.-Phys. Kl. 1915, 28, 1–32. [Google Scholar]
- Andersson, M. Female choice selects for extreme tail length in a widowbird. Nature 1982, 299, 818–820. [Google Scholar] [CrossRef]
- Fiorillo, A.R.; Tykoski, R.S. A new Maastrichtian species of the centrosaurine ceratopsid Pachyrhinosaurus from the North Slope of Alaska. Acta Palaeontol. Pol. 2012, 57, 561–573. [Google Scholar] [CrossRef]
- Ryan, M.J.; Eberth, D.A.; Brinkman, D.; Currie, P.J.; Tanke, D.H. A new Pachyrhinosaurus-like ceratopsid from the upper Dinosaur park formation (Late Campanian) of Southern Alberta, Canada. In New Perspectives on Horned Dinosaurs: The Royal Tyrrell Museum Ceratopsian Symposium; Ryan, M.J., Chinnery-Allgeier, B.J., Eberth, D.A., Eds.; Indiana University Press: Bloomington, IN, USA, 2010; pp. 277–290. [Google Scholar]
- Sternberg, R.M. Pachyrhinosaurus canadensis, representing a new family of the Ceratopsia, from southern Alberta. Natl. Mus. Can. Bull. 1950, 118, 109–120. [Google Scholar]
- Hieronymus, T.L.; Witmer, L.M.; Tanke, D.H.; Currie, P.J. The facial integument of centrosaurine ceratopsids: Morphological and histological correlates of novel skin structures. Anat. Rec. 2009, 292, 1370–1396. [Google Scholar] [CrossRef]
- Sullivan, R.M. A taxonomic review of the Pachycephalosauridae (Dinosauria: Ornithischia). New Mex. Mus. Sci. Bull. 2006, 35, 347–365. [Google Scholar]
- Peterson, J.E.; Vittore, C.P. Cranial pathologies in a specimen of Pachycephalosaurus. PLoS ONE 2012, 7, e36227. [Google Scholar] [CrossRef] [PubMed]
- Peterson, J.E.; Dischler, C.; Longrich, N.R. Distributions of cranial pathologies provide evidence for head-butting in dome-headed dinosaurs (Pachycephalosauridae). PLoS ONE 2013, 8, e68620. [Google Scholar] [CrossRef]
- Farke, A.A.; Wolff, E.D.S.; Tanke, D.H. Evidence of combat in Triceratops. PLoS ONE 2009, 4, e4252. [Google Scholar] [CrossRef]
- Makovicky, P.J.; Norell, M.A. Troodontidae. In The Dinosauria, 2nd ed.; Weishampel, D.B., Dodson, P., Osmolska, H., Eds.; University of California Press: Berkeley, CA, USA, 2004; pp. 184–195. [Google Scholar]
- Hartman, S.; Mortimer, M.; Wahl, W.R.; Lomax, D.R.; Lippincott, J.; Lovelace, D.M. A new paravian dinosaur from the Late Jurassic of North America supports a late acquisition of avian flight. PeerJ 2019, 7, e7247. [Google Scholar] [CrossRef]
- Averianov, A.; Sues, H.-D. A new troodontid (Dinosauria: Theropoda) from the Cenomanian of Uzbekstan, wth a review of troodontid records from the territories of the former Soviet Union. J. Vertebr. Paleontol. 2007, 27, 87–98. [Google Scholar] [CrossRef]
- Osborn, H.F. Three new Theropoda, Protoceratops zone. Am. Mus. Novit. 1924, 144, 1–12. [Google Scholar]
- Norell, M.A.; Makovicky, P.J.; Bever, G.S.; Balanoff, A.M.; Clark, J.M.; Barsbold, R.; Rowe, T. A review of the Mongolian cretaceous dinosaur Saurornithoides (Troodontidae: Theropoda). Am. Mus. Novit. 2009, 2009, 1–63. [Google Scholar] [CrossRef]
- Varricchio, D.J.; Hogan, J.D.; Gardner, J.D. Troodontid specimens from the Cretaceous Two Medicine Formation of Montana (USA) and the validity of Troodon formosus. J. Paleontol. 2025, 99, 219–240. [Google Scholar] [CrossRef]
- Russell, D.A. A new specimen of Stenonychosaurus from the Oldman Formation (Cretaceous) of Alberta. Can. J. Earth Sci. 1969, 6, 595–612. [Google Scholar] [CrossRef]
- van der Reest, A.J.; Currie, P.J. Troodontids (Theropoda) from the Dinosaur Park Formation, Alberta, with a description of a unique new taxon: Implications for deinonychosaur diversity in North America. Can. J. Earth Sci. 2017, 54, 919–935. [Google Scholar] [CrossRef]
- Sankey, J.T.; Brinkman, D.B.; Guenther, M.; Currie, P.J. Small theropod and bird teeth from the Late Cretaceous (Late Campanian) Judith River Group, Alberta. J. Paleontol. 2002, 76, 751–763. [Google Scholar]
- Longrich, N.R. Small theropod teeth from the Lance Formation of Wyoming. In The Unique Role of Vertebrate Microfossil Assemblages in Paleoecology and Paleobiology; Sankey, J.T., Baszio, S., Eds.; Indiana University Press: Bloomington, IN, USA, 2008; pp. 135–158. [Google Scholar]
- Carpenter, K. Baby dinosaurs from the Late Cretaceous Lance and Hell Creek formations and a description of a new species of theropod. Contrib. Geol. Univ. Wyo. 1982, 20, 123–134. [Google Scholar]
- Currie, P.J. Bird like characteristics of the jaws and teeth of troodontid theropods (Dinosauria:Saurischia). J. Vertebr. Paleontol. 1987, 7, 72–81. [Google Scholar] [CrossRef]
- Yun, C.-G. Jaw biomechanics of Troodontidae and their implications for the palaeobiology of this lineage of bird-like theropod dinosaurs. Lethaia 2025, 58, 1–12. [Google Scholar] [CrossRef]
- Holtz, T.R.; Brinkman, D.L.; Chandler, C.L. Denticle morphometrics and a possibly omnivorous feeding habit for the theropod dinosaur Troodon. Gaia 1998, 15, 159–166. [Google Scholar]
- Cullen, T.M.; Cousens, B.L. New biogeochemical insights into Mesozoic terrestrial paleoecology and evidence for omnivory in troodontid dinosaurs. Geol. Soc. Am. Bull. 2024, 136, 2689–2701. [Google Scholar]
- Nowak, R.M. Walker’s Mammals of the World, 6th ed.; JHU Press: Baltimore, MD, USA, 1999. [Google Scholar]
- Russell, D.A.; Seguin, R. Reconstruction of the small Cretaceous theropod Stenonychosaurus inequalis and a hypothetical dinosauroid. Syllogeus 1982, 37. [Google Scholar]
- Aguillón-Martínez, M.C.; Rivera-Sylva, H.E. A Troodontid (Theropoda: Troodontidae) Neurocranium from the Cerro del Pueblo Formation (Late Campanian) of Coahuila, Mexico. Paleontol. Mex. 2023, 12, 99–105. [Google Scholar]
- Soegaard, K.; Ye, H.; Halik, N.; Daniels, A.T.; Arney, J.; Garrick, S. Stratigraphic Evolution of Latest Cretaceous to Early Tertiary Difunta Foreland Basin in Northeast Mexico: Influence of Salt Withdrawal on Tectonically Induced Subsidence by the Sierra Madre Oriental Fold and Thrust Belt. 2003. Available online: https://archives.datapages.com/data/specpubs/memoir79/CHAPTER16/CHAPTER16.HTM (accessed on 10 December 2025).
- de Jesús, C.R.D.; Eberth, D.A.; de la Rosa, R.A.R.; Lerbekmo, J.F.; Brinkman, D.B.; Sampson, S.D. Cerro del Pueblo Fm (Difunta Group, Upper Cretaceous), Parras Basin, southern Coahuila, Mexico: Reference sections, age, and correlation. Rev. Mex. De Cienc. Geol. 2004, 21, 335–352. [Google Scholar]
- Vogt, M.; Stinnesbeck, W.; Zell, P.; Kober, B.; Kontny, J.; Herzer, N.; Frey, E.; Rivera-Sylva, H.E.; Gutierrez, J.M.P.; Amezcua, N. Age and depositional environment of the “dinosaur graveyard” at Las Águilas, southern Coahuila, NE Mexico. Palaeogeogr. Palaeoclimatol. Palaeoecol. 2016, 441, 758–769. [Google Scholar] [CrossRef]
- Vivas González, R. Paleoecología de Dinosaurios Hadrosauridos (Ornithischia: Ornithopoda) de la Formación Cerro del Pueblo (Cretácico Tardío: Campaniano), Coahuila, México; Universidad Autónoma de Nuevo León: San Nicolás de los Garza, Mexico, 2013. [Google Scholar]
- Stinnesbeck, W.; Frey, E.; Rivera-Sylva, H.; Carpenter, K. Paleogeography and paleoenvironment of Mexico during the Mesozoic. In Dinosaurs and Other Reptiles from the Mesozoic of Mexico; Indiana University Press: Bloomington, IN, USA, 2014; pp. 13–29. [Google Scholar]
- Wang, S.; Ding, N.; Tan, Q.; Yang, R.; Zhang, Q.; Tan, L. A new Urbacodon (Theropoda, Troodontidae) from the Upper Cretaceous Iren Dabasu Formation, China: Implications for troodontid phylogeny and tooth biology. Cladistics 2025, 41, 104–134. [Google Scholar] [CrossRef] [PubMed]
- Xu, X.; Currie, P.; Pittman, M.; Xing, L.; Meng, Q.; Lü, J.; Hu, D.; Yu, C. Mosaic evolution in an asymmetrically feathered troodontid dinosaur with transitional features. Nat. Commun. 2017, 8, 14972. [Google Scholar] [CrossRef] [PubMed]
- Tsuihiji, T.; Barsbold, R.; Watabe, M.; Tsogtbaatar, K.; Chinzorig, T.; Fujiyama, Y.; Suzuki, S. An exquisitely preserved troodontid theropod with new information on the palatal structure from the Upper Cretaceous of Mongolia. Naturwissenschaften 2014, 101, 131–142. [Google Scholar] [CrossRef]
- Kubota, K.; Kobayashi, Y.; Ikeda, T. Early Cretaceous troodontine troodontid (Dinosauria: Theropoda) from the Ohyamashimo Formation of Japan reveals the early evolution of Troodontinae. Sci. Rep. 2024, 14, 16392. [Google Scholar] [CrossRef]
- Benton, M.J.; Hitchin, R. Congruence between phylogenetic and stratigraphic data on the history of life. Proc. Biol. Sci. 1997, 264, 885–890. [Google Scholar] [CrossRef]
- Ezcurra, M.D. Exploring the effects of weighting against homoplasy in genealogies of palaeontological phylogenetic matrices. Cladistics 2024, 40, 242–281. [Google Scholar] [CrossRef] [PubMed]
- Seeley, H.G. On the classification of the fossil animals commonly named Dinosauria. Proc. R. Soc. Lond. 1888, 43, 165–171. [Google Scholar] [CrossRef]
- Marsh, O.C. Classification of the Dinosauria. Am. J. Sci. 1881, 23, 81–86. [Google Scholar] [CrossRef]
- Paul, G.S. Predatory Dinosaurs of the World; Simon and Schuster: New York, NY, USA, 1988; p. 464. [Google Scholar]
- Huene, F.V. The dinosaurs not a natural order. Am. J. Sci. 1914, 38, 145–146. [Google Scholar] [CrossRef]
- Gauthier, J. Saurischian monophyly and the origin of birds. Mem. Calif. Acad. Sci. 1986, 8, 1–55. [Google Scholar]
- Colbert, E.; Russell, D.A. The small Cretaceous dinosaur Dromaeosaurus. Am. Mus. Novit. 1969, 2380, 1–49. [Google Scholar]
- Gilmore, C.W. On Troodon validus, an orthopodous dinosaur from the Belly River Cretaceous of Alberta, Canada. Alta. Univ. Bull. 1924, 1, 1–43. [Google Scholar]
- Evans, D.C.; Cullen, T.M.; Larson, D.W.; Rego, A. A new species of troodontid theropod (Dinosauria: Maniraptora) from the Horseshoe Canyon Formation (Maastrichtian) of Alberta, Canada. Can. J. Earth Sci. 2017, 54, 813–826. [Google Scholar] [CrossRef]
- Currie, P.J. Cranial anatomy of Stenonychosaurus inequalis (Saurischia, Theropoda) and its bearing on the origin of birds. Can. J. Earth Sci. 1985, 22, 1643–1658. [Google Scholar] [CrossRef]
- Evans, D.C.; Larson, D.W.; Cullen, T.M.; Sullivan, R.M. “Saurornitholestes” robustus is a troodontid (Dinosauria: Theropoda). Can. J. Earth Sci. 2014, 51, 730–734. [Google Scholar] [CrossRef]
- Sullivan, R.M. Saurornitholestes robustus, n. sp. (Theropoda: Dromaeosauridae) from the Upper Cretaceous Kirtland Formation (De-Na-Zin Member), San Juan Basin, New Mexico. N. M. Mus. Nat. Hist. Sci. Bull. 2006, 35, 253–256. [Google Scholar]
- Longrich, N.R. A new, large ornithomimid from the Dinosaur Park Formation of Alberta, Canada: Implications for the study of dissociated dinosaur remains. Palaeontology 2008, 51, 983–997. [Google Scholar] [CrossRef]
- Cullen, T.M.; Zanno, L.; Larson, D.W.; Todd, E.; Currie, P.J.; Evans, D.C. Anatomical, morphometric, and stratigraphic analyses of theropod biodiversity in the Upper Cretaceous (Campanian) Dinosaur Park Formation1. Can. J. Earth Sci. 2021, 58, 870–884. [Google Scholar] [CrossRef]
- Mallon, J.C.; Evans, D.C.; Ryan, M.J.; Anderson, J.S. Megaherbivorous dinosaur turnover in the Dinosaur Park Formation (upper Campanian) of Alberta, Canada. Palaeogeogr. Palaeoclimatol. Palaeoecol. 2012, 350–352, 124–138. [Google Scholar] [CrossRef]
- Zanno, L.E.; Varricchio, D.J.; O’Connor, P.M.; Titus, A.L.; Knell, M.J. A new troodontid theropod, Talos sampsoni gen. et sp. nov., from the Upper Cretaceous Western Interior Basin of North America. PLoS ONE 2011, 6, e24487. [Google Scholar] [CrossRef] [PubMed]
- Schott, R.K.; Evans, D.C.; Goodwin, M.B.; Horner, J.R.; Brown, C.M.; Longrich, N.R. Cranial Ontogeny in Stegoceras validum (Dinosauria: Pachycephalosauria): A Quantitative Model of Pachycephalosaur Dome Growth and Variation. PLoS ONE 2011, 6, e21092. [Google Scholar] [CrossRef] [PubMed]
- Longrich, N.R.; Field, D. Torosaurus is not Triceratops: Ontogeny in Chasmosaurine Ceratopsids as a Case Study in Dinosaur Taxonomy. PLoS ONE 2012, 7, e32623. [Google Scholar] [CrossRef]
- Plateau, O.; Foth, C. Common patterns of skull bone fusion and their potential to discriminate different ontogenetic stages in extant birds. Front. Ecol. Evol. 2021, 9, 737199. [Google Scholar] [CrossRef]
- Saitta, E.T.; Stockdale, M.T.; Longrich, N.R.; Bonhomme, V.; Benton, M.J.; Cuthill, I.C.; Makovicky, P.J. An effect size statistical framework for investigating sexual dimorphism in non-avian dinosaurs and other extinct taxa. Biol. J. Linn. Soc. 2020, 131, 231–273. [Google Scholar] [CrossRef]
- Mayr, G. A survey of casques, frontal humps, and other extravagant bony cranial protuberances in birds. Zoomorphology 2018, 137, 457–472. [Google Scholar] [CrossRef]
- Kinnaird, M.F.; Hadiprakarsa, Y.-Y.; Thiensongrusamee, P. Aerial jousting by helmeted hornbills Rhinoplax vigil: Observations from Indonesia and Thailand. Ibis 2003, 145, 506–508. [Google Scholar] [CrossRef]
- Surapaneni, V.A.; Flaum, B.; Schindler, M.; Hayat, K.; Wölfer, J.; Baum, D.; Hu, R.; Kong, T.F.; Doube, M.; Dean, M.N. The helmeted hornbill casque is reinforced by a bundle of exceptionally thick, rod-like trabeculae. Ann. N. Y. Acad. Sci. 2025, 1544, 78–91. [Google Scholar] [CrossRef]
- Allen, J.A. Ontogenetic and Other Variations in Muskoxen, with a Systematic Review of the Muskox Group, Recent and Extinct; Memoirs of the AMNH; new ser., v. 1, pt. 4; AMNH: New York, NY, USA, 1913. [Google Scholar]
- Hanitsch, R. On a Serow from Annam. J. Straits Branch R. Asiat. Soc. 1918, 78, 59–65. [Google Scholar]
- Ridewood, W. Some observations on the skull of the giraffe. Proc. Zool. Soc. Lond. 1904, 1, 150–157. [Google Scholar] [CrossRef]
- Drake, A.; Donahue, T.L.H.; Stansloski, M.; Fox, K.; Wheatley, B.B.; Donahue, S.W. Horn and horn core trabecular bone of bighorn sheep rams absorbs impact energy and reduces brain cavity accelerations during high impact ramming of the skull. Acta Biomater. 2016, 44, 41–50. [Google Scholar] [CrossRef]
- Cau, A.; Dalla Vecchia, F.M.; Fabbri, M. A thick-skulled theropod (Dinosauria, Saurischia) from the Upper Cretaceous of Morocco with implications for carcharodontosaurid cranial evolution. Cretac. Res. 2013, 40, 251–260. [Google Scholar] [CrossRef]
- Farlow, J.O.; Dodson, P. The behavioral significance of frill and horn morphology in ceratopsian dinosaurs. Evolution 1975, 29, 353–361. [Google Scholar] [CrossRef]
- Cruickshank, A.R.I. On a specimen of the anomodont reptile Kannemeyeria latifrons (Broom) from the Manda Formation of Tanganyika, Tanzania. Proc. Linn. Soc. Lond. 1965, 176, 149–157. [Google Scholar] [CrossRef]
- Benoit, J.; Manger, P.R.; Norton, L.; Fernandez, V.; Rubidge, B.S. Synchrotron scanning reveals the palaeoneurology of the head-butting Moschops capensis (Therapsida, Dinocephalia). PeerJ 2017, 5, e3496. [Google Scholar] [CrossRef] [PubMed]
- Livezey, B.C.; Humphrey, P.S. Sexual dimorphism in continental steamer-ducks. Condor 1984, 86, 368–377. [Google Scholar] [CrossRef]
- Longrich, N.R.; Saitta, E.T. Taxonomic status of Nanotyrannus lancensis (Dinosauria: Tyrannosauroidea)—A distinct taxon of small-bodied tyrannosaur. Foss. Stud. 2024, 2, 1–65. [Google Scholar] [CrossRef]
- Voris, J.T.; Therrien, F.; Zelenitsky, D.K.; Brown, C.M. A new tyrannosaurine (Theropoda: Tyrannosauridae) from the Campanian Foremost Formation of Alberta, Canada, provides insight into the evolution and biogeography of tyrannosaurids. Cretac. Res. 2020, 110, 104388. [Google Scholar] [CrossRef]
- Dalman, S.G.; Loewen, M.A.; Pyron, R.A.; Jasinski, S.E.; Malinzak, D.E.; Lucas, S.G.; Fiorillo, A.R.; Currie, P.J.; Longrich, N.R. A giant tyrannosaur from the Campanian–Maastrichtian of southern North America and the evolution of tyrannosaurid gigantism. Sci. Rep. 2024, 14, 22124. [Google Scholar] [CrossRef]
- Brown, C.M.; Currie, P.J.; Therrien, F. Intraspecific facial bite marks in tyrannosaurids provide insight into sexual maturity and evolution of bird-like intersexual display. Paleobiology 2021, 48, 12–43. [Google Scholar] [CrossRef]
- Evans, D.C.; Ridgely, R.; Witmer, L.M. Endocranial anatomy of lambeosaurine hadrosaurids (Dinosauria: Ornithischia): A sensorineural perspective on cranial crest function. Anat. Rec. 2009, 292, 1315–1337. [Google Scholar] [CrossRef] [PubMed]
- Galton, P.M. Pachycephalosaurids: Dinosaurian battering rams. Discovery 1970, 6, 22–32. [Google Scholar]
- Longrich, N.R.; Sankey, J.T.; Tanke, D.H. Texacephale langstoni, a new genus of pachycephalosaurid (Dinosauria: Ornithischia) from the upper Campanian Aguja Formation, southern Texas, USA. Cretac. Res. 2010, 31, 274–284. [Google Scholar] [CrossRef]
- Rowe, T. A new species of the theropod dinosaur Syntarsus from the Early Jurassic Kayenta Formation of Arizona. J. Vertebr. Paleontol. 1989, 9, 125–136. [Google Scholar] [CrossRef]
- Hammer, W.R.; Hickerson, W.J. A crested theropod dinosaur from Antarctica. Science 1994, 264, 828–830. [Google Scholar] [CrossRef]
- Evans, D.C. Cranial anatomy and systematics of Hypacrosaurus altispinus, and a comparative analysis of skull growth in lambeosaurine hadrosaurids (Dinosauria: Ornithischia). Zool. J. Linn. Soc. 2010, 159, 398–434. [Google Scholar] [CrossRef]
- Gates, T.A.; Evans, D.C.; Sertich, J.J. Description and rediagnosis of the crested hadrosaurid (Ornithopoda) dinosaur Parasaurolophus cyrtocristatus on the basis of new cranial remains. PeerJ 2021, 9, e10669. [Google Scholar] [CrossRef]
- Prieto-Marquez, A. New information on the cranium of Brachylophosaurus canadensis (Dinosauria, Hadrosauridae), with a revision of its phylogenetic position. J. Vertebr. Paleontol. 2005, 25, 144–156. [Google Scholar] [CrossRef]
- Stovall, J.W.; Langston, W. Acrocanthosaurus atokensis, a new genus and species of Lower Cretaceous Theropoda from Oklahoma. Am. Midl. Nat. 1950, 43, 696–728. [Google Scholar] [CrossRef]
- Salgado, L.; Bonaparte, J. A new dicraeosaurid sauropod, Amargasaurus cazaui gen. et. sp. nov., from the La Amarga Formation, Neocomian of Neuquen Province, Argentina. Ameghiniana 1991, 28, 333–346. [Google Scholar]
- Taquet, P. Géologie et Paléontologie du Gisement de Gadoufaoua (Aptien du Niger); Editions du Centre National de la Recherque Scientifique: Paris, France, 1976; 191p. [Google Scholar]
- Prieto-Márquez, A.; Chiappe, L.M.; Joshi, S.H. The lambeosaurine dinosaur Magnapaulia laticaudus from the Late Cretaceous of Baja California, Northwestern Mexico. PLoS ONE 2012, 7, e38207. [Google Scholar] [CrossRef]
- Lü, J.; Li, G.; Kundrát, M.; Lee, Y.-N.; Sun, Z.; Kobayashi, Y.; Shen, C.; Teng, F.; Liu, H. High diversity of the Ganzhou Oviraptorid Fauna increased by a new “cassowary-like” crested species. Sci. Rep. 2017, 7, 6393. [Google Scholar] [CrossRef]
- Norell, M.A.; Clark, J.M.; Weintraub, R.; Chiappe, L.M.; Demberelyin, D. A nesting dinosaur. Nature 1995, 278, 247–248. [Google Scholar] [CrossRef]
- Clark, J.M.; Norell, M.A.; Chiappe, L.M. An oviraptorid skeleton from the Late Cretaceous of Ukhaa Tolgod, Mongolia, preserved in an avianlike brooding position over an oviraptorid nest. Am. Mus. Novit. 1999, 3265, 1–36. [Google Scholar]
- Eberth, D.A.; Getty, M.A. Ceratopsian bonebeds: Occurrence, origins, and significance. In Dinosaur Provincial Park: A Spectacular Ancient Ecosystem Revealed; Currie, P.J., Koppelhus, E.B., Eds.; Indiana University Press: Bloomington, IN, USA, 2005; pp. 501–536. [Google Scholar]
- Funston, G.F.; Currie, P.J.; Eberth, D.A.; Ryan, M.J.; Chinzorig, T.; Badamgarav, D.; Longrich, N.R. The first oviraptorosaur (Dinosauria: Theropoda) bonebed: Evidence of gregarious behaviour in a maniraptoran theropod. Sci. Rep. 2016, 6, 35782. [Google Scholar] [CrossRef]
- Kobayashi, Y.; Lu, J.-C. A new ornithomimid dinosaur with gregarious habits from the Late Cretaceous of China. Acta Palaeontol. Pol. 2003, 48, 235–259. [Google Scholar]
Disclaimer/Publisher’s Note: The statements, opinions and data contained in all publications are solely those of the individual author(s) and contributor(s) and not of MDPI and/or the editor(s). MDPI and/or the editor(s) disclaim responsibility for any injury to people or property resulting from any ideas, methods, instructions or products referred to in the content. |
© 2026 by the authors. Licensee MDPI, Basel, Switzerland. This article is an open access article distributed under the terms and conditions of the Creative Commons Attribution (CC BY) license.

