Essential Oil and Phylogenetic Positions of Five Medicinal Litsea Species (Lauraceae)
Abstract
1. Introduction
2. Materials and Methods
2.1. Plant Materials
2.2. Ethnobotanical Study
2.3. Headspace-SPME-GC-MS Analysis
2.4. DNA Extraction, PCR Amplification, and DNA Sequencing
2.5. Phylogenetic Reconstructions
2.6. Statistical Data Analysis
2.6.1. Chi-Square, Completely Randomized Design (CRD), and F-Test
2.6.2. Principal Coordinates Analysis (PCoA)
2.6.3. Mantel Test
2.7. Cluster Analysis
3. Results
3.1. Ethnobotany and Distinctive Species Among Ethnic Groups in Northern Thailand
3.2. Chemical Content of Different Plant Parts of Litsea Species
3.3. Amounts of Volatile Compounds in Different Parts of Litsea Species
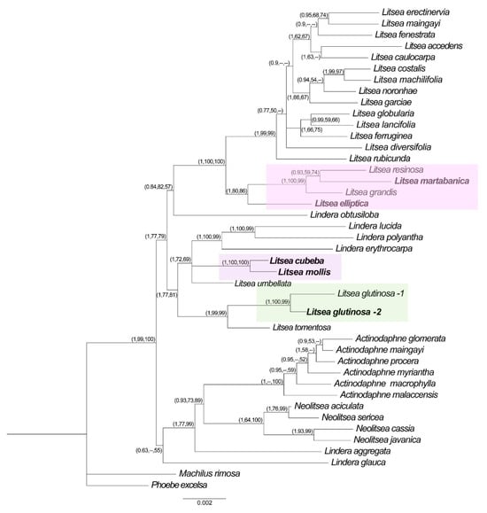
3.4. Phylogenetic Relationships of the Five Litsea Species
3.4.1. Molecular Phylogeny
3.4.2. Relationship Between Phylogenetic Patterns and Chemical Diversity
4. Discussion
4.1. Traditional Uses of Litsea in Northern Thailand
4.2. Chemical Content of Different Plant Parts of Five Litsea Species
4.3. The Differences in Chemical Composition Between the Five Litsea Species
4.4. Phylogenetic Relationships Among Five Litsea Species Based on Molecular Analysis
5. Conclusions
Supplementary Materials
Author Contributions
Funding
Institutional Review Board Statement
Data Availability Statement
Acknowledgments
Conflicts of Interest
Abbreviations
| KTN | Khun Tuen Noi |
| PSC | Pa Son Wat Chan |
| SDS | Sedosa |
| MSM | Mae Sa Mai |
| PK | Pa Kluay |
| BH | Ban Ho |
| OP | Om Phay |
| MH | Muet Hlong |
| Phi | Pha Hi |
| PHm | Pha Hme |
| WD | Wang Din |
| HS-SPME | Headspace solid-phase microextraction |
| GC-MS | Gas chromatography–mass spectrometry |
| matK | Maturase K |
| ndhF | NADH dehydrogenase F |
| rpb2 | RNA polymerase II gene |
| PCR | Polymerase chain reaction |
| ML | Maximum likelihood |
| BI | Bayesian inference |
| BP | Bootstrap percentage |
| BPP | Bayesian posterior probability |
| PCoA | Principal coordinates analysis |
| CRD | Completely randomized design |
| B | Bark |
| L | Leaves |
| R | Root |
| LMF | Lower montane forest |
| MDF | Mixed deciduous forest |
| Lc | L. cubeba |
| Le | L. elliptica |
| Lg | L. glutinosa |
| Lmar | L. martabanica |
| Lmol | L. mollis |
References
- Van der Werff, H. An annotated key to the genera of Lauraceae in the flora Malesiana region. Blumea 2001, 46, 125–140. [Google Scholar]
- Schmidt, E. Production of essential oils. In Handbook of Essential Oils, 3rd ed.; Husnu, K.C.B., Gerhard, B., Eds.; Science, Technology, and Applications; CRC Press: Boca Raton, FL, USA, 2020; pp. 127–163. [Google Scholar]
- Chen, Y.; Wang, Y.; Han, X.; Si, L.; Wu, Q.; Lin, L. Biology and chemistry of Litsea cubeba, a promising industrial tree in China. J. Essent. Oil Res. 2013, 25, 103–111. [Google Scholar] [CrossRef]
- Huai, H.; Pei, S. Plants used medicinally by folk healers of the Lahu people from the autonomous county of Jinping Miao Yao, and Dai in southwest China. Econ. Bot. 2004, 58, 265–273. [Google Scholar] [CrossRef]
- Chaisoung, N.; Panyadee, P.; Long, C.; Ngernsaengsaruay, C.; Chaowasku, T.; Inta, A. Ethnobotanical study in the underexplored species of genus Litsea (Lauraceae) in Northern Thailand. Biodiversitas 2023, 24, 3977–4000. [Google Scholar] [CrossRef]
- Otieno, J.; Abihudi, S.; Veldman, S.; Nahashon, M.; van Andel, T.; de Boer, H.J. Vernacular dominance in folk taxonomy: A case study of ethnospecies in medicinal plant trade in Tanzania. J. Ethnobiol. Ethnomed. 2015, 11, 10. [Google Scholar] [CrossRef]
- Martin, J.G. Applied Ethnobotany People, Wild Plant Use and Conservation, 1st ed.; B A Cunningham; Routledge: London, UK, 2001. [Google Scholar]
- Ellen, R.; Berlin, B. Ethnobiological Classification: Principles of Categorization of Plants and Animals in Traditional Societies; Princeton University Press: Princeton, NJ, USA, 1994. [Google Scholar]
- Junsongduang, A.; Balslev, H.; Inta, A.; Jampeetong, A.; Wangpakapattanawong, P. Karen and Lawa medicinal plant use: Uniformity or ethnic divergence? J. Ethnopharmacol. 2014, 151, 517–527. [Google Scholar] [CrossRef]
- Phumthum, M.; Balslev, H. Anti-infectious plants of the Thai Karen: A meta-analysis. Antibiotics 2020, 9, 298. [Google Scholar] [CrossRef]
- Kantasrila, R.; Pongamornkul, W.; Panyadee, P.; Inta, A. Ethnobotany of medicinal plants used by Karen, Tak province in Thailand. Thai J. Bot. 2017, 9, 193–261. [Google Scholar]
- Mueangyen, N. The Ethnobotanical Study of Tai Lue and Tai Yuan in Samueng District, Chiang Mai Privince. Master’s Thesis, Chiang Mai University, Chiang Mai, Thailand, 2013. [Google Scholar]
- Sutummawong, N.; Sumpanthamit, T.; Ketmai, W.; Othong, S.; Tessana, N. Biodiversity and utilization potential of indigenous vegetables for food in Kong Ra District, Phatthalung Province, Thailand. In Proceedings of the ICCCE 2010–2010 International Conference on Chemistry and Chemical Engineering, Kyoto, Japan, 1–3 August 2010. [Google Scholar]
- Goh, M.P.Y.; Basri, A.M.; Yasin, H.; Taha, H.; Ahmad, N. Ethnobotanical review and pharmacological properties of selected medicinal plants in Brunei Darussalam: Litsea elliptica, Dillenia suffruticosa, Dillenia excelsa, Aidia racemosa, Vitex pinnata and Senna alata. Asian Pac. J. Trop. Biomed. 2017, 7, 173–180. [Google Scholar] [CrossRef]
- Wisetkomolmat, J.; Suksathan, R.; Puangpradab, R.; Kunasakdakul, K.; Jantanasakulwong, K.; Rachtanapun, P.; Sommano, S.R. Natural surfactant saponin from tissue of Litsea glutinosa and its alternative sustainable production. Plants 2020, 9, 1521. [Google Scholar] [CrossRef]
- Chinvorarat, J.; Pornpakakul, S. The cleansing performance of the crude extracts from the fresh and dried Litsea glutinosa leaves. In Proceedings of the RSU International Research Conference 2022, Riga, Latvia, 24–25 March 2022; pp. 484–489. [Google Scholar]
- Kunnaja, P.; Chansakaow, S.; Wittayapraparat, A.; Yusuk, P.; Sireeratawong, S. In vitro antioxidant activity of Litsea martabanica root extract and its hepatoprotective effect on chlorpyrifos-induced toxicity in rats. Molecules 2021, 26, 1906. [Google Scholar] [CrossRef] [PubMed]
- Phumthum, M.; Srithi, K.; Inta, A.; Junsongduang, A.; Tangjitman, K.; Pongamornkul, W.; Trisonthi, C.; Balslev, H. Ethnomedicinal plant diversity in Thailand. J. Ethnopharmacol. 2018, 214, 90–98. [Google Scholar] [CrossRef]
- Xia, L.; Li, R.; Tao, T.; Zhong, R.; Du, H.; Sun, Z.; Xu, C. Therapeutic potential of Litsea cubeba essential oil in modulating inflammation and the gut microbiome. Front. Microbiol. 2023, 14, 1233934. [Google Scholar] [CrossRef]
- Jamaddar, S.; Raposo, A.; Sarkar, C.; Roy, U.K.; Araújo, I.M.; Coutinho, H.D.M.; Alkhoshaiban, A.S.; Alturki, H.A.; Saraiva, A.; Carrascosa, C.; et al. Ethnomedicinal uses, phytochemistry, and therapeutic potentials of Litsea glutinosa (Lour.) C. B. Robinson: A literature-based review. Pharmaceuticals 2023, 16, 3. [Google Scholar] [CrossRef]
- Lin, B.; Zhang, H.; Zhao, X.X.; Rahman, K.; Wang, Y.; Ma, X.Q.; Zheng, C.J.; Zhang, Q.Y.; Han, T.; Qin, L.P. Inhibitory effects of the root extract of Litsea cubeba (lour.) pers. on adjuvant arthritis in rats. J. Ethnopharmacol. 2013, 147, 327–334. [Google Scholar] [CrossRef]
- Guan, Y.; Wang, D.; Tan, G.T.; Van Hung, N.; Cuong, N.M.; Pezzuto, J.M.; Fong, H.H.; Soejarto, D.D.; Zhang, H. Litsea Species as potential antiviral plant sources. Am. J. Chin. Med. 2016, 44, 275–290. [Google Scholar] [CrossRef]
- Yang, Y.N.; Liang, M.; Yang, Y.; Zheng, F.P.; Wang, X.P.; Yu, A.N. Optimization of a headspace solid-phase microextraction method for the gas chromatography-mass spectrometry analysis aroma compounds of Litsea mollis Hemsl. immature fruit. FS&T 2020, 40, 786–793. [Google Scholar] [CrossRef]
- Asakawa, Y.; Tomiyama, K.; Sakurai, K.; Kawakami, Y.; Yaguchi, Y. Volatile compounds from the different organs of Houttuynia cordata and Litsea cubeba (L. citriodora). J. Oleo Sci. 2017, 66, 889–895. [Google Scholar] [CrossRef]
- Cheng, H.; Chen, J.; Watkins, P.J.; Chen, S.; Wu, D.; Liu, D.; Ye, X. Discrimination of aroma characteristics for cubeb berries by sensomics approach with chemometrics. Molecules 2018, 23, 1627. [Google Scholar] [CrossRef]
- Bighelli, A.; Muselli, A.; Casanova, J.; Tam, N.T.; Van Anh, V.; Bessière, J.M. Chemical variability of Litsea cubeba leaf oil from Vietnam. J. Essent. Oil Res. 2005, 17, 86–88. [Google Scholar] [CrossRef]
- Kong, D.G.; Zhao, Y.; Li, G.H.; Chen, B.J.; Wang, X.N.; Zhou, H.L.; Lou, H.X.; Ren, D.M.; Shen, T. The genus Litsea in traditional Chinese medicine: An ethnomedical, phytochemical and pharmacological review. J. Ethnopharmacol. 2015, 164, 256–264. [Google Scholar] [CrossRef] [PubMed]
- Wang, X.Y.; Li, B.T.; Wen, Z.Q. Volatile constituents of the leaf and fruit essential oils of Litsea cubeba (Lour.) Pers. growing wild in Baoshan region, China. Nat. Prod. Res. 2025, 39, 241–247. [Google Scholar] [CrossRef] [PubMed]
- Liu, X.; Yang, J.; Fu, J.; Xie, T.G.; Jiang, P.C.; Jiang, Z.H.; Zhu, G.Y. Phytochemical and chemotaxonomic studies on the twigs of Cinnamomum cassia (Lauraceae). Biochem. Syst. Ecol. 2018, 81, 45–48. [Google Scholar] [CrossRef]
- Mandal, P.; Choudhury, D.; Ghosal, M.; Das, A.P. TLC based chemotaxonomic approach of some laurels present in sub-Himalayan Terai & Duars region of West Bengal, India. Int. J. Pharm. Sci. Rev. Res. 2016, 41, 193–196. [Google Scholar]
- Bressanello, D.; Liberto, E.; Cordero, C.; Rubiolo, P.; Pellegrino, G.; Ruosi, M.R.; Bicchi, C. Coffee aroma: Chemometric comparison of the chemical information provided by three different samplings combined with GC–MS to describe the sensory properties in cup. Food Chem. 2017, 214, 218–226. [Google Scholar] [CrossRef]
- Singh, R. Chemotaxonomy: A tool for plant classification. J. Med. Plants Stud. 2016, 4, 90–93. [Google Scholar]
- Brown, C.H. Folk botanical life-forms: Their universality and growth. Am. Anthropol. 1977, 79, 317–342. [Google Scholar] [CrossRef]
- Atran, S. Folk biology and the anthropology of science: Cognitive universals and cultural particulars. BBS 1998, 21, 547–569. [Google Scholar] [CrossRef]
- Ragupathy, S.; Newmaster, S.G.; Murugesan, M.; Balasubramaniam, V. DNA barcoding discriminates a new cryptic grass species revealed in an ethnobotany study by the hill tribes of the Western Ghats in southern India. Mol. Ecol. Resour. 2009, 9, 164–171. [Google Scholar] [CrossRef]
- Da Silva Mourão, J.; Barbosa Filho, M.L.V. Ethnotaxomy as a methodological tool for studies of the ichthyofauna and its conservation implications: A review. In Ethnozoology Animals in Our Lives, 1st ed.; Rômulo, R.N.A., Ulysses, P.A., Eds.; Academic Press: Cambridge, MA, USA, 2013; pp. 303–321. [Google Scholar] [CrossRef]
- Ifeanyi Nwafor, F.; Celestina Orabueze, I. Role of phytochemistry in plant classification: Phytochemotaxonomy. In Phytochemistry, 1st ed.; Chukwuebuka, E., Jonathan, C.I., Shashank, K., Stanley, C.U., Jaya, V.K., Nadia, S., Eds.; Apple Academic Press: Palm Bay, FL, USA, 2018; p. 29. [Google Scholar]
- Liu, Z.; Liu, Y.; Liu, C.; Song, Z.; Li, Q.; Zha, Q.; Lu, C.; Wang, C.; Ning, Z.; Zhang, Y.; et al. The chemotaxonomic classification of Rhodiola plants and its correlation with morphological characteristics and genetic taxonomy. Chem. Cent. J. 2013, 7, 118. [Google Scholar] [CrossRef]
- Cheng, Z.; Shu, H.; Zhang, S.; Luo, B.; Gu, R.; Zhang, R.; Ji, Y.; Li, F.; Long, C. From folk taxonomy to species confirmation of Acorus (Acoraceae): Evidences based on phylogenetic and metabolomic analyses. Front. Plant Sci. 2020, 11, 965. [Google Scholar] [CrossRef] [PubMed]
- Zidorn, C. Plant chemophenetics−A new term for plant chemosystematics/plant chemotaxonomy in the macro-molecular era. Phytochemistry 2019, 163, 147–148. [Google Scholar] [CrossRef]
- Sucher, N.J.; Carles, M.C. Genome-based approaches to the authentication of medicinal plants. Planta Med. 2008, 76, 603–623. [Google Scholar] [CrossRef]
- Shen, Z.; Lu, T.; Zhang, Z.; Cai, C.; Yang, J.; Tian, B. Authentication of traditional Chinese medicinal herb “Gusuibu” by DNA-based molecular methods. Ind. Crops Prod. 2019, 141, 111756. [Google Scholar] [CrossRef]
- Jiang, H.; Xie, Z.; Koo, H.J.; McLaughlin, S.P.; Timmermann, B.N.; Gang, D.R. Metabolic profiling and phylogenetic analysis of medicinal Zingiber species: Tools for authentication of ginger (Zingiber officinale Rosc.). Phytochemistry 2006, 67, 1673–1685. [Google Scholar] [CrossRef] [PubMed]
- Ganie, S.H.; Upadhyay, P.; Das, S.; Prasad Sharma, M. Authentication of medicinal plants by DNA markers. Plant Gene 2015, 4, 83–99. [Google Scholar] [CrossRef]
- Husin, C.N.C.; Naim, D.M.; Ahmad, M.I. Authentication of a selected medicinal plants using DNA barcoding technique. In Proceedings of the 7th International Conference on Local Knowledge (ICLK 2017), Johor Bahru, Malaysia, 8–9 May 2017. [Google Scholar]
- Raclariu, A.C.; Heinrich, M.; Ichim, M.C.; de Boer, H. Benefits and limitations of DNA barcoding and metabarcoding in herbal product authentication. Phytochem. Anal. 2018, 29, 123–128. [Google Scholar] [CrossRef]
- Yu, J.; Wu, X.; Liu, C.; Newmaster, S.; Ragupathy, S.; Kress, W.J. Progress in the use of DNA barcodes in the identification and classification of medicinal plants. Ecotoxicol. Environ. Saf. 2021, 208, 111691. [Google Scholar] [CrossRef]
- Techen, N.; Parveen, I.; Pan, Z.; Khan, I.A. DNA barcoding of medicinal plant material for identification. COBIOT 2014, 25, 103–110. [Google Scholar] [CrossRef]
- Chaowasku, T.; Aongyong, K.; Damthongdee, A.; Jongsook, H.; Johnson, D.M. Generic status of Winitia (Annonaceae, Miliuseae) reaffirmed by molecular phylogenetic analysis, including a new species and a new combination from Thailand. Eur. J. Taxon. 2020, 659, 1–23. [Google Scholar] [CrossRef]
- Damthongdee, A.; Aongyong, K.; Chaowasku, T. Mitrephora chulabhorniana (Annonaceae), an extraordinary new species from southern Thailand. Brittonia 2019, 71, 381–388. [Google Scholar] [CrossRef]
- Rodman, J.E.; Soltis, P.S.; Soltis, D.E.; Sytsma, K.J.; Karol, K.G. Parallel evolution of glucosinolate biosynthesis inferred from congruent nuclear and plastid gene phylogenies. AJB 1998, 85, 997–1006. [Google Scholar] [CrossRef] [PubMed]
- Rønsted, N.; Franzyk, H.; Mølgaard, P.; Jaroszewski, J.W.; Jensen, S.R. Chemotaxonomy and evolution of Plantago L. Plant Syst. Evol. 2003, 242, 63–82. [Google Scholar] [CrossRef]
- Grayer, R.J.; Chase, M.W.; Simmonds, M.S.J. A comparison between chemical and molecular characters for the determination of phylogenetic relationships among plant families: An appreciation of Hegnauer’s “Chemotaxonomie der Pflanzen. ” Biochem. Syst. Ecol. 1999, 27, 369–393. [Google Scholar] [CrossRef]
- Jensen, S.R.; Franzyk, H.; Wallander, E. Chemotaxonomy of the oleaceae: Iridoids as taxonomic markers. Phytochemistry 2002, 60, 213–231. [Google Scholar] [CrossRef]
- Aguilar-Ortigoza, C.J.; Sosa, V. The evolution of toxic phenolic compounds in a group of Anacardiaceae genera. Taxon 2004, 53, 357–364. [Google Scholar] [CrossRef]
- Zidorn, C. Sesquiterpene lactones and their precursors as chemosystematic markers in the tribe Cichorieae of the Asteraceae. Phytochemistry 2008, 69, 2270–2296. [Google Scholar] [CrossRef]
- Sareedenchai, V.; Zidorn, C. Flavonoids as chemosystematic markers in the tribe Cichorieae of the Asteraceae. Biochem. Syst. Ecol. 2010, 38, 935–957. [Google Scholar] [CrossRef]
- Stanstrup, J.; Rusch, A.M.; Agnolet, S.; Rasmussen, H.B.; Mølgaard, P.; van Staden, J.; Stafford, G.I.; Staerk, D. Itoside A and 4-hydroxytremulacin from Dovyalis caffra and Dovyalis zeyheri. Biochem. Syst. Ecol. 2010, 38, 346–348. [Google Scholar] [CrossRef][Green Version]
- Rønsted, N.; Symonds, M.R.E.; Birkholm, T.; Christensen, S.B.; Meerow, A.W.; Molander, M.; Mølgaard, P.; Petersen, G.; Rasmussen, N.; Van Staden, J.; et al. Can phylogeny predict chemical diversity and potential medicinal activity of plants? A case study of Amaryllidaceae. BMC Evol. Biol. 2012, 12, 182. [Google Scholar] [CrossRef]
- Ngearnsaengsaruay, C.; Middleton, J.D.J.; Chayamarit, K. A revision of the genus Litsea Lam. (Lauraceae) in Thailand. TFB 2011, 39, 40–119. [Google Scholar]
- Flora of China. Available online: http://www.efloras.org/florataxon.aspx?flora_id=2&taxon_id=118754 (accessed on 18 January 2020).
- Ministry of Social Development and Human Security. Highland Communities Within 20 Province of Thailand; Department of Social Development and Welfare: Bangkok, Thailand, 2002; p. 226. [Google Scholar]
- Cotton, C.M. Ethnobotany Principles and Applications; John Wiley & Sons: Hoboken, NJ, USA, 1996; pp. 90–126. [Google Scholar]
- Adams, R.P. Identification of Essential Oil Components by Gas Chromatography/Quadrupole Mass Spectroscopy, 4th ed.; Allured Business Media: Carol Stream, IL, USA, 2007. [Google Scholar]
- Tangpao, T.; Chung, H.H.; Sommano, S. Aromatic profiles of essential oils from five commonly used Thai basils. Foods 2018, 7, 175. [Google Scholar] [CrossRef] [PubMed]
- Bernhardt, B.; Sipos, L.; Kókai, Z.; Gere, A.; Szabó, K.; Bernáth, J.; Sárosi, S. Comparison of different Ocimum basilicum L. gene bank accessions analyzed by GC–MS and sensory profile. Ind. Crops Prod. 2015, 67, 498–508. [Google Scholar] [CrossRef]
- Fijridiyanto, I.A.; Murakami, N. Phylogeny of Litsea and related genera (Laureae-Lauraceae) based on analysis of rpb2 gene sequences. J. Plant Res. 2009, 122, 283–298. [Google Scholar] [CrossRef]
- Poonsin, R.; Parinthawong, N. Investigation of rice blast resistant genes in Thai elite rice varieties (Oryza sativa L.) for improvement of broad-spectrum blast disease resistance variety. Int. J. Agric. Technol. 2020, 16, 109–118. [Google Scholar]
- Hall, T.A. BIOEDIT: A user-friendly biological sequence alignment editor and analysis program for Windows 95/98/NT. Nucleic Acids Symp. Ser. 1999, 41, 95–98. [Google Scholar]
- Posada, D. jModelTest: Phylogenetic model averaging. MBE 2008, 25, 1253–1256. [Google Scholar] [CrossRef]
- Darriba, D.; Posada, D. jModelTest 2.0 Manual. Nat. Methods 2012, 9, 1–24. [Google Scholar]
- Akaike, H. A New Look at the Statistical Model Identification. IEEE Trans. Autom. 1974, 19, 716–723. [Google Scholar] [CrossRef]
- Minh, B.Q.; Schmidt, H.A.; Chernomor, O.; Schrempf, D.; Woodhams, M.D.; von Haeseler, A.; Lanfear, R. IQ-TREE 2: New models and efficient methods for phylogenetic inference in the genomic era. Mol. Biol. Evol. 2020, 37, 1530–1534. [Google Scholar] [CrossRef]
- Huelsenbeck, J.P.; Ronquist, F. MRBAYES: Bayesian inference of phylogenetic trees. Bioinformatics 2001, 17, 754–755. [Google Scholar] [CrossRef] [PubMed]
- Rambaut, A.; Drummond, A.J.; Xie, D.; Baele, G.; Suchard, M.A. Posterior summarization in bayesian phylogenetics using Tracer 1.7. Syst. Biol. 2018, 67, 901–904. [Google Scholar] [CrossRef] [PubMed]
- Goloboff, P.A.; Farris, J.S.; Nixon, K.C. TNT, a free program for phylogenetic analysis. Cladistics 2008, 24, 774–786. [Google Scholar] [CrossRef]
- Erixon, P.; Svennblad, B.; Britton, T.; Oxelman, B. Reliability of bayesian posterior probabilities and bootstrap frequencies in phylogenetics. Syst. Biol. 2003, 52, 665–673. [Google Scholar] [CrossRef]
- Huelsenbeck, J.P.; Rannala, B. Frequentist properties of bayesian posterior probabilities of phylogenetic trees under simple and complex substitution models. Syst. Biol. 2004, 53, 904–913. [Google Scholar] [CrossRef]
- Delfini, C.; Acosta, J.M.; Aliscioni, S.S.; Souza, V.C.; Zuloaga, F.O. Phylogenetic relationships in the group Caespitosa of Paspalum L. (Poaceae, Panicoideae, Paspaleae). Diversity 2023, 15, 134. [Google Scholar] [CrossRef]
- Watkins, M.W. SPSS Software. In A Step-by-Step Guide to Exploratory Factor Analysis with SPSS, 1st ed.; Routledge: London, UK, 2021. [Google Scholar]
- Gower, J.C. Some distance properties of latent root and vector methods used in multivariate analysis. Biometrika 1966, 53, 325–338. [Google Scholar] [CrossRef]
- Orme, D.; Freckleton, R.; Thomas, G.; Petzoldt, T.; Fritz, S.; Isaac, N.; Pearse, W. The caper package: Comparative analysis of phylogenetics and evolution in R. R. Package 2013, 5, 1–36. [Google Scholar]
- Paradis, E.; Blomberg, S.; Bolker, B.; Brown, J.; Claude, J.; Cuong, H.S.; Desper, R.; Didier, G. Package ‘ape’. Analyses of phylogenetics and evolution, version. R. Package 2019, 2, 1–298. [Google Scholar]
- Dixon, P. 2003.VEGAN, a package of R functions for community ecology. J. Veg. Sci. 2003, 14, 927–930. [Google Scholar] [CrossRef]
- Silsbe, G.M.; Malkin, S.Y.; Silsbe, M.G. Package ‘phytotools’. Phytotools: Phytoplankton Production Tools. R. Package 2015, 1–21. [Google Scholar]
- Strauss, T.; Von Maltitz, M.J. Generalising ward’s method for use with manhattan distances. PLoS ONE 2017, 12, e0168288. [Google Scholar] [CrossRef]
- Muthahharah, I.; Juhari, A.A. Cluster analysis with complete linkage and ward’s method for health service data in Makassar City. J. Varian 2021, 4, 109–116. [Google Scholar] [CrossRef]
- Panyadee, P. Vegetables Diversity in Homegardens of Tai Yai Communities in Pang Mapha District, Mae Hong Son. Master’s Thesis, Chiang Mai University, Chiang Mai, Thailand, 2012. [Google Scholar]
- Wang, Y.S.; Wen, Z.Q.; Li, B.T.; Zhang, H.B.; Yang, J.H. Ethnobotany, phytochemistry, and pharmacology of the genus Litsea: An update. J. Ethnopharmacol. 2016, 182, 66–107. [Google Scholar] [CrossRef]
- Tangjitman, K.; Wongsawad, C.; Kamwong, K.; Sukkho, T.; Trisonthi, C. Ethnomedicinal plants used for digestive system disorders by the Karen of northern Thailand. J. Ethnobiol. Ethnomed. 2015, 11, 27. [Google Scholar] [CrossRef]
- Li, F.; Zhuo, J.; Liu, B.; Jarvis, D.; Long, C. Ethnobotanical study on wild plants used by Lhoba people in Milin County, Tibet. J. Ethnobiol. Ethnomed. 2015, 11, 23. [Google Scholar] [CrossRef]
- Sitthithaworn, W.; Khongkaw, M.; Wiranidchapong, C.; Koobkokkruad, T. Mucilage powder from Litsea glutinosa leaves stimulates the growth of cultured human hair follicles. Songklanakarin J. Sci. Technol. 2018, 40, 1076–1080. [Google Scholar]
- Rumzhum, N.N.; Rahman, M.M.; Sharukh, A.A.; Chowdhury, S.A.; Pervin, M.N. In vitro antioxidant and antinociceptive potentialities of methanolic extract of Litsea glutinosa. Bangladesh J. Sci. Ind. Res. 2012, 47, 401–406. [Google Scholar] [CrossRef]
- Ghorbani, A.; Langenberger, G.; Feng, L.; Sauerborn, J. Ethnobotanical study of medicinal plants utilised by Hani ethnicity in Naban River Watershed National Nature Reserve, Yunnan, China. J. Ethnopharmacol. 2011, 134, 651–667. [Google Scholar] [CrossRef]
- Chen, S.; Liao, B.; Guo, S.; Shen, X.; Meng, Y.; Liang, Y.; Xu, J.; Chen, S. Genetic analysis reveals the inconsistency of amorpha-4,11-diene synthase, a key enzyme in the artemisinin synthesis pathway, in asteraceae. Chin. Med. 2023, 18, 5. [Google Scholar] [CrossRef]
- Elsharkawy, E.; Alshathly, M.; Helal, M. Anti-inflammatory and chemical composition of two plants family Asteraceae growing in Saudi Arabia. J. Chem. Eng. 2014, 8, 157–162. [Google Scholar]
- Wang, Y.; Zhou, S.; Liu, Q.; Jeong, S.H.; Zhu, L.; Yu, X.; Zheng, X.; Wei, G.; Kim, S.W.; Wang, C. Metabolic engineering of Escherichia coli for production of α-santalene, a precursor of sandalwood oil. J. Agric. Food Chem. 2021, 69, 13135–13142. [Google Scholar] [CrossRef] [PubMed]
- Jia, D.; Xu, S.; Sun, J.; Zhang, C.; Li, D.; Lu, W. Yarrowia lipolytica construction for heterologous synthesis of α-santalene and fermentation optimization. Appl. Microbiol. Biotechnol. 2019, 103, 3511–3520. [Google Scholar] [CrossRef] [PubMed]
- Jones, C.G.; Moniodis, J.; Zulak, K.G.; Scaffidi, A.; Plummer, J.A.; Ghisalberti, E.L.; Barbour, E.L.; Bohlmann, J. Sandalwood fragrance biosynthesis involves sesquiterpene synthases of both the terpene synthase (TPS)-a and TPS-b subfamilies, including santalene synthases. J. Biol. Chem. 2011, 286, 17445–17454. [Google Scholar] [CrossRef] [PubMed]
- Srivastava, P.L.; Daramwar, P.P.; Krithika, R.; Pandreka, A.; Shankar, S.S.; Thulasiram, H.V. Functional characterization of novel sesquiterpene synthases from Indian Sandalwood, Santalum album. Sci. Rep. 2015, 5, 10095. [Google Scholar] [CrossRef]
- Wang, H.; Liu, Y. Chemical composition and antibacterial activity of essential oils from different parts of Litsea cubeba. Chem. Biodiv. 2010, 7, 229–235. [Google Scholar] [CrossRef]
- Choudhury, S.; Ahmed, R.; Barthel, A.; Leclercq, P.A. Composition of the stem, flower and fruit oils of Litsea cubeba Pers. from two locations of Assam, India. J. Essent. Oil Res. 1998, 10, 381–386. [Google Scholar] [CrossRef]
- Son, L.C.; Dai, D.N.; Thang, T.D.; Huyen, D.D.; Ogunwande, I.A. Analysis of the essential oils from five Vietnamese Litsea Species (Lauraceae). J. Essent. Oil Bear. Plants 2014, 17, 960–971. [Google Scholar] [CrossRef]
- Nath, S.C.; Hazarika, A.K.; Baruah, A.; Sarma, K.K. Essential oils of Litsea cubeba pers.—An additional chemotype of potential industrial value from northeastern India. J. Essent. Oil Res. 1996, 8, 575–576. [Google Scholar] [CrossRef]
- Thielmann, J.; Muranyi, P. Review on the chemical composition of Litsea cubeba essential oils and the bioactivity of its major constituents citral and limonene. J. Essent. Oil Res. 2019, 31, 361–378. [Google Scholar] [CrossRef]
- Goh, M.P.Y.; Kamaluddin, A.F.; Tan, T.J.L.; Yasin, H.; Taha, H.; Jama, A. and Ahmad, N. An evaluation of the phytochemical composition, antioxidant and cytotoxicity of the leaves of Litsea elliptica Blume—An ethnomedicinal plant from Brunei Darussalam. Saudi J. Biol. Sci. 2022, 29, 304–317. [Google Scholar] [CrossRef] [PubMed]
- Phoopha, S.; Wattanapiromsakul, C.; Pitakbut, T.; Dej-Adisai, S. Chemical constituents of Litsea elliptica and their alpha-glucosidase inhibition with molecular docking. Pharmacogn. Mag. 2020, 16, 327–334. [Google Scholar] [CrossRef]
- Chawra, H.S.; Gupta, G.; Singh, S.K.; Pathak, S.; Rawat, S.; Mishra, A.; Gilhotra, R.M. Phytochemical constituents, ethno medicinal properties and applications of plant: Litsea glutinosa (Lour.) C.B. Robinson (Lauraceae). Res. J. Pharm. Technol. 2021, 14, 6113–6118. [Google Scholar] [CrossRef]
- Surendran, S.; Qassadi, F.; Surendran, G.; Lilley, D.; Heinrich, M. Myrcene—What are the potential health benefits of this flavouring and aroma agent? Front. Nutr. 2021, 8, 699666. [Google Scholar] [CrossRef]
- Lorenzetti, B.B.; Souza, G.E.; Sarti, S.J.; Santos Filho, D.; Ferreira, S.H. Myrcene mimics the peripheral analgesic activity of lemongrass tea. J. Ethnopharmacol. 1991, 34, 43–48. [Google Scholar] [CrossRef]
- Azhar, M.A.M.; Salleh, W.M.N.H.W. Chemical composition and biological activities of essential oils of the genus Litsea (Lauraceae)–A review. Agric. Conspec. Sci. 2020, 85, 97–103. [Google Scholar]
- Martins, H.B.; Selis, N.D.N.; Souza, C.L.S.E.; Nascimento, F.S.; Carvalho, S.P.D.; Gusmão, L.D.O.; Nascimento, J.D.S.; Brito, A.K.P.; Souza, S.I.D.; Oliveira, M.V.D.; et al. Anti-Inflammatory activity of the essential oil citral in experimental infection with Staphylococcus aureus in a Model Air Pouch. eCAM 2017, 2017, 2505610. [Google Scholar] [CrossRef]
- Song, Y.; Zhao, H.; Liu, J.; Fang, C.; Miao, R. Effects of citral on lipopolysaccharide-induced inflammation in human umbilical vein endothelial cells. Inflammation 2016, 39, 663–671. [Google Scholar] [CrossRef]
- Bai, X.; Tang, J. Myrcene exhibits antitumor activity against lung cancer cells by inducing oxidative stress and apoptosis mechanisms. Nat. Prod. Commun. 2020, 15, 1934578X20961189. [Google Scholar] [CrossRef]
- Du, Y.; Luan, J.; Jiang, R.P.; Liu, J.; Ma, Y. Myrcene exerts anti-asthmatic activity in neonatal rats via modulating the matrix remodeling. Int. J. Immunopathol. Pharmacol. 2020, 34, 2058738420954948. [Google Scholar] [CrossRef]
- Newman, J.D.; Marshall, J.; Chang, M.; Nowroozi, F.; Paradise, E.; Pitera, D.; Newman, K.L.; Keasling, J.D. High-level production of amorpha-4, 11-diene in a two-phase partitioning bioreactor of metabolically engineered Escherichia coli. Biotechnol. Bioeng. 2006, 95, 684–691. [Google Scholar] [CrossRef] [PubMed]
- Zhang, J.; Wang, X.; Zhang, X.; Zhang, Y.; Wang, F.; Li, X. Sesquiterpene synthase engineering and targeted engineering of α-santalene overproduction in Escherichia coli. J. Agric. Food Chem. 2022, 70, 5377–5385. [Google Scholar] [CrossRef] [PubMed]
- Oliveira Brito Pereira Bezerra Martins, A.; Wanderley, A.G.; Alcântara, I.S.; Rodrigues, L.B.; Cesário, F.R.A.S.; Correia de Oliveira, M.R.; Castro, F.F.E.; Albuquerque, T.R.D.; da Silva, M.S.A.; Ribeiro-Filho, J.; et al. Anti-inflammatory and physicochemical characterization of the Croton rhamnifolioides essential oil inclusion complex in β-cyclodextrin. Biology 2020, 9, 114. [Google Scholar] [CrossRef] [PubMed]
- Chen, J.; Wang, W.; Shi, C.; Fang, J. A comparative study of sodium houttuyfonate and 2-undecanone for their in vitro and in vivo anti-inflammatory activities and stabilities. Int. J. Mol. Sci. 2014, 15, 22978–22994. [Google Scholar] [CrossRef] [PubMed]
- Zhao, Y.; Chen, Y.; Gao, M.; Wu, L.; Wang, Y. Comparative investigation of key aroma terpenoids of Litsea cubeba essential oil by sensory, chromatographic, spectral and molecular studies. LWT 2023, 176, 114519. [Google Scholar] [CrossRef]
- Gao, M.; Lin, L.; Chen, Y.; Wang, Y. Digital gene expression profiling to explore differentially expressed genes associated with terpenoid biosynthesis during fruit development in Litsea cubeba. Molecules 2016, 21, 1251. [Google Scholar] [CrossRef]
- Müller-Waldeck, F.; Sitzmann, J.; Schnitzler, W.H.; Graßmann, J. Determination of toxic perilla ketone, secondary plant metabolites and antioxidative capacity in five Perilla frutescens L. varieties. Food Chem. Toxicol. 2021, 48, 264–270. [Google Scholar] [CrossRef]
- Wenchuan, Q.; Dickman, M.; Sumin, W.; Ruijin, W.; Pingzhong, Z.; Jianfa, C. Evidence for an aquatic plant origin of ketones found in Taihu Lake sediments. Hydrobiologia 1999, 397, 149–154. [Google Scholar] [CrossRef]
- Li, J.; Conran, J.G.; Christophel, D.C.; Li, Z.M.; Li, L.; Li, H.W. Phylogenetic relationships of the Litsea complex and core laureae (Lauraceae) using its and ETS sequences and morphology. Soc. Am. 2008, 95, 508–599. [Google Scholar] [CrossRef]
- Li, J.; Christophel, D.C.; Conran, J.G.; Li, H.W. Phylogenetic relationships within the “core” Laureae (Litsea complex, Lauraceae) inferred from sequences of the chloroplast gene matK and nuclear ribosomal DNA ITS regions. Plant Syst. Evol. 2004, 246, 19–34. [Google Scholar] [CrossRef]
- Oxelman, B.; Bremer, B. Discovery of paralogous nuclear gene sequences coding for the second-largest subunit of RNA Polymerase II (RPB2) and their phylogenetic utility in gentianales of the asterids. Mol. Biol. Evol. 2000, 17, 1131–1145. [Google Scholar] [CrossRef] [PubMed][Green Version]
- Luo, J.; Yoshikawa, N.; Hodson, M.C.; Hall, B.D. Duplication and paralog sorting of RPB2 and RPB1 genes in core eudicots. Mol. Phylogenetics Evol. 2007, 44, 850–862. [Google Scholar] [CrossRef]
- Sun, G.; Daley, T.; Ni, Y. Molecular evolution and genome divergence at RPB2 gene of the St and H genome in Elymus species. Plant Mol. Biol. 2007, 64, 645–655. [Google Scholar] [CrossRef]
- Tsui, H.P. A study on the system of Lindera. J. Syst. Evol. 1987, 25, 161–171. [Google Scholar]
- Li, H.W. The origin and evolution of Litsea genera group (Laureae) in Lauraceae. Acta Bot. YunnanI. 1995, 17, 251–254, (In Chinese with English abstract). [Google Scholar]
- Rohwer, J.G. Toward a phylogenetic classification of the Lauraceae: Evidence from matK sequences. Syst. Bot. 2000, 25, 60–71. [Google Scholar] [CrossRef]
- Chanderbali, A.S.; van der Werff, H.; Renner, S.S. Phylogeny and historical biogeography of Lauraceae: Evidence from the chloroplast and nuclear genomes. Ann. Mo. Bot. Gard. 2011, 88, 104–134. [Google Scholar] [CrossRef]
- van Wilgenburg, E. Symonds MRE, Elgar MA. Evolution of cuticular hydrocarbon diversity in ants. J. Evol. Biol. 2011, 24, 1188–1198. [Google Scholar] [CrossRef]
- Agrawal, A.A.; Lajeunesse, M.J.; Fishbein, M. Evolution of latex and its constituent defensive chemistry in milkweeds (Asclepias): A phylogenetic test of plant defense escalation. Entomol. Exp. Appl. 2008, 128, 126–138. [Google Scholar] [CrossRef]
- Xavier, J.K.A.; da Trindade, R.C.; Cibelle Moreira, E.; Figueiredo, P.L.B.; Maia, J.G.S.; Setzer, W.N.; da Silva, J.K.R. The Volatile Profiles and DNA Barcodes of Lauraceae Species from the Ocotea Complex with Occurrence in the Brazilian Amazon. Chem. Biodiv. 2022, 19, e202200337. [Google Scholar] [CrossRef]
- Agrawal, A.A.; Fishbein, M. Plant defense syndromes. Ecology 2006, 87, 132–149. [Google Scholar] [CrossRef]
- Becerra, J.X. Insects on plants: Macroevolutionary chemical trends in host use. Science 1997, 276, 253–256. [Google Scholar] [CrossRef]
- Wink, M.; Mohamed, G.I.A. Evolution of chemical defense traits in the Leguminosae: Mapping of distribution patterns of secondary metabolites on a molecular phylogeny inferred from nucleotide sequences of the rbcL gene. Biochem. Syst. Ecol. 2003, 31, 897–917. [Google Scholar] [CrossRef]
- Wink, M. Evolution of secondary metabolites from an ecological and molecular phylogenetic perspective. Phytochemistry 2003, 6, 3–19. [Google Scholar] [CrossRef]
- Feitosa-Alcantara, R.B.; Arrigoni-Blank, M.D.F.; Blank, A.F.; Nogueira, P.D.L.; Sampaio, T.S.; Nizio, D.D.C. Chemical diversity of essential oils from Hyptis pectinata (L.) poit. J. Biosci. 2018, 34, 875–887. [Google Scholar] [CrossRef]
- Li, Y.; Kong, D.; Fu, Y.; Sussman, M.R.; Wu, H. The effect of developmental and environmental factors on secondary metabolites in medicinal plants. Plant Physiol. Biochem. 2020, 148, 80–90. [Google Scholar] [CrossRef]
- Ringer, K.L. Monoterpene Biosynthesis in Peppermint and Spearmint: Cloning, Expression, and Characterization of the Redox Enzymes. Ph.D. Thesis, Washington State University, Washington, DC, USA, 2004. [Google Scholar]
- Barbosa, L.C.A.; Filomeno, C.A.; Teixeira, R.R. Chemical variability and biological activities of Eucalyptus spp. essential oils. Molecules 2016, 21, 1671. [Google Scholar] [CrossRef]
- Singh, S. Natural Product Chemistry in Agriculture. In Green Chemistry in Agriculture and Food Production, 1st ed.; Utreja, D., Kaur, K., Dhillon, N.K., Eds.; A science plublisher book; CRC Press: Boca Raton, FL, USA, 2023; pp. 1–28. [Google Scholar]
- Pichersky, E.; Gershenzon, J. The formation and function of plant volatiles: Perfumes for pollinator attraction and defense. Curr. Opin. Plant Biol. 2002, 5, 237–243. [Google Scholar] [CrossRef]
- Kessler, A.; Baldwin, I.T. Plant responses to insect herbivory: The emerging molecular analysis. Annu. Rev. Plant Biol. 2002, 53, 299–328. [Google Scholar] [CrossRef]
- Weng, J.K.; Lynch, J.H.; Matos, J.O.; Dudareva, N. Adaptive mechanisms of plant specialized metabolism connecting chemistry to function. Nat. Chem. Biol. 2021, 17, 1037–1045. [Google Scholar] [CrossRef]
- Sanz, C.; Pérez, A.G. Plant metabolic pathways and flavor biosynthesis. In Handbook of Fruit and Vegetable Flavors, 1st ed.; Hui, Y.H., Feng, C., Leo, M.L., Nollet, Eds.; Wiley: Hoboken, NJ, USA, 2010; pp. 129–155. [Google Scholar]
- Sun, J.; Fan, H.; Sun, D.; Zhong, X.; Xu, L.; Hou, K.; Zhou, X.; Fu, D.; Shi, L.; Liu, Y. Dynamic changes in terpenoids metabolisms of mountain-cultivated ginseng harvested at different months and ages. J. Plant Growth Regul. 2023, 101, 473–487. [Google Scholar] [CrossRef]






| Villages * | KTN | PSC | SDS | MSM | PK | BH | OP | MH | Phi | PHm | Phi | WD | |
|---|---|---|---|---|---|---|---|---|---|---|---|---|---|
| Elevation (m.a.s.l.) | 1442 | 1200 | 1320 | 1016 | 1381 | 1003 | 1109 | 976 | 986 | 598 | 986 | 452 | |
| District | Omkoi | Galayani Vadhana | Mae Chaem | Mae Rim | Chom Thong | Mae Chaem | Mae Sariang | Mae Chaem | Mae Sai | Mae Sai | Mae Sai | Mae Ai | |
| Province | Chiang Mai | Chiang Mai | Chiang Mai | Chiang Mai | Chiang Mai | Chiang Mai | Mae Hong Son | Chiang Mai | Chiang Rai | Chiang Rai | Chiang Rai | Chiang Mai | |
| Ethnic groups | Karen | Karen | Karen | Hmong | Hmong | Lawa | Lawa | Lawa | Akha | Akha | Lahu | Lahu | |
| Geo-coordinates | Y | 1915301.0435030179 | 2109018.003780568 | 2035923.8808079709 | 2086260.9457112278 | 2028615.6534072997 | 2040726.2658942419 | 2023176.4500735838 | 2037041.9370179593 | 2251700.923513442 | 2255965.624905276 | 2251700.923513442 | 2216716.583312514 |
| X | 433392.2302127518 | 426668.2622339206 | 408901.96015487844 | 484852.34254818497 | 454725.1412013367 | 413543.7332216039 | 412464.1531115288 | 411878.2582734922 | 586862.4074437316 | 589806.6662964916 | 586862.4074437316 | 546893.2702477358 | |
| #Households | 26 | 172 | 72 | 205 | 151 | 68 | 35 | 59 | 164 | 115 | 57 | 52 | |
| Population | 190 | 633 | 392 | 1750 | 944 | 369 | 203 | 250 | 590 | 563 | 275 | 325 | |
| Vegetation ** | LMF | LMF | LMF | LMF | LMF | LMF | LMF | LMF | LMF | MDF | LMF | MDF | |
| Age of village (years) | >100 | >100 | ~70 | >100 | >100 | >100 | >100 | >100 | >100 | >100 | >100 | >100 | |
| Age of informant | ~40–70 | ~50–80 | ~35–75 | ~55–65 | ~55–70 | ~50–80 | ~50–80 | ~50–65 | ~50–60 | ~50–70 | ~55–60 | ~50–65 | |
| #Key informants Male | 2 | 2 | 2 | 3 | 1 | 5 | 4 | 5 | 4 | 4 | 3 | 3 | |
| Female | 3 | 3 | 3 | 2 | 4 | 5 | 1 | 0 | 1 | 1 | 2 | 2 | |
| Occupation | Farmer | Farmer | Farmer | Gardener | Gardener | Farmer | Farmer | Farmer | Gardener | Gardener | Gardener | Farmer | |
| Km from hospital (dirt road) | 100 | 2.9 | 48.7 | 29.3 | 24.4 | 21.8 | 85.2 | 46.5 | 17.6 | 8.4 | 17.6 | 19.1 | |
| Used Litsea species | 2 | 1 | 4 | 10 | 8 | 6 | 4 | 3 | 2 | 2 | 7 | 6 | |
| Medicinal species | 2 | 1 | 4 | 9 | 8 | 4 | 4 | 3 | 2 | 2 | 6 | 5 | |
| % medicinal/total 13 species | 15 | 8 | 31 | 69 | 62 | 31 | 31 | 23 | 15 | 15 | 46 | 15 |
| Species and Voucher No. | Thai Name | Morphology | Habitat | Smell |
|---|---|---|---|---|
| L. cubeba (NC002) | Ta Khrai Ton | Green bark turning grayish brown, smooth, lenticellate Leaves glabrous on both surfaces, blade ovate–lanceolate or lanceolate, 7–20 × 2–4 cm Brown root turning grayish brown, 5–15 × 1–10 cm | Growing on mountain, 1000–1100 m.a.s.l. | Whole plant strongly aromatic |
| L. elliptica (NC003) | Thammang | Bark grayish brown, smooth, lenticellate Leaves thinly coriaceous, glabrous on both surfaces, midrib sunken above, blade elliptic or elliptic–oblong, 5–15 × 3–5 cm Brown root turning gray, 7–32 × 3–8 cm | Cultivated at elevations of 300–400 m.a.s.l. | Whole plant strongly aromatic |
| L. glutinosa (NC004) | Mi Men | Bark grayish brown or gray Leaf tomentose on midrib and secondary veins above, blade variable in shape and size, 5–25 × 3–10 cm Brown root turning grayish brown, 8–40 × 7–12 cm | Dry evergreen forest, 300–400 m.a.s.l. | Bark and root aromatic; leaf strongly aromatic |
| L. martabanica (NC008) | Miat Ton | Bark smooth, lenticellate, grayish brown Leaves glabrous on both surfaces or pubescent on midrib and secondary veins above, elliptic–oblong or ovate–oblong, 5–20 × 3–7 cm Brown root, 5–20 × 1–5 cm | Lower montane rain forest, 1500–1600 m.a.s.l. | Root aromatic |
| L. mollis (NC009) | Lek Chi Din | Bark smooth, green, turning dark brown Leaves pubescent on midrib and secondary veins above, blade ovate or ovate–oblong, 5–10 × 2–10 cm Brown root turning gray, 4–20 × 1–8 cm | Growing in open areas of lower montane rain forest, 1000–1100 m.a.s.l. | Whole plant strongly aromatic |
Disclaimer/Publisher’s Note: The statements, opinions and data contained in all publications are solely those of the individual author(s) and contributor(s) and not of MDPI and/or the editor(s). MDPI and/or the editor(s) disclaim responsibility for any injury to people or property resulting from any ideas, methods, instructions or products referred to in the content. |
© 2025 by the authors. Licensee MDPI, Basel, Switzerland. This article is an open access article distributed under the terms and conditions of the Creative Commons Attribution (CC BY) license (https://creativecommons.org/licenses/by/4.0/).
Share and Cite
Chaisoung, N.; Balslev, H.; Suksathan, R.; Panyadee, P.; Long, C.; Ngernsaengsaruay, C.; Chaowasku, T.; Inta, A. Essential Oil and Phylogenetic Positions of Five Medicinal Litsea Species (Lauraceae). Diversity 2025, 17, 168. https://doi.org/10.3390/d17030168
Chaisoung N, Balslev H, Suksathan R, Panyadee P, Long C, Ngernsaengsaruay C, Chaowasku T, Inta A. Essential Oil and Phylogenetic Positions of Five Medicinal Litsea Species (Lauraceae). Diversity. 2025; 17(3):168. https://doi.org/10.3390/d17030168
Chicago/Turabian StyleChaisoung, Natcha, Henrik Balslev, Ratchuporn Suksathan, Prateep Panyadee, Chunlin Long, Chatchai Ngernsaengsaruay, Tanawat Chaowasku, and Angkhana Inta. 2025. "Essential Oil and Phylogenetic Positions of Five Medicinal Litsea Species (Lauraceae)" Diversity 17, no. 3: 168. https://doi.org/10.3390/d17030168
APA StyleChaisoung, N., Balslev, H., Suksathan, R., Panyadee, P., Long, C., Ngernsaengsaruay, C., Chaowasku, T., & Inta, A. (2025). Essential Oil and Phylogenetic Positions of Five Medicinal Litsea Species (Lauraceae). Diversity, 17(3), 168. https://doi.org/10.3390/d17030168

