From Broodstock to Progeny: Genetic Variation in Captive-Bred F1 Bahaba taipingensis and Its Relevance to Conservation Release Programs
Abstract
1. Introduction
2. Materials and Methods
2.1. Ethical Statement
2.2. Sample Collection
2.3. DNA Extraction and Library Construction
2.4. Mitochondrial Genome Assembly and Annotation
2.5. Mitochondrial Data Analysis
2.6. Whole-Genome Resequencing and SNP Detection
2.7. Population Genetic Diversity
2.8. Population Differentiation and Structure Analysis
3. Result
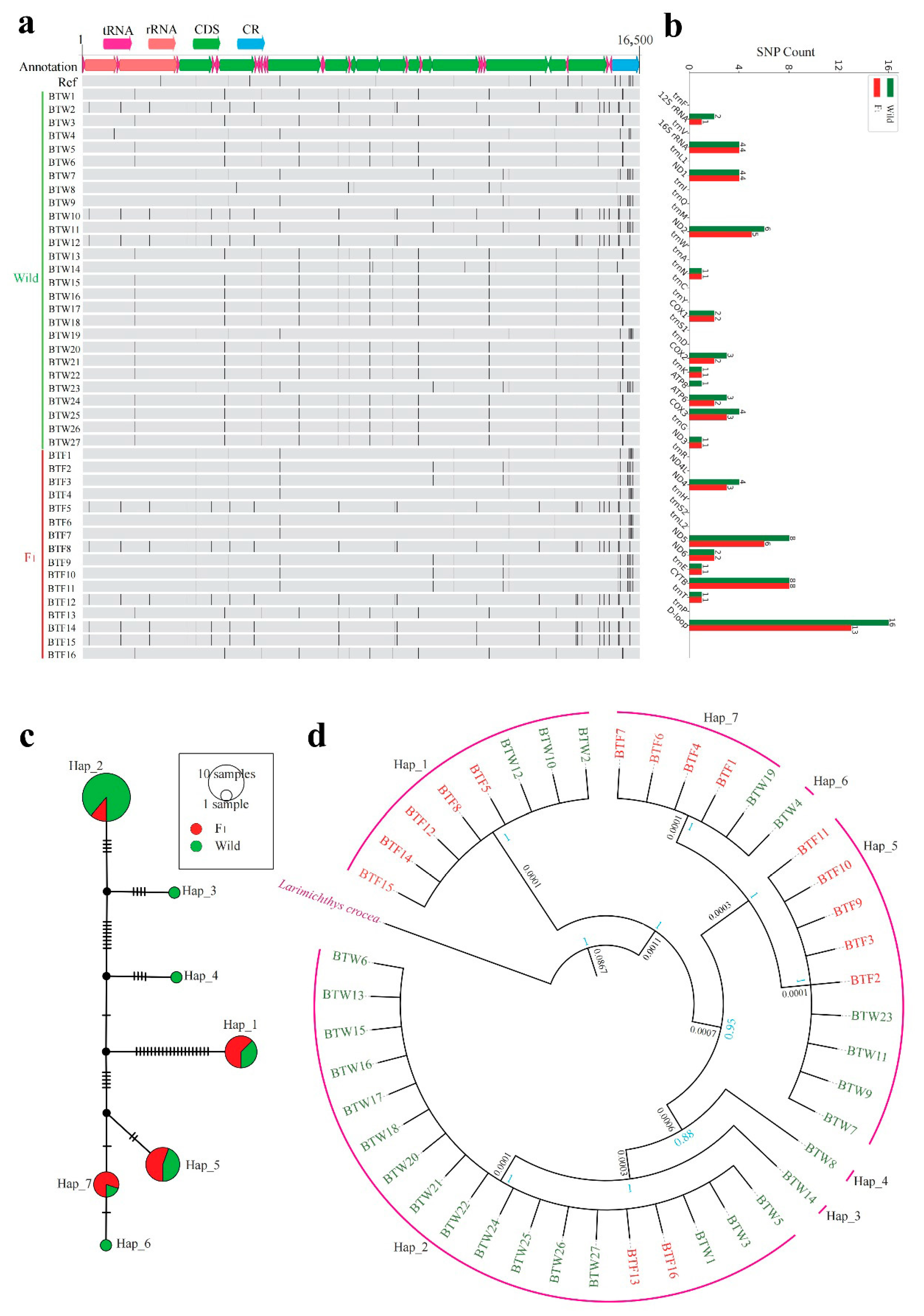
3.1. Mitochondrial Genetic Assessment
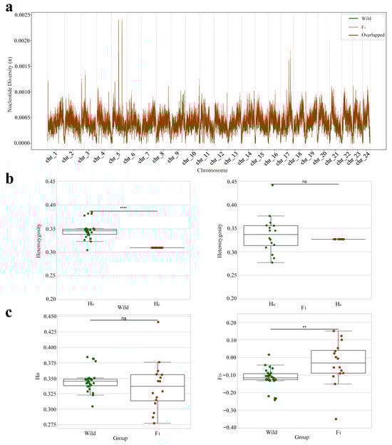
3.2. Population Genetic Diversity Analysis
3.3. Population Structure Analysis
4. Discussion
4.1. Decline in Maternal Lineage Diversity
4.2. Nuclear Genomic Diversity and Genetic Homogenization in the F1 Generation
4.3. Recommendations for Genetic Management and Optimization
5. Conclusions
Supplementary Materials
Author Contributions
Funding
Data Availability Statement
Conflicts of Interest
References
- Gu, Y.G.; Huang, H.H.; Liang, Y.; Fang, Y.; Dai, M.; Ou, Y.J.; Wang, L.G.; Wang, X.N. Micro-CT and SEM investigation of sound absorption structure and chambers in the otoliths of Giant Panda fish species-Chinese Bahaba (Bahaba taipingensis). Micron 2022, 161, 103342. [Google Scholar] [CrossRef]
- Chen, Y.; Guo, Y.; Li, M.; Zhang, X. Decadal population depletion, size class reduction, and range contraction of the giant yellow croaker in China: Implications for conservation and management. Ocean Coast. Manag. 2025, 265, 107659. [Google Scholar] [CrossRef]
- Boilevin, V.; Crosta, A.; Hennige, S.J. Addressing illegal transnational trade of totoaba and its role in the possible extinction of the vaquita. J. Int. Wildl. Law Policy 2023, 26, 104–134. [Google Scholar] [CrossRef]
- Cruz-López, H.; Rodríguez-Morales, S.; Enríquez-Paredes, L.M.; Villarreal-Gómez, L.J.; True, C.; Olivera-Castillo, L.; Fernández-Velasco, D.A.; López, L.M. Swim bladder of farmed Totoaba macdonaldi: A source of value-added collagen. Mar. Drugs 2023, 21, 173. [Google Scholar] [CrossRef]
- Rodenbiker, J. Shark fin city: Transitional marine wildlife economies in global Hong Kong. Urban Geogr. 2025, 46, 155–179. [Google Scholar] [CrossRef]
- Ntho, A.; Ny, W. How ‘cocaine of the seas’ is wreaking ecological mayhem. Nature 2024, 634, 10. [Google Scholar]
- Wang, Y.; Hu, M.; Sadovy, Y.; Cheung, S.G.; Shin, P.K. Threatened fishes of the world: Bahaba taipingensis Herre, 1932 (Sciaenidae). Environ. Biol. Fishes 2009, 85, 335–336. [Google Scholar] [CrossRef]
- National Forestry and Grassland Administration; Ministry of Agriculture and Rural Affairs of China. List of National Key Protected Wild Animals; Announcement No. 3; National Forestry and Grassland Administration: Beijing, China, 2021.
- WWF Hong Kong. Oceans 10: Sitemap. Available online: www.wwf.org.hk (accessed on 4 September 2025).
- Tave, D. Conservation Aquaculture: An Evolution-Based Approach for the Production of Fish for Aquaculture-Assisted Fisheries Programs; Springer Nature: Cham, Switzerland, 2025. [Google Scholar]
- Zhu, H.L. Dongguan establishes its first aquatic flora and fauna nature reserve. Guangdong Sci. Technol. News 2005, 19, 22. [Google Scholar]
- Lu, W.H. Study on Rescue, Acclimatization, and Artificial Breeding Techniques of Bahaba taipingensis; South China Institute of Special Aquatic Products: Dongguan, China, 2021. [Google Scholar]
- Cai, W.J.; Li, A.P.; Wang, X.Y. Huizhou launches national key R&D project on Bahaba taipingensis. Huizhou Daily, 16 January 2025; p. 6. [Google Scholar] [CrossRef]
- Hohenlohe, P.A.; Funk, W.C.; Rajora, O.P. Population genomics for wildlife conservation and management. Mol. Ecol. 2021, 30, 62–82. [Google Scholar] [CrossRef]
- Yuan, J.; Zhuang, X.; Wu, L.; Lin, H.; Li, Y.; Wu, L.; Yao, J.; Liu, J.; Ding, S. Assessing the population genetic structure of yellow croaker in China: Insights into the ecological and genetic consequences of artificial breeding on natural populations. Aquaculture 2024, 590, 741026. [Google Scholar] [CrossRef]
- Zhang, Y.; Yang, F.; Wang, Z.; You, Q.; Lou, B.; Xu, D.; Chen, R.; Zhan, W.; Liu, F. Mitochondrial DNA variation and population genetic structure in the small yellow croaker at the coast of Yellow Sea and East China Sea. Biochem. Syst. Ecol. 2017, 71, 236–243. [Google Scholar] [CrossRef]
- Zhao, Y.; Ou, Y.; Wen, J.; Li, J.; Zhou, H. Analysis of genetic diversity of Bahaba taipingensis based on microsatellite markers. South China Fish. Sci. 2019, 15, 127–132. [Google Scholar]
- Zhao, Y.; Ou, Y.; Wen, J.; Li, J.; Zhou, H. Screening of SSR molecular markers in Bahaba taipingensis based on transcriptome sequencing technology. South China Fish. Sci. 2019, 15, 133–139. [Google Scholar]
- Cui, R.; Wu, J.; Yan, K.; Luo, S.; Hu, Y.; Feng, W.; Lu, B.; Wang, J. Phased genome assemblies reveal haplotype-specific genetic load in the critically endangered Chinese Bahaba (Teleostei, Sciaenidae). Mol. Ecol. 2024, 33, e17250. [Google Scholar] [CrossRef]
- Jin, J.J.; Yu, W.B.; Yang, J.B.; Song, Y.; DePamphilis, C.W.; Yi, T.S.; Li, D.Z. GetOrganelle: A fast and versatile toolkit for accurate de novo assembly of organelle genomes. Genome Biol. 2020, 21, 241. [Google Scholar] [CrossRef] [PubMed]
- Dierckxsens, N.; Mardulyn, P.; Smits, G. NOVOPlasty: De novo assembly of organelle genomes from whole genome data. Nucleic Acids Res. 2017, 45, e18. [Google Scholar] [PubMed]
- Jaimes, J.A.; André, N.M.; Chappie, J.S.; Millet, J.K.; Whittaker, G.R. Phylogenetic analysis and structural modeling of SARS-CoV-2 spike protein reveals an evolutionary distinct and proteolytically sensitive activation loop. J. Mol. Biol. 2020, 432, 3309–3325. [Google Scholar] [CrossRef] [PubMed]
- Sievers, F.; Higgins, D.G. Clustal Omega, accurate alignment of very large numbers of sequences. In Multiple Sequence Alignment Methods; Humana Press: Totowa, NJ, USA, 2013; pp. 105–116. [Google Scholar]
- Bronstein, O.; Kroh, A.; Haring, E. Mind the gap! The mitochondrial control region and its power as a phylogenetic marker in echinoids. BMC Evol. Biol. 2018, 18, 80. [Google Scholar] [CrossRef] [PubMed]
- Rozas, J.; Ferrer-Mata, A.; Sánchez-DelBarrio, J.C.; Guirao-Rico, S.; Librado, P.; Ramos-Onsins, S.E.; Sánchez-Gracia, A. DnaSP 6: DNA sequence polymorphism analysis of large data sets. Mol. Biol. Evol. 2017, 34, 3299–3302. [Google Scholar] [CrossRef] [PubMed]
- Leigh, J.W.; Bryant, D.; Nakagawa, S. POPART: Full-feature software for haplotype network construction. Methods Ecol. Evol. 2015, 6, 1110–1116. [Google Scholar] [CrossRef]
- Ronquist, F.; Teslenko, M.; Van Der Mark, P.; Ayres, D.L.; Darling, A.; Höhna, S.; Larget, B.; Liu, L.; Suchard, M.A.; Huelsenbeck, J.P. MrBayes 3.2: Efficient Bayesian phylogenetic inference and model choice across a large model space. Syst. Biol. 2012, 61, 539–542. [Google Scholar] [CrossRef]
- Kumar, S.; Stecher, G.; Li, M.; Knyaz, C.; Tamura, K. MEGA X: Molecular evolutionary genetics analysis across computing platforms. Mol. Biol. Evol. 2018, 35, 1547–1549. [Google Scholar] [CrossRef] [PubMed]
- Edgar, R.C. MUSCLE: Multiple sequence alignment with high accuracy and high throughput. Nucleic Acids Res. 2004, 32, 1792–1797. [Google Scholar] [CrossRef] [PubMed]
- Chen, S.; Zhou, Y.; Chen, Y.; Gu, J. fastp: An ultra-fast all-in-one FASTQ preprocessor. Bioinformatics 2018, 34, i884–i890. [Google Scholar] [CrossRef] [PubMed]
- Li, H. Aligning sequence reads, clone sequences and assembly contigs with BWA-MEM. arXiv 2013, arXiv:1303.3997. [Google Scholar] [CrossRef]
- Danecek, P.; Bonfield, J.K.; Liddle, J.; Marshall, J.; Ohan, V.; Pollard, M.O.; Whitwham, A.; Keane, T.; McCarthy, S.A.; Davies, R.M.; et al. Twelve years of SAMtools and BCFtools. Gigascience 2021, 10, giab008. [Google Scholar] [CrossRef]
- Van der Auwera, G.A.; O’Connor, B.D. Genomics in the Cloud: Using Docker, GATK, and WDL in Terra; O’Reilly Media: Sebastopol, CA, USA, 2020. [Google Scholar]
- Genovese, G.; Rockweiler, N.B.; Gorman, B.R.; Bigdeli, T.B.; Pato, M.T.; Pato, C.N.; Ichihara, K.; McCarroll, S.A. BCFtools/liftover: An accurate and comprehensive tool to convert genetic variants across genome assemblies. Bioinformatics 2024, 40, btae038. [Google Scholar] [CrossRef]
- Whitlock, M.C.; Lotterhos, K.E. Reliable detection of loci responsible for local adaptation: Inference of a null model through trimming the distribution of FST. Am. Nat. 2015, 186 (Suppl. S1), S24–S36. [Google Scholar] [CrossRef]
- Danecek, P.; Auton, A.; Abecasis, G.; Albers, C.A.; Banks, E.; DePristo, M.A.; Handsaker, R.E.; Lunter, G.; Marth, G.T.; Sherry, S.T.; et al. The variant call format and VCFtools. Bioinformatics 2011, 27, 2156–2158. [Google Scholar] [CrossRef]
- Bisong, E. Matplotlib and seaborn. In Building Machine Learning and Deep Learning Models on Google Cloud Platform: A Comprehensive Guide for Beginners; Apress: Berkeley, CA, USA, 2019; pp. 151–165. [Google Scholar]
- Chen, Z.L.; Meng, J.M.; Cao, Y.; Yin, J.L.; Fang, R.Q.; Fan, S.B.; Liu, C.; Zeng, W.F.; Ding, Y.H.; Tan, D.; et al. A high-speed search engine pLink 2 with systematic evaluation for proteome-scale identification of cross-linked peptides. Nat. Commun. 2019, 10, 3404. [Google Scholar] [CrossRef]
- Alexander, D.H.; Novembre, J.; Lange, K. Fast model-based estimation of ancestry in unrelated individuals. Genome Res. 2009, 19, 1655–1664. [Google Scholar] [CrossRef]
- Novo, I.; Ordás, P.; Moraga, N.; Santiago, E.; Quesada, H.; Caballero, A. Impact of population structure in the estimation of recent historical effective population size by the software GONE. Genet. Sel. Evol. 2023, 55, 86. [Google Scholar] [CrossRef]
- Hilsdorf, A.W.S.; Azeredo-Espin, A.M.L.; Krieger, M.H.; Krieger, J.E. Mitochondrial DNA diversity in wild and cultured populations of Brycon opalinus (Cuvier, 1819) (Characiformes, Characidae, Bryconinae) from the Paraíba do Sul Basin, Brazil. Aquaculture 2002, 214, 81–91. [Google Scholar] [CrossRef]
- Yuan, J.; Lin, H.; Wu, L.; Zhuang, X.; Ma, J.; Kang, B.; Ding, S. Resource status and effect of long-term stock enhancement of large yellow croaker in China. Front. Mar. Sci. 2021, 8, 743836. [Google Scholar] [CrossRef]
- Allendorf, F.W.; Hohenlohe, P.A.; Luikart, G. Genomics and the future of conservation genetics. Nat. Rev. Genet. 2010, 11, 697–709. [Google Scholar] [CrossRef]
- Del Pazo, F.; Sánchez, S.; Posner, V.; Sciara, A.A.; Arranz, S.E.; Villanova, G.V. Genetic diversity and structure of the commercially important native fish pacu (Piaractus mesopotamicus) from cultured and wild fish populations: Relevance for broodstock management. Aquac. Int. 2021, 29, 289–305. [Google Scholar] [CrossRef]
- Noorullah, M.; Zuberi, A.; Zaman, M.; Younas, W.; Hussain, S.; Kamran, M. Assessment of genetic diversity among wild and captive-bred Labeo rohita through microsatellite markers and mitochondrial DNA. Fish. Aquat. Sci. 2023, 26, 752–761. [Google Scholar] [CrossRef]
- Brown, K.T.; Southgate, P.C.; Loganimoce, E.M.; Kaure, T.; Stockwell, B.; Lal, M.M. Sandfish generations: Loss of genetic diversity due to hatchery practices in the sea cucumber Holothuria (Metriatyla) scabra. Aquaculture 2024, 578, 740048. [Google Scholar] [CrossRef]
- Geletu, T.T.; Zhao, J. Genetic resources of Nile tilapia (Oreochromis niloticus Linnaeus, 1758) in its native range and aquaculture. Hydrobiologia 2023, 850, 2425–2445. [Google Scholar] [CrossRef]
- Zhang, X.; Ouyang, M.; Zhang, F.; Wang, J. Study on the genetic structure of wild and hatchery populations of Procypris rabaudi Tchang, an endemic fish in the upper Yangtze River. Fish. Res. 2022, 245, 106134. [Google Scholar] [CrossRef]
- Guo, X.Z.; Chen, H.M.; Wang, A.B.; Qian, X.Q. Population genetic structure of the yellow catfish (Pelteobagrus fulvidraco) in China inferred from microsatellite analyses: Implications for fisheries management and breeding. J. World Aquac. Soc. 2022, 53, 174–191. [Google Scholar] [CrossRef]
- Ukenye, E.A.; Megbowon, I. Comparison of genetic diversity of farmed Oreochromis niloticus and wild unidentified tilapia (Wesafu) using microsatellite markers. Biodiversitas 2023, 24, 5. [Google Scholar] [CrossRef]





| Groups | Mean π | Mean Ho/He | Mean FIS | Total ROH Count/Length (kb) | Mean Inter-Population FST 1 |
|---|---|---|---|---|---|
| Wild | 0.000401 | 0.346/0.309 | −0.118 | 117/52,607.30 | 0.035 |
| F1 | 0.000423 | 0.337/0.327 | −0.030 | 686/283,089.25 | 0.035 |
Disclaimer/Publisher’s Note: The statements, opinions and data contained in all publications are solely those of the individual author(s) and contributor(s) and not of MDPI and/or the editor(s). MDPI and/or the editor(s) disclaim responsibility for any injury to people or property resulting from any ideas, methods, instructions or products referred to in the content. |
© 2025 by the authors. Licensee MDPI, Basel, Switzerland. This article is an open access article distributed under the terms and conditions of the Creative Commons Attribution (CC BY) license (https://creativecommons.org/licenses/by/4.0/).
Share and Cite
Hu, Y.; Chen, Q.; Chen, J.; Chen, W.; Wang, J.; Lin, H.; Chen, G.; Xiao, J.; Lin, H.; Feng, W.; et al. From Broodstock to Progeny: Genetic Variation in Captive-Bred F1 Bahaba taipingensis and Its Relevance to Conservation Release Programs. Diversity 2025, 17, 676. https://doi.org/10.3390/d17100676
Hu Y, Chen Q, Chen J, Chen W, Wang J, Lin H, Chen G, Xiao J, Lin H, Feng W, et al. From Broodstock to Progeny: Genetic Variation in Captive-Bred F1 Bahaba taipingensis and Its Relevance to Conservation Release Programs. Diversity. 2025; 17(10):676. https://doi.org/10.3390/d17100676
Chicago/Turabian StyleHu, Yuting, Qianhui Chen, Jiabo Chen, Wenjun Chen, Jujing Wang, Haimei Lin, Guanlin Chen, Jinsheng Xiao, Hungdu Lin, Wei Feng, and et al. 2025. "From Broodstock to Progeny: Genetic Variation in Captive-Bred F1 Bahaba taipingensis and Its Relevance to Conservation Release Programs" Diversity 17, no. 10: 676. https://doi.org/10.3390/d17100676
APA StyleHu, Y., Chen, Q., Chen, J., Chen, W., Wang, J., Lin, H., Chen, G., Xiao, J., Lin, H., Feng, W., & Wang, J. (2025). From Broodstock to Progeny: Genetic Variation in Captive-Bred F1 Bahaba taipingensis and Its Relevance to Conservation Release Programs. Diversity, 17(10), 676. https://doi.org/10.3390/d17100676

