White Oaks Genetic and Chemical Diversity Affect the Community Structure of Canopy Insects Belonging to Two Trophic Levels
Abstract
1. Introduction
2. Materials and Methods
2.1. Study Species
2.2. Study Sites and Population Sampling
2.3. Molecular Data
2.4. Chemical Data
2.5. Canopy Gall-Inducing Wasp Communities and Associated Parasitoids
2.6. Statistical Analysis
2.6.1. Genetic Diversity of Host Plant
2.6.2. Community Structure of Canopy Gall-Inducing Insects and Associated Parasitoids
2.7. Influence of Host Taxa, Genetic Diversity and Secondary Metabolites on Canopy Gall-Inducing Insects and Associated Parasitoids
3. Results
3.1. Genetic Diversity of the Three Oak Taxa Hosting Gall-Inducing Insects
3.2. Qualitative and Quantitative Variation of Secondary Metabolites
3.3. Composition of the Community of Gall-Inducing Insects and Their Parasitoids
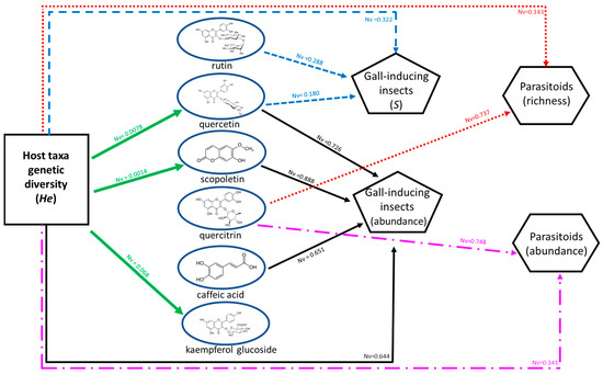
3.4. Effect of Genetic Diversity and the Expression of Secondary Metabolites on the Communities of Gall-Inducing Insects and Parasitoids
4. Discussion
4.1. Genetic Diversity and Secondary Metabolite Expression
4.2. Characterization of Gall-Inducing Insect Community and Their Parasitoids
4.3. Effect of Genetic and Chemical Diversity on Gall-Inducing Insect Community and Their Parasitoids
5. Conclusions
Author Contributions
Funding
Institutional Review Board Statement
Data Availability Statement
Acknowledgments
Conflicts of Interest
Appendix A
Appendix B
Appendix C
References
- Murdoch, W.W.; Evans, F.C.; Peterson, C.H. Diversity and pattern in plants and insects. Ecology 1972, 53, 819–829. [Google Scholar] [CrossRef]
- Pérez-López, G.; González-Rodríguez, A.; Oyama, K.; Cuevas-Reyes, P. Effects of plant hybridization on the structure and composition of a highly rich community of cynipid gall wasps: The case of the oak hybrid complex Quercus magnoliifolia x Quercus resinosa in Mexico. Biodivers. Conserv. 2016, 25, 633–651. [Google Scholar] [CrossRef]
- Shuster, S.M.; Lonsdorf, E.V.; Wimp, G.M.; Bailey, J.K.; Whitham, T.G. Community heritability measures the evolutionary consequences of indirect genetic effects on community structure. Evolution 2006, 60, 991–1003. [Google Scholar] [CrossRef]
- Harvey, J.A.; Van Dam, N.M.; Gols, R. Interactions over four trophic levels: Foodplant quality affects the development of a hyperparasitoid as mediated through an herbivore and its primary parasitoid. J. Anim. Ecol. 2003, 72, 520–531. [Google Scholar] [CrossRef]
- Preszler, R.W.; Boecklen, W.J. A three-trophic-level analysis of the effects of plant hybridization on a leaf-mining moth. Oecologia 1994, 100, 66–73. [Google Scholar] [CrossRef]
- Crutsinger, G.M.; Collins, M.D.; Fordyce, J.A.; Gompert, Z.; Nice, C.C.; Sanders, N.J. Plant Genotypic Diversity Predicts Community Structure and Governs an Ecosystem Process. Science 2006, 313, 966–968. [Google Scholar] [CrossRef]
- Wimp, G.M.; Wooley, S.; Bangert, R.K.; Young, W.P.; Martinsen, G.D.; Keim, P.; Rehill, B.; Indroth, R.L.L.; Whitham, T.G. Plant genetics predicts intra-annual variation in phytochemistry and arthropod community structure. Mol. Ecol. 2007, 16, 5057–5069. [Google Scholar] [CrossRef]
- Tovar-Sánchez, E.; Oyama, K. Effect of hybridization of the Quercus crassifolia × Quercus crassipes complex on the community structure of endophagous insects. Oecologia 2006, 147, 702–713. [Google Scholar] [CrossRef] [PubMed]
- Valencia-Cuevas, L.; Mussali-Galante, P.; Cano-Santana, Z.; Pujade-Villar, J.; Equihua-Martínez, A.; Tovar-Sánchez, E. Genetic variation in foundation species governs the dynamics of trophic interactions. Curr. Zool. 2018, 64, 13–22. [Google Scholar] [CrossRef] [PubMed]
- Pichersky, E.; Gang, D.R. Genetics and biochemistry of secondary metabolites in plants: An evolutionary perspective. Trends Plant Sci. 2000, 5, 439–445. [Google Scholar] [CrossRef] [PubMed]
- Coq-Etchegaray, D.; Bernillon, S.; Le-Provost, G.; Kremer, A.; Ducousso, A.; Lalanne, C.; Bonne, F.; Moing, A.; Plomion, C.; Brachi, B. Extensive variation of leaf specialized metabolite production in sessile oak (Quercus petraea) populations is to a large extent genetically determined but not locally adaptive. bioRxiv 2023. [Google Scholar] [CrossRef]
- Robinson, K.M.; Ingvarsson, P.K.; Jansson, S.; Albrectsen, B.R. Genetic variation in functional traits influences arthropod community composition in aspen (Populus tremula L.). PLoS ONE 2012, 7, e37679. [Google Scholar] [CrossRef]
- Caseys, C.; Stritt, C.; Glauser, G.; Blanchard, T.; Lexer, C. Effects of hybridization and evolutionary constraints on secondary metabolites: The genetic architecture of phenylpropanoids in European Populus species. PLoS ONE 2015, 10, e0128200. [Google Scholar] [CrossRef] [PubMed]
- Ehrlich, P.R.; Raven, P.H. Butterflies and plants: A study in coevolution. Evolution 1964, 18, 586–608. [Google Scholar] [CrossRef]
- Mutikainen, P.; Walls, M.; Ovaska, J.; Keinänen, M.; Julkunen-Tiitto, R.; Vapaavuori, E. Herbivore resistance in Betula pendula: Effect of fertilization, defoliation, and plant genotype. Ecology 2000, 81, 49–65. [Google Scholar] [CrossRef]
- Whitham, T.G.; Bailey, J.K.; Schweitzer, J.A.; Shuster, S.M.; Bangert, R.K.; LeRoy, C.J.; Lonsdorf, E.V.; Allan, G.J.; DiFazio, S.P.; Potts, B.M.; et al. A framework for community and ecosystem genetics: Form genes to ecosystems. Nature 2006, 7, 510–523. [Google Scholar] [CrossRef]
- Wimp, G.M.; Martinsen, G.D.; Floate, K.D.; Bangert, R.K.; Whitham, T.G. Plant genetic determinants of arthropod community structure and diversity. Evolution 2005, 59, 61–69. [Google Scholar] [CrossRef]
- Maldonado-López, Y.; Cuevas-Reyes, P.; González-Rodríguez, A.; Pérez-López, G.; Acosta-Gómez, C.; Oyama, K. Relationships among plant genetics, phytochemistry and herbivory patterns in Quercus castanea across a fragmented landscape. Ecol. Res. 2015, 30, 133–143. [Google Scholar] [CrossRef]
- Bangert, R.K.; Allan, G.J.; Turek, R.J.; Wimp, G.M.; Meneses, N.; Martinsen, G.D.; Keim, P.; Whitham, T.G. From genes to geography: A genetic similarity rule for arthropod community structure at multiple geographic scales. Mol. Ecol. 2006, 15, 4215–4228. [Google Scholar] [CrossRef]
- Cavender-Bares, F.; Fallon, B.; González-Rodríguez, A.; Hipp, A.L.; Hoerner, F.; Kaproth, M.; Manos, P.S.; Meireles, J.; McVay, J.; Pearse, I. Diversity, distribution and ecosystem services of the north American oaks. Int. Oaks 2016, 27, 37–48. [Google Scholar]
- Govaerts, R.; Frodin, D.G. World Checklist and Bibliography of Fagales (Betulaceae, Corylaceae, Fagaceae and Ticodendraceae); Royal Bot Gardens; Kew: Richmond, VA, USA, 1998. [Google Scholar]
- Valencia, A.S. Diversidad del género Quercus (Fagaceae) en México. B. Soc. Bot. Mex. 2004, 75, 33–53. [Google Scholar] [CrossRef]
- Bargali, K.; Joshi, B.; Bargali, S.S. Diversity within oaks. Int. Oaks 2014, 25, 7–70. [Google Scholar]
- Skarpaas, O.; Blumentrath, S.; Evju, M.; Sverdrup-Thygeson, A. Prediction of biodiversity hotspots in the Anthropocene: The case of veteran oaks. Ecol. Evol. 2017, 7, 7987–7997. [Google Scholar] [CrossRef] [PubMed]
- Kremer, A.; Abbott, A.G.; Carlson, J.E.; Manos, P.S.; Plomion, C.; Sisco, P.; Staton, M.E.; Ueno, S.; Vendramin, G.G. Genomics of Fagaceae. Tree Genet. Genomes 2012, 8, 583–610. [Google Scholar] [CrossRef]
- Valencia-Cuevas, L.; Piñero, D.; Mussali-Galante, P.; Valencia-Ávalos, S.; Tovar-Sánchez, E. Effect of a red oak species gradient on genetic structure and diversity of Quercus castanea (Fagaceae) in Mexico. Tree Genet. Genomes 2014, 10, 641–652. [Google Scholar] [CrossRef]
- Peñaloza-Ramírez, J.M.; González-Rodríguez, A.; Mendoza-Cuenca, L.; Caron, H.; Kremer, A.; Oyama, K. Interspecific gene flow in a multispecies oak hybrid zone in the Sierra Tarahumara of Mexico. Ann. Bot. 2010, 105, 389–399. [Google Scholar] [CrossRef]
- Tovar-Sánchez, E.; Oyama, K. Natural hybridization and hybrid zones between Quercus crassifolia and Quercus crassipes (Fagaceae) in Mexico: Morphological and molecular evidence. Am. J. Bot. 2004, 91, 1352–1363. [Google Scholar] [CrossRef] [PubMed]
- Yarnes, C.T.; Boecklen, W.; Tuominen, K.; Salminen, J.P. Hybridization affects seasonal variation of phytochemical phenotypes in an oak hybrid complex (Quercus gambelii × Quercus grisea). Int. J. Plant Sci. 2008, 169, 567–578. [Google Scholar] [CrossRef]
- López-Caamal, A.; Tovar-Sánchez, E. Genetic, morphological, and chemical patterns of plant hybridization. Rev. Chil. Hist. Nat. 2014, 87, 16. [Google Scholar] [CrossRef]
- Whitham, T.G.; Gehring, C.A.; Lamit, L.J.; Wojtowicz, T.; Evans, L.M.; Keith, A.R.; Smith, D.S. Community specificity: Life and afterlife effects of genes. Trends Plant Sci. 2012, 17, 271–281. [Google Scholar] [CrossRef]
- Crutsinger, G.M. A community genetics perspective: Opportunities for the coming decade. New Phytol. 2016, 210, 65–70. [Google Scholar] [CrossRef]
- Valencia-Cuevas, L.; Tovar-Sánchez, E. Oak canopy arthropod communities: Which factors shape its structure? Rev. Chil. Hist. Nat. 2015, 88, 15. [Google Scholar] [CrossRef]
- Becerra, J.X. On the factors that promote the diversity of herbivorous insects and plants in tropical forests. Proc. Natl. Acad. Sci. USA 2015, 112, 6098–6103. [Google Scholar] [CrossRef] [PubMed]
- Irchhaiya, R.; Kumar, A.; Yadav, A.; Gupta, N.; Kumar, S.; Gupta, N.; Kumar, S.; Yadav, V.; Prakash, A.; Gurjar, H. Metabolites in plants and its classification. Int. J. Pharm. Sci. 2014, 4, 287–305. [Google Scholar]
- Arnold, M.L.; Martin, N.H. Hybrid fitness across time and habitats. Trends Ecol. Evol. 2010, 25, 530–536. [Google Scholar] [CrossRef] [PubMed]
- Rieseberg, L.H.; Ellstrand, N.C. What can morphological and molecular markers tell us about plant hybridization. Crit. Rev. Plant Sci. 1993, 12, 213–241. [Google Scholar] [CrossRef]
- Cheng, D.; Vrieling, K.; Klinkhamer, P.G. The effect of hybridization on secondary metabolites and herbivore resistance: Implications for the evolution of chemical diversity in plants. Phytochem. Rev. 2011, 10, 107–117. [Google Scholar] [CrossRef] [PubMed][Green Version]
- Orians, C.M. The effects of hybridization in plants on secondary chemistry: Implications for the ecology and evolution of plant-herbivore interactions. Am. J. Bot. 2000, 87, 1749–1756. [Google Scholar] [CrossRef]
- Sepúlveda-Jiménez, G.; Porta-Ducoing, H.; Rocha-Sosa, M. La participación de los metabolitos secundarios en la defensa de las plantas. Rev. Mex. Fitopatol. 2003, 21, 355–363. [Google Scholar]
- Glassmire, A.E.; Jeffrey, C.S.; Forister, M.L.; Parchman, T.L.; Nice, C.C.; Jahner, J.P.; Wilson, J.S.; Walla, T.R.; Richards, L.A.; Smilanich, A.M.; et al. Intraspecific phytochemical variation shapes community and population structure for specialist caterpillars. New Phytol. 2016, 212, 208–219. [Google Scholar] [CrossRef]
- Usié, A.; Simões, F.; Barbosa, P.; Meireles, B.; Chaves, I.; Gonçalves, S.; Folgado, A.; Almeida, M.H.; Matos, J.; Ramos, A.M. Comprehensive analysis of the cork oak (Quercus suber) transcriptome involved in the regulation of bud sprouting. Forests 2017, 8, 486. [Google Scholar] [CrossRef]
- Castillo-Mendoza, E.; Salinas-Sánchez, D.; Valencia-Cuevas, L.; Zamilpa, A.; Tovar-Sánchez, E. Natural hybridisation among Quercus glabrescens, Q. rugosa and Q. obtusata (Fagaceae): Microsatellites and secondary metabolites markers. Plant Biol. 2018, 21, 110–121. [Google Scholar] [CrossRef] [PubMed]
- Moctezuma, C.; Hammerbacher, A.; Heil, M.; Gershenzon, J.; Méndez-Alonzo, R.; Oyama, K. Specific polyphenols and tannins are associated with defense against insect herbivores in the tropical oak Quercus oleoides. J. Chem. Ecol. 2014, 40, 458–467. [Google Scholar] [CrossRef] [PubMed]
- Tovar-Sánchez, E.; Castillo-Mendoza, E.; Valencia-Cuevas, L.; Serrano-Muñoz, M.; Mussali-Galante, P. Proximal and evolutionary factors that influence arthropod community structure associated to vascular plants. In Focus on Arthropods Research; Nova: New York, NY, USA, 2018; pp. 170–231. [Google Scholar]
- Stone, G.N.; Schönrogge, K.; Atkinson, R.J.; Bellido, D.; Pujade-Villar, J. The population biology of oak gall wasp (Hymenoptera: Cynipidae). Annu. Rev. Entomol. 2002, 47, 633–668. [Google Scholar] [CrossRef]
- Abrahamson, W.G.; Hunter, M.D.; Melika, G.; Price, P.W. Cynip gall-wasp communities correlate with oak chemistry. J. Chem. Ecol. 2003, 29, 209–223. [Google Scholar] [CrossRef] [PubMed]
- Raman, A.; Schaefer, C.W.; Withers, T.W. Biology, Ecology, and Evolution of Gall-Inducing Arthropods; Science Publishers, Inc.: Plymouth, UK, 2005. [Google Scholar]
- Hayward, A.; Stone, G.N. Oak gall wasp communities: Evolution and ecology. Basic. Appl. Ecol. 2005, 6, 435–443. [Google Scholar] [CrossRef]
- Ode, P.J. Plant chemistry and natural enemy fitness: Effects on herbivore and natural enemy interactions. Annu. Rev. Entomol. 2006, 51, 163–185. [Google Scholar] [CrossRef]
- López-Caamal, A.; Reyes-Chilpa, R.; Tovar-Sánchez, E. Hybridization between Tithonia tubaeformis and T. rotundifolia (Asteraceae) evidenced by nSSR and secondary metabolites. Plant Syst. Evol. 2018, 304, 313–326. [Google Scholar] [CrossRef]
- Centeno-Betanzos, L.Y.; López-Caamal, A.; Cortés Rendon, N.; León Santiago, M.; Osorio, E.; Bastida-Armengol, J.; Cano-Santana, Z.; Reyes-Chilpa, R.; Tovar-Sánchez, E. Microsatellites, morphological, and alkaloids characterization of Zephyranthes fosteri and Z. alba (Amaryllidaceae): Allopatric populations. Biochem. Syst. Ecol. 2022, 101, 104398. [Google Scholar] [CrossRef]
- Ocampo-Bautista, F.; Mussali-Galante, P.; Alvarez, L.; Marquina-Bahena, S.; Valencia-Cuevas, L.; Valencia, A.S.; Tovar-Sánchez, E. Natural Hybridization between Bursera bicolor × B. glabrifolia (Burseraceae) Complex: Molecular and Chemical Evidence. Forests 2023, 14, 1382. [Google Scholar] [CrossRef]
- López-Caamal, A.; Mussali-Galante, P.; Valencia-Cuevas, L.; JiménezRamírez, J.; Vega Flores, K.; Tovar-Sánchez, E. Transgressive character expression in hybrid zones between the native invasives Tithonia tubaeformis and Tithonia rotundifolia (Asteraceae) in Mexico. Plants Syst. Evol. 2013, 299, 1781–1792. [Google Scholar] [CrossRef]
- Ferrusquía-Villafranca, I. Geology of Mexico: A synopsis. In Biological Diversity of Mexico: Origins and Distribution; Ramamoorthy, T.P., Bye, R., Lot, A., Fa, J., Eds.; Oxford University Press: New York, NY, USA, 1993; pp. 3–107. [Google Scholar]
- Suárez-Mota, M.E.; Téllez-Valdés, O.; Martínez-Meyer, E. Dominios climáticos de las áreas naturales protegidas del eje volcánico transversal de México. GeoFocus 2014, 14, 120–143. [Google Scholar]
- Maya, J.O.M.; López, Á.L. Geografía de México. Una Reflexión Espacial Contemporánea; Universidad Nacional Autónoma de México, Instituto de Geografía: Mexico City, Mexico, 2016. [Google Scholar]
- Steinkellner, H.; Lexer, C.; Turetschek, E.; Gl€ossl, J. Conservation of (GA)n microsatellite loci between Quercus species. Mol. Ecol. 1997, 6, 1189–1194. [Google Scholar] [CrossRef]
- Kampfer, S.; Lexer, C.; Gl€ossl, J.; Steinkellner, H. Brief report characterization of (Ga)n microsatellite loci from Quercus robur. Heredita 1998, 129, 183–186. [Google Scholar] [CrossRef]
- Aldrich, P.R.; Michler, C.H.; Sun, W.; Romero-Severson, J. Microsatellite markers for northern red oak (Fagaceae: Quercus rubra). Mol. Ecol. Notes 2002, 2, 472–474. [Google Scholar] [CrossRef]
- Sánchez-Chardi, A.; Nadal, J. Bioaccumulation of metals and effects of landfill pollution in small mammals. Part I. The greater white-toothed shrew, Crocidura russula. Chemosphere 2007, 68, 703–711. [Google Scholar] [CrossRef] [PubMed]
- Weld, L.H. Cynipoidea (Hym.) 1905–1950 Being a Supplement to the Dalla Torre and Kieffer Monograph the Cynipidae in Das Tierreich, Leiferung 24, 1910 and Bringing the Systematic Literature of the World up to Date, Including Keys to Families and Subfamilies and List of New Generic, Specific and Variety Names; Privately printed: Ann Arbor, MI, USA, 1952; 351p. [Google Scholar]
- Kinsey, A.C. The Origin of Higher Categories in Cynips. Indiana Univ. Publ. Sci. Ser. 1936, 4, 1–334. [Google Scholar]
- Kinsey, A.C. New Mexican Gall Wasps (Hymenopter, Cynipidae) IV. Proc. Indian Acad. Sci. 1937, 47, 261–280. [Google Scholar]
- Anantanarayanan, R.; Schaefer, C.W.; Wither, T.M.; Raman, A.; Schaefer, C.W.; Withers, T.W. Biology, Ecology and Evolution of Gall-Inducing Arthropods; Science Publishers, Inc.: Plymouth, UK, 2005; pp. 573–642. [Google Scholar]
- Melika, G.; Cibrián-Tovar, D.; Cibrián-Llanderal, V.D.; Tormos, J.; Pujade-Villar, J. New species of oak gallwasp from Mexico (Hymenoptera: Cynipidae: Cynipini) a serious pest of Quercus laurina (Fagaceae). Dugesiana 2009, 16, 67–73. [Google Scholar]
- Pujade-Villar, J.; Romero-Rangel, S.; Chagoyán-García, C.; Equihua-Martínez, A.; Estrada-Venegas, E.G.; Melika, G. A new genus of oak gallwasps, Kinseyella Pujade-Villar & Melika, with a description of a new species from Mexico (Hymenoptera: Cynipidae: Cynipini). Zootaxa 2010, 2335, 16–28. [Google Scholar] [CrossRef]
- Melika, G.; Equihua-Martínez, A.; Estrada-Venegas, E.G.; Cibrián-Tovar, D.; Cibrián-Llanderal, V.D.; Pujade-Villar, J. New Amphibolips gallwasp species from Mexico (Hymenoptera: Cynipidae). Zootaxa 2011, 3105, 47–59. [Google Scholar] [CrossRef]
- Nieves-Aldrey, J.L.; Pascual, E.; Maldonado-López, Y.; Medianero, E.; Oyama, K. Revision of the Amphibolips species of Mexico excluding the “niger complex” Kinsey (Hymenoptera: Cynipidae), with description of seven new species. Zootaxa 2012, 3545, 1–40. [Google Scholar] [CrossRef]
- Pujade-Villar, J.; Equihua-Martínez, A.; Estrada-Venegas, E.G.; Lomelí-Flores, J.R.; Serrano-Muñoz, M.; Cabral, O.; Treto, R.; Landa, L.; Carrillo, C.; Cibrián-Tovar, D.; et al. Aportaciones de 2010–2011 en el conocimiento de los Cynipidae Mexicanos (Hym. Cynipidae, Cynipini) y perspectivas. Entomol. Mex. 2012, 11, 1057–1062. [Google Scholar]
- Pujade-Villar, J.; Ferrer-Suay, M. Adjudicació genérica d’ espècies mexicanes d’ubicació dudtosa descrites per Kinsey i comentaris sobre la fauna mexicana (Hymenoptera: Cynipidae: Cynipini). Bull. Inst. Catalana Hist. Nat. 2015, 79, 7–14. [Google Scholar]
- Pujade-Villar, J.; Jiménez-Quiróz, E.; Trejo-Ramirez, O.; Antonio-Olivo, J.; Ferrer-Suay, M. Una especie de avispa gallícola introducida en el estado de Chihuahua procedente de Estados Unidos: Andricus quercuslanigera (Ashmead, 1881) (Hymenoptera: Cynipidae). Entomol. Mex. 2016, 3, 602–608. [Google Scholar]
- Pujade-Villar, J.; Serrano-Muñoz, M.; García-Martiñón, R.D.; Villegas-Guzmán, G.A.; Equihua-Martínez, A.; Estrada-Venegas, E.G.; Ferrer-Suay, M. Una especie nueva de avispa gallícola para México; Andricus sphaericus Pujade-Villar n. sp. (Hymenptera: Cynipidae: Cynipini). Dugesiana 2016, 23, 15–20. [Google Scholar] [CrossRef]
- Martínez-Romero, A.; Cuesta-Porta, V.; Equihua-Martínez, A.; Estrada-Venegas, E.D.; Barrera-Ruiz, U.M.; Cibrián-Tovar, D.; Pujade-Villar, J. Contribution to the knowledge of the Cynipini species (Hymenoptera: Cynipidae) in the Mexican states. Rev. Mex. Biodiver. 2022, 93, e933998. [Google Scholar] [CrossRef]
- Gibson, G.A.P.; Huber, J.T.; Woolley, J.B. Annotated Keys to the Genera of Neartic Chalcidoidea (Hymenoptera); NRC Research Prees: Ottawa, ON, Canada, 1997. [Google Scholar]
- Nieves-Aldrey, J.L. Hymenoptera, Cynipidae. In Fauna Ibérica; Ramos, M.A., Alba Tercedor, J., Bellés i Ros, X., Gosálbez i Noguera, J., Guerra Sierra, A., Macpherson Mayol, E., Martín Piera, F., Serrano Marino, J., Templado González, J., Eds.; Museo Nacional de Ciencias Naturales; CSIC: Madrid, Spain, 2001; Volume 16, 636p. [Google Scholar]
- Gibson, G.A.P. Superfamilia Chalcidoidea. In Introducción a Los Hymenoptera de la Región Neotropical; Fernández, F., Sharkey, M.J., Eds.; Sociedad Colombiana de Entomología y Universidad Nacional de Colombia Bogotá D.C.: Bogotá, Colombia, 2006; pp. 629–645. [Google Scholar]
- Gómez, J.F.; Nieves-Aldrey, J.L.; Hernández-Nieves, M.; Stone, G.N. Comparative morphology and biology of terminal-instar larvae of some Eurytoma (Hymenoptera, Eurytomidae) species parasitoids of gall wasps (Hymenoptera, Cynipidae) in western Europe. Zoosystema 2011, 33, 287–323. [Google Scholar] [CrossRef]
- Tovar-Sánchez, E.; Valencia-Cuevas, L.; Mussali-Galante, P.; Ramírez-Rodríguez, R.; Castillo-Mendoza, E. Effect of host-plant genetic diversity on oak canopy arthropod community structure in central Mexico. Rev. Chil. Hist. Nat. 2015, 88, 12. [Google Scholar] [CrossRef]
- Yeh, F.C.; Boyle, R.; Yang, R.C. POPGENE Version 1.32. Computer Program and Documentation Distributed by the Author. 1999. Available online: http://www.ualberta.ca/~fyeh/popgene.html (accessed on 31 July 2024).
- Zar, J.H. Biostatistical Analysis; Prentice-Hall/Pearson: London, UK, 2010. [Google Scholar]
- Solow, A.R. A simple test for change in community structure. J. Anim. Ecol. 1993, 62, 191–193. [Google Scholar] [CrossRef]
- Statsoft Inc. STATISTICA for Windows; Statsoft Inc.: Tulsa, OK, USA, 2007. [Google Scholar]
- Henderson, P.A.; Seaby, R.M. Species Diversity and Richness, Version 3.02; Pisces Conservation Ltd.: Lymington, UK, 2002. [Google Scholar]
- Wehenkel, C.; Mariscal-Lucero, S.; Jaramillo-Correa, J.P.; López-Sánchez, C.A.; Vargas-Hernández, J.J.; Sáenz-Romero, C. Genetic diversity and conservation of Mexican forest trees. In Biodiversity and Conservation of Woody Plants; Springer: Cham, Switzerland, 2016; pp. 37–67. [Google Scholar]
- Oyama, K.; Ramírez-Toro, W.; Peñaloza-Ramírez, J.M.; Pérez-Pedraza, A.E.; Torres-Miranda, C.A.; Ruiz-Sánchez, E.; González-Rodríguez, A. High genetic diversity and connectivity among populations of Quercus candicans, Quercus crassifolia, and Quercus castanea in a heterogeneous landscape in Mexico. Trop. Conserv. Sci. 2018, 11, 1–14. [Google Scholar] [CrossRef]
- Pérez-Pedraza, A.; Rodríguez-Correa, H.; Valencia-Ávalos, S.; Torres-Miranda, C.A.; Arenas-Navarro, M.; Oyama, K. Effect of hybridization on the morphological differentiation of the red oaks Quercus acutifolia and Quercus grahamii (Fagaceae). Plant Syst. Evol. 2021, 307, 37. [Google Scholar] [CrossRef]
- Tovar-Sánchez, E.; Mussali-Galante, P.; Esteban-Jiménez, R.; Piñero, D.; Arias, D.M.; Dorado, O.; Oyama, K. Chloroplast DNA polymorphism reveals geographic structure and introgression in the Quercus crassipes × Quercus crassifolia hybrid complex in Mexico. Botany 2008, 86, 228–239. [Google Scholar] [CrossRef]
- Madritch, M.D.; Hunter, M.D. Phenotypic diversity influences ecosystem functioning in an oak sandhills community. Ecology 2002, 83, 2084–2090. [Google Scholar] [CrossRef]
- Lynch, M.; Walsh, B. Genetics and Analysis of Quantitative Traits; Sinauer: Sunderland, MA, USA, 1998. [Google Scholar]
- Kai, K.; Shimizu, B.; Mizutani, M.; Watanabe, K.; Sakata, K. Accumulation of coumarins in Arabidopsis thaliana. Phytochemistry 2006, 67, 379–386. [Google Scholar] [CrossRef]
- Tsai, H.H.; Schmidt, W. Mobilization of iron by plant-borne coumarins. Trends Plant Sci. 2017, 22, 538–548. [Google Scholar] [CrossRef] [PubMed]
- Barker, H.L.; Holeski, L.M.; Lindroth, R.L. Genotypic variation in plant traits shapes herbivorous insect and ant communities on a foundation tree species. PLoS ONE 2018, 13, e0200954. [Google Scholar] [CrossRef]
- Klaper, R.; Ritland, K.; Mousseau, T.A.; Hunter, M.D. Heritability of phenolics in Quercus laevis inferred using molecular markers. J. Hered. 2001, 92, 421–426. [Google Scholar] [CrossRef] [PubMed]
- Rehill, B.J.; Whitham, T.G.; Martinsen, G.D.; Schweitzer, J.A.; Bailey, J.K.; Lindroth, R.L. Developmental trajectories in cottonwood phytochemistry. J. Chem. Ecol. 2006, 32, 2269–2282. [Google Scholar] [CrossRef] [PubMed][Green Version]
- Hartley, S.E.; Schen, R.; Hordwood, J.M.; Robinson, L.; Hill, E.M. Plant secondary metabolites and the interactions between plants and other organisms: The potential of a metabolomic approach. In The Ecology of Plant Secondary Metabolites: From Genes to Global Processes; Cambridge University Press: New York, NY, USA, 2012; pp. 191–203. [Google Scholar]
- Crawford, D.J. A morphological and chemical study of Populus acuminata Rydberg. Brittonia 1974, 26, 74–89. [Google Scholar] [CrossRef]
- Cheynier, V.; Comte, G.; Davies, K.M.; Lattanzio, V.; Martens, S. Plant phenolics: Recent advances on their biosynthesis, genetics, and ecophysiology. Plant Physiol. Biochem. 2013, 72, 1–20. [Google Scholar] [CrossRef] [PubMed]
- de Beaulieu, H.A.; Lamant, T. Guide Illustré Des Chenes, 2nd ed.; Tome 1; Edilens: Geer, Belgique, 2010. [Google Scholar]
- García-Martiñón, R.D.; Equihua-Martínez, A.; Estrada-Venegas, E.G.; Acuña-Soto, J.A.; Pujade-Villar, J. Cynipidae asociados a encinos (Hym., Cynipidae: Cynipini) en los municipios de san Felipe del progreso y Jocotitlán (Estado de México). Entomol. Mex. 2018, 5, 444–452. [Google Scholar]
- Pascual-Alvarado, E.; Nieves-Aldrey, J.L.; Castillejos-Lemus, D.E.; Cuevas-Reyes, P.; Oyama, K. Diversity of galls induced by wasps (Hymenoptera: Cynipidae, Cynipini) associated with oaks (Fagaceae: Quercus) in Mexico. Bot. Sci. 2017, 95, 461–472. [Google Scholar] [CrossRef]
- Serrano-Muñoz, M. Diversidad de Cinípinos (Hymenoptera: Cynipidae) y de Himenópteros (Synergini y Chalcidoidea) Asociados a Agallas de Encinos de la Región Noroeste de la Sierra de Guadalupe. Master’s Thesis, Instituto Politécnico Nacional, Mexico City, Mexico, 2016. [Google Scholar]
- Stone, G.N.; Schönrogge, K. The adaptive significance of insect gall morphology. Trends Ecol. Evol. 2003, 18, 512–522. [Google Scholar] [CrossRef]
- Bailey, R.; Schönrogge, K.; Cook, J.M.; Melika, G.; Csóka, G.; Thuróczy, C.; Stone, G.N. Host niches and defensive extended phenotypes structure parasitoid wasp communities. PLoS Biol. 2009, 7, e1000179. [Google Scholar] [CrossRef]
- Seigler, D.S. Shikimic acid pathway. In Plant Secondary Metabolism; Springer: Boston, MA, USA, 1998; pp. 94–105. [Google Scholar]
- Quideau, S.; Deffieux, D.; Douat-Casassus, C.; Pouységu, L. Plant polyphenols: Chemical properties, biological activities, and synthesis. Angew Chem. Int. 2011, 50, 586–621. [Google Scholar] [CrossRef] [PubMed]
- Dungey, H.S.; Potts, B.M.; Whitham, T.G.; Li, H.F. Plant genetics affects arthropod community richness and composition: Evidence from a synthetic eucalypt hybrid population. Evolution 2000, 54, 1938–1946. [Google Scholar] [CrossRef]
- Hochwender, C.G.; Fritz, R.S. Plant genetic differences influence herbivore community structure: Evidence from a hybrid willow system. Oecologia 2004, 138, 547–557. [Google Scholar] [CrossRef]
- Bailey, J.K.; Schweitzer, J.A.; Rehill, B.; Lindroth, R.; Whitham, T.G. Beavers as molecular geneticists: A genetic basis to the foraging of an ecosystem engineer. Ecology 2004, 85, 603–608. [Google Scholar] [CrossRef]
- Bailey, J.K.; Whitham, T.G. Interactions between cotton wood and beavers positively affect sawfly abundance. Ecol. Entomol. 2006, 31, 294–297. [Google Scholar] [CrossRef]
- Fritz, R.S.; Hochwender, C.G.; Brunsfeld, S.J.; Roche, B.M. Genetic architecture of susceptibility to herbivores in hybrid willows. J. Evol. Biol. 2003, 16, 1115–1126. [Google Scholar] [CrossRef] [PubMed]
- Whitlock, R. Relationships between adaptive and neutral genetic diversity and ecological structure and functioning: A meta-analysis. J. Ecol. 2014, 102, 857–872. [Google Scholar] [CrossRef] [PubMed]
- Bailey, J.K.; Wooley, S.C.; Lindroth, R.L.; Whitham, T.G. Importance of species interactions to community heritability: A genetic basis titrophic-level interaction. Ecol. Lett. 2006, 9, 78–85. [Google Scholar] [CrossRef]
- Johnson, M.T.J. Bottom-up effects of plant genotype on aphids, ants, and predators. Ecology 2008, 89, 145–154. [Google Scholar] [CrossRef] [PubMed]
- Bidart-Bouzat, M.G.; Kliebenstein, D.J. Differential levels of insect herbivory in the field associated with genotypic variation in glucosinolates in Arabidopsis thaliana. J. Chem. Ecol. 2008, 34, 1026–1037. [Google Scholar] [CrossRef] [PubMed]
- Koricheva, J.; Hayes, D. The relative importance of plant intraspecific diversity in structuring arthropod communities: A meta-analysis. Funct. Ecol. 2018, 32, 1704–1717. [Google Scholar] [CrossRef]
- Pagare, S.; Bhatia, M.; Tripathi, N.; Pagare, S.; Bansal, Y.K. Secondary metabolites of plants and their role: Overview. Curr. Trends Biotechnol. Pharm. 2015, 9, 293–304. [Google Scholar]
- Stahl, E.; Hilfiker, O.; Reymond, P. Plant–arthropod interactions: Who is the winner? Plant J. 2018, 93, 703–728. [Google Scholar] [CrossRef]
- Tooker, J.F.; Hauser, M.; Hanks, L.M. Floral host plants of Syrphidae and Tachinidae (Diptera) of central Illinois. Ann. Entomol. Soc. Am. 2006, 99, 96–112. [Google Scholar] [CrossRef]
- Hall, A.A.G.; Johnson, S.N.; Cook, J.M.; Riegler, M. High nymphal host density and mortality negatively impact parasitoid complex during an insect herbivore outbreak. Insect Sci. 2019, 26, 351–365. [Google Scholar] [CrossRef]
- Graziosi, I.; Rieske, L.K. Response of Torymus sinensis, a parasitoid of the gall forming Dryocosmus kuriphilus, to olfactory and visual cues. Biol. Control 2013, 67, 137–142. [Google Scholar] [CrossRef]
- Borges, R.M. The galling truth: Limited knowledge of gall-associated volatiles in multitrophic interactions. Front. Plant Sci. 2018, 9, 1139. [Google Scholar] [CrossRef]
- Steck, W. The biosynthetic pathway from caffeic acid to scopoline in tobacco leaves. Can. J. Biochem. 1967, 45, 1995–2003. [Google Scholar] [CrossRef] [PubMed]
- Gnonlonfin, G.J.B.; Sanni, A.; Brimer, L. Review scopoletin—A coumarin phytoalexin with medicinal properties. Crit. Rev. Plant Sci. 2012, 31, 47–56. [Google Scholar] [CrossRef]
- Murray, R.D.H.; Mendez, J.; Brown, S.A. The Natural Coumarins: Occurrence, Chemistry and Biochemistry; Wiley: New York, NY, USA, 1982. [Google Scholar]
- Sun, H.; Wang, L.; Zhang, B.; Ma, J.; Hettenhausen, C.; Cao, G.; Sun, G.; Wu, J.; Wu, J. Scopoletin is a phytoalexin against Alternaria alternata in wild tobacco dependent on jasmonate signalling. J. Exp. Bot. 2014, 65, 4305–4315. [Google Scholar] [CrossRef] [PubMed]
- Taper, M.L.; Zimmerman, E.M.; Case, T.J. Sources of mortality for a cynipid gall-wasp (Dryocosmus dubiosus (Hymenoptera: Cynipidae)): The importance of the Tannin/Fungus interaction. Oecologia 1986, 68, 437–445. [Google Scholar] [CrossRef] [PubMed]
- Simmonds, M.S.J. The search for plant-derived compounds with antifeedant activity. In Naturally Occurring Bioactive Compounds; Elsevier: Amsterdam, The Netherlands, 2006; pp. 291–323. [Google Scholar]
- Mori, M. n-hexacosanol and n-octacosanol: Feeding stimulants for larvae of the silkworm, Bombyx mori. J. Insect Physiol. 1982, 28, 969–973. [Google Scholar] [CrossRef]
- Lin, S.; Mullin, C.A. Lipid, polyamide, and flavonol phagostimulants for adult western corn rootworm from sunflower (Helianthus annuus L.). Pollen. J. Agric. Food Chem. 1999, 47, 1223–1229. [Google Scholar] [CrossRef] [PubMed]
- Bruce, T.J.A. Glucosinolates in oilseed rape: Secondary metabolites that influence interactions with herbivores and their natural enemies. Ann. Appl. Biol. 2014, 164, 348–353. [Google Scholar] [CrossRef]
- Nebapure, S.M.; Sagar, D. Insect-plant interaction: A road map from knowledge to novel technology. Karnataka J. Agric. Sci. 2015, 28, 1–7. [Google Scholar]
- Simmonds, M.S. J Importance of flavonoids in insect-plant interactions: Feeding and oviposition. Phytochemistry 2001, 56, 245–252. [Google Scholar] [CrossRef]
- Mierziak, J.; Kostyn, K.; Kulma, A. Flavonoids as important molecules of plant interactions with the environment. Molecules 2014, 19, 16240–16265. [Google Scholar] [CrossRef]
- Tavares, W.S.; Pereira, A.I.A.; Freitas, S.S.; Serrão, J.E.; Zanuncio, J.C. The chemical exploration of Dimorphandra mollis (Fabaceae) in Brazil, with emphasis on insecticidal response: A review. J. Sci. Ind. Res. 2014, 73, 465–468. [Google Scholar]
- Meyuhas, S.; Assali, M.; Huleihil, M.; Huleihel, M. Antimicrobial activities of caffeic acid phenethyl ester. J. Mol. Biochem. 2015, 4, 21–31. [Google Scholar]
- Nakhaie-Bahrami, M.; Mikani, A.; Moharramipour, S. Effect of caffeic acid on feeding, α-amylase and protease activities and allatostatin-A content of Egyptian cotton leafworm, Spodoptera littoralis (Lepidoptera: Noctuidae). J. Pestic. Sci. 2018, 43, 73–78. [Google Scholar] [CrossRef] [PubMed]
- Xiao-Ju, Y.; Yongqiang, Z.; Wei, D. Sublethal effects of scopoletin on the experimental population of the carmine spider mite, Tetranychus cinnabarinus (Boisduval) (Acari: Tetranychidae). Acta Entomol. Sin. 2018, 54, 1377–1383. [Google Scholar]





| Location | N | State | Altitude (m) | Coordinates (N–W) | Taxa |
|---|---|---|---|---|---|
| Allopatric stand | |||||
| Tlaxco | 20 | Tlaxcala | 2588 | 19°41′44.7″–98°4′49.1″ | Q. glabrescens |
| Coajomulco | 20 | Morelos | 2667 | 19°2′3.5″–99°11′54.1″ | Q. rugosa |
| Sympatric stand | |||||
| Huitzilac | 30 | Morelos | 2318 | 19°1′57″–99°16′34″ | Q. glabrescens, Q. rugosa, hybrid |
| Omitlán de Juárez | 30 | Hidalgo | 2522 | 20°9′57″–98°39′16″ | Q. glabrescens, Q. rugosa, hybrid |
| Secondary Metabolite | Detection Limits (nm) | Regression Equation | r2 | Linear Range (µg/mL−1) | LOD (µg/mL−1) | LOQ (µg/mL−1) |
|---|---|---|---|---|---|---|
| quercetin-3-O-rutinoside (rutin) | 312 | Y = 17,931 X − 99,324 | 0.9996 | 12.5–200 | 12.33 | 37.38 |
| quercetin-3-O-glucoside (quercetin) | 312 | Y = 22,019 X − 219,819 | 0.9955 | 12.5–200 | 10.78 | 32.67 |
| caffeic acid | 312 | Y = 24,759 X − 91,894 | 0.9991 | 12.5–200 | 4.10 | 12.45 |
| scopoletin | 330 | Y = 25,131 X + 66,600 | 0.9991 | 12.5–200 | 8.85 | 17.74 |
| kaempferol-3-O-glucoside (kaempferol glucoside) | 312 | Y = 11,149 X + 17,786 | 0.9980 | 12.5–200 | 7.91 | 23.99 |
| quercetin-3-O-rhamnoside (quercitrin) | 312 | Y = 7837 X + 4622 | 0.9996 | 12.5–200 | 4.49 | 13.61 |
| Taxa | Genetic Diversity | Rutin | Caffeic Acid | Quercetin | Quercitrin | Kaempferol Glucoside | Scopoletin |
|---|---|---|---|---|---|---|---|
| (He) | (H2, 48) | (H2, 48) | (H2, 48) | (H2, 48) | (H2, 48) | (H2, 48) | |
| Detection limit (mg/g) | 3.701 | 1.232 | 3.234 | 1.348 | 2.374 | 1.455 | |
| Q. rugosa | 0.637 a | 4.90 ± 0.20 a | 3.59 ± 0.35 a | 5.78 ± 0.23 a | 16.46 ± 1.53 a | 10.65 ± 2.00 ab | 8.25 ± 0.96 a |
| Q. glabrescens | 0.447 b | 3.37 ± 0.40 b | 2.75 ± 0.35 ab | 3.55 ± 0.03 b | 6.64 ± 0.39 b | 5.95 ± 0.51 b | 2.62 ± 0.16 b |
| Hybrid | 0.699 c | 0.0 c | 1.87 ± 0.44 b | 4.17 ± 0.12 c | 2.44 ± 0.09 c | 8.47 ± 0.29 a | 1.49 ± 0.24 c |
| Kruskal–Wallis | 73.794 *** | 28.852 *** | 6.411 * | 37.880 *** | 38.470 *** | 7.639 * | 34.455 *** |
| Superfamily | Family | Genus | Species | Host Taxa | ||
|---|---|---|---|---|---|---|
| Q. rugosa | Q. glabrescens | Hybrid | ||||
| Gall wasps | ||||||
| Cynipoidea | Cynipidae | Andricus | A. sphaericus | P | P | |
| A. nievesaldreyi | P | P | ||||
| A. nr georgei | P | P | ||||
| A. nr parmula | P | |||||
| A. nr sanchezi | P | P | ||||
| A. sp1 | P | P | P | |||
| A. nr | P | |||||
| Atrusca | A. pictor | P | P | P | ||
| A. grupo bulboides | P | P | P | |||
| A. sp1 | P | P | P | |||
| A. sp2 | P | P | P | |||
| A. sp3 | P | P | P | |||
| Cynips | C. sp1 | P | P | |||
| C. sp2 | P | |||||
| C. sp3 | P | |||||
| C. sp4 | P | P | ||||
| Disholcaspis | D. sp1 | P | P | |||
| D. sp2 | P | |||||
| Dros | D. perlentum | P | ||||
| Druon | D. rasfiaum | P | ||||
| Estriatoandricus | E. georgei | P | P | |||
| E. fornesanus | P | |||||
| Ferum | F. vitrium | P | ||||
| Kinseyella | K. quercusobtusata | P | ||||
| Neuroterus | N. sp1 | P | P | P | ||
| Parasitoids | ||||||
| Chalcidoidea | Eulophidae | Baryscapus | Baryscapus sp. | P | ||
| Galeopsomia | Galeopsomia sp. | P | P | P | ||
| Eurytomidae | Sycophila | Sycophila sp. | P | |||
| Eurytoma | Eurytoma sp. | P | P | |||
| Ormyridae | Ormyrus | Ormyrus sp. | P | P | ||
| Torymidae | Torymus | Torymus sp. | P | P | P | |
| Abundance | Infestation (%) | Richness | Diversity (H’) | ||
|---|---|---|---|---|---|
| Gall wasps | |||||
| Q. rugosa | 31.85 ± 4.44 a | 15.95 ± 2.22 a | 6.30 ± 0.51 a | 2.492 A | |
| Q. glabrescens | 12.35 ± 2.20 b | 6.17 ± 1.10 b | 1.90 ± 0.39 b | 0.821 B | |
| Hybrid | 5.35 ± 1.35 b | 2.67 ± 0.67 b | 2.25 ± 0.39 b | 2.429 A | |
| Anova (F2,97) | 14.979 *** | 15.717 *** | 29.644 *** | ||
| Parasitoids | |||||
| Q. rugosa | 6.50 ± 1.15 a | 23.16 ± 3.49 a | 1.42 ± 0.14 a | 0.620 AB | |
| Q. glabrescens | 0.70 ± 0.27 b | 9.46 ± 3.88 b | 0.25 ± 0.07 b | 0.905 A | |
| Hybrid | 0.75 ± 0.42 b | 11.38 ± 5.80 b | 0.25 ± 0.09 b | 0.362 B | |
| Anova (F2,97) | 41.359 *** | 6.282 * | 89.138 *** |
Disclaimer/Publisher’s Note: The statements, opinions and data contained in all publications are solely those of the individual author(s) and contributor(s) and not of MDPI and/or the editor(s). MDPI and/or the editor(s) disclaim responsibility for any injury to people or property resulting from any ideas, methods, instructions or products referred to in the content. |
© 2025 by the authors. Licensee MDPI, Basel, Switzerland. This article is an open access article distributed under the terms and conditions of the Creative Commons Attribution (CC BY) license (https://creativecommons.org/licenses/by/4.0/).
Share and Cite
Castillo-Mendoza, E.; Valencia-Cuevas, L.; Mussali-Galante, P.; Ramos-Quintana, F.; Zamilpa, A.; Serrano-Muñoz, M.; Pujade-Villar, J.; Tovar-Sánchez, E. White Oaks Genetic and Chemical Diversity Affect the Community Structure of Canopy Insects Belonging to Two Trophic Levels. Diversity 2025, 17, 62. https://doi.org/10.3390/d17010062
Castillo-Mendoza E, Valencia-Cuevas L, Mussali-Galante P, Ramos-Quintana F, Zamilpa A, Serrano-Muñoz M, Pujade-Villar J, Tovar-Sánchez E. White Oaks Genetic and Chemical Diversity Affect the Community Structure of Canopy Insects Belonging to Two Trophic Levels. Diversity. 2025; 17(1):62. https://doi.org/10.3390/d17010062
Chicago/Turabian StyleCastillo-Mendoza, Elgar, Leticia Valencia-Cuevas, Patricia Mussali-Galante, Fernando Ramos-Quintana, Alejandro Zamilpa, Miriam Serrano-Muñoz, Juli Pujade-Villar, and Efraín Tovar-Sánchez. 2025. "White Oaks Genetic and Chemical Diversity Affect the Community Structure of Canopy Insects Belonging to Two Trophic Levels" Diversity 17, no. 1: 62. https://doi.org/10.3390/d17010062
APA StyleCastillo-Mendoza, E., Valencia-Cuevas, L., Mussali-Galante, P., Ramos-Quintana, F., Zamilpa, A., Serrano-Muñoz, M., Pujade-Villar, J., & Tovar-Sánchez, E. (2025). White Oaks Genetic and Chemical Diversity Affect the Community Structure of Canopy Insects Belonging to Two Trophic Levels. Diversity, 17(1), 62. https://doi.org/10.3390/d17010062

