Next Article in Journal
The Imitation Game: In Search for Brachycera in the Triassic
Next Article in Special Issue
The Mosquitoes of Morelos, Mexico: DNA Barcodes, Distribution, Ecology and the Resurrection of the Name Culiseta dugesi Dyar and Knab (Diptera: Culicidae)
Previous Article in Journal
Meiofauna: Biodiversity, Ecology, and Role in Ecosystems
Previous Article in Special Issue
Immature Stages of Genus Hexatoma (Diptera, Limoniidae) in the Korean Peninsula
 
 
Font Type:
Arial Georgia Verdana
Font Size:
Aa Aa Aa
Line Spacing:
Column Width:
Background:
Article

A New Genus and Two New Species of Short-Palped Crane Flies (Diptera: Limoniidae) from Central Asia

by
Sigitas Podenas
1,2,
Jon Gelhaus
3,*,
Virginija Podeniene
2,
Vladimir Devyatkov
4,
Oyunchuluun Yadamsuren
5 and
Maria Fernanda Torres Jimenez
2
1
Nature Research Centre, Akademijos Str. 2, LT–08412 Vilnius, Lithuania
2
Institute of Biosciences, Life Sciences Centre, Vilnius University, Sauletekio Str. 7, LT–10257 Vilnius, Lithuania
3
Department of Entomology, Academy of Natural Sciences of Drexel University, Philadelphia, PA 19103, USA
4
Kazakh Institute of Fish Research, Altai Branch, Protozanova Str. 83, Ust-Kamenogorsk 070004, Kazakhstan
5
School of Mathematics and Natural Sciences, Mongolian National University of Education, Ulaanbaatar 210646, Mongolia
*
Author to whom correspondence should be addressed.
Diversity 2023, 15(9), 988; https://doi.org/10.3390/d15090988
Submission received: 29 June 2023 / Revised: 18 August 2023 / Accepted: 29 August 2023 / Published: 1 September 2023

Abstract

A new genus of Limoniidae crane flies, Tauroconopa gen. nov., is described from specimens of two new species from north-central and western Mongolia, Kazakhstan, and Russia. Descriptions and illustrations of the distinguishing morphological features, including wing venation, male and female genitalia, and larval and pupal stages are provided. A discussion is presented of the possible classification of Tauroconopa gen. nov., and three species of western North American Symplecta (Psiloconopa) are transferred to Tauroconopa gen. nov. based primarily on their aedeagal structure. Certain deficiencies are outlined in the current identification keys for Holarctic Chioneinae crane flies, and this new genus does not key satisfactorily in the present generic keys. The use of molecular sequences (DNA “barcoding”) allowed for initial identification of the larval stages of Tauroconopa gen. nov. from unreared but associated specimens. A phylogenetic analysis of Tauroconopa gen. nov. is presented based on DNA barcoding evidence and confirms the isolated position of this new genus from other Chioneinae. Habitat information for each species is presented.

1. Introduction

Crane flies (Tipuloidea) are a species-rich superfamily of Diptera which inhabit a wide range of aquatic and terrestrial habitats and function in a variety of ecological roles [1]. The Tipuloidea fauna in central Asia are composed of primarily Palearctic species, including central Asian, endemic Mongolian, endemic Kazakhstanian, and apparently disjunct distributions (between central Asian and western Palearctic or Palearctic Far Eastern) [2,3,4,5,6]. Prior research focused on Mongolia has included the description of 13 new species of crane flies in Tipulidae, Limoniidae, and Pediciidae [7,8,9,10,11,12], a review of Cylindrotomidae [12], and first descriptions of immature stages [13,14,15,16]. Parallel research, focused on Kazakhstan from 2008–2021, has described eight new species of crane flies in Limoniidae and Pediciidae [17,18,19,20,21,22,23,24] and included a review of all major crane fly groups [3,4,5,6,24,25,26,27,28], with many new country and regional records. The discovery of two closely related and undescribed species of chioneine crane flies in Mongolia during fieldwork for the Mongolian Aquatic Insect Survey provided an opportunity to understand the relationships of these two species within the Chioneinae using all of the available data. In this paper, we describe a new genus of Limoniidae from central Asia, including these two new species, with descriptions of their associated immature stages and a phylogenetic analysis based on molecular evidence for the placement of the genus within the Chioneiinae, similar to the model presented by Theischinger et al. [29] in describing the genus Ozeoura. In addition, we transfer three species of western North American Symplecta (Psiloconopa) into this new genus.

2. Materials and Methods

Study of Specimens: Adult specimens were collected primarily by sweeping. Some specimens were preserved dry in envelopes in the field, other specimens were preserved in 70% ethanol. Specimens collected dry were later mounted on their side on a paper point with legs generally surrounding the insect pin. Larval specimens were sieved from mud in the riparian zone of streams and in some cases reared to the adult stage. Sampling for crane fly larvae and subsequent rearing methods have been described by Gelhaus [30]. Adult males and females were associated based on their collection together in the same habitats and overall similarity in non-genitalic morphology. Although we could not associate larvae of these two new species with adults based on traditional rearing methodologies, we used knowledge of existing barcoding sequences for a multitude of Mongolian Chioneinae, including adults of Tauroconopa perplexa sp. n., to associate unreared larvae with these two species.
Male and female genitalia were prepared for study by macerating tissues in 10% hot sodium hydroxide solution and preserving in glycerol or ethanol for study and preservation. Larval head capsules were prepared by immersion overnight in cold sodium hydroxide solution and were then preserved similarly. Specimens were studied with a Zeiss SV8 dissecting microscope. Figures 3A, 4A,C, and 8A of larvae were executed by I. Marciukaityte, the others by V. Podeniene. Photographs were taken with digital camera Canon EOS 6D or 60D through Canon MP-E 65 mm Macro Photo lens by S. Podenas.
Insect specimens are deposited in USA collections: Academy of Natural Sciences of Drexel University (ANSP), Philadelphia, PA, USA, and Carnegie Museum of Natural History (CMNH), Pittsburgh, PA, USA; in Mongolia: Biological Institute, Mongolian Academy of Sciences (BIUB), Ulaanbaatar, Mongolia; in Kazakhstan: Kazakh Institute of Fish Research, Altai Branch, Ust-Kamenogorsk, Kazakhstan (KazRIF-A); in Russia: Zoological Museum of the Moscow State University (ZMMU), Moscow, Russia, and Siberian Zoological Museum of the Institute of Systematics and Ecology of Animals, Novosibirsk, Russia (ISEA). Collection acronyms follow those in Sabaj [31].
Terminology of morphological features generally follows that of Cumming and Wood [32], de Jong [1] (for terminology of wing venation), and Oosterbroek and Theowald [33]. Classification follows Oosterbroek [34].
DNA Barcoding: For the initial association of the larval stage with the adult stage for Tauroconopa perplexa sp. n., we relied on a DNA barcoding study on Mongolian Limoniidae, carried out by Boldgiv [35], in which sequences for adult and larval specimens were analyzed with a broad range of other Mongolian Tipuloidea sequences. Specimens were collected from a variety of Limoniidae taxa and were identified by Sigitas Podenas (SP). DNA was extracted from the crane fly legs and PCR was carried out with sequencing done through the DNA Sequencing Facility, Department of Genetics, School of Medicine at the University of Pennsylvania. Sequences were aligned using BioEdit 2.0 software. A 536 bp region was retained for analysis. Nucleotide composition was tested using PAUP* version 4.0b10 (Swofford 2002). A COI profile or reference data set was created based upon a single consensus sequence from each of the 84 crane fly taxa, then, a profile of a neighbor-joining (NJ) tree was constructed based on the Kimura-2-parameter (K2P) model. The details of the entire process can be found in Boldgiv [35].
To explore the relationship of Tauroconopa gen. nov. with other Chioneinae, we also chose barcode data, as they were available for a wide variety of Tipuloidea. The DNA from the abdomen of a crane fly specimen was extracted using an ammonium acetate extraction method [36]. Insect specific primers LCO1490 and HCO2198 were used to amplify a fragment of cytochrome oxidase subunit I of mitochondrial DNA [37]. All PCR reactions were performed in a thermal cycler (Eppendorf) using 25 μL reactions with 2μL of total genomic DNA, 12.5 μL of DreamTag Master Mix (Thermo Fisher Scientific, Vilnius, Lithuania), 8.5 μL nuclease-free water, and 1 μL of each primer. All amplifications were evaluated by running 3 μL of the final PCR products on a 2% agarose gel. PCR products from all positive amplifications were precipitated with ammonium acetate and 95% ethanol, and were sequenced with corresponding primers twice for both strands. The obtained sequences were aligned and analyzed using the Bioedit program. Tauroconopa gen. nov. COI sequences were submitted to GenBank, and their accession numbers are OQ873438–OQ873439 for Tauroconopa perplexa sp. nov. and OQ873437 for T. aurata sp. nov.
We estimated Maximum Likelihood (ML) and Bayesian Inference (BI) phylogenies to assess the monophyly of the genus Tauroconopa gen. nov. and the evolutionary relationships between Tauroconopa gen. nov. and closely related groups. First, we downloaded all publicly available COI sequences for Limoniidae (7903, last checked in February 2023) through the command line using entrez-direct v16.2 [38], and removed sequences shorter than 400 base pairs. We aligned the remaining sequences based on the same reading frame and visually screened the alignment with Jalview [39] for stop codons in order to identify and remove potential nuclear mitochondrial DNA segments (NUMTs). We kept 7742 sequences and estimated a draft ML phylogeny to identify which major clades relate more closely to genus Tauroconopa gen. nov. and which sequences belong to those clades File S1, txid43823_nuc_COI_handcheckedaa). We followed this approach because several Limoniidae sequences belong to vouchers morphologically identified only to the family or subfamily levels, e.g., “MF885801.1 Limoniidae sp. BIOUG20746-B10”, and we ignored a priori whether these sequences were or were not closely related to genus Tauroconopa gen. nov.; removing these sequences could have biased our results. We identified 2067 sequences from a large clade that included our Tauroconopa gen. nov. sequences and other closely related groups (File S2, retrieve.txt). We clustered these sequences (except for the Tauroconopa gen. nov. genus ones) using CD-HIT v4.8.1 [40] and a pairwise similarity threshold of 99%, keeping as references the longest sequences within each cluster. We then aligned the 240 reference sequences in addition to our three Tauroconopa gen. nov. sequences and estimated the ML and BI phylogenies (accession numbers, metadata, and phylogenies accessible in the Limoniidae_data.zip file at https://github.com/mftorres/Tauroconopa_phylogenetics/tree/main/data (accessed on 29 August 2023)). All alignments were done using MAFFT v7.508 [41], all Ml phylogenies were done using IQ-TREE v2.2.0.3 [42] with automatic substitution model estimation based on the Bayesian Information Criterion (GTR+F) and 1000 ultrafast bootstraps [43], and the BI phylogeny was done using BEAST v.1.10.4 [44]. The parameters for the BI phylogeny were: (1) GTR+G (four categories) substitution model selected by IQ-TREE based on the Bayesian Information Criterion (REF); (2) unlinked substitution rates for each codon position; (3) a strict clock model with a normal clock rate prior with mean 0.0354 [45] and standard deviation of one; (4) a birth-death tree model [46], since our sampling includes several genera, and a UPGMA starting tree; (5) two independent chains of 40,000,000 generations with sampling every 2,000 generations and a burning of 10%. We evaluated chain convergence using Tracer v1.7.2 [47], calculated the maximum clade credibility tree with LogCombiner and TreeAnnotator v1.10.4 [44], and visualized the phylogenies using baltic (https://github.com/evogytis/baltic). We collapsed branches with ultrafast support values < 50 (ML) and posterior probabilities < 0.50 (BI). All phylogenies and intermediate files are available in the Supplementary Materials.

3. Results

3.1. Systematics

Family Limoniidae
Subfamily Chioneinae Rondani, 1861
Tauroconopa, Podenas, Gelhaus and Podeniene, gen. nov.
Zoobank: urn:lsid:zoobank.org:act:30A967F3-698D-4EDB-83CA-F189CC0D2C55
Small Chioneinae species, <7 mm body and wing length, short antenna, and <2 mm long. Thorax with meron large, as in Erioptera Meigen, 1803. Wings translucent, without pattern, with M1 fused with M2 (cell m1 absent), discal cell (cell 1st m2) missing due to atrophy of m-m vein, both anal veins straight and divergent, anal angle well developed. Male hypopygium inverted usually by 90–180 degrees. Tergite 9 with two medial medium-sized lobes, covered with strong and long setae (T. perplexa sp. nov. male Figure 2E) in T. perplexa sp. nov. and T. aurata sp. nov. (unknown for other species). Outer gonostylus sclerotized, blackened at apex, and variable in shape among the species. Phallosome with indistinct, short fused aedeagus and strong gonapophysis spines, sometimes with subbasal tooth. Ovipositor (T. perplexa sp. nov. female genitalia Figure 2G) with each cercus strongly up-curved, apical portion forming nearly right angle with the basal portion. Each hypogynial valve straight, reaching approximately to the middle of the cercus. Larva in general as in Molophilini but the ventral spiracular lobe of Tauroconopa gen. nov. bears a distinctive seta not found in Molophilus Curtis, 1833, Hoplolabis Osten Sacken, 1869, and Erioconopa Starý, 1976.
Etymology. The generic name reflects the aedeagal structure, particularly the gonopophyses resembling the horns of a bull (taurus), with conopa referring to a fly.
Type species: Tauroconopa aurata sp. nov., (Mongolia)
Species includes: Tauroconopa aurata sp. nov. (Mongolia), T. perplexa sp. nov. (Mongolia, Kazakhstan, Russia), with additional species transferred from Symplecta (Psiloconopa) Zetterstedt, 1838: Tauroconopa lucia (Alexander, 1914), T. neomexicana (Alexander, 1929), and T. peayi (Alexander, 1948); all three latter species are from western North America. Symplecta (P.) telfordi (Alexander, 1948) from western North America may belong here based on wing venation but the species is known only from the unique female holotype and the female ovipositor is not described.
Tauroconopa perplexa Podenas, Gelhaus, Podeniene and Devyatkov sp. nov.
Zoobank: urn:lsid:zoobank.org:act:F60A15CE-DD45-47C9-B317-8FD1C0A15A4A
Diagnosis. Small brownish-yellow fly. Vertex with small elongated brown spot. Prescutum with three wide brown stripes. Wing translucent, unpatterned, stigma indistinct. Crossvein sc-r indistinct, discal cell open. Pleuron with few setae. Male genitalia semi-inverted; ninth tergite with two medial medium-sized lobes, covered with strong long setae; gonocoxite elongated, nearly cylindrical, inner gonostylus fleshy and setose, wide at base, turning to blunt apex; outer gonostylus sclerotized, bifid at distal end; ninth sternite simple with concave posterior margin; aedeagus short with long spine-shaped gonapophyses. Ovipositor with strongly arched cercus and straight hypovalvae.
Material: Type specimens: 51 males, 43 females, 1 specimen with unclear sex (broken abdomen), and 5 larvae.
Holotype: male (pinned), Mongolia: Hovsgol Aimag, Erdenebulgan Soum, cold spring, 12.6 km S of Erdenebulgan, 1344 m; 49.99842°, 101.60806°; 14 July 2005; leg. J. Gelhaus, #1011, Selenge River Team SRP#05071401; ANSP.
Paratypes: Kazakhstan: East Kazakhstan Province (southwestern Altai Mts), Markakol State Nature Reserve, damp place (small stream) 100 m from the Markakol Lake, 1460 m; 48.77333°, 85.99694°; 29 June 2017; 1 male (in ethanol); leg. V. Devyatkov; KazRIF-A. Kazakhstan: East Kazakhstan Province (Altai Mts), Katon-Karagay National Nature Park, Verkhnee Zimovye terrain env., meadows and lake banks, 1600–2100 m; 49.075°, 85.9831°; 26–27 July 2010; 1 male (in ethanol); leg. O. Kosterin; ZMMU. Mongolia: Arkhangay Aimag, Tsenkher Soum, Tsetseleg Gol (river), approximately 17 km SW of Tavanbulag, 1684 m; 47.26999°, 101.802272°; 10–12 July 2004; 2 males (genitalia of 1 male in microvial), 1 female (in ethanol); leg. S. Podenas, SRP04071002; ANSP. Mongolia: Arkhangay Aimag, Khangay Soum, Noyonkhangay Khaluun Rashaan ~13 km S of Khunt, hot spring, 2279 m; 47.74381°, 099.41472°; 19 July 2004; 7 males (genitalia of one male in microvial), 2 females (in ethanol); leg. O. Yadamsuren, SRP04071901; ANSP. Mongolia: Bulgan aimag, 100 km from Hutagondor, 881 m, 48°59’07.2“, 103°12’48.3“, 20 July 2002, 1 male (in ethanol), leg. O. Yadamsuren; BIUB. Mongolia: Hovsgol Aimag, Baga, Dalbai rip zone, 1677 m; 7 August 2002; 51.04686°, 100.759641°; 1 male (in ethanol); leg. O. Yadamsuren; BIUB. Mongolia: Hovsgol Aimag, Erdenebulgan Soum, cold spring on Emt Gol, 33.2 km NW of Tarialyn, 1496 m; 49.87742°, 101.820731°; 13 July 2005; 1 male, 1 female (in ethanol); leg. Selenge River Project Team, SRP#05071302b; Collection same as preceding but Emt Gol, 13–14 July 2005, 1 male, 1 female, C. R. Nelson #8209, SRP#05071302; ANSP. Mongolia: Hovsgol Aimag, Erdenebulgan Soum, cold spring, 12.6 km S of Erdenebulgan, 1344 m; 49.99842°, 101.60806°; 14 July 2005; 15 males, 4 females (in ethanol), 3 males, 3 females (one pair in copula) (pinned); leg. J. Gelhaus, #1011, Selenge River Team SRP#05071401; ANSP. Mongolia: Hovsgol Aimag, Erdenebulgan Soum, unnamed tributary of Egiin Gol, 11.4 km NE of Erdenebulag, cold spring, 1148 m; 50.20098°, 101.65927°; 14 July 2005; 2 males, 2 females (one mating pair, pinned); leg. Selenge River Project Team, SRP#05071402; ANSP. Mongolia: Hovsgol Aimag, Erdenebulgan Soum, Uur (Uuriin) Gol 32.6 km NE of Erdenebulgan, 1063 m; 50.30193°, 101.92869°, 14–15 July 2005; 3 females (in ethanol); light trap; leg. Selenge River Project Team SRP#05071403; ANSP. Mongolia: Bulgan Aimag, Khutag-Ondor Soum, Unit Gol (local name Tolboriin Gol), 20.7 km ESE of Khutag-Ondor, 951 m; 49.3336°, 102.97771°; 25–26 July 2005; 1 female, 1 specimen with unclear sex (broken tip of abdomen) (pinned), 18 males, 4 females, 5 larvae (in ethanol); leg. J. K. Gelhaus, V. Podeniene, S. Podenas, Selenge River Project Team SRP#05072501; GenBank No. (larva) OQ873438; ANSP. Mongolia: Bulgan Aimag, Bugat Soum, Altaatiin Gol, 35.2 km SW of Khutag-Ondor, 1020 m; 49.21674°, 103.10725°; 26 July 2005; 1 male (in ethanol); leg. Selenge River Project Team SRP#05072601. Mongolia: Hovsgol Aimag, Ulaan-Uul Soum, Guna (Gunain) Gol (river), 11 km NNW Ulaan-Uul, 1615 m; 50.77518°, 99.18892°; 4 July 2006; 14 females (in ethanol); Malaise trap and UV light trap; 4–5 July 2006; 1 female (in ethanol) leg. Selenge River Project Team SRP#06070403; ANSP. Mongolia: Bayan Olgiy Aimag, Tsengel Soum, Partizanii Bulag, below Khazabai Sala (waterfall), 2115 m; 48.61738°, 088.32080°; 16 July 2008; 6 males (in ethanol, with microvial); leg. J. Morse, S. Chuulunbat, S. Podenas, MAIS08071602; GenBank No. (male) OQ873439; ANSP. Mongolia: Uvs Aimag, Turgen Soum, springs S side of Khondlon Gol, 6 km W Turgen, 1316 m; 50.07458°, 091.60140°; 14 July 2010; 6 males (in ethanol), leg. S. Podenas; one male (in ethanol); leg. A. Reschchikov, MAIS2010071401; ANSP. Mongolia: Uvs Aimag, Sagil Soum, Nutsgen (“Bayan”) Gol, 22 km NNE Sagil, 1229 m; 50.51153°, 091.74493°; 16 July 2010; 2 males (in ethanol); leg. J. Morse, S. Chuulunbat, MAIS2010071601; ANSP. Mongolia: Uvs Aimag, Zuungovi Soum, Nariin Gol, 30 km NE Zuungovi, 923 m; 50.05245°, 094.15410°; 18–19 July 2010; 4 females (in ethanol); leg. MAIS Team, MAIS2010071802; ANSP. Mongolia: Uvs Aimag, Ondorkhangai Soum, Baruunturuuni Gol and Morguugiin Gol, 20 km NNW Ondorkhangai, 49.44592°, 094.79595°; elev. 1688 m, 19–20 July 2010; 1 male (in ethanol); leg. S. Podenas, MAIS2010071902; ANSP. Russia: Republic of Altai, Ust-Koksa district, Amur village, fir forest & meadow, 1076 m; 50.4°, 85.1°; 12–13 July 2019; 2 males and 3 females; leg. V. Sorokina; (ISEA).
Description
Adults. Male (N = 46), female (N = 19). General body color is light yellowish brown (Figure 1). Body length of male, 4.2–5.6 mm, that of female, 6.0–6.6 mm. Wing length of male, 4.3–5.7 mm, that of female, 5.2–6.2 mm.
Head. Vertex brownish with small elongated median brown spot and covered with brownish, comparatively long, semi-erect setae. Male antenna, 1.4–1.9 mm long, nearly reaching wing base if bent backwards. Antenna of female comparatively shorter than in male, 1.3–1.6 mm long, with individual flagellomeres shorter and more rounded than in male; 16 segments, brown, except yellow bases of scape and first flagellomere (Figure 2A). Scape elongated, less than twice as long as wide, wider at apex. Pedicel short, cup-shaped, slightly wider than it is long. Flagellomeres are spindle-shaped. First flagellomere with ventral face produced, slightly shorter than second flagellomere. Other flagellomeres slightly decreasing in length apically. Apical segment nearly as long as preceding. Verticils are brown and not exceeding length of respective segment, pubescence is short and sparse. Rostrum is yellow, mouthparts and palpus dark brown.
Thorax. Light brown. Pronotum is brownish yellow with indistinct median stripe. Mesonotal prescutum with three wide brown stripes narrowly separated by indistinct obscure yellow lines. Lateral margins of sclerite are yellowish. Tuberculate pits distinct, closer to prescutal pits than to frontal margin of prescutum. Scutal lobe brown. Both lobes separated by wide obscure yellow area. Scutellum obscure yellow with few erect brown setae. Mediotergite pale yellow with slightly infuscated posterior margin. Pleuron yellow, katepisternum and meron brownish yellow, a few distinct setae on katepisternum and anepimeron. Meron large, as in Erioptera. Wing (Figure 2B) translucent with brownish tinge, iridescent, unpatterned, stigma indistinct. Wing length, 4.3–5.7 mm. Veins brownish. Venation: Sc very long, ending in front of R2 or slightly beyond it, well beyond forking of Rs and cord in male, slightly shorter, ending slightly before R2 in female. Indistinct sc-r at about middle of Rs. Rs long and straight, forking into R2+3+4 and R5. Length of R2+3+4 slightly exceeding R2+3, cell r3 short-petiolate. Veins R3 and R4 slightly arched at distal end, parallel to each other. M1 fused with M2, cell m1 absent. Discal cell missing due to atrophy of m-m vein. Crossvein m-cu at or slightly beyond the branching point of M. Veins CuP and A1 straight and divergent. Anal lobe well-developed. Halter, 0.7–0.9 mm long, stem pale yellow at base turning dark brown towards knob. Knob dark brown, blackish. Coxae and trochanters brownish yellow, femora brown, yellowish at base, tibiae brown with darker apex, tarsus brown to dark brown. Male femur I: 3.0 mm long, II: 2.7 mm, III: 3.4–4.2 mm, tibia I: 3.4 mm, II: 2.6 mm, and III: 3.4–3.5 mm; tarsus I: 3.8 mm (first tarsomere: 2.1 mm), II: 2.5 mm (first tarsomere: 1.2 mm), III: 2.9–3.0 mm long (first tarsomere: 1.4–1.5 mm). Female femur I: 3.1–3.6 mm long, II: 3.3 mm, III: 3.6–4.4 mm, tibia I: 3.8–4.2 mm, II: 3.1 mm, III: 4.1–4.4 mm; female tarsus I: 3.4 mm (first tarsomere: 1.9–2.2 mm), III: 2.8–3.2 mm long (first tarsomere: 1.4–1.5 mm). Claw simple, without additional spines.
Abdomen. Brownish yellow with distinct longitudinal median line extending through tergites. Basal sternites yellow, sternites 6 to 8 brown with lighter posterior margins in male. Ventral side of female abdomen lighter than in male, sternites 7 and 8 just slightly darkened. Ninth segment of male genitalia and appendages yellow. Genitalia usually inverted by 90 degrees, but inversion varying in some specimens from about 45 to 120 degrees. Ninth tergite with medium-sized lobe covered with strong and long setae, apical margin slightly indented (Figure 2C). Each gonocoxite elongated, simple, nearly cylindrical. Inner gonostylus (Figure 2D) fleshy and setose, wide at base, becoming narrower towards distal end, blunt-apexed. Outer gonostylus sclerotized, wide at base, split into two blunt, finely serrated blackened lobes beyond middle, which are clearly visible only in posterior view. Sternite 9, simple with concave posterior margin (Figure 2E). Aedeagus short, not clearly distinguishable, gonapophysis strong, long, spine-shaped with blackened and ragged tip and small subbasal tooth (Figure 2F). Seminal vesicle very small. Ovipositor (Figure 2G) yellow. Cercus strongly up-curved, apical portion forming nearly right angle with the basal portion. Hypogynial valve straight, reaching approximately to the middle of the cercus.
Last instar larvae. (N = 5). Length, 9.8–11.3 mm; width, 0.9–1.0 mm. Body terete, covered with yellow dense pubescence, which gives body golden color. Third thoracic and all abdominal segments longer than they are wide. First and second abdominal segment very short. Last abdominal segment with statocysts. Last segment basally constricted (Figure 3A).
Head capsule. Length, 0.5 mm; width, 0.2 mm. Typical higher Chioneinae type (sensu Oosterbroek and Theowald [33] as Eriopterinae) (Figure 3B), elongated oval in shape, depressed dorsoventrally, in general weakly sclerotized. Genae of head capsule very reduced and consisting of three pairs of elongated sclerotized rods: interno- and externo-lateralia. Both pairs of externolateralia bent inward. Epipharynx elongated oval shape, with numerous hairs; two long setae situated on its posterior part (Figure 3C). Ventral side of epipharynx (Figure 3D) covered with long firm hairs with two comb-shape sclerotized structures (according to Oosterbroek and Theowald [33], they might be homologous to premandible) in its middle. Labrum slightly sclerotized and narrow, trapezoidal in shape with two oval-shaped sensory plates on the anterior part; four small sensory pegs are in the middle part of each plate; stripe-shaped sclerite covering anterior side of labrum and posterior side of epipharynx. Frontoclypeal apotome membranous; a pair of sensory structures submedially and four pairs of similar structures anterolaterally (Figure 3E).
Frontoclypeal apotome ending in three lobes; marginal lobes broad and blunt, median lobe slightly longer and triangular in shape. Antennae near each other, long, almost reaching tip of mandible, two-segmented (Figure 3F); basal segment subcylindrical, apex slightly narrower than basal part; terminal segment elongated oval, almost 0.4 times as long as penultimate with one long and two short sensory papillae at base. Mandible slender with small, comparatively sharp teeth (Figure 3G). The subapical tooth is noticeably smaller than the most prominent apical tooth; ventral edge of mandible with three teeth: first ventral tooth is similar to the subapical in size and shape, second ventral tooth is the smallest; third tooth is the largest and different from other ventral teeth in shape; dorsal margin with a single tooth similar in shape and size to the apical tooth. There are three small and very sharp basal teeth. Long seta situated on dorsal side of mandible near basal teeth; two long setae and two sensory structures located below; tuft of long setae on ventral side of each mandible. Maxilla short and weakly sclerotized. Outer lobe of maxilla (Figure 3H) oval-shaped with rounded apical part; margins covered with long setae; large sensory plate with numerous (exact number of sensory pegs was not possible to establish) sensory pegs on the top of the ventral side; both ventral and dorsal sides of lobe have narrow long sclerites. Inner lobe smaller, cone-shaped; apex of lobe with fine setae; long setae and long sensory peg situated on the outer margin of lobe; two short sensory pegs on middle part of ventral side of lobe; both ventral and dorsal sides with long and narrow sclerites. Cardo irregularly wedge-shaped with two long setae near apical end. Hypostoma untoothed (Figure 3I). Hypopharynx resembles a hemispherical cushion in shape and set with numerous comb-like spines (Figure 3J). Hypopharyngeal bar U-shaped; ventral part entirely sclerotized, with row of sharp teeth in middle; dorsal part of hypopharyngeal bar sclerotized only laterally. Prementum membranous, with six small sensory pegs and curved sclerite with teeth.
Anal division. Spiracular field (Figure 4A,B) surrounded by five short, subequal, roughly triangular fleshy lobes. Only apical part of each lobe fringed with marginal hairs. Hairs on tip itself noticeably shorter than other hairs. Ventral lobe covered with two dark sclerites of irregular triangular shape, inner sclerite narrower than outer, sclerites separated completely by narrow, pale line; a medium-length seta situated near apex of lobe. Lateral lobe covered with two subequal dark sclerites of irregular triangular shape separated completely by narrow, pale line and reaching almost 1/3 of a spiracle. Dorsal lobe entirely covered with dark sclerite; sclerite—wedge-shaped with narrowing distal part and wavy edges. Spiracles, medium-sized, situated at the base of lateral lobe, distance between them equal to more than two diameters of a spiracle. Spiracles slightly oval, inner circle black, outer ring dark brown. Two small pale sclerites (interspiracular) located between spiracles. Anal field (Figure 4C) consisting of two long whitish skittle-shaped anal lobes, their length distinctly exceeding diameter of last abdominal segment.
Habitat. Some specimens were collected by sweeping the vegetation surrounding a hot spring, in a mixed forest and shrub vegetation. The spring is alkaline (pH 9.32–9.35) with a temperature range of 23.4–34.9 °C. One male was collected from forest/steppe area surrounding a more typical stream, 10.5 °C, with a pH of 7.31 (MAIS Project field notes) (Figure 5). Larvae were collected in organic rich mud in the riparian zone of a small river. Adults are attracted to light.
Elevation. From 950 m to 2300 m.
Period of activity. The adults of this species were collected from early July through early August.
Distribution. Currently known to be from the northwestern and western part of Mongolia, (Hovsgol, Arkhangay, Bulgan, and Bayan Olgyi Aimags), Kazakhstan, and Russia.
Etymology. The species epithet is a Latin adjective which means “puzzled, intricate, complicated” and reflects the puzzling set of features possessed by this species.
Tauroconopa aurata Podenas, Gelhaus and Podeniene sp. nov.
Zoobank: urn:lsid:zoobank.org:act:561F745C-E9E6-4EC4-B74C-569DA56AB5C2
Diagnosis. Small golden-yellow fly. Vertex usually with darkening at middle. Prescutum usually with three wide brown stripes, sometimes lateral stripes are indistinct. Wing translucent, unpatterned, stigma indistinct. Crossvein sc-r indistinct, at middle of Rs, discal cell open. Pleuron without setae. Male genitalia semi- to totally inverted, posterior margin of ninth tergite extended into a single lobe with scarcely divided apex, gonocoxite elongated, nearly cylindrical, dorsal gonostylus triangle-shaped, fleshy, and setose, ventral gonostylus sclerotized with blackened apex, wide at base, becoming narrower towards distal end, frontal margin with distinct angle at about ¼ length, aedeagus short, gonapophysis spine-shaped. Ovipositor with strongly arched cercus and straight hypovalvae.
Material: Types specimens: 52 males, 13 females, 9 larvae, 2 male pupae, 2 female pupae, and 1 reared male.
Holotype: Male (pinned). Mongolia: Hovd Aimag, Duut Soum, Nevtiin Rashaan ~9 km E Duut, 2051 m; 47.53136°, 091.70514°; 19 July 2009; leg. J. Gelhaus, #1249, MAIS Team, MAIS2009071901; ANSP.
Paratypes: Mongolia: Hovd Aimag, Duut Soum, Tsagaan Burgasii Gol ~15 km NE Duut, 1865 m; 47.55936°, 91.76095°; 18–19 July 2009; 1 male (in ethanol, with microvial); leg. MAIS Team, MAIS2009071801; ANSP. Mongolia: Hovd Aimag, Duut Soum, Nevtiin Rashaan (mineral springs) along Tsagaan Burgassi Gol (stream) ~9 km E Duut, 2051 m; 47.53136°, 091.70514°; 19 July 2009; 15 males, 3 females (in ethanol); leg. MAIS Team, MAIS2009071901; ANSP. GenBank No. (male) OQ873437. As preceding but 26 males, 6 females (pinned); leg. J. Gelhaus, #1249; ANSP, BUIB. As preceding but 9 males, 4 females (in ethanol with microvial); leg. S. Podenas; ANSP. As preceding but 9 larvae, 2 male pupae, 2 female pupae, 1 reared male; leg. V. Podeniene; ANSP. Mongolia: Hovd Aimag, Duut Soum, unnamed springfed stream ~2 km NE Duut, 2234 m; 47.53568°, 91.63985°; 19–20 July 2009; 25 males, 1 female (pinned), leg. C. W. Young, MAIS2009071902b; CMNH, ANSP, BIUB.
Description.
Adults. Male (N = 52), female (N = 13). General body color golden yellow. Body length of male, 3.7–4.0 mm, that of female, 3.9–4.8 mm. Wing length of male, 4.5–5.1 mm, that of female, 4.9–5.8 mm (Figure 6A–C).
Head. Vertex is brownish with variable pattern, from single broad brown median stripe to three narrow lines; grayish along eye margin, brownish yellow at posterior margin; setae covering vertex are yellowish, comparatively long, semi-erect. Male antenna (Figure 7A), 1.8–2.2 mm; female, 1.4–1.7 mm long, 16 segments, dark brown to black, only base of scape paler is visible. Scape slightly elongated, less than twice as long as wide. Pedicel shorter than scape, pear-shaped, widened distally. Flagellomeres elongated, nearly cylindrical, longest at middle of flagellum, slightly decreasing in length to both ends. Apical flagellomere nearly as long as preceding segment. Verticils short, just slightly longer than whitish pubescence that covers flagellum. Rostrum and mouth parts brown; palpus black.
Thorax. Obscure yellow. Pronotum brownish yellow, lateral margins narrowly light yellow. Coloration of mesonotal prescutum variable: with three wide brown stripes only narrowly separated by yellow in darker specimens, with narrow brown longitudinal stripe and indistinct lateral stripes in lighter specimens. Area around prescutal pit and lateral margin of sclerite yellow. Tuberculate pits small but distinct, black, closer to prescutal pits than to frontal margin of prescutum. Scutal lobe brown, margined with yellow. Area separating scutal lobes yellow with narrow brown median line. Scutellum yellow. Metatergite yellow, brownish yellow along middle and at posterior margin. Pleuron without setae, yellow, darker frontally, paler posteriorly. Meron large, brownish yellow. Wing (Figure 7B) translucent with brownish tinge, iridescent, unpatterned, stigma indistinct. Veins brownish. Venation: Sc very long, ending at the level of R2 or slightly beyond it, weak sc-r at about middle of Rs. Radial sector long and nearly straight, forking into R2+3+4 and R5, length of R2+3+4 slightly exceeds length of R2+3, cell r3 short-petiolate. Veins R3 and R4 long and nearly parallel to each other, slightly diverging just at wing margin. M1 fused with M2, cell m1 absent. Discal cell missing due to atrophy of m-m vein. Crossvein m-cu slightly beyond the branching point of M. Veins CuP and A1 straight and divergent. Anal lobe large, posterior margin widely rounded. Male halter, 0.7–1.0 mm; that of female, 0.8–1.0 mm long, stem grayish with slightly yellowish base, knob dark brown. Coxae and trochanters pale-brownish yellow, frontal face of fore coxa slightly infuscated. Femur dark brown. Base of fore and middle femur narrowly paler. Posterior femur yellowish brown to about one third from base. Remainder of leg dark brown to black. Male femur I: 3.2–3.4 mm long, II: 2.9–3.4 mm, III: 3.0–4.4 mm; tibia I: 3.6–4.1 mm, II: 2.7–3.4 mm, III: 3.2–4.1 mm, tarsus I: 3.5–3.9 mm, II: 2.7–3.4 mm, III: 2.6–3.2 mm long. Female femur I: 2.5–2.9 mm long, II: 2.3–2.8 mm, III: 3.3–4.0 mm; tibia I: 2.7–3.3 mm, II: 2.2–2.5 mm, III: 3.1–3.7 mm, tarsus I: 2.4–2.9 mm, II: 1.9–2.3 mm, III: 2.2–2.8 mm long. Claw simple, without additional spines.
Abdomen. Basal tergites gray with yellowish posterior margins, distally turning grayish yellow. Sternites obscure yellow with paler posterior margins. Lighter specimens with abdomen nearly entirely yellow, with slightly infuscated dorsal stripe. Ninth segment pale yellow. Gonocoxites of male genitalia grayish yellow. Male genitalia inverted, inversion varies from 90 to nearly 180 degrees. Tergite 9 has two median medium-sized setose lobes, more widely separated at base and closer together towards distal margin (Figure 7C). Gonocoxite elongated, nearly cylindrical. Dorsal gonostylus fleshy and setose, triangle-shaped, wide at base, turning narrower towards blunt apex. Ventral gonostylus sclerotized with blackened apex, wide at base, turning narrower towards distal end, slightly arched, frontal margin with distinct angle at about ¼ of its length. Sternite 9 simple with concave posterior margin. Aedeagus (Figure 7D) very short, seminal vesicle small. Each gonapophysis strong, long, smooth, spine-shaped, slightly arched, with blackened tip and small subbasal curved lobule. Ovipositor (Figure 7E) obscure yellow. Cercus strongly curved upwards, distal part at right angle to longitudinal axis of body. Hypogynial valve straight, reaching approximately to bending point of cercus.
Last instar larvae. (N = 9). Length, 8.7–11.3 mm; width, 0.7–1.0 mm. Body terete, covered with yellow dense pubescence, which gives body golden color. Third thoracic and all abdominal segments longer than they are wide. First and second abdominal segments very short. Last abdominal segment has statocysts. Last segment basally constricted.
Head capsule. Length, 0.5 mm; width, 0.2 mm. Overall structure similar to that of Tauroconopa perplexa sp. nov. The only difference was noticed in shape and size of mandible teeth. Mandible slender, with small, comparatively sharp teeth (Figure 8A). Apical tooth most prominent, subapical tooth noticeably smaller; ventral edge of mandible bearing three teeth: first and third ventral teeth similar in size and shape, second ventral tooth—the smallest; dorsal margin bearing single tooth similar in shape and size to apical tooth. Basal teeth sharp, four in number, two of them quite elongated (almost as much as dorsal tooth), but two of them are broken and the exact length is unclear. Long seta situated on dorsal side of mandible near basal teeth; two long setae and two sensory structures located below; tuft of long setae on ventral side of each mandible.
Anal division. Spiracular field (Figure 8B,C) surrounded by five short, subequal, roughly triangular fleshy lobes. Only apical part of each lobe fringed with marginal hairs. Hairs on tip itself noticeably shorter than other hairs. Ventral lobe covered with two dark sclerites of irregular triangular shape, inner sclerite narrower than outer, sclerites separated completely by narrow, pale line; a medium-length seta situated near apex of lobe. Lateral lobe covered with two subequal dark sclerites of irregular triangular shape separated completely by narrow, pale line and reaching almost 1/3 of a spiracle diameter. Dorsal lobe entirely covered with dark sclerite; sclerite—wedge shaped with straight edges. Spiracles medium-sized, situated at base of lateral lobe, distance between them equal to more than two diameters of a spiracle. Spiracles slightly oval, inner circle black, outer ring dark brown. Two small sclerites (interspiracular) located between spiracles. Anal field consisting of two long, whitish, skittle-shaped anal lobes, length distinctly exceeding diameter of last abdominal segment.
Pupae. Male (N = 2), female (N = 2). Male pupae (Figure 9A) length, 8.0–8.2 mm; width, 1.0–1.2 mm, female pupae (Figure 9B) length, 7.4–8.4 mm; width, 1.1–1.2 mm. Abdomen light brown. Head, thorax, wings, and tergites of second and third abdominal segments dark brown, much darker than rest of body. Head: cephalic crest not prominent, consisting of two bumps (Figure 9C). Antennal sheaths in both sexes short, only slightly extending beyond base of wing (Figure 9D). Labrum trapezoidal with bluntly rounded apex. Labial lobe triangular-shaped. Maxillary palp elongated, obliquely directed downward. Thorax: respiratory horns light brown, elongated, and bent ventrally in both sexes, almost 2/3 of head width; minute annulations along entire length of horn; apex slightly flattened and rounded; dark brown. Mesothorax with crest consisting of minute sharp spines. Apex of wing almost reaching end of second abdominal segment in both sexes (Figure 9A,B). Legs reaching almost one third of length of fourth abdominal segment in both sexes, sheaths of middle legs shortest. Abdomen: segments II–VII with very well-defined annuli (Figure 9A,B), dividing each abdominal segment into two subequal parts. Posterior part darker than anterior part. Tergites and sternites on posterior part with transverse rows of minute spines (exact number difficult to count). Spiracles slightly below the middle of pleurites of abdominal segments III–VII. Terminal segment of male blunt, narrow. Ventral lobes (anal spines) well developed, short with rounded tips directed dorsally, reach base of posterotergal spines (Figure 9E). Posterotergal spines sharply pointed, directed upward. Anterodorsal and mediodorsal spines well developed, similar in shape and size. Terminal segment of female elongated (Figure 9F). Sheaths of cerci much longer than valves, directed upward. Posterotergal and mediodorsal spines well developed, similar in shape and size. Anterodorsal spine single, smaller than posterotergal and mediodorsal spines.
Habitat. Larvae and pupae develop in organic rich mud near springs and small streams with clean cold water surrounded by low grass meadows (Figure 10). Adults were found crawling on the ground and hardly attempting to fly.
Elevation. Approximately from 1900 m to 2100 m.
Period of activity. The adults of this species were collected during the second half of July.
Distribution. Currently known only from the Hovd Aimag, Mongolia.
Remarks. Tauroconopa aurata sp. nov. is closely related to the previously described T. perplexa sp. nov. The most striking difference between these two species is observed in the structure of the outer gonostylus of the male genitalia. The outer gonostylus of T. aurata sp. nov. is narrower with a small subapical bump, while that of T. perplexa sp. nov. is distinctly bifid. T. aurata sp. nov. is a variable species in body coloration as lighter and darker colored specimens are found together, but in general, T. aurata sp. nov. is lighter than T. perplexa sp. nov. The vertex of adult T. aurata sp. nov. is usually indistinctly darkened along middle, while that of T. perplexa sp. nov. always has a large dark spot. Mesonotal prescutum of T. aurata sp. nov. has three wide brown longitudinal stripes, although sometimes these stripes are reduced to a narrow median line, while the prescutum of T. perplexa sp. nov. has two brown stripes, with the lateral stripes being less distinct. Pleuron of T. aurata sp. nov. is without setae, while that of T. perplexa sp. nov. has distinct setae on dorso-posterior margin of katepisternum and, especially, on anepimeron. Abdomen of T. aurata sp. nov. is grayish yellow, the male genitalia concolorous, while the abdomen of T. perplexa sp. nov. is brown, with the male genitalia distinctly lighter. Female abdomen of T. aurata sp. nov. darker than in male and closely resembles that of T. perplexa sp. nov. T. perplexa sp. nov. is also slightly larger than T. aurata sp. nov., with body length of T. perplexa sp. nov. male being above 4 mm, of T. aurata sp. nov. up to 4 mm, female body length of T. perplexa sp. nov. above 6 mm, and that of T. aurata sp. nov. up to 5 mm.
Etymology. The species epithet is a Latin adjective, it reflects the golden color of the adults and larvae in this species.

3.2. Molecular Phylogeny

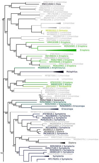
The draft ML phylogeny shows a polytomy with two main clades and multiple smaller ones. Amongst the small clades are the genera Antocha Osten Sacken, 1860, Ormosia Rondani, 1856, Phylidorea Bigot, 1854, Pilaria, Sintenis, 1889, Dicranomyia Stephens, 1829 Limonia Meigen, 1803, and Rhipidia Meigen, 1818 (Supplementary Materials File S1). The second main clade includes the genera Elliptera Schiner, 1863, Geranomyia Haliday, 1833, Dicranomyia, and Metalimnobia Matsumura, 1911. The third and the largest clade includes several smaller clades and the genera Helius Lepeletier and Serville, 1828, Hexatoma Latreille, 1809, Erioptera, Rhabdomastix Skuse, 1890, Pseudolimnophila Alexander, 1919, Tasiocera Skuse, 1890, Gnophomyia Osten Sacken, 1860, Gonomyia, Meigen, 1818, and a large clade that includes our Tauroconopa gen. nov. genus and its most closely related groups. We selected this third and largest clade for further phylogenetic estimation. In general, barcode samples identified only to the family or subfamily levels are scattered throughout the whole phylogeny. We also identified sequences that belong to misidentified vouchers. Assessing the classification of unidentified or misidentified samples is out of the scope of our study; however, we identify the need for a large-scale study that delimits Tipuloidea species using not only mitochondrial DNA barcodes but also in-depth taxonomic evaluations and multiple additional nuclear DNA markers.
The molecular sequences of our newly described Tauroconopa gen. nov. cluster together in a well-supported and reciprocally monophyletic clade, regardless of the methods and despite the regular branch (ML, Figure 11) and node (BI) supports at the deepest levels of both phylogenies. All Tauroconopa gen. nov. sequences were grouped together with an ultrafast bootstrap support >98 (from low support at 0 and high support at 100) for the ML phylogeny and with a posterior probability > 0.98 (from low support at 0 and high support at 1) for the BI phylogeny. In both cases, the sequence from a voucher identified only as “Limoniidae” forms the outgroup to genus Tauroconopa gen. nov. with comparably high support. The Ml phylogeny places the group (genus Tauroconopa gen. nov. OM611192 Limoniidae) as the sister group to Cheilotrichia Rossi, 1848, and both are, in turn, the sister clade to a group of mostly Molophilus Curtis, 1833 sequences. That larger clade (((genus Tauroconopa gen. nov. OM611192 Limoniidea), Cheilotrichia), Molophilus) forms a polytomy with a clade of mostly Symplecta Meigen, 1830 sequences. The results from the BI phylogeny differ in that the groups mentioned above are not nested but all form a polytomy.

4. Discussion

The generic/subgeneric placement of Tauroconopa gen. nov. was not clear initially from its adult morphology; therefore, we investigated other forms of evidence, including the larval and pupal morphology and the similarity of its COI genetic sequences. We had two main questions to answer: did these two species warrant placement in a separate genus, and what are the evolutionary relationships between these two species and the rest of the Chioneinae? We have used evidence from all life stages (except eggs) and from COI barcode sequences to examine these two questions. We discuss this evidence here.
Evidence from adult morphology. The combination of a large meron, the lack of a discal cell, a straight anal vein on the unpatterned wing, the inverted male hypopygium, the aedeagal and gonostylus construction, and the upcurved female cerci does not allow Tauroconopa gen. nov. to be satisfactorily identified to a genus/subgenus based on keys for the Holarctic region, providing initial evidence to us that these two species represented a new genus. Using the key in Reusch and Oosterbroek [48] for northern European Limoniidae, this species keys to Arctoconopa Alexander, 1955 (primarily based on a straight anal vein and open discal cell). Yet, we note that species of Arctoconopa have a hypopygium which is not rotated, unlike that which is seen in Tauroconopa gen. nov. Similar results are obtained with the key in Dienske [49] for western Palearctic Limoniidae. The key in Savchenko [50] for Limoniidae of the (former) Soviet Union will identify this species as Ilisia (Ilisia) Rondani, 1856 due to the rotation of the male hypopygium, but the rotation in Ilisia is 180º while it is less in this new genus. In addition, Ilisia species have spotted wings and the female genitalia have straight cerci with elongate hypovalves, unlike the present genus.
Alexander and Byers [51] offered a key for North American crane fly genera and subgenera. Using the key, the identification of these species stops at couplet 162, because they partly fit (or do not fit) Erioptera (Mesocyphona Osten Sacken, 1869) and Erioptera (Erioptera). Tauroconopa gen. nov. is similar in wing venation to Erioptera s. str., because it has the discal cell open due to the loss by atrophy of crossvein m-m, not the basal section of M3; on the other hand, it is also similar to E. (Mesocyphona), but not to Erioptera s. str. Due to having divergent CuP and A1 veins, and a nearly straight anal A1 vein. The male genitalia of Erioptera are not inverted, while those of the new genus are inverted like in the Molophilini, with differences in the structure of the male genitalia also, especially the structure of the gonostyles and aedeagal complex.
Using the key to western North American species in Alexander [52], Tauroconopa gen. nov. keys to Symplecta (Psiloconopa). The hypopygium of several western North American Symplecta (Psiloconopa) shows similarities to Tauroconopa gen. nov., including strong spines on the aedeagal complex, a fused or otherwise indistinguishable aedeagus, a broad outer gonostylus, and with unpatterned wings (e.g., S. lucia (Alexander, 1914), S. neomexicana (Alexander, 1929), S. peayi (Alexander 1948) [53]). In addition, at least some of these Nearctic species show a strongly rotated hypopygium and a strongly upcurved cercus in the female (such as we observed in specimens of S. (P.) lucia and Ilisia venusta (Osten Sacken, 1860)).
We note here that the key in Alexander and Byers [51] will not correctly identify species of Symplecta (Psiloconopa) with open discal cells, including three species known from California, S. bispinigera (Alexander, 1930), S. bisulca (Alexander, 1949), and S. laticeps (Alexander, 1916), as well as other western species: S. neomexicana (Alexander, 1929) and S. telfordi (Alexander, 1948). We also note that species of Hoplolabis without a spurred or divided discal cell, e.g., H. margarita (Alexander, 1919), will not be identified correctly using the key in Alexander and Byers [51]. Using the key for eastern Nearctic species in Alexander [54], Tauroconopa gen. nov. keys to Symplecta (Psiloconopa) (although the single species with an open discal cell (gaspicola (Alexander, 1920) is now placed in Arctoconopa). Therefore, clearly, the combination of features used in these various identification keys provided little guidance in the generic placement of these two species.
Although it does not key to Hoplolabis (Parilisia) (Savchenko, 1976), certain morphological similarities between Tauroconopa gen. nov. and this subgenus require a comparison. Certainly, they share the rotation of the genitalia, an unpatterned wing with open discal cell, female genitalia with similar short, upcurved cerci, and the gonostylus in some species of Parilisia, e.g., albibasis (Savchenko, 1983), which are divided and bipartite (although most species are tripartite). These features, though, can be variable within a genus (for example closed or open discoidal cell) or found in a number of apparently unrelated genera (rotation of hypopygium). In addition, our analysis of phylogenetic relationships based on DNA barcoding data showed that Hoplolabis was not closely related to Tauroconopa gen. nov. within the Chioneinae.
Evidence from larval and pupal morphology. Tauroconopa gen. nov. belongs to the “higher” Chioneinae due to its constricted last larval segment and reduced head capsule. The most obvious external morphological difference of “higher” Chioneinae is having five more or less developed spiracular lobes fringed with shorter or longer marginal hairs. Tauroconopa gen. nov. is most similar to the tribe of Molophilini Savchenko and Krivolutskaya, 1976, especially to those of the genera Molophilus Curtis, 1833, Hoplolabis Osten Sacken, 1869, Ilisia Rondani, 1856, and Erioconopa Starý, 1976. Larvae of these genera have five well-developed subequal spiracular lobes which bear only apical setae of different lengths: the longest setae are on the sides, the shortest are at the very tip. The lateral and ventral spiracular lobes of these genera are covered by two dark sclerites. The dorsal lobe bears two (Hoplolabis, Ilisia) or one (Molophilus, Erioconopa, and Tauroconopa gen. nov.) sclerite. All these genera have interspiracular sclerites. Hoplolabis, Ilisia, Molophilus, and Erioconopa have two dark sclerites between spiracles, while only Tauroconopa gen. nov. has two pale sclerites. The ventral lobe of Tauroconopa gen. nov. also bears a distinctive seta, which is not found in Molophilus, Hoplolabis, and Erioconopa.
The overall appearance of the head capsule in Tauroconopa gen. nov. is similar to “higher” Chioneinae in that their head capsules are highly reduced (“lower” Chioneinae have a more complete head capsule [33]). The head capsules of “higher” Chioneinae can be divided into two groups: genera with a toothed hypostoma (Molophilus and Erioptera) and genera with an untoothed hypostoma, including Tauroconopa gen. nov. The head capsule of Tauroconopa gen. nov. is similar to that of the genera Cheilotrichia [55], Hoplolabis [56], Gonempeda Alexander, 1924 [57], Gonomyia [56], Ormosia [58,59], Rhypholophus Kolenati, 1860 [59], Symplecta (only part) [55,56], Scleroprocta Edwards 1938 [56], and, most probably, Erioconopa [60] (head capsule of this genus is described insufficiently), because of an untoothed hypostoma and the lack of the posterior sclerite which connects to the internolateralia at the posterior end [56]. The shape of the frontoclypeal apotome with the median lobe being slightly longer than the marginal lobe, and the structure of the labrum of Tauroconopa gen. nov., show similarity to those of the genera Symplecta and Hoplolabis.
For mouthparts, Symplecta (only part, see Vaillant [61]) and Tauroconopa gen. nov. have comb-shaped sclerotized plates on the ventral surface of the epipharynx. The antennae of all higher Chioneinae are similar to each other, but they differ in overall length, the number of sensory structures, and in the length of the terminal segment. Tauroconopa gen. nov. has very long antennae which reach almost to the tip of the mandible, while other genera of higher Chioneinae have short antennae which reach only to the middle of the mandible. The length of the terminal segment and arrangement of the sensory structures of Tauroconopa gen. nov. are similar to those of Rhypholophus and Ormosia. All higher Chioneinae have similar slender mandibles, which differ in the number of ventral and basal teeth. Three ventral and three long and sharp basal teeth are characteristic only to Tauroconopa gen. nov. (this feature is also not sufficiently described in other genera), and it seems that the number and conformation of the teeth of the mandible could be a good separating feature for the genera and even species. The maxilla of all higher Chioneinae is similarly constructed and this feature is not described sufficiently in most of the genera. The hypopharynx of Tauroconopa gen. nov. is similar to that of Symplecta and Hoplolabis.
Pupae of subfamily Chioneinae, including the pupae of Tauroconopa gen. nov., have well-developed respiratory horns (except “lower” Chioneinae: Cladura Osten Sacken, 1860 and Chionea Dalman, 1816), mesothoracic and cephalic crests, transversal rows of small spines on the abdomen, ventral and dorsal creeping welts on abdominal segments III-VII, and a terminal segment with anterodorsal, mediodorsal, and posterotergal spines in both sexes. The overall appearance of the pupa of the genus Tauroconopa gen. nov. is very similar to that of genera in the tribes Eriopterini and Molophilini (there are no obvious differences between these two tribes) including the following features: they have elongated respiratory horns, possess a cephalic crest (bumps or spines), and the mesothoracic crest consists of smaller to larger spines. Differences were noticed in the shape of the respiratory horns and the size of the mesothoracic and cephalic crests. Tauroconopa gen. nov., along with Symplecta, Erioconopa, Erioptera (part), Hoplolabis, and Molophilus, have elongated and ventrally bent pronotal respiratory horns. The cephalic crest in Tauroconopa gen. nov., as well as in Erioptera, Erioconopa, and Symplecta, consists of two bumps, but not spines, in contrast to the majority of Molophilini and Eriopterini. The mesothoracic crest in this subfamily can be developed into prominent hooks or spines (as in Arctoconopa, Molophilus) or rows of small spines as in Erioptera (part), Hoplolabis, Erioconopa, Ormosia, Symplecta, and Tauroconopa gen. nov.
Oosterbroek and Theowald [33] provided a hand-constructed hypothesis of phylogenetic relationships for Chioneiinae based on their larval and pupal morphological features. We examined the features of Tauroconopa gen. nov. within the context of this phylogenetic schema. As defined by synapomorphies 36 (last larval segment constricted), 37 (sheaths of middle legs the shortest), 42 (palpal sheaths obliquely directed downward), 43 (spiracular field with five more or less identical lobes), 44 (darkened spots on ventral spiracular lobes divided into two), and 49 (head capsule further reduced), Tauroconopa gen. nov. belongs to the “higher” Chioneinae. It also possesses synapomorphies 50 (mesothorax of pupa with distinct crest), 51 (larval antennae near each other), 53 (pupal abdominal spines), and 54 (larva with statocysts), and these characters relate Tauroconopa gen. nov. to the clade CheilotrichiaMolophilus. Tauroconopa gen. nov. does possess characters 55 (hairs on spiracular lobes) and 57 (dark marking along inner margin of spiracles), but lacks character 47 (anterior anal papillae longer than posterior ones), which relates Tauroconopa gen. nov. to the clade ArctoconopaMolophilus. Tauroconopa gen. nov. does possess characters 60 (penultimate segment of larva inflated) and 62 (lateral spiracular marking divided into two), but lacks characters 58 (ventral spiracular lobe without seta), 59 (ventral rods of head capsule not apically dentated), and 61 (dorsal spiracular marking divided into two). This combination of characters makes the further placement of Tauroconopa gen. nov. in this phylogenetic schema unclear, and provides good evidence for the isolation of the new genus within the Chioneinae.
Evidence from DNA barcoding. Although our initial impressions were that these two new species might belong somewhere within Symplecta, the DNA barcode evidence supports Tauroconopa gen. nov. as a separate genus that does not cluster phylogenetically with Symplecta sequences despite some similarities in their adult and larval morphology, as mentioned above. Although there is low support at deeper phylogenetic levels, sequences of Tauroconopa gen. nov. group in a completely different category, closer to a clade with Cheilotrichia and Molophilus, but set apart from other groups represented in the COI barcodes-based phylogeny (Figure 11). This isolated placement is seen also in the context of the phylogenetic analysis of Oosterbroek and Theowald [33]. The low support values for nodes and branches deeper in time (higher than the genera level) could result from sequence saturation; enough evolutionary time has passed for COI sequences to not be informative at high taxonomic levels but they retain enough information at the genus and species levels. Although we only provide molecular evidence from COI sequences and do not include nuclear DNA markers, these data combined with the morphological evidence support Tauroconopa gen. nov. as a separate group.
Total Evidence. It is clear to us that the weight of the evidence from all sources supports Tauroconopa gen. nov. as a separate genus in the Chioneinae. Based on evidence from the adult morphology, most specifically the male genitalia, larval and pupal morphology, and analysis of DNA barcoding data in a phylogenetic analysis, we have placed these two new species in a new genus, Tauroconopa gen. nov. The relationships of this genus with other Chioneinae are less clear, with all these lines of evidence pointing to this genus as somewhat isolated within the Chioneinae. As seen in the DNA barcoding analysis, and from larval and pupal characters, this evidence points to a closer relationship with the CheilotrichiaMolophilus clade than to that of Symplecta, conflicting with our first impression.
Although not considered in current keys, certain western North American species placed in Symplecta (Psiloconopa) have rotated male genitalia (e.g., S. lucia, eastern S. venusta), unpatterned wings (S. lucia, S. peayi), and open discal cells (e.g., S. neomexicana, S. telfordi), as in Tauroconopa gen. nov. Of most importance, though, is that these species share a great similarity of male and female genitalic structure with the Tauroconopa gen. nov. species. The structure of the phallosome with the indistinct, fused aedeagus and strong gonapophysis spines in Tauroconopa gen. nov. is strikingly similar to that seen in S. lucia, S. neomexicana, and S. peayi [53]. The broad outer gonostylus in Tauroconopa perplexa sp. nov. is similar to that in S. peayi and S. lucia, although the inner gonostylus in T. perplexa sp. nov. lacks the spines seen in these latter two species. Based on the genitalic evidence, particularly the aedeagus and gonopophyses structure, we place these three North American species in Tauroconopa gen. nov. We note that some insect groups show a close biogeographic relationship between western North America and northern Asia [62,63].
The multitude of groups centering in the old “Erioptera” group sensu Alexander require a comprehensive phylogenetic analysis, and in so doing, the close relationships of this new genus will be more clearly understood.

Supplementary Materials

The following supporting information can be downloaded at: https://www.mdpi.com/article/10.3390/d15090988/s1, Zip folder S1: Limoniidae_data.zip (tables and list of accession sequences, COI Maximum Likelihood and Bayesian Inference phylogenies, metadata for the used sequences). Accession numbers, metadata, and phylogenies accessible in the Limoniidae_data.zip file at https://github.com/mftorres/Tauroconopa_phylogenetics/tree/main/data (accessed on 29 August 2023).

Author Contributions

Conceptualization, J.G., V.P. and S.P.; methodology, J.G., V.P., M.F.T.J. and S.P.; formal analysis, J.G., S.P. and M.F.T.J.; investigation, S.P., O.Y., V.P., V.D. and J.G.; data curation, S.P., M.F.T.J.; writing—original draft preparation, J.G.; writing—review and editing, J.G.; visualization, V.P., S.P. and M.F.T.J.; funding acquisition, J.G. All authors have read and agreed to the published version of the manuscript.

Funding

This research was conducted with funding from the U.S. National Science Foundation, grant number “DEB-0206674”, Survey of the Aquatic Macroinvertebrates of the Selenge River Basin, Mongolia” (J. Gelhaus, J. Morse, B. Hayford, PIs) and National Science Foundation, grant number “DEB-0743732’, “Survey and Inventory of the Aquatic Insects of the Altai and Hangai Mountains’ Drainages, Mongolia” (J. Gelhaus, J. Morse, B. Hayford and C. Nelson, PIs). This research was also supported by a grant from the Trust for Mutual Understanding, New York “Strengthening our knowledge of Mongolia‘s aquatic insect fauna and its use in water quality monitoring and predicting impacts from climate change” (J. Gelhaus, PI).

Institutional Review Board Statement

Not applicable.

Data Availability Statement

The data presented in this study are available on request from the corresponding author.

Acknowledgments

We thank Azzaya Dolgorsuren and the Institute of Meteorology and Hydrology (Mongolia) and Clyde Goulden and the Lake Hovsgol GEF project for their collaboration, assistance, and use of resources. Thanks also are given to all the participants in the Mongolian Aquatic Insect Survey (previously known as the Selenge River Project) including Riley Nelson for use of the photo in Figure 6C and Chen Young for access to specimens. We thank Boldgiv Bazaartseren, Department of Biology, National University of Mongolia for the initial barcoding analysis linking the immature stages with the adults for Tauroconopa perplexa. We thank the Academy of Natural Sciences’ Greenfield Imaging Center and Fund for providing the imaging equipment. We also thank Jaroslav Starý, Czech Republic, and the students in the Gelhaus lab group for reviewing earlier drafts of this paper, and to three anonymous reviewers for their comments. We thank Rasa Bernotiene (Nature Research Center, Lithuania) for help in molecular research.

Conflicts of Interest

The authors declare no conflict of interest.

References

  1. de Jong, H. 14. Limoniidae and Tipulidae (crane flies). In Manual of Afrotropical Diptera. Volume 2. Nematocerous Diptera and Lower Brachycera; Kirk-Spriggs, A.H., Sinclair, B.J., Eds.; Suricata 4: South African National Biodiversity Institute: Pretoria, South Africa, 2017; Volume 2, pp. 427–477. [Google Scholar]
  2. Gelhaus, J.; Podenas, S. The diversity and distribution of crane flies (Insecta: Diptera: Tipuloidea) in the Hovsgol lake watershed, northern Mongolia. In The Geology, Biodiversity and Ecology of Lake Hovsgol, Mongolia; Goulden, C., Gelhaus, J., Sitnikova, T., Boldgiv, B., Eds.; Backhuys Publishers: Leiden, The Netherlands, 2006; pp. 279–303. [Google Scholar]
  3. Devyatkov, V.I. Data on the crane fly fauna of the family Limoniidae (Diptera) of East Kazakhstan, subfamily Limoniinae. Euroasian Entomol. J. 2020, 19, 47–55. [Google Scholar] [CrossRef]
  4. Devyatkov, V.I. Data on the crane fly fauna of the family Limoniidae (Diptera) of East Kazakhstan, subfamily Chioneinae. Euroasian Entomol. J. 2020, 19, 217–224. [Google Scholar] [CrossRef]
  5. Devyatkov, V.I. Data on the crane fly fauna of the family Limoniidae (Diptera) of East Kazakhstan, subfamily Limnophilinae. Euroasian Entomol. J. 2020, 19, 268–272. [Google Scholar] [CrossRef]
  6. Devyatkov, V.I. Data on the crane fly fauna of the familiy Pediciidae (Diptera) of eastern Kazakhstan. Euroasian Entomol. J. 2021, 20, 335–337. [Google Scholar] [CrossRef]
  7. Podenas, S.; Gelhaus, J. A new species of long-palped crane fly in the subgenus Tipula (Odonatisca) (Diptera: Tipulidae) from Mongolia. Trans. Am. Entomol. Soc. 2000, 126, 109–115. [Google Scholar]
  8. Podenas, S.; Gelhaus, J. New species of short-palped crane flies (Diptera: Limoniidae) from Mongolia. Proc. Acad. Nat. Sci. USA 2001, 151, 41–59. [Google Scholar] [CrossRef]
  9. Podenas, S.; Gelhaus, J.K. Three new species of Chioneinae crane flies (Diptera: Limoniidae) from north-central Mongolia. Proc. Acad. Nat. Sci. USA 2011, 161, 73–86. [Google Scholar] [CrossRef]
  10. Podenas, S.; Podeniene, V.; Gelhaus, J. A new species of Heterangaeus Alexander, 1925 crane flies (Diptera: Pediciidae) from north-central Mongolia with first description of the larva for the genus. Zootaxa 2014, 3814, 259–274. [Google Scholar] [CrossRef]
  11. Gelhaus, J.K.; Podenas, S.; Brodo, F. New and poorly known species of long-palped crane flies (Diptera: Tipulidae) from Mongolia. Proc. Acad. Nat. Sci. USA 2000, 150, 145–157. [Google Scholar]
  12. Gelhaus, J.; Podenas, S.; Oyunchuluun, Y.; Podeniene, V. The crane fly family Cylindrotomidae (Diptera): Newly recorded for Mongolia. Proc. Acad. Nat. Sci. USA 2007, 156, 59–69. [Google Scholar] [CrossRef]
  13. Podeniene, V.; Gelhaus, J.K. The last instar larvae and pupae of Mongolian Limnophilinae from genera Eloephila, Limnophila and Phylidorea (Diptera, Limoniidae). Proc. Acad. Nat. Sci. USA 2010, 159, 185–204. [Google Scholar] [CrossRef]
  14. Podeniene, V.; Gelhaus, J.K. Review of the last instar larvae and pupae of Hexatoma (Eriocera) and Hexatoma (Hexatoma) (Diptera, Limoniidae, Limnophilinae). Zootaxa 2015, 4021, 93–118. [Google Scholar] [CrossRef]
  15. Podeniene, V.; Gelhaus, J.K. The first description of the larva and pupa of crane fly genus Phyllolabis Osten Sacken, 1877 (Diptera, Limoniidae, Limnophilinae), with information for understanding the phylogenetic relationships and systematical position of the genus. Zootaxa 2017, 4365, 559–570. [Google Scholar] [CrossRef]
  16. Podeniene, V.; Gelhaus, J.K.; Oyunchuluun, Y. The last instar larvae and pupae of Tipula (Arctotipula) (Diptera, Tipulidae) from Mongolia. Proc. Acad. Nat. Sci. USA 2006, 155, 79–105. [Google Scholar] [CrossRef]
  17. Devyatkov, V.I. Limonia zwicki spec. nov., a new species of Limoniidae (Diptera) from East Kazakhstan. Stud. Dipterol. 2012, 18, 21–25. [Google Scholar]
  18. Devyatkov, V.I. Dicranomyia (Idiopyga) oosterbroeki spec. nov., a new species of Limoniidae (Diptera) from Kazakhstan. Stud. Dipterol. 2013, 20, 85–89. [Google Scholar]
  19. Devyatkov, V.I. A new species of Erioptera Meigen, 1803 (Diptera, Limoniidae) from East Kazakhstan. Euroasian Entomol. J. 2014, 13, 351–354, (In Russian with English abstract). [Google Scholar]
  20. Devyatkov, V.I. A new species of the genus Hoplolabis Osten Sacken 1869 (Diptera, Limoniidae) from East Kazakhstan. Euroasian Entomol. J. 2017, 16, 114–118, (In Russian with English abstract). [Google Scholar]
  21. Devyatkov, V.I. Hoplolabis (Parilisia) staryi sp.n., a new species of Limoniidae (Diptera) from East Kazakhstan. Euroasian Entomol. J. 2018, 17, 163–166. [Google Scholar] [CrossRef][Green Version]
  22. Devyatkov, V.I. A new species of the genus Dactylolabis Osten Sacken 1860 (Diptera, Limoniidae) from East Kazakhstan. Euroasian Entomol. J. 2019, 18, 172–174, (In Russian with English abstract). [Google Scholar] [CrossRef][Green Version]
  23. Devyatkov, V.I. Dicranota (Plectromyia) asiatica sp.n., a new species of Pediciidae (Diptera) from East Kazakhstan. Euroasian Entomol. J. 2019, 18, 394–396. [Google Scholar] [CrossRef]
  24. Devyatkov, V.I. The data on the crane fly fauna of Limoniidae (Diptera) of Pavlodarskaya Oblast, Kazakhstan. Euroasian Entomol. J. 2019, 18, 244–247. [Google Scholar] [CrossRef][Green Version]
  25. Devyatkov, V.I. To the fauna of crane-flies (Diptera, Tipulidae) of East Kazakhstan. Selevinia 2008, 138–142, (In Russian with English sumary). [Google Scholar]
  26. Devyatkov, V.I. Additions to the fauna of crane-flies (Diptera, Tipulidae) of East Kazakhstan. Selevinia 2015, 216–217. (In Russian) [Google Scholar]
  27. Devyatkov, V.I. Data on the crane fly fauna of the families Cylindrotomidae, Ptychopteridae and Tanyderidae (Diptera) of eastern and northeastern Kazakhstan. Euroasian Entomol. J. 2021, 20, 49–51. [Google Scholar] [CrossRef]
  28. Devyatkov, V.I. New data on the crane fly fauna of the familiy Tipulidae (Diptera) of eastern Kazakhstan. Euroasian Entomol. J. 2021, 20, 296–297. [Google Scholar] [CrossRef]
  29. Theischinger, G.; Billingham, Z.D.; Growns, I. Ozeoura, a new genus of Chioneinae (Insecta: Diptera: Tipuloidea: Limoniidae) from Australia. Rec. Aust. Mus. 2018, 70, 447–468. [Google Scholar] [CrossRef]
  30. Gelhaus, J.K. Larvae of the crane fly genus Tipula in North America (Diptera: Tipulidae). Univ. Kans. Sci. Bull 1986, 53, 121–182. [Google Scholar]
  31. Sabaj, M.H. Codes for Natural History Collections in Ichthyology and Herpetology (Online Supplement); Version 9.0 (14 February 2022); American Society of Ichthyologists and Herpetologists: Washington, DC, USA, 2022; Available online: https://asih.org (accessed on 25 June 2023).
  32. Cumming, J.M.; Wood, D.M. Adult morphology and terminology. In Manual of Afrotropical Diptera. Volume 1. Introductory Chapters and Keys to Diptera Families; Kirk-Spriggs, A.H., Sinclair, B.J., Eds.; Suricata 4: South African National Biodiversity Institute: Pretoria, South Africa, 2017; Volume 1, pp. 107–151. [Google Scholar]
  33. Oosterbroek, P.; Theowald, B. Phylogeny of the Tipuloidea based on characters of larvae and pupae (Diptera, Nematocera) with an index to the literature except Tipulidae. Tijdschr. Entomol. 1991, 134, 211–267. [Google Scholar]
  34. Oosterbroek, P. Catalogue of the Craneflies of the World (Diptera, Tipuloidea: Pediciidae, Limoniidae, Cylindrotomidae, Tipulidae). Available online: https://ccw.naturalis.nl/index.php (accessed on 25 April 2023).
  35. Boldgiv, B. Spatial and Genetic Patterns of Crane Flies (Diptera: Tipuloidea) from Lake Hövsgöl Region, Mongolia. Ph.D. Thesis, University of Pennsylvania, Philadelphia, PA, USA, 2006. [Google Scholar]
  36. Sambrook, J.; Russell, D.W. Molecular Cloning: A Laboratory Manual, 3rd ed.; Cold Spring Harbor Laboratory Press: New York, NY, USA, 2001; Volume 1, pp. 1–1797. [Google Scholar]
  37. Folmer, O.; Black, M.; Hoeh, W.; Lutz, R.; Vrijenhoek, R. DNA primers for amplification of mitochondrial cytochrome c oxidase subunit I from diverse metazoan invertebrates. Mol. Mar. Biol. Biotechnol. 1994, 3, 294–299. [Google Scholar] [CrossRef][Green Version]
  38. Kans, J. Entrez direct: E-utilities on the UNIX command line. In Entrez Programming Utilities Help; National Center for Biotechnology Information: Bethesda, MD, USA, 2022. [Google Scholar]
  39. Waterhouse, A.M.; Procter, J.B.; Martin, D.M.A.; Clamp, M.; Barton, G.J. Jalview Version 2—A multiple sequence alignment editor and analysis workbench. Bioinformatics 2009, 25, 1189–1191. [Google Scholar] [CrossRef] [PubMed]
  40. Li, W.; Godzik, A. Cd-hit: A fast program for clustering and comparing large sets of protein or nucleotide sequences. Bioinformatics 2006, 22, 1658–1659. [Google Scholar] [CrossRef] [PubMed]
  41. Katoh, K.; Misawa, K.; Kuma, K.I.; Miyata, T. MAFFT: A novel method for rapid multiple sequence alignment based on fast Fourier transform. Nucleic Acids Res. 2002, 30, 3059–3066. [Google Scholar] [CrossRef]
  42. Nguyen, L.T.; Schmidt, H.A.; Von Haeseler, A.; Minh, B.Q. IQ-TREE: A fast and effective stochastic algorithm for estimating maximum-likelihood phylogenies. Mol. Biol. Evol. 2015, 32, 268–274. [Google Scholar] [CrossRef] [PubMed]
  43. Hoang, D.T.; Chernomor, O.; Von Haeseler, A.; Minh, B.Q.; Vinh, L.S. UFBoot2: Improving the ultrafast bootstrap approximation. Mol. Biol. Evol. 2018, 35, 518–522. [Google Scholar] [CrossRef] [PubMed]
  44. Suchard, M.A.; Lemey, P.; Baele, G.; Ayres, D.L.; Drummond, A.J.; Rambaut, A. Bayesian phylogenetic and phylodynamic data integration using BEAST 1.10. Virus Evol. 2018, 4, vey016. [Google Scholar] [CrossRef]
  45. Papadopoulou, A.; Anastasiou, I.; Vogler, A.P. Revisiting the insect mitochondrial molecular clock: The mid-Aegean trench calibration. Mol. Biol. Evol. 2010, 27, 1659–1672. [Google Scholar] [CrossRef]
  46. Gernhard, T. Using birth-death model on trees. J. Theor. Biol. 2008, 253, 1066. [Google Scholar]
  47. Rambaut, A.; Drummond, A.J.; Xie, D.; Baele, G.; Suchard, M.A. Posterior summarization in Bayesian phylogenetics using Tracer 1.7. Syst. Biol. 2018, 67, 901–904. [Google Scholar] [CrossRef]
  48. Reusch, H.; Oosterbroek, P. Diptera, Limoniidae & Pediciidae, Short-palped Crane Flies. In The Aquatic Insects of North Europe; Nilsson, A., Ed.; Apollo Books: Stenstrup, Denmark, 1997; Volume 2, pp. 105–132. [Google Scholar]
  49. Dienske, J.W. An illustrated key to the genera and subgenera of the western palaearctic Limoniidae (Insecta, Diptera) including a description of the external morphology. Stuttg. Beitr. Naturkd. 1987, 409, 10012276933. [Google Scholar]
  50. Savchenko, E.N. Komary-Limoniidy Fauny SSSR. Opredelitel’ Nadvidovykh Taksonov s Katalogizirovannym Obzorom Vidov [Limoniidae Fauna of the USSR. A Key to Superspecies Taxa with Catalogue Survey of Species]; Naukova Dumka: Kyiv, Ukraine, 1989; pp. 1–377. (In Russian) [Google Scholar]
  51. Alexander, C.P.; Byers, G.W. Tipulidae. In Manual of Nearctic Diptera; McAlpine, J.F., Peterson, B.V., Shewell, G.E., Teskey, H.J., Vockeroth, J.R., Wood, D.M., Eds.; Agriculture Canada Research Branch Monograph 27: Quebec, QC, Canada, 1981; Volume 1, pp. 153–190. [Google Scholar]
  52. Alexander, C.P. The crane flies of California. Bull. Cal. Insc. Surv. 1967, 8, 1–263. [Google Scholar]
  53. Alexander, C.P. Records and descriptions of North American crane-flies (Diptera). Part VII. The Tipuloidea of Utah. I. Am. Midl. Nat. 1948, 39, 1–82. [Google Scholar] [CrossRef]
  54. Alexander, C.P. Guide to the insects of Connecticut. Part VI. The Diptera or true flies of Connecticut. First fascicle [part]. Family Tanyderidae; Family Ptychopteridae; Family Trichoceridae; Family Anisopodidae; Family Tipulidae. Bull. Conn. St. Geol. Nat. Hist. Survey 1942, 64, 183–486. [Google Scholar]
  55. Reusch, H. Investigations on the Faunistics, Phenology and Morphology of the Limoniidae in the Lower Saxony Lowlands (Insecta, Diptera, Nematocera). Ph.D. Thesis, University of Hamburg, Hamburg, Germany, 1988. [Google Scholar]
  56. Podeniene, V. Morphology and Ecology of the Last Instar Larvae of the Crane Flies (Diptera, Tipulomorpha) of Lithuania. Ph.D. Dissertation, Vilnius University, Vilnius, Lithuania, 2003. [Google Scholar]
  57. Podeniene, V.; Gelhaus, J.K. The first description of the larva of the crane fly genus Gonempeda Alexander, 1924 (Limoniidae: Chioneinae), with new information for understanding the phylogenetic relationships of the genus. Proc. Acad. Nat. Sci. USA 2002, 15, 67–73. [Google Scholar] [CrossRef]
  58. Alexander, C.P. The crane flies of New York, Part 2. Biology and phylogeny. Cornell Univ. Agric. Exp. Sta. Mem. 1920, 38, 691–1133. [Google Scholar]
  59. Lindner, E. Beiträge zur Kenntnis der Larven der Limoniidae (Diptera). Z. Morphol. ökol. Tiere. 1959, 48, 209–319. [Google Scholar] [CrossRef]
  60. Okely, E.F. The larval morphology of Erioptera trivialis Meigen and Molophilus occultus de Meijere, with additional notes on Tricyphona immaculata Meigen (Diptera, Tipulidae: Limoniinae). Proc. R. Ir. Acad. B 1979, 79, 235–246. [Google Scholar]
  61. Vaillant, F. Larve et Nymphe de Trimicra Hirsutipes Macquart (Diptera, Limoniinae, Eriopterini). Mission Scientifique au Tassili des Ajjer (1949); Institut de Recherches Sahariennes de l’Universite d’Alger. I. Recherches Zoologiques et Médicales: Algiers, Algeria, 1953; Volume 1, pp. 1–8. [Google Scholar]
  62. Noonan, G.R. Distribution of insects in the Northern Hemisphere: Continental Drift and Epicontitnental Seas. Bull. Ent. Soc. Am. 1986, 32, 80–84. [Google Scholar] [CrossRef]
  63. Tangelder, I.R.M. The biogeography of the Holarctic Nephrotoma dorsalis species-group (Diptera, Tipulidae). Beaufortia 1988, 38, 1–35. [Google Scholar]
Figure 1. Tauroconopa perplexa sp. nov. holotype male, habitus, lateral view.
Figure 1. Tauroconopa perplexa sp. nov. holotype male, habitus, lateral view.
Diversity 15 00988 g001
Figure 2. Tauroconopa perplexa sp. nov. adult. (A) antenna; (B) wing; (C) male genitalia, dorsal view; (D) gonostyli; (E) male genitalia, ventral view; (F) aedeagus; (G) ovipositor, lateral view. (AF) Mongolia: Bayan Olgiy Aimag, MAIS08071602, paratype; (G) Mongolia: Hovsgol Aimag, SRP#05071401; paratypes.
Figure 2. Tauroconopa perplexa sp. nov. adult. (A) antenna; (B) wing; (C) male genitalia, dorsal view; (D) gonostyli; (E) male genitalia, ventral view; (F) aedeagus; (G) ovipositor, lateral view. (AF) Mongolia: Bayan Olgiy Aimag, MAIS08071602, paratype; (G) Mongolia: Hovsgol Aimag, SRP#05071401; paratypes.
Diversity 15 00988 g002
Figure 3. Tauroconopa perplexa sp. nov. larva. (A) general view, lateral aspect; (B) general view of head capsule, dorsal aspect; (C) labrum-epipharynx, dorsal view; (D) epipharynx, ventral view; (E) frontoclypeal apotome; (F) antenna; (G) right mandible; (H) right maxilla, ventral view; (I) hypostoma; (J) hypopharynx.
Figure 3. Tauroconopa perplexa sp. nov. larva. (A) general view, lateral aspect; (B) general view of head capsule, dorsal aspect; (C) labrum-epipharynx, dorsal view; (D) epipharynx, ventral view; (E) frontoclypeal apotome; (F) antenna; (G) right mandible; (H) right maxilla, ventral view; (I) hypostoma; (J) hypopharynx.
Diversity 15 00988 g003
Figure 4. Tauroconopa perplexa sp. nov. larva. (A,B) spiracular field; (C) terminal segment, ventral view.
Figure 4. Tauroconopa perplexa sp. nov. larva. (A,B) spiracular field; (C) terminal segment, ventral view.
Diversity 15 00988 g004
Figure 5. Locality type of Tauroconopa perplexa sp. nov.
Figure 5. Locality type of Tauroconopa perplexa sp. nov.
Diversity 15 00988 g005
Figure 6. Tauroconopa aurata sp. nov. adults. (A) Male habitus, lateral view; (B) female habitus, lateral view; (C) male in resting position, dorsolateral view (by courtesy of R. Nelson). (A,B) Mongolia: Hovd Aimag, MAIS2009071901; paratypes.
Figure 6. Tauroconopa aurata sp. nov. adults. (A) Male habitus, lateral view; (B) female habitus, lateral view; (C) male in resting position, dorsolateral view (by courtesy of R. Nelson). (A,B) Mongolia: Hovd Aimag, MAIS2009071901; paratypes.
Diversity 15 00988 g006
Figure 7. Tauroconopa aurata sp. nov. adult. (A) Head and antenna; (B) wing; (C) male genitalia, dorsal view; (D) male genitalia, ventral view; (E) ovipositor, lateral view. (AE) Mongolia: Hovd Aimag, MAIS2009071901; paratypes.
Figure 7. Tauroconopa aurata sp. nov. adult. (A) Head and antenna; (B) wing; (C) male genitalia, dorsal view; (D) male genitalia, ventral view; (E) ovipositor, lateral view. (AE) Mongolia: Hovd Aimag, MAIS2009071901; paratypes.
Diversity 15 00988 g007
Figure 8. Tauroconopa aurata sp. nov. larva. (A) Right mandible; (B,C) spiracular field.
Figure 8. Tauroconopa aurata sp. nov. larva. (A) Right mandible; (B,C) spiracular field.
Diversity 15 00988 g008
Figure 9. Tauroconopa aurata sp. nov. pupa. (A) General view of male pupa, lateral aspect; (B) general view of female pupa, lateral aspect; (C) head and thorax, ventrolateral view; (D) head and thorax, dorsolateral view; (E) head and thorax, lateral view; (F) male terminalia, lateral view; (G) female terminalia, ventral view; (H) female terminalia, lateral view.
Figure 9. Tauroconopa aurata sp. nov. pupa. (A) General view of male pupa, lateral aspect; (B) general view of female pupa, lateral aspect; (C) head and thorax, ventrolateral view; (D) head and thorax, dorsolateral view; (E) head and thorax, lateral view; (F) male terminalia, lateral view; (G) female terminalia, ventral view; (H) female terminalia, lateral view.
Diversity 15 00988 g009
Figure 10. Type locality of Tauroconopa aurata sp. nov.
Figure 10. Type locality of Tauroconopa aurata sp. nov.
Diversity 15 00988 g010
Figure 11. Maximum Likelihood phylogeny of COI sequences from Tauroconopa gen. nov. species and closely related clades (data from GenBank and BOLD genetic sequence databases). Triangles represent clades of multiple sequences collapsed at a branch height higher than 0.13 units (for visualization purposes). In gray colours, we show sequences identified to taxonomic levels above genera. Tauroconopa gen. nov. sequences are in orange. The height of the triangles is proportional to the number of sequences collapsed within. Ultra-fast bootstrap branch support below 98 is shown, higher supports (98–100) are not shown. Branches with ultra-fast bootstrap support values below 50 are collapsed.
Figure 11. Maximum Likelihood phylogeny of COI sequences from Tauroconopa gen. nov. species and closely related clades (data from GenBank and BOLD genetic sequence databases). Triangles represent clades of multiple sequences collapsed at a branch height higher than 0.13 units (for visualization purposes). In gray colours, we show sequences identified to taxonomic levels above genera. Tauroconopa gen. nov. sequences are in orange. The height of the triangles is proportional to the number of sequences collapsed within. Ultra-fast bootstrap branch support below 98 is shown, higher supports (98–100) are not shown. Branches with ultra-fast bootstrap support values below 50 are collapsed.
Diversity 15 00988 g011aDiversity 15 00988 g011b
Disclaimer/Publisher’s Note: The statements, opinions and data contained in all publications are solely those of the individual author(s) and contributor(s) and not of MDPI and/or the editor(s). MDPI and/or the editor(s) disclaim responsibility for any injury to people or property resulting from any ideas, methods, instructions or products referred to in the content.

Share and Cite

MDPI and ACS Style

Podenas, S.; Gelhaus, J.; Podeniene, V.; Devyatkov, V.; Yadamsuren, O.; Torres Jimenez, M.F. A New Genus and Two New Species of Short-Palped Crane Flies (Diptera: Limoniidae) from Central Asia. Diversity 2023, 15, 988. https://doi.org/10.3390/d15090988

AMA Style

Podenas S, Gelhaus J, Podeniene V, Devyatkov V, Yadamsuren O, Torres Jimenez MF. A New Genus and Two New Species of Short-Palped Crane Flies (Diptera: Limoniidae) from Central Asia. Diversity. 2023; 15(9):988. https://doi.org/10.3390/d15090988

Chicago/Turabian Style

Podenas, Sigitas, Jon Gelhaus, Virginija Podeniene, Vladimir Devyatkov, Oyunchuluun Yadamsuren, and Maria Fernanda Torres Jimenez. 2023. "A New Genus and Two New Species of Short-Palped Crane Flies (Diptera: Limoniidae) from Central Asia" Diversity 15, no. 9: 988. https://doi.org/10.3390/d15090988

APA Style

Podenas, S., Gelhaus, J., Podeniene, V., Devyatkov, V., Yadamsuren, O., & Torres Jimenez, M. F. (2023). A New Genus and Two New Species of Short-Palped Crane Flies (Diptera: Limoniidae) from Central Asia. Diversity, 15(9), 988. https://doi.org/10.3390/d15090988

Note that from the first issue of 2016, this journal uses article numbers instead of page numbers. See further details here.

Article Metrics

Back to TopTop